Cos'è ElectroYou | Login Iscriviti

ElectroYou - la comunità dei professionisti del mondo elettrico

Gestire piccolo galvanometro con TDA1521

Elettronica lineare e digitale: didattica ed applicazioni

Moderatori: Foto Utentecarloc, Foto Utenteg.schgor, Foto UtenteBrunoValente, Foto UtenteIsidoroKZ

0
voti

[21] Re: Gestire piccolo galvanometro con TDA1521

Messaggioda Foto UtenteBrunoValente » 28 gen 2024, 9:38

pino81 ha scritto:ciao bruno,avevo provato con un bc548 ma mi pareva di aver capito che la soglia minima alla base fosse 0,7 V se non sbaglio.. infatti lo strumento non si spostava di nulla,ad un pnp basta anche di meno..?

Da quello che scrivi si percepisce chiaramente che ti mancano le conoscenze di base, senza le quali non è possobile capire il funzionamento degli amplificatori
Avatar utente
Foto UtenteBrunoValente
39,6k 7 11 13
G.Master EY
G.Master EY
 
Messaggi: 7796
Iscritto il: 8 mag 2007, 14:48

0
voti

[22] Re: Gestire piccolo galvanometro con TDA1521

Messaggioda Foto UtenteMarcoD » 28 gen 2024, 12:21

ciao Bruno, avevo provato con un bc548 ma mi pareva di aver capito che la soglia minima alla base fosse 0,7 V

Il BC548 è un NPN, serve un PNP per il circuito di Bruno !

Riguardo ai TDA, forse in circostanze fortunate possono funzionare, ma non si capirebbe facilmente il perché.
Adopera un amplificatore operazionale esempio LM358.

Nei tuoi messaggi, per descrivere la prova fatta, inserisci lo schema elettrico con i piedini del tuo circuito e con le tensioni di alimentazione; il solo testo è di difficile comprensione.

Per protezione in qualche modo del galvanometro, metti in parallelo ai morsetti dello strumento due diodi 1N4004 o simili in antiparallelo in modo da limitare la tensione applicata a 0,7 V. Forse andrebbero meglio dei diodi Shottky esempio tipo 1N5711 che hanno una soglia di conduzione di 0,4 V.

Detto strumentino da 50 uA fondo scala , dovrebbe avere una bobina con resistenza di 1000 ohm, per cui con 50 uA la tensione ai capi è di 50u x 1000 = 0,05 V minore dei 0,7 V.
Avatar utente
Foto UtenteMarcoD
12,2k 5 9 13
Master EY
Master EY
 
Messaggi: 6696
Iscritto il: 9 lug 2015, 16:58
Località: Torino

0
voti

[23] Re: Gestire piccolo galvanometro con TDA1521

Messaggioda Foto Utentepino81 » 28 gen 2024, 12:34

buongiorno, ok marco,buona idea i diodi,lo strumento è di questa serie,
bruno perché dici questo? forse disconosco tutte le tipologie di transistor,ma la stragrande maggioranza so che non va in conduzione se la base non supera di 700 mV l'emettitore
Allegati
Screenshot_20240128_114639_AliExpress.jpg
Ultima modifica di Foto Utentepino81 il 28 gen 2024, 12:49, modificato 1 volta in totale.
Avatar utente
Foto Utentepino81
189 1 3 6
Sostenitore
Sostenitore
 
Messaggi: 976
Iscritto il: 14 lug 2009, 17:13
Località: Biancavilla

0
voti

[24] Re: Gestire piccolo galvanometro con TDA1521

Messaggioda Foto UtenteMarcoD » 28 gen 2024, 12:43

ma la stragrande maggioranza so che non non va in conduzione se la base non supera di 0,7 volt l'emettitore
E' vero, ma vale per la conduzione "dura",
con basse correnti di collettore (<1 mA) iniziano a condurre con 0,5 ... 0,6 V.

Poi attento i NPN non sono intercambiabili con i PNP.

Non c'è nulla di mare di montare bene un circuito seguendo esattamente quanto consigliato, già è difficile fare l'operaio elettronico/meccanico, disegnando il piano di montaggio, e poi infilando i componenti in una basetta e saldarli correttamente senza troppe gocce di stagno.
Avatar utente
Foto UtenteMarcoD
12,2k 5 9 13
Master EY
Master EY
 
Messaggi: 6696
Iscritto il: 9 lug 2015, 16:58
Località: Torino

0
voti

[25] Re: Gestire piccolo galvanometro con TDA1521

Messaggioda Foto Utentepino81 » 28 gen 2024, 12:53

MarcoD ha scritto:con basse correnti di collettore (<1 mA) iniziano a condurre con 0,5 ... 0,6 v
ma infatti qui siamo attorno a 100 mV quindi nemmeno in quel caso,io ho parlato del bc548 come esperimento a se stante ,non sicuramente in sostituzione al pnp del circuito sopra.. ci mancherebbe
Avatar utente
Foto Utentepino81
189 1 3 6
Sostenitore
Sostenitore
 
Messaggi: 976
Iscritto il: 14 lug 2009, 17:13
Località: Biancavilla

0
voti

[26] Re: Gestire piccolo galvanometro con TDA1521

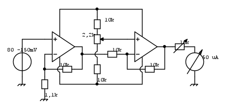
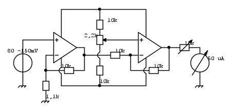
Messaggioda Foto UtenteSediciAmpere » 28 gen 2024, 14:17

Non so se può interessare, qui il circuito per pilotare con precisione lo strumento, la funzione è lineare
Avatar utente
Foto UtenteSediciAmpere
4.187 5 5 8
Master
Master
 
Messaggi: 4847
Iscritto il: 31 ott 2013, 15:00

0
voti

[27] Re: Gestire piccolo galvanometro con TDA1521

Messaggioda Foto Utentepino81 » 28 gen 2024, 14:44

grazie 16ampere,certo che interessa! però vedo che necessita già di 2 integrati distinti.. se farò un ordine online vedro di rifornirmi di questi op amp semplici dato che vedo che sono ultra utili... un po' come l'ne555 :ok:
Avatar utente
Foto Utentepino81
189 1 3 6
Sostenitore
Sostenitore
 
Messaggi: 976
Iscritto il: 14 lug 2009, 17:13
Località: Biancavilla

0
voti

[28] Re: Gestire piccolo galvanometro con TDA1521

Messaggioda Foto UtenteMarcoD » 28 gen 2024, 14:49

L' LM358 è un operazionale doppio.
Avatar utente
Foto UtenteMarcoD
12,2k 5 9 13
Master EY
Master EY
 
Messaggi: 6696
Iscritto il: 9 lug 2015, 16:58
Località: Torino

1
voti

[29] Re: Gestire piccolo galvanometro con TDA1521

Messaggioda Foto UtenteBrunoValente » 28 gen 2024, 18:01

pino81 ha scritto:bruno perché dici questo? forse disconosco tutte le tipologie di transistor,ma la stragrande maggioranza so che non va in conduzione se la base non supera di 700 mV l'emettitore
pino81 ha scritto:
MarcoD ha scritto:con basse correnti di collettore (<1 mA) iniziano a condurre con 0,5 ... 0,6 v
ma infatti qui siamo attorno a 100 mV quindi nemmeno in quel caso,io ho parlato del bc548 come esperimento a se stante ,non sicuramente in sostituzione al pnp del circuito sopra.. ci mancherebbe


Certamente i transistor iniziano a condurre con tensioni tra base ed emettitore superiori a 500-600mV ma occorre sapere cosa significa fino in fondo (e qui mi riallaccio a quello che ho scritto nel messaggio [21]) non significa assolutamente che non possono lavorare con segnali anche molto più piccoli di 500mV! Altrimenti come farebbero ad amplificare i segnali dei microfoni che sono di pochi millivolt o quelli in ingresso ai ricevitori che sono di pochi microvolt?

Il circuito che ti ho proposto funziona perché il transistor è polarizzato, quindi alla tensione di ingresso compresa tra 100 e 300mV si somma la tensione di 600mV dovuta alla polarizzazione del transistor ottenuta grazie al resistore di 10k sull'emettitore.

Però funziona con il range di tensione di ingresso compreso tra 100 e 300mV che avevi detto all'inizio, se ora sono cambiate le carte in tavola e i valori sono diventati negativi non funziona più.
Avatar utente
Foto UtenteBrunoValente
39,6k 7 11 13
G.Master EY
G.Master EY
 
Messaggi: 7796
Iscritto il: 8 mag 2007, 14:48

1
voti

[30] Re: Gestire piccolo galvanometro con TDA1521

Messaggioda Foto UtenteBrunoValente » 28 gen 2024, 18:05

IsidoroKZ ha scritto:1mA su un microamperometro da 50µA non ce lo metterei, prende una bella botta a fondoscala!


Mi riferivo soprattutto al fatto che non si brucia, comunque sì, prende una bella sberla... e mi sa che ne ha già prese parecchie di sberle visto che lo ha collegato direttamente in uscita all'amplificatore alimentato a 12V che eroga 6V a riposo.
Avatar utente
Foto UtenteBrunoValente
39,6k 7 11 13
G.Master EY
G.Master EY
 
Messaggi: 7796
Iscritto il: 8 mag 2007, 14:48

PrecedenteProssimo

Torna a Elettronica generale

Chi c’è in linea

Visitano il forum: Nessuno e 54 ospiti