Ciao a tutti,
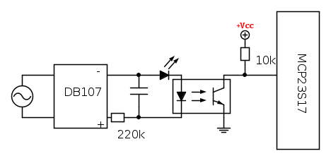
Vorrei realizzare una scheda per controllare lo stato (acceso o spento) di alcune luci,
in sostanza collegare in parallelo alle luci dei fotoisolatroi per dare un consenso ad un MCP23S17.
Ho già fatto qualcosa di simile, mettendo in serie: un diodo, una resistenza da 220k e un fototransistor tipo isq5.
Funziona ma devo fare più letture perché ovviamente il led "sfarfalla" e non sempre rileva lo stato corretto.
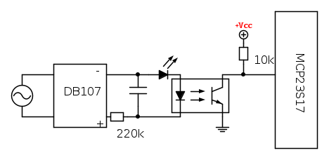
Io pensavo di fare qualcosa del genere:
potete darmi una mano a calcolare il condensatore e qualcuno ha un idea migliore magari più compatta?
Grazie mille Ivo
Consiglio su controllo stato luci 220 V
Moderatori:
carloc,
g.schgor,
BrunoValente,
IsidoroKZ
15 messaggi
• Pagina 1 di 2 • 1, 2
2
voti
Perche' non usi semplicemente un'opto con ingresso in AC ? ... hanno due led in antiparallelo per cui si illuminano con entrambe le semionde (e se poi non bastasse, un condensatore da 100n ed una resistenza da 100 ohm o simile, lato transistor, dovrebbe risolvere).
Tipo ACPL814, H11AA1, LTV814, IL252, o altri simili, ormai ce ne sono diversi tipi disponibili.
Tipo ACPL814, H11AA1, LTV814, IL252, o altri simili, ormai ce ne sono diversi tipi disponibili.
"Sopravvivere" e' attualmente l'unico lusso che la maggior parte dei Cittadini italiani,
sia pure a costo di enormi sacrifici, riesce ancora a permettersi.
sia pure a costo di enormi sacrifici, riesce ancora a permettersi.
-

Etemenanki
9.517 3 6 10 - Master

- Messaggi: 5940
- Iscritto il: 2 apr 2021, 23:42
- Località: Dalle parti di un grande lago ... :)
2
voti
E se utilizzassi dei fotodiodi o fotoresistenze piazzati vicini o dentro i corpi illuminanti?
L'isolamento galvanico ci sarebbe ugualmente, e potresti rilevare anche i guasti delle lampade, o quel che sono.
Probabilmente ti toccherebbe tirare qualche filo in più, in doppio isolamento.
L'isolamento galvanico ci sarebbe ugualmente, e potresti rilevare anche i guasti delle lampade, o quel che sono.
Probabilmente ti toccherebbe tirare qualche filo in più, in doppio isolamento.
Big fan of ⋮ƎlectroYou! Ausili per disabili e anziani su ⋮ƎlectroYou
Caratteri utili: À È É Ì Ò Ó Ù α β γ δ ε η θ λ μ π ρ σ τ φ ω Ω º ª ² ³ √ ∛ ∜ ₀ ₁ ₂ ₃ ₄ ₅ ₆ ∃ ∄ ∆ ∈ ∉ ± ∓ ∾ ≃ ≈ ≠ ≤ ≥
Caratteri utili: À È É Ì Ò Ó Ù α β γ δ ε η θ λ μ π ρ σ τ φ ω Ω º ª ² ³ √ ∛ ∜ ₀ ₁ ₂ ₃ ₄ ₅ ₆ ∃ ∄ ∆ ∈ ∉ ± ∓ ∾ ≃ ≈ ≠ ≤ ≥
1
voti
spivo ha scritto:Funziona ma devo fare più letture perché ovviamente il led "sfarfalla" e non sempre rileva lo stato corretto.
Invece che fare più letture, puoi modificare il codice in modo che legga "livello basso" solo se l'ingresso è basso per più di 10 ms ?
-

SediciAmpere
4.187 5 5 8 - Master

- Messaggi: 4847
- Iscritto il: 31 ott 2013, 15:00
0
voti
Anche io sono a favore delle fotoresistenze.
Sono piccole e costano relativamente poco, avendo una certa "Inerzia" sono insensibili al flusso di luce discontinuo emesso dalle sorgenti led o neon e ci si risparmia un sacco di problemi per filtrare il segnale.
Il circuito si semplifica di molto e risulta molto più affidabile.
Un articolo interessante per qualche spunto sul progetto.
https://www.electroyou.it/stefanopc/wik ... incontrano
Ciao
Sono piccole e costano relativamente poco, avendo una certa "Inerzia" sono insensibili al flusso di luce discontinuo emesso dalle sorgenti led o neon e ci si risparmia un sacco di problemi per filtrare il segnale.
Il circuito si semplifica di molto e risulta molto più affidabile.
Un articolo interessante per qualche spunto sul progetto.
https://www.electroyou.it/stefanopc/wik ... incontrano
Ciao
600 Elettra
0
voti
Ciao,
Visto come è fatto l’impianto per me è più facile controllare lo stato vicino al quadro che comanda le accensioni.
Non so se posso farlo con il MCP23S17
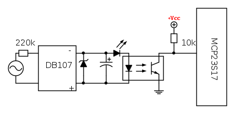
se non trovo i fotoisolatori AC consigliati da
Etemenanki potrei fare anche qualcosa del genere?
GuidoB ha scritto:E se utilizzassi dei fotodiodi o fotoresistenze piazzati vicini o dentro i corpi illuminanti?
Visto come è fatto l’impianto per me è più facile controllare lo stato vicino al quadro che comanda le accensioni.
SediciAmpere ha scritto:Invece che fare più letture, puoi modificare il codice in modo che legga "livello basso" solo se l'ingresso è basso per più di 10 ms ?
Non so se posso farlo con il MCP23S17
se non trovo i fotoisolatori AC consigliati da
1
voti
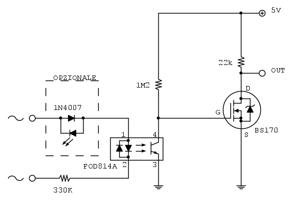
Qualche anno fa postai questo circuito per rilevare la presenza di tensione 220 AC.
La risposta è veloce e l'uscita non sfarfalla.
Lo utilizzo per vari controlli, si sta rilevando molto affidabile ( ne ho 12 in uso continuo da anni e mai un problema).
Se può servire.
saluti
La risposta è veloce e l'uscita non sfarfalla.
Lo utilizzo per vari controlli, si sta rilevando molto affidabile ( ne ho 12 in uso continuo da anni e mai un problema).
Se può servire.
saluti
1
voti
io per leggere un segnale alternato, piuttosto di usare un resistore che mi dissipi watt, (a 300kohm avrai abbastanza corrente per accendere il led solo per brevi periodi di picco dell'onda), uso una caduta capacitiva, basta meno di 0.1uF, ed una resitenza da 100ohm, che serve solo per evitare picchi, hai certamente una corrente piu stabile per un periodo maggiore sul led dell'opto.
però magari risolvi mettendo un condensatore da 0.1uF direttamente in uscita del ponte, (a monte del 300Kohm).
poi in uscita dell'opto, nessuno ti vieta di fare un misero RC, per filtrare i picchi, sempre che il tuo MCP abbia uno schmitt-triggher all'ingresso.
però magari risolvi mettendo un condensatore da 0.1uF direttamente in uscita del ponte, (a monte del 300Kohm).
poi in uscita dell'opto, nessuno ti vieta di fare un misero RC, per filtrare i picchi, sempre che il tuo MCP abbia uno schmitt-triggher all'ingresso.
-

lelerelele
4.899 3 7 9 - Master

- Messaggi: 5505
- Iscritto il: 8 giu 2011, 8:57
- Località: Reggio Emilia
0
voti
lelerelele ha scritto:io per leggere un segnale alternato, piuttosto di usare un resistore che mi dissipi watt, (a 300kohm avrai abbastanza corrente per accendere il led solo per brevi periodi di picco dell'onda), uso una caduta capacitiva, basta meno di 0.1uF, ed una resitenza da 100ohm, che serve solo per evitare picchi, hai certamente una corrente piu stabile per un periodo maggiore sul led dell'opto.
schmitt-triggher all'ingresso.
Diresti di fare qualcosa del genere:
15 messaggi
• Pagina 1 di 2 • 1, 2
Chi c’è in linea
Visitano il forum: Nessuno e 69 ospiti

Elettrotecnica e non solo (admin)
Un gatto tra gli elettroni (IsidoroKZ)
Esperienza e simulazioni (g.schgor)
Moleskine di un idraulico (RenzoDF)
Il Blog di ElectroYou (webmaster)
Idee microcontrollate (TardoFreak)
PICcoli grandi PICMicro (Paolino)
Il blog elettrico di carloc (carloc)
DirtEYblooog (dirtydeeds)
Di tutto... un po' (jordan20)
AK47 (lillo)
Esperienze elettroniche (marco438)
Telecomunicazioni musicali (clavicordo)
Automazione ed Elettronica (gustavo)
Direttive per la sicurezza (ErnestoCappelletti)
EYnfo dall'Alaska (mir)
Apriamo il quadro! (attilio)
H7-25 (asdf)
Passione Elettrica (massimob)
Elettroni a spasso (guidob)
Bloguerra (guerra)









