Per cui, l'interpretazione che do io della norma —anche se potrei sbagliarmi— è che l'alimentazione debba essere come nel progetto che hai riportato.
Mike ha scritto:EnricoDG ha scritto:Inoltre, il commento al punto 560.7.13 della norma prescrive l’adozione dei "sistemi di protezione di cui alla Sezione 413", prevedendo una piccola deroga all’uso del differenziale nel caso in cui tali sistemi non possano essere impiegati.
La "piccola deroga" è quella che permette di utilizzare il differenziale dove è effettivamente necessario, ovvero nei sistemi TT.560.7.13 nel caso dei sistemi di distribuzione TT, laddove non fosse possibile applicare altri
sistemi di protezione di cui alla Sezione 413, la protezione contro i contatti indiretti può essere
realizzata mediante interruzione automatica del circuito adottando opportune soluzioni per
limitare la probabilità di interventi intempestivi.
Gli interruttori differenziali, al fine di evitare interventi intempestivi, dovrebbero avere corrente
di intervento non inferiore a 300 mA, possibilmente di tipo S o ritardato.
Si raccomanda l’installazione di un dispositivo di allarme per intervento della protezione contro
i contatti indiretti.
Nei sistemi TN-S non è necessario utilizzare il differenziale, viste le elevate correnti di cortocircuito si può utilizzare la magnetica o una protezione di terra.EnricoDG ha scritto:Non potendo più utilizzare il differenziale come suggerito qui mi domando: per garantire la protezione richiesta, basta installare come D.G.L. un interruttore automatico magnetico e predisporre un cablaggio che non preveda possibili contatti indiretti (cioè, prevedere una conduttura nel quale fa passare il cavo direttamente dal D.G.L. al quadro elettrico della elettropompa)? Ciò basta a garantire la protezione contro i contatti indiretti?
Se fai riferimento a un "DGL" significa che ti riferisci a un sistema TT, di conseguenza non hai alternative al differenziale attuando la deroga prevista, oppure scegliere un altro sistema di protezione, per esempio: separazione elettrica.
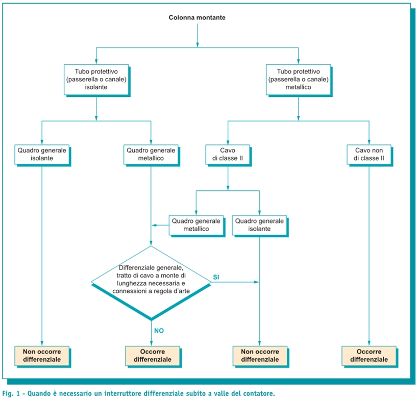
Scusami, ma continuo a non comprendere del tutto il discorso. Io mi riferisco esclusivamente alla linea che va dal D.G.L. al quadro elettrico della macchina, escludendo quest'ultimo dalla mia analisi. Se dovessimo paragonare la situazione a quella di un condominio residenziale, sarebbe come considerare la linea che va dai morsetti del contatore (nel locale contatori) all'appartamento, dove il differenziale non è previsto. Ho anche trovato, nel forum (viewtopic.php?t=86948), l'immagine che riporto, la quale indica che nella maggior parte dei casi il differenziale non viene installato.
Non riesco a capire perché, in questo caso, il differenziale debba essere presente. Ovviamente, il quadro di controllo non rientra nelle mie competenze, essendo responsabilità del progettista del sistema elettropompa decidere se utilizzarlo o meno.
Quale potrebbe essere l'errore nel mio ragionamento riguardo all'uso del differenziale?
Grazie in anticipo per la pazienza

Elettrotecnica e non solo (admin)
Un gatto tra gli elettroni (IsidoroKZ)
Esperienza e simulazioni (g.schgor)
Moleskine di un idraulico (RenzoDF)
Il Blog di ElectroYou (webmaster)
Idee microcontrollate (TardoFreak)
PICcoli grandi PICMicro (Paolino)
Il blog elettrico di carloc (carloc)
DirtEYblooog (dirtydeeds)
Di tutto... un po' (jordan20)
AK47 (lillo)
Esperienze elettroniche (marco438)
Telecomunicazioni musicali (clavicordo)
Automazione ed Elettronica (gustavo)
Direttive per la sicurezza (ErnestoCappelletti)
EYnfo dall'Alaska (mir)
Apriamo il quadro! (attilio)
H7-25 (asdf)
Passione Elettrica (massimob)
Elettroni a spasso (guidob)
Bloguerra (guerra)






