Sensore luce con fotodiodo bpw34
Moderatori:
carloc,
g.schgor,
BrunoValente,
IsidoroKZ
21 messaggi
• Pagina 1 di 3 • 1, 2, 3
0
voti
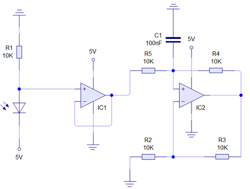
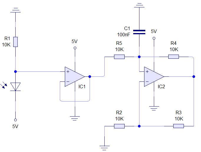
Salve a tutti, devo realizzare un sensore di luce, premetto che è il mio primo progetto, ho acquistato un fotodiodo bpw34 e un op-amp LM358 per applicare la conversione corrente-tensione. Vado collegare il tutto in modalità non-invertente in quanto mi interessa avere una tensione di uscita positiva, ma quando vado a verificare con il tester quest'ultima, il potenziale non varia al variare della luce. Faccio funzionare il diodo in modalità fotoconduttiva polarizzandolo inversamente con 5V. C'è da dire anche che lo stadio del sensore è seguito da un integratore non invertente, facendo delle prove ho notato che il sensore non funziona solo quando è collegato allo stadio integratore successivo, se lo stacco e faccio delle prove con il tester la tensione di uscita dell'op-amp del sensore varia al variare della luce. Non riesco a capire dove sbaglio spero mi possiate dare una mano, grazie.
0
voti
Ciao
Alex8010.
Ti consiglio di allegare ad un post lo schema elettrico del circuito che hai costruito utilizzando FIDOCADJ, in questo modo avrai più possibilità di ricevere l' aiuto di cui hai bisogno.
Ai seguenti link trovi le guide all' uso di FIDOCADJ:
http://www.electroyou.it/elettrodomus/w ... -per-tonni
http://www.electroyou.it/darwinne/wiki/fidocadj
Ti consiglio di allegare ad un post lo schema elettrico del circuito che hai costruito utilizzando FIDOCADJ, in questo modo avrai più possibilità di ricevere l' aiuto di cui hai bisogno.
Ai seguenti link trovi le guide all' uso di FIDOCADJ:
http://www.electroyou.it/elettrodomus/w ... -per-tonni
http://www.electroyou.it/darwinne/wiki/fidocadj
0
voti
Grazie mrc, ma ho disegnato lo schema elettrico con un altro programma, spero sia comunque comprensibile.
0
voti
Ciao
Alex8010!
In realtà il problema non è tanto la comprensibilità dello schema, ma se fai il disegno in FidoCadJ permetti a chi ti vuole aiutare di prendere direttamente il sorgente del disegno da te postato per poterlo usare liberamente (risparmiando anche il tempo che occorrerebbe nel disegnarlo) per fare eventuali modifiche e/o spiegazioni.
Alex8010 ha scritto:Grazie mrc, ma ho disegnato lo schema elettrico con un altro programma, spero sia comunque comprensibile.
In realtà il problema non è tanto la comprensibilità dello schema, ma se fai il disegno in FidoCadJ permetti a chi ti vuole aiutare di prendere direttamente il sorgente del disegno da te postato per poterlo usare liberamente (risparmiando anche il tempo che occorrerebbe nel disegnarlo) per fare eventuali modifiche e/o spiegazioni.
0
voti
Non voglio fare il bastian contrario ma....da quel che ricordo un fotodiodo conduce quando viene colpito dalla luce e questo circuito mi pare un po' complesso per svolgere una simile funzione.
qual è il problema che devi risolvere?
qual è il problema che devi risolvere?
-

NinoAL
813 1 8 - Utente disattivato per decisione dell'amministrazione proprietaria del sito
- Messaggi: 128
- Iscritto il: 20 lug 2012, 19:09
1
voti
In quella configurazione il 358 non fa alcuna conversione tensione corrente, che avviene invece sulla resistenza in serie al fotodiodo.
dalle specifiche del BPW34 il fotodiodo genera 75uA a 1kLux...che è un'illuminazione di tutto rispetto, mi sembra quindi che la 10k sia un pelo sottodimensionata, a meno che tu non lo voglia illuminare con un laser...
sei sicuro di quella configurazione dell'opa? così ad occhio mi sembra che non possa funzionare..ma cosa vuoi fare? un misuratore di luce o un circuito a scatto che ti dia un segnale quando c'è più (o meno) luce di una certa soglia?
dalle specifiche del BPW34 il fotodiodo genera 75uA a 1kLux...che è un'illuminazione di tutto rispetto, mi sembra quindi che la 10k sia un pelo sottodimensionata, a meno che tu non lo voglia illuminare con un laser...
sei sicuro di quella configurazione dell'opa? così ad occhio mi sembra che non possa funzionare..ma cosa vuoi fare? un misuratore di luce o un circuito a scatto che ti dia un segnale quando c'è più (o meno) luce di una certa soglia?
_______________________________________________________
Gli oscillatori non oscillano mai, gli amplificatori invece sempre
Io HO i poteri della supermucca, e ne vado fiero!
Gli oscillatori non oscillano mai, gli amplificatori invece sempre
Io HO i poteri della supermucca, e ne vado fiero!
0
voti
ok ghottard vedrò di ridisegnarlo, il problema sta nel fatto che il primo operazionale dovrebbe convertire la corrente generata dal fotodiodo in tensione, quindi in uscita al prima operazionale al variare della luce dovrei avere una variazione di tensione, ma in realtà questo non avviene in quanto rilevo una tensione che rimane fissa.
Il secondo operazionale svolge una funzione di integrazione indipendente dal sensore, ora ho notato che se io scollego il primo operazionale dal secondo, la variazione di tensione all'uscita del primo operazionale varia in base alla variazione della luce. Quello che non capisco è come l'integratore possa influire sul primo operazionale non facendomi variare la tensione quando sono entrambi collegati .
Il secondo operazionale svolge una funzione di integrazione indipendente dal sensore, ora ho notato che se io scollego il primo operazionale dal secondo, la variazione di tensione all'uscita del primo operazionale varia in base alla variazione della luce. Quello che non capisco è come l'integratore possa influire sul primo operazionale non facendomi variare la tensione quando sono entrambi collegati .
0
voti
obiuan ho provato a simulare il circuito e funziona correttamente, il problema sta quando vado a farlo funzionare nella realtà, quindi non capisco se la configurazione sia realmente sbagliata.
Il progetto è a scopo didattico devo utilizzare questi op-amp per far svolgere la funzione di conversione e integrazione.
Il progetto è a scopo didattico devo utilizzare questi op-amp per far svolgere la funzione di conversione e integrazione.
Ultima modifica di
Alex8010 il 26 ago 2014, 17:45, modificato 1 volta in totale.
1
voti
Controlla che tu abbia montato correttamente il circuito. Vedo per esempio che nel braccio con fotodiodo e resistore il riferimento è in alto e la Vcc è in basso. Di solito si fa il contrario. Pur non essenso sbagliato è fuoviante e può portare ad errori.
Ci sono poi altre considerazioni da fare.
Così la linearità va a farsi benedire, ammesso che ti interessi.
Non è il caso, ma a dipendenza di come dimensioni la resistenza di conversione, puoi invertire la polarizzazione del diodo, portandolo in conduzione.
Il diodo ha una sua capacità, che non piace a tutti gli opamp (anche se qui non dovrebbe porre problemi).
Perché non usi un circuito che risolve questi problemi (amplificatore a transimpedenza) e un semplice integratore da "cristiani"? Hanno ambedue una caratteristica invertente, quindi il segnale in uscita sarà, come desiderato, positivo.
Inoltre, commento che vale in generale, noi siamo qui dietro ad uno schermo. Non vediamo il tuo circuito, né abbiamo la palla di cristallo. Cosa accidenti vuol dire che il circuito non funziona quando attacchi l'integratore? Cosa misuri di preciso? 0 V? 5 V? 1.7645 V? È stabile? Oscilla? Come lo alimenti? Con cosa vari la luminosità?
Boiler
Ci sono poi altre considerazioni da fare.
Così la linearità va a farsi benedire, ammesso che ti interessi.
Non è il caso, ma a dipendenza di come dimensioni la resistenza di conversione, puoi invertire la polarizzazione del diodo, portandolo in conduzione.
Il diodo ha una sua capacità, che non piace a tutti gli opamp (anche se qui non dovrebbe porre problemi).
Perché non usi un circuito che risolve questi problemi (amplificatore a transimpedenza) e un semplice integratore da "cristiani"? Hanno ambedue una caratteristica invertente, quindi il segnale in uscita sarà, come desiderato, positivo.
Inoltre, commento che vale in generale, noi siamo qui dietro ad uno schermo. Non vediamo il tuo circuito, né abbiamo la palla di cristallo. Cosa accidenti vuol dire che il circuito non funziona quando attacchi l'integratore? Cosa misuri di preciso? 0 V? 5 V? 1.7645 V? È stabile? Oscilla? Come lo alimenti? Con cosa vari la luminosità?
Boiler
0
voti
ok grazie per i consigli, scusate ma è il mio primo progetto pratico. Quando provo il circuito collegando l'integratore mi da in uscita dal primo operazionale 600mV stabili senza variare, ho sottolineato il collegamento perché se provo il circuito considerando solo il fotodiodo con il primo operaionale quindi applicando solo la conversione corrente-tensione il circuito funziona. Alimento con un alimentatore a 5V simile a quelli per cellulari, faccio variare la luce con una lampada.
21 messaggi
• Pagina 1 di 3 • 1, 2, 3
Chi c’è in linea
Visitano il forum: Nessuno e 51 ospiti

Elettrotecnica e non solo (admin)
Un gatto tra gli elettroni (IsidoroKZ)
Esperienza e simulazioni (g.schgor)
Moleskine di un idraulico (RenzoDF)
Il Blog di ElectroYou (webmaster)
Idee microcontrollate (TardoFreak)
PICcoli grandi PICMicro (Paolino)
Il blog elettrico di carloc (carloc)
DirtEYblooog (dirtydeeds)
Di tutto... un po' (jordan20)
AK47 (lillo)
Esperienze elettroniche (marco438)
Telecomunicazioni musicali (clavicordo)
Automazione ed Elettronica (gustavo)
Direttive per la sicurezza (ErnestoCappelletti)
EYnfo dall'Alaska (mir)
Apriamo il quadro! (attilio)
H7-25 (asdf)
Passione Elettrica (massimob)
Elettroni a spasso (guidob)
Bloguerra (guerra)







