Salve a tutti!
Ho progettato questo semplice generatore sonoro.
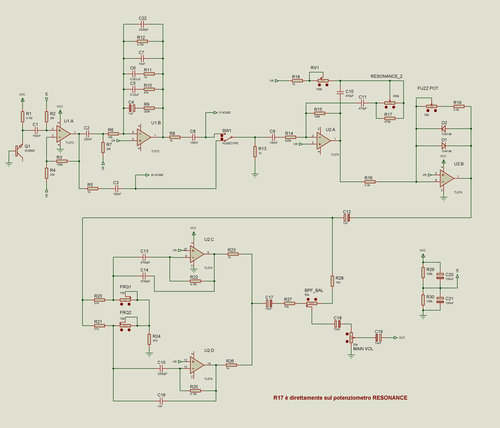
Si tratta di un generatore di rumore bianco e rosa, con l'aggiunta di uno stadio di filtraggio e uno di distorsione.
Il fatto è che, pur funzionando tutto correttamente, dopo qualche tempo, puntualmente si bruciano i due integrati, TL072 e TL074.
Ho pensato ad un problema di alimentazione visto che il circuito funziona con una tensione di 12V che fornisco con un alimentatore stabilizzato, ma dal DATASHEET ho potuto considerare che i due integrati possono sopportare un' alimentazione sino a 17V circa.
Prima di considerare altre ipotesi mi piacerebbe sentire qualche vostro parere.
Allego qui lo schema elettrico.
Grazie mille!
Generatore di rumore: opamp bruciati.
Moderatori:
carloc,
g.schgor,
BrunoValente,
IsidoroKZ
6 messaggi
• Pagina 1 di 1
0
voti
Ciao
exagonal.
Per facilitare le risposte è opportuno disegnare gli schemi elettrici ed allegarli ai post utilizzando FIDOCADJ, in questo modo, se occorre apportare delle modifiche e/o le spiegazioni lo richiedono, possono essere corretti senza nessuna difficoltà, da chi lo riterrà opportuno; ai seguenti link trovi le guide all' uso:
http://www.electroyou.it/elettrodomus/w ... -per-tonni
http://www.electroyou.it/darwinne/wiki/fidocadj
Leggi le regole del forum.
Per facilitare le risposte è opportuno disegnare gli schemi elettrici ed allegarli ai post utilizzando FIDOCADJ, in questo modo, se occorre apportare delle modifiche e/o le spiegazioni lo richiedono, possono essere corretti senza nessuna difficoltà, da chi lo riterrà opportuno; ai seguenti link trovi le guide all' uso:
http://www.electroyou.it/elettrodomus/w ... -per-tonni
http://www.electroyou.it/darwinne/wiki/fidocadj
Leggi le regole del forum.
0
voti
exagonal ha scritto:Si tratta di un generatore di rumore bianco e rosa, con l'aggiunta di uno stadio di filtraggio e uno di distorsione.
Il fatto è che, pur funzionando tutto correttamente, dopo qualche tempo, puntualmente si bruciano i due integrati, TL072 e TL074.
Quale si brucia per primo? A meno di problemi sulla linea di alimentazione, dubito che si brucino contemporaneamente. A tal proposito, com'è alimentato il circuito (che tipo di alimentatore)?
Durante il normale funzionamento si innesca qualche auto-oscillazione?
Per curiosità, per cosa lo usi? Sei sicuro che il rumore in uscita sia davvero rosa? In che intervallo frequenziale?
0
voti
Io penserei anche a controllare che la corrente in uscita dagli operazionali sia tollerabile.
Inoltre ho notato che, parlando di alimentazione, ti generi la tensione Vr pari a Vcc/2 mediante partitore. Questo per soddisfare principalmente il problema dell'alimentazione differenziale richiesta dagli operazionali.
Sicuro che all'atto pratico dia il risultato che ti aspetti?
Inoltre ho notato che, parlando di alimentazione, ti generi la tensione Vr pari a Vcc/2 mediante partitore. Questo per soddisfare principalmente il problema dell'alimentazione differenziale richiesta dagli operazionali.
Sicuro che all'atto pratico dia il risultato che ti aspetti?
0
voti
Grazie a Doem e a Russel !
Si, in effetti credo sia tutto nella alimentazione.
Ho trovato uno dei due elettrolitici relativi alla stabilizzazione di VR bruciato ( nello schema C20 )
E comunque ritengo, come mi avete suggeritio, che quella parte del circuito e da rifare, anche se per ora fa il suo dovere...
Ora faccio un nuovo test e osservo cosa accade!
Si, in effetti credo sia tutto nella alimentazione.
Ho trovato uno dei due elettrolitici relativi alla stabilizzazione di VR bruciato ( nello schema C20 )
E comunque ritengo, come mi avete suggeritio, che quella parte del circuito e da rifare, anche se per ora fa il suo dovere...
Ora faccio un nuovo test e osservo cosa accade!
6 messaggi
• Pagina 1 di 1
Chi c’è in linea
Visitano il forum: Google [Bot] e 113 ospiti

Elettrotecnica e non solo (admin)
Un gatto tra gli elettroni (IsidoroKZ)
Esperienza e simulazioni (g.schgor)
Moleskine di un idraulico (RenzoDF)
Il Blog di ElectroYou (webmaster)
Idee microcontrollate (TardoFreak)
PICcoli grandi PICMicro (Paolino)
Il blog elettrico di carloc (carloc)
DirtEYblooog (dirtydeeds)
Di tutto... un po' (jordan20)
AK47 (lillo)
Esperienze elettroniche (marco438)
Telecomunicazioni musicali (clavicordo)
Automazione ed Elettronica (gustavo)
Direttive per la sicurezza (ErnestoCappelletti)
EYnfo dall'Alaska (mir)
Apriamo il quadro! (attilio)
H7-25 (asdf)
Passione Elettrica (massimob)
Elettroni a spasso (guidob)
Bloguerra (guerra)






