Cos'è ElectroYou | Login Iscriviti

ElectroYou - la comunità dei professionisti del mondo elettrico

dallo schema alla millefori

Tecniche per la costruzione e la riparazione di apparecchiature elettriche e non. Ricerca guasti. Adattamenti e riutilizzazioni
0
voti

[1] dallo schema alla millefori

Messaggioda Foto Utentedadduni » 19 set 2014, 16:41

allora, eccomi di nuovo qui che, come promesso avrei iniziato un nuovo progettino cosi da farvi vedere passo passo come mi muovo nella realizzazione.
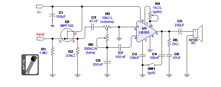
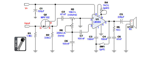
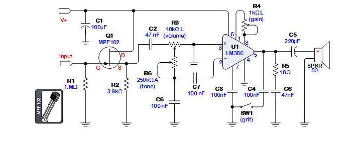
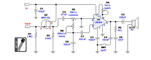
allora il progetto è questo: un piccolo ampli per chitarra con lo stesso integrato del circuito di prima: un lm386.
lo schema seguito è l'ultimo di questo sito (chiedo scusa ai moderatori, non so se devo copiare anche questo in fidocad, se serve lo faccio immediatamente):
Immagine.png

come prima cosa ho fatto lo "sbroglio" tra molte virgolette e ho cercato di sistemare i componenti nel minor spazio che sono riusto mantenendo i collegamenti abbastanza ordinati e mi p uscita una cosa cosi:


dove le linee spesse sono i collegamenti da saldare lato rame sulla millefori invece quelli sottili sono i collegameti che avverranno "volanti" fino ai componenti che stanno sul contenitore (potenziometri,switch ecc). vi sembra una buona disposizione? consigli?
Avatar utente
Foto Utentedadduni
2.073 2 7 12
Expert EY
Expert EY
 
Messaggi: 1370
Iscritto il: 23 mag 2014, 16:26

0
voti

[2] Re: dallo schema alla millefori

Messaggioda Foto Utentemarco438 » 19 set 2014, 16:52

Ci sono alcune cose da rivedere e qualche dimenticanza; ma i potenziometri devono essere montati a parte o vuoi metterli sulla basetta?
marco
Avatar utente
Foto Utentemarco438
37,1k 7 11 13
-EY Legend-
-EY Legend-
 
Messaggi: 16323
Iscritto il: 24 mar 2010, 15:09
Località: Versilia

0
voti

[3] Re: dallo schema alla millefori

Messaggioda Foto Utenteclaudiocedrone » 19 set 2014, 17:23

:-) Foto Utentemarco438,
dadduni ha scritto: ...componenti che stanno sul contenitore (potenziometri,switch ecc)...
;-) O_/
"Non farei mai parte di un club che accettasse la mia iscrizione" (G. Marx)
Avatar utente
Foto Utenteclaudiocedrone
21,3k 4 7 9
Master EY
Master EY
 
Messaggi: 15302
Iscritto il: 18 gen 2012, 13:36

0
voti

[4] Re: dallo schema alla millefori

Messaggioda Foto Utentedadduni » 19 set 2014, 17:24

i potenziometri sono a parte, vanno montati sul contenitore appositamente forato quindi sulla basetta ci saranno solo i fili che portano ai pin. Cosa c'è da rivedere? =) grazie per le risposte
Avatar utente
Foto Utentedadduni
2.073 2 7 12
Expert EY
Expert EY
 
Messaggi: 1370
Iscritto il: 23 mag 2014, 16:26

0
voti

[5] Re: dallo schema alla millefori

Messaggioda Foto Utentemarco438 » 19 set 2014, 17:25

:ok:
marco
Avatar utente
Foto Utentemarco438
37,1k 7 11 13
-EY Legend-
-EY Legend-
 
Messaggi: 16323
Iscritto il: 24 mar 2010, 15:09
Località: Versilia

0
voti

[6] Re: dallo schema alla millefori

Messaggioda Foto Utentemarco438 » 19 set 2014, 17:28

Ad una prima occhiata veloce ho rilevato alcune discrepanze tra i due schemi ma, visto che ci vuole tempo (per non dire eresie) mi riservo di rivederlo con calma domani; oggi non posso.
Se poi intervengono altri, meglio per te. :mrgreen:
Intanto riguardati i due schemi e vedi se trovi qualcosa che non torna.
marco
Avatar utente
Foto Utentemarco438
37,1k 7 11 13
-EY Legend-
-EY Legend-
 
Messaggi: 16323
Iscritto il: 24 mar 2010, 15:09
Località: Versilia

0
voti

[7] Re: dallo schema alla millefori

Messaggioda Foto Utentemir » 19 set 2014, 18:20

forse sarebbe meglio che dadduni indicasse le sigle dei componenti nel PCB by fidocadj, per rendere la verifica comoda e veloce, anche a me risulta qualche mancanza ad esempio non vedo il condensatore C1 di filtro sul positivo di alimentazione, come vedo un reforo di un resistore non meglio identificato alla base di un BJT non meglio identificato in serie all'ing "input" non collegato ....and other
Avatar utente
Foto Utentemir
66,0k 9 12 13
G.Master EY
G.Master EY
 
Messaggi: 21870
Iscritto il: 19 ago 2004, 21:10

0
voti

[8] Re: dallo schema alla millefori

Messaggioda Foto Utentemarco438 » 19 set 2014, 18:25

Gia' che ci sei, guardati anche il datsheet del mosfet. :D
marco
Avatar utente
Foto Utentemarco438
37,1k 7 11 13
-EY Legend-
-EY Legend-
 
Messaggi: 16323
Iscritto il: 24 mar 2010, 15:09
Località: Versilia

0
voti

[9] Re: dallo schema alla millefori

Messaggioda Foto Utentedadduni » 19 set 2014, 21:36

]allora, ho corretto una cosuccia, ho aggiunto i nomi e ho omesso il consensatore tra Vcc e massa perché ho pensato che non sia importante assegnargli una posizione, ovunque attacchero Vcc e massa ci metterò in mezzo il condensatore, se lo reputate un errore correggo immediatamente.
Posto di nuovo l'immagine per chiarezza e per facilitare il controllo:
Immagine.png


questo è lo schema corretto:

Avatar utente
Foto Utentedadduni
2.073 2 7 12
Expert EY
Expert EY
 
Messaggi: 1370
Iscritto il: 23 mag 2014, 16:26

0
voti

[10] Re: dallo schema alla millefori

Messaggioda Foto UtenteArrow » 19 set 2014, 22:50

Una cosa sola:
perché vuoi farti del male a saldare un SMD su una millefori? Non è una cosa impossibile, anzi è fattibile; ma non conoscendo le tue esperienze col saldatore ti consiglierei di usare un normale integrato col foro passante...
Poi magari tu hai già quello, ma nello schema che hai postato c'è un SMD.
Avatar utente
Foto UtenteArrow
103 1 6
Frequentatore
Frequentatore
 
Messaggi: 166
Iscritto il: 11 giu 2014, 22:12

Prossimo

Torna a Costruzione, riparazione, riutilizzo

Chi c’è in linea

Visitano il forum: Nessuno e 45 ospiti