Cassa Stageline bk 115 finali bruciati
0
voti
Buongiorno, I finali di potenza della cassa amplificata si bruciano sono una coppia di A1941 e una coppia C5198. Ho ontrollato tutto e bon ho trovato anomalie. Però appena do tensione I A1941 uno va in corto e l'altro si apre. C' è un.modo per proteggerli e fare le misure?
0
voti
Totolivu ha scritto:appena do tensione I A1941 uno va in corto e l'altro si apre.
Un transistor di potenza, che si apre o si guasta è evidente che il problema si trovi a valle dello stesso, pertanto ..
, sei sicuro ?Totolivu ha scritto:Ho ontrollato tutto e bon ho trovato anomalie.
Hai eseguito bene le misure a freddo, in ohm sui componenti che interessano i due canali audio relativamente ai finali, e le misure le hai eseguite, con i transistor di potenza dissaldati, e dissaldando almeno un reoforo dei componenti sottomisura ?..
I circuiti sono controcorrente. Seguono sempre la massa
-Per rispondere utilizza il tasto [RISPONDI] e non il tasto [CITA], grazie.-
-Per rispondere utilizza il tasto [RISPONDI] e non il tasto [CITA], grazie.-
0
voti
Ciao mir, si le misure le ho fatte senza i 2 A1941, e le connessioni sono rispettivamente su E ci sono +80V che attraverso una resistenza da 2W 0,33 ohm (integra), su C sono connessi i collettori degli C5198 (NPN) e su B il collettore di un transistor C5171 (NPN). Gli Emettitori dei C5198 sono connessi alla -80V attraverso una R da 2W 0,33 ohm ed anche alla base di un A1930(PNP) attraverso una R di 15K. Le Basi dei C5198 sono connesse al Collettore del A1930.
0
voti
Eh purtroppo schema non ne ho trovato, ho dovuto fare un po di reverse engineering.
0
voti
Totolivu ha scritto:Ciao mir, si le misure le ho fatte senza i 2 A1941..
Ciao Totolivu. Le misure vanno eseguite tutte con almeno un reoforo (per i componenti passivi) dissaldato dallo stampato, o il componente stesso (per i componenti attivi) perché altrimenti si falsa la misura.
I resistori da 0,33 sono buoni, un valore cosi piccolo di resistenza non è semplice da misurare se non si utilizza il multimetro correttamente, ed altresi dicasi per i due BJT e gli altri componenti presenti, particolarmente per i condensatori.
Di più non saprei dirti, se non che è opportuno eseguire questo tipo di verifiche sempre con il relativo schema elettrico, altrimenti la questione si complica e di molto.
I circuiti sono controcorrente. Seguono sempre la massa
-Per rispondere utilizza il tasto [RISPONDI] e non il tasto [CITA], grazie.-
-Per rispondere utilizza il tasto [RISPONDI] e non il tasto [CITA], grazie.-
0
voti
ho provato a tirare giu lo schema.... e comunque non riesco a trovare nulla di anomalo, anzi forse l'unica cosa che ho notato, una volta tolti i A1941 è che i reofori di un lato del PCB non hanno continuità con l'altro lato e nello specifico sono le Basi degli A1941... ma questo potrebbe far saltare i transistori? E poi perché uno in corto e l'altro aperto? allego un probabile schema fatto da me. Grazie per l'aiuto.
0
voti
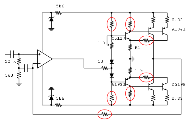
Il tuo schema - in alcune parti - mi sembra che abbia poco senso.
Un possibile schema dell'ampli potrebbe essere questo:
Rispetto al tuo:
- i componenti cerchiati di rosso sono "in piu'"
- il transistor A1930 e' collegato in modo diverso
- il trimmer da 1k e' collegato in modo diverso
- le resistenze R5 e quella da 15 k mancano perche non so come collegarle in modo logico
- nel mio schema mancano i condensatori di bypass e il gruppo LR in uscita
Un possibile schema dell'ampli potrebbe essere questo:
Rispetto al tuo:
- i componenti cerchiati di rosso sono "in piu'"
- il transistor A1930 e' collegato in modo diverso
- il trimmer da 1k e' collegato in modo diverso
- le resistenze R5 e quella da 15 k mancano perche non so come collegarle in modo logico
- nel mio schema mancano i condensatori di bypass e il gruppo LR in uscita
0
voti
Potrebbe essersi rotto il trimmer o un diodo, oppure dissaldata la resistenza R1 o un'altra di quelle che "tengono vicine" le basi dei piloti
(quanto detto, guardando i soli componenti su cui siete d'accordo)
(quanto detto, guardando i soli componenti su cui siete d'accordo)
-

SediciAmpere
4.187 5 5 8 - Master

- Messaggi: 4847
- Iscritto il: 31 ott 2013, 15:00
0
voti
elfo GRAZIE infinite per la tua disponibilità in effetti il mio schema ha qualche mancanza dovuta alla fretta, il tuo si avvicina molto. Come posso fare per effettuare qualche test senza bruciare i transistor? perché non riesco a trovare la causa, sia il trimmer che i diodi non sono in corto, le resistenze connesse alle basi dei piloti sono in continuità con le rispettive resistenze. Una cosa che ho potuto misurare sono le tensioni di alimentazione, tutte corrette tranne la +/- 80V che ne da circa +/- 70V sia il carico che le varie connessioni con la scheda di controllo audio sono scollegate. Aggiungo inoltre che la resistenza di emettitore dei piloti, in particolare quella del c5171 (non c5117 pardon) riscaldano fino a fumare (sostituite).... Ho un dubbio, possibile che il fatto che non ho collegato lo speaker (da 6 ohm) possa in qualche modo sovraccaricare i transistor?
Torna a Costruzione, riparazione, riutilizzo
Chi c’è in linea
Visitano il forum: Nessuno e 6 ospiti

Elettrotecnica e non solo (admin)
Un gatto tra gli elettroni (IsidoroKZ)
Esperienza e simulazioni (g.schgor)
Moleskine di un idraulico (RenzoDF)
Il Blog di ElectroYou (webmaster)
Idee microcontrollate (TardoFreak)
PICcoli grandi PICMicro (Paolino)
Il blog elettrico di carloc (carloc)
DirtEYblooog (dirtydeeds)
Di tutto... un po' (jordan20)
AK47 (lillo)
Esperienze elettroniche (marco438)
Telecomunicazioni musicali (clavicordo)
Automazione ed Elettronica (gustavo)
Direttive per la sicurezza (ErnestoCappelletti)
EYnfo dall'Alaska (mir)
Apriamo il quadro! (attilio)
H7-25 (asdf)
Passione Elettrica (massimob)
Elettroni a spasso (guidob)
Bloguerra (guerra)





