Buongiorno,
Esistono sul mercato interruttori modulari automatici magnetotermici differenziali compatti (monofase in 1 modulo, trifase in 4 moduli). È vero che l'alimentazione elettronica del differenziale ne limitirebbe l'uso in ambito civile? Inoltre potrebbero essere sconsigliabili per un'eccessiva dissipazione termica? Grazie
Magnetotermico differenziale compatto: limitazione d'uso
Moderatori:
sebago,
MASSIMO-G,
lillo,
Mike
11 messaggi
• Pagina 1 di 2 • 1, 2
0
voti
Non importa tanto il numero dei moduli ma la norma di riferimento che individua quelli che si dovrebbero utilizzare in ambito residenziale in Europa.
Le norme sono una delle seguenti:
EN 61008-2-1
EN 61009-2-1
EN 62423
Tra l'altro avevo scritto un articolo sul tema.
https://www.electroyou.it/6367/wiki/sce ... a-cei-64-8
Le norme sono una delle seguenti:
EN 61008-2-1
EN 61009-2-1
EN 62423
Tra l'altro avevo scritto un articolo sul tema.
https://www.electroyou.it/6367/wiki/sce ... a-cei-64-8
0
voti
6367 ha scritto:quelli che si dovrebbero utilizzare in ambito residenziale in Europa.
Inoltre l'installazione degli interruttori "residenziali" non è vietata in ambito diverso.
Comunque io gli interruttori magnetotermico-differenziali a un modulo non li ho mai visti installati.
0
voti
6367 ha scritto:Non importa tanto il numero dei moduli ma la norma di riferimento che individua quelli che si dovrebbero utilizzare in ambito residenziale in Europa. [...]
Tra l'altro avevo scritto un articolo sul tema.
https://www.electroyou.it/6367/wiki/sce ... a-cei-64-8
Ho letto l'articolo con molti interesse, grazie per le informazioni;
Praticamente adesso non è più valido l'obbligo dei due differenziali (che mi sembrava un obbligo equilibrato), ma bisogna fare una stima dei carichi che verranno alimentati da ogni linea ???
-

SediciAmpere
4.187 5 5 8 - Master

- Messaggi: 4847
- Iscritto il: 31 ott 2013, 15:00
0
voti
electrocompa ha scritto: È vero che l'alimentazione elettronica del differenziale ne limitirebbe l'uso in ambito civile?
A quale prodotto ti riferisci? I differenziali modulari non hanno mai bisogno di alimentazione ausiliaria.
-

Giovanni123
502 1 3 6 - Sostenitore

- Messaggi: 606
- Iscritto il: 5 mag 2017, 9:05
2
voti
Ci sono tre tipologie:
1- https://www.ebay.it/itm/MAGNETOTERMICO-DIFFERENZIALE-salvavita-1P-N-C-16Amper-30mA-1-MODULO/154364319179?hash=item23f0d495cb:g:BwoAAOSwTxJcVswo vanno bene in casa della suocera;
2- http://italweber.solutions/interruttori-magnetotermico-differenziali-in-1-modulo-din/ necessitano di almeno 90 V di alimentazione e quindi richiederebbero di essere installati in serie a un differenziale elettromeccanico che non ha bisogno di alimentazione;
3- https://new.siemens.com/it/it/prodotti/energy/bassa-tensione/apparecchi/sentron-protezione/rcd/5sv1.html sono elettromeccanici, non dovrebbero avere problemi: due li ho messi in casa mia
1- https://www.ebay.it/itm/MAGNETOTERMICO-DIFFERENZIALE-salvavita-1P-N-C-16Amper-30mA-1-MODULO/154364319179?hash=item23f0d495cb:g:BwoAAOSwTxJcVswo vanno bene in casa della suocera;
2- http://italweber.solutions/interruttori-magnetotermico-differenziali-in-1-modulo-din/ necessitano di almeno 90 V di alimentazione e quindi richiederebbero di essere installati in serie a un differenziale elettromeccanico che non ha bisogno di alimentazione;
3- https://new.siemens.com/it/it/prodotti/energy/bassa-tensione/apparecchi/sentron-protezione/rcd/5sv1.html sono elettromeccanici, non dovrebbero avere problemi: due li ho messi in casa mia
0
voti
Segnalo questa presentazione, secondo me può essere molto interessante
https://www.voltimum.it/content/5sv1-il-magnetotermico-differenziale-piu
A un certo punto dicono una inesattezza ("nella distribuzione con due fasi non si possono usare gli interruttori 1P+N" che non è proprio esatta)
https://www.voltimum.it/content/5sv1-il-magnetotermico-differenziale-piu
A un certo punto dicono una inesattezza ("nella distribuzione con due fasi non si possono usare gli interruttori 1P+N" che non è proprio esatta)
0
voti
Forse perché si intende che può lavorare con tensione di fase 230V, ma non con la concatenata 400V
-

electrocompa
121 1 3 8 - Sostenitore

- Messaggi: 539
- Iscritto il: 25 feb 2011, 21:28
0
voti
perché non è esatta?
Per me non essendoci un neutro, non si possono usare interruttori 1p+n , ma solo 2p , che rilevano la corrente su entrambe le fasi
Per me non essendoci un neutro, non si possono usare interruttori 1p+n , ma solo 2p , che rilevano la corrente su entrambe le fasi
-

SediciAmpere
4.187 5 5 8 - Master

- Messaggi: 4847
- Iscritto il: 31 ott 2013, 15:00
0
voti
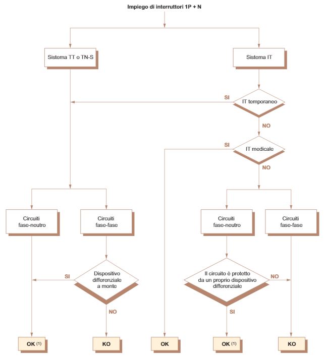
Da articolo su TuttoNormel 4-2014
In sostanza la corrente nei due poli è uguale, quindi basta misurare una delle due, a meno che ci siano delle dispersioni verso terra.
Il differenziale a monte della linea interviene in caso di dispersione quindi rende ammissibile l'interruttore 1P+N.
In sostanza la corrente nei due poli è uguale, quindi basta misurare una delle due, a meno che ci siano delle dispersioni verso terra.
Il differenziale a monte della linea interviene in caso di dispersione quindi rende ammissibile l'interruttore 1P+N.
11 messaggi
• Pagina 1 di 2 • 1, 2
Torna a Impianti, sicurezza e quadristica
Chi c’è in linea
Visitano il forum: Majestic-12 [Bot] e 91 ospiti

Elettrotecnica e non solo (admin)
Un gatto tra gli elettroni (IsidoroKZ)
Esperienza e simulazioni (g.schgor)
Moleskine di un idraulico (RenzoDF)
Il Blog di ElectroYou (webmaster)
Idee microcontrollate (TardoFreak)
PICcoli grandi PICMicro (Paolino)
Il blog elettrico di carloc (carloc)
DirtEYblooog (dirtydeeds)
Di tutto... un po' (jordan20)
AK47 (lillo)
Esperienze elettroniche (marco438)
Telecomunicazioni musicali (clavicordo)
Automazione ed Elettronica (gustavo)
Direttive per la sicurezza (ErnestoCappelletti)
EYnfo dall'Alaska (mir)
Apriamo il quadro! (attilio)
H7-25 (asdf)
Passione Elettrica (massimob)
Elettroni a spasso (guidob)
Bloguerra (guerra)


