Il modello
Come modello del motore in corrente continua a magneti permanenti (e ad eccitazione indipendente più in generale) , viene assunto quello riportato nell'articolo di admin.
Si rimanda quindi a questo articolo per le definizioni delle variabili e per le relazioni fra di esse, mentre viene qui illustrata l'applicazione del programma di simulazione MicroCap9, che permette di ottenere direttamente in grafici, il comportamento dinamico del motore a seguito dell'applicazione della tensione di alimentazione.
Per comodità si riportano i valori relativi al primo esempio dell'articolo citato:
tensione di alimentazione
resistenza d'armatura
momento d'inerzia motore
costante di coppia
e per il carico
Coppia resistente
momento d'inerzia carico
Con tali dati è possibile calcolare i valori degli elementi circuitali costituenti il modello "elettrico" del motore, cioè R, C* ed I.
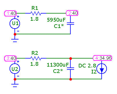
Vediamo sia il modello del motore "a vuoto" (1), sia quello "a carico" (2):
Naturalmente la tensione applicata e' la stessa nei 2 casi
Ed ecco i 2 circuiti in MicroCap:
Calcoli, grafici e risultati
Una volta impostati i circuiti elettrici dei modelli, si può procedere a ricavare automaticamente i grafici dell'andamento nel tempo dei parametri che interessano.
In particolare, dato l'andamento a gradino di U (tensioni rispettivamente v(1) e v(3)), si fanno tracciare, (con Analysis/Transient/Run), i valori di v(2) e v(4) che rappresentano le forze controelettromotrici (e) nei 2 casi.
Il risultato e' questo:
Come si vede, nel primo caso (v(2), motore a vuoto) la e raggiunge la tensione U dopo un transistorio esponenziale, mentre nel secondo caso (v(4), motore sotto carico) la e raggiunge un valore stabile minore di U.
Questo valore puo' essere ricavato tornando alla pagina pincipale (Main Menu) ed attivando le indicazioni delle tensioni:
Da questi valori (calcolati automaticamente da MicroCap e indicati nei riquadri violetti) possiamo ricavare le rispettive velocità angolari
a vuoto
e a carico
(ovviamente, con gli appropriati coefficienti moltiplicatori, avremmo potuto disegnare le curve direttamente in scale di velocità).
Il caso del motore a vuoto è il caso ideale di un motore senza alcuna perdita che, una volta avviato, mantiene la velocità senza prelevare potenza (I=0). E' quindi più realistico il modello a carico, in cui appare evidente la dipendenza della velocità di regime dalla coppia resistente del carico (Cc).
Nella simulazione si è fissato un valore costante della coppia resistente (mediante I2) ma è chiaro che MicroCap consentirebbe di far variare a piacere nel tempo tale valore, con una visualizzazione immediata delle conseguenze sulla dinamica della velocità.
E' altrettanto evidente che se si volesse comunque fissare una data velocità (e mantenerla costante anche in presenza di variazioni di carico), occorrerebbe un regolatore di velocità in grado di adeguare automaticamente il valore della tensione U. (Si rimanda per questo a descrizioni specifiche come ad es. Regolatore PI)

Elettrotecnica e non solo (admin)
Un gatto tra gli elettroni (IsidoroKZ)
Esperienza e simulazioni (g.schgor)
Moleskine di un idraulico (RenzoDF)
Il Blog di ElectroYou (webmaster)
Idee microcontrollate (TardoFreak)
PICcoli grandi PICMicro (Paolino)
Il blog elettrico di carloc (carloc)
DirtEYblooog (dirtydeeds)
Di tutto... un po' (jordan20)
AK47 (lillo)
Esperienze elettroniche (marco438)
Telecomunicazioni musicali (clavicordo)
Automazione ed Elettronica (gustavo)
Direttive per la sicurezza (ErnestoCappelletti)
EYnfo dall'Alaska (mir)
Apriamo il quadro! (attilio)
H7-25 (asdf)
Passione Elettrica (massimob)
Elettroni a spasso (guidob)
Bloguerra (guerra)