da
Atmospher81 » 18 set 2012, 1:20
Isidoro grazie mille e sopratutto complimenti per la tua competenza in materia io purtroppo lavoro con i PLC ed HMI.
Girando in rete ho trovato uno schemino con un 74HC14 che secondo il produttore con una pila da 1,5 volt dura 12 mesi !!!
non sono riuscito a testarlo su Breadboard perché mi manca il 74HC. secondo te vedendo lo schema è fattibile ???

- 74HC14 1_5 Volt.JPG (35.72 KiB) Osservato 5387 volte
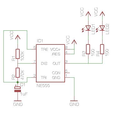
sono riuscito però a provare un altro circuito sempre da lui sviluppato che però è a 6v e secondo lui dura un bel po' di mesi !

- NE555 6v.JPG (13.81 KiB) Osservato 5387 volte
Testandolo su Breadboard ed effettuando le stesse misure del mio circuito ho notato che sulla R3 (io ho utilizzato un solo LED Blu) ci sono 2,6V a led acceso e in mA il LED assorbe 26mA ma allora tornando alla discussione pomeridiana sul mio circuito considerando una batteria con capacità 24mA come può durare mesi ???
La frequenza del lampeggio è circa 1,5 sec. ON 1,5 sec. OFF
Percaso qualcuno sarebbe così gentile da farmi un PCB (non ho competenza in materia di software di sbroglio) o del circuito con NE555 o del 74HC14 (in base alle mie esigenze) per realizzarlo in SMD ?? pago bene !!
Edit marco438: Gli schemi si postano usando FidoCadJ! Questo e' il secondo avviso.