Indice |
Introduzione
Spesso, dopo aver studiato il principio di funzionamento di un alimentatore switching con topologia FLYBACK, e dopo aver individuato il controllore PWM per la regolazione, senza troppa fatica si riesce ad ottenre il primo prototipo funzionante.
Ci si scontra però poi con la realizzazione del MASTER e quindi con le relative problematiche: dimensione delle piste di potenza, distanza tra le piste in alta tensione, distanza normativa tra zona sotto rete e zona isolata ecc…
Ma ancora di più ci si scontra con il problema EMC.
Infatti, a causa del funzionamento “switching”, in più con tensioni elevate (quindi alti dV/dt) e con correnti elevate (quindi con alti dI/dt), la possibilità che questo circuito emetta disturbi fastidiosi è alta.
Ovvero, ci sarà poi da lottare con prove di compatibilità elettromagnetica soprattutto relative alle emissioni condotte ed irradiate. In questo breve documento vorrei quindi elencare, senza fare una trattazione troppo elaborata, le “regole delle buone maniere” per impostare in modo corretto gli accorgimenti da tenere presente durante lo sbroglio del master, che possono cambiare i risultati dal punto di vista EMI.
Si sa infatti che nell’ EMC è meglio prevenire che curare…
Breve ripasso sul funzionamento della tipologia Flyback
Prima di passare al nocciolo del discorso, è bene fare un breve ripasso sul funzionamento del Flyback.
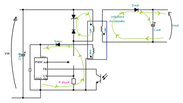
Qui sotto ho disegnato lo schema di principio di un flyback ed ho inserito i componenti più importanti poi per la trattazione.
Note da tenere presente:
- Considero nella descrizione un funzionamento DISCONTINUO, cioè con l’azzeramento della corrente nella induttanza principale del trafo (quindi azzeramento della energia immagazzinata in ogni ciclo).
- Nello schema è segnato un interruttore che nella maggior parte dei casi sarà poi un MOSFET a canale N.
- Non è segnata la parte a monte del condensatore di Bulk. Sostanzialmente sarà un ponte che raddrizza la Vin ac.
- Non è riportata la parte di circuito che controlla la tensione di uscita che vogliamo regolare. Normalmente è partitore di precisione su un riferimento (tipicamente shunt 431) che pilota il led di un optocuopler. E’ riportato solo il BJT dell’opto.
- Il “trafo” è in verità un induttore accoppiato in quanto lavorerà come induttore immagazzinatore di energia.
- Chiamerò “parte non isolata” la parte di schema che è direttamente connessa sotto la rete AC. Mentre chiamerò “parte isolata” quella isolata galvanicamente dalla rete AC (tramite “trafo” – isolamento magnetico e Opto – isolamento ottico)
Il circuito lavora in due fasi, come tutti gli switching.
Nella PRIMA FASE, l’energia necessaria per poter garantire la potenza richiesta in uscita, viene immagazzinata nell’induttore accoppiato.
Nella SECONDA FASE, l’energia immagazzinata viene trasferita in uscita, al carico. Il ciclo poi si ripete.
Più velocemente questo ciclo si svolge (cioè maggiore è la frequenza di switching), più piccolo potrà essere il serbatorio di energia (induttanza primario in questo caso), per avere la stessa potenza di uscita.
Infatti chiedere una certa potenza di uscita Pout, significa, poter fornire una certa quantità di energia per unità di tempo (Potenza=Energia/tempo, 1W=1Joule/sec).Se lavoro a frequenza più alta, ho più cicli nella stessa unità di tempo, quindi posso permettermi di immagazzinare meno energia ogni ciclo. PS: l'energia che dovrò immagazzinare dovrà tenere conto anche della energia che serve al convertitore per "fare il suo lavoro" ovvero del rendimento del convertitore.
Infine, la retroazione (in questo caso gestita da un OPTO che lavora sul PWM controller) farà in modo che a seconda di quanta energia serve trasferire in uscita, controlli la durata della fase 1 e fase 2… ovvero agisce sul DUTY CICLE del segnale che controlla la carica/scarica dell’induttore principale.
Le "maglie in gioco" nelle due fasi
PRIMA FASE (ton)
L’interruttore è chiuso. La tensione Vdc (che come detto è la tensione di rete raddrizzata da un ponte e livellata da C bulk) la troviamo direttamente in parallelo alla induttanza principale. Quindi durante il ton, la corrente nella induttanza cresce linearmente secondo la legge
ovvero sale con una rampa.
In questa fase, proprio per come sono avvolti gli avvolgimenti del “trafo”, si ha che il diodo di uscita è interdetto e anche il diodo sull’ausiliario. In questa fase, l’energia al carico viene fornita dal condensatore Cout.
In questa fase abbiamo 2 maglie importanti da tenere in considerazione.
In una, quella della corrente che nasce dal condensatore di BULK, questa scorre nella Lpri e tramite l’interruttore si richiude al meno del condensatore (Rosa nel disegno).
L’altra è la maglia che “accende il mos”, quindi quella che va a caricare la capacità Gate Source richiudendosi al comune del controllore PWM (verde).
Ad un certo punto, la retroazione dirà al PWM controller di cambiare stato… ed inizia la fase 2.
SECONDA FASE (toff)
Nella fase 2, l’interruttore si apre, la tensione sul “trafo” si inverte (e si invertono tutte e tre), quindi il diodo Dout inizia a condurre come pure Daux.
Daux va ad autoalimentare l’integrato, mentre Dout va a ricaricare Cout della energia ceduta in uscita oltre che a fornire direttamente l’uscita.
A questo punto l’energia immagazzinata sull'induttanza di dispersione del “trafo”, cioè quella che non si trasferisce in uscita, viene dissipata sullo zener indicato in figura, clampando la tensione massima sull’interruttore ad un certo valore fissato (ma questa è un’altra storia…).
Anche qui ci sono le tre maglie da tenere presente come in figura.
Tenendo presente tutto quanto esposto fino a qui vediamo le …
Considerazioni per il LAYOUT
Le regole per un buon layout si possono riassumere in questo modo:
- Cercare di minimizzare il più possibile l’area della spira della maglia principale.
Questo perché avendo dei dI/dt molto grandi, più la spira è grande più grandi sono i campi elettromagnetici irradiati che possono dare fastidio.
- Per lo stesso motivo minimizzare l’area della spira della maglia che pilota il gate del MOS.
Questa corrente è una corrente impulsiva, che va a caricare la capacità di gate del mos.
- Cercare di minimizzare il più possibile le induttanze disperse delle piste relative al current sense in quanto si possono creare spike di tensione all’apertura del mos. Per alimentatori di grosse potenze, queste resistenze di shunt è meglio che siano del tipo NON induttivo.
- Tenere separate le due "masse": una quella di segnale, cioè il riferimento negativo della parte di “logica” e di regolazione, e l'altra quella di potenza, cioè quella della alimentazione Vdc.
- Queste due "masse" devono essere connesse IN UN SOLO PUNTO, che potrebbe essere il terminale comune della resistenza di shunt. In questo modo la corrente principale si richiude senza andare a sporcare la massa della parte di regolazione.
In questo disegno sono rappresentate anche le due diverse masse e il punto in comune.
Tutte le considerazioni fatte sopra sulla minimizzazione dell’area della spira, valgono anche per la maglia di uscita. Sempre sulla parte di uscita, l’eventuale circuito di monitoraggio della tensione di uscita viene riferito ad una massa che potremmo chiamare di segnale isolata e che va connessa in un solo punto alla massa
Un'altra maglia importante
C’è un’altra maglia che, se gestita male, potrebbe creare problemi di EMI. E’ la maglia che carica il condensatore di Bulk. Infatti questa capacità è il serbatorio di energia per tutto il circuito flyback. E’ quindi molto importante. Viene caricata tramite le classiche forme d’onda che si conoscono per la carica del condensatore dopo un ponte. Solo che si parla di alta tensione e alti picchi di corrente, soprattutto per potenze di uscita alte. Si parla di questo:
Anche per questa maglia è molto importante minimizzare l’area e le induttanze disperse delle piste.
Utilizzo dei piani di massa.
Tutto quello che ho descritto sopra diventa molto più semplice se si hanno a disposizione dei piani di massa. Infatti ricordando una frase citata da IsidoroKZ nel forum che riporto qui:
“La corrente non torna per la strada piu` breve (solo in continua fa cosi`), ma per la strada piu` vicina all'andata. Se metti due piste parallele sullo stesso layer, lavora solo il bordo interno delle piste, e puo` surriscaldare, mentre il resto della pista non porta corrente. La corrente di ritorno vuole guardare negli occhi quella di andata.”
Risulta chiaro che le due masse della parte non isolata (massa di potenza e massa di segnale) potrebbero essere realizzate su due aree separare del piano a disposizione. Poi queste connesse in un unico punto, stesso punto già citato, cioè il punto di riferimento della resistenza di shunt. Ovviamente si posizionerà il piano di massa di segnale sotto il controllore PWM e le piste relative ad esso, mentre il piano di massa di potenza sotto le piste/componenti relativi alla maglia principale di potenza.
Condensatore Y1
Dato che la parte isolata rimane un circuito “flottante”, per migliorare le emissioni sui disturbi di modo comune che si possono generare, si cerca di “tenere uniti” i due blocchi tramite un condensatore Y1.
Ovviamente questo condensatore dovrà avere caratteristiche di sicurezza dettate dalla norma, per questo si utilizza un Y1.
Una delle connessioni più comuni per questo condensatore è di essere connesso tra le due masse di
potenza, quella isolata e quella non.
In questo modo:
Conclusione
Il seguente documento ha voluto dare solo una infarinatura sulle regole da seguire nella fase di masterizzazione di un alimentatore switching.
La trattazione è stata fatta su un circuito FLYBACK ma vale in generale anche per altre topologie.

Elettrotecnica e non solo (admin)
Un gatto tra gli elettroni (IsidoroKZ)
Esperienza e simulazioni (g.schgor)
Moleskine di un idraulico (RenzoDF)
Il Blog di ElectroYou (webmaster)
Idee microcontrollate (TardoFreak)
PICcoli grandi PICMicro (Paolino)
Il blog elettrico di carloc (carloc)
DirtEYblooog (dirtydeeds)
Di tutto... un po' (jordan20)
AK47 (lillo)
Esperienze elettroniche (marco438)
Telecomunicazioni musicali (clavicordo)
Automazione ed Elettronica (gustavo)
Direttive per la sicurezza (ErnestoCappelletti)
EYnfo dall'Alaska (mir)
Apriamo il quadro! (attilio)
H7-25 (asdf)
Passione Elettrica (massimob)
Elettroni a spasso (guidob)
Bloguerra (guerra)





