Introduzione
Scopo di questo articolo è illustrare l'autocostruzione di un semplice generatore di rumore bianco nella gamma di frequenze 1Hz-100 kHz; tale generatore è precisamente quello utilizzato durante l'analisi della risposta in frequenza mediante rumore bianco, nell'articolo Tracking generator per plug-in Tektronix 3L5.
Schemi di generatori di rumore bianco se ne trovano a centinaia se non migliaia, dal più semplice al più sofisticato, alcuni molto efficaci, altri meno. Io come mio solito ho preferito la soluzione "semplice ed efficace", praticamente un diodo zener, un operazionale, una manciata di resistenze, un paio di condensatori e due pile da 9V.
Lo spunto (e la spinta a realizzarlo) mi venne dato da un articolo di John Hageman pubblicato nel lontano 2013 sulla rivista EDN nella sezione "Design Ideas".
Era tutto sommato un circuito molto banale che è stato riproposto innumerevoli volte in tutte le salse, sia usando op-amp che normalissimi BJT o JFET. Quello di Hageman mi rimase impresso per la semplicità assoluta e l'altrettanto assoluta economicità. Inoltre genera rumore bianco alle basse frequenze, quindi utile per lavorare nel campo audio; esistono ovviamente generatori di rumore che coprono bande più ampie, fino alle centinaia di MHz o anche GHz, ma nel mio caso non mi interessavano.
Prima di addentrarci nei dettagli pratici vi propongo qualche cenno teorico sui diodi zener e il rumore da essi generato.
Effetto zener ed effetto valanga
I diodi zener, a dispetto del loro nome, basano il loro funzionamento su due fenomeni ben distinti: l'effetto Zener e l'effetto di rottura a valanga (Avalanche breakdown).
L'effetto Zener predomina fino a tensioni inverse di 5.6 V; per tensioni superiori predomina l'effetto valanga.
Gli effetti e le applicazioni di tale dispositivo elettronico sono a tutti ben noti, ma a noi interessa una sua particolarità generalmente intesa come negativa e cioé la sua rumorosità.
Come è facilmente intuibile, anche la tensione ai capi di un diodo zener, durante il suo normale funzionamento, è affetta da rumore, che il più delle volte è assolutamente trascurabile per le normali applicazioni.
A noi interessa il rumore generato durante il funzionamente in avalanche mode: vediamo di capirne qualcosa di più.
Il rumore nel fenomeno di conduzione a valanga nei diodi zener.
Si può immaginare la giunzione pn di un diodo polarizzata inversamente come un condensatore a piastre con una tensione applicata tra entrambe le piastre.
La dimensione delle piastre è correlata alla dimensione dell'area attiva del diodo e la distanza delle piastre è uguale alla larghezza della zona di svuotamento di cariche; questa zona di svuotamento dovrebbe isolare perfettamente in modo che non sia possibile alcuna corrente.
Tuttavia, a causa delle fluttuazioni di temperatura entro il cristallo di silicio di cui è fatto il diodo, i singoli elettroni al confine della zona di svuotamento possono essere sospinti dentro la regione di svuotamento; oppure gli elettroni debolmente legati nella regione di svuotamento possono essere rilasciati.
A causa del campo elettrico esistente (volt x metro) questi elettroni liberi vengono immediatamente accelerati verso il catodo. Simile ad una mela che cade a terra a velocità crescente nel campo gravitazionale terrestre, gli elettroni liberi “cadono” con velocità crescente lungo il campo elettrico verso il catodo fino a quando una collisione con un elettrone di legame li rallenta nuovamente.
Ad una certa intensità del campo elettrico, un elettrone libero può diventare così veloce che la sua energia cinetica è sufficientemente elevata da colpire un altro elettrone di legame e scagliarlo fuori.
Dopo questa collisione o ionizzazione da impatto, due elettroni sono in caduta libera pronti a ionizzare più elettroni,e così via; questo è l'inizio dell'effetto valanga.
Senza corrente di leakage non c'è l'effetto valanga
La presenza di una tensione inversa sufficiente a generare l'intensità critica del campo elettrico è solo una delle due condizioni necessarie per iniziare l'effetto valanga.
La seconda è la presenza di elettroni liberi che possono essere misurati come corrente inversa o di dispersione (leakage current). Ad esempio, una corrente di dispersione di
è correlata ad un flusso di 107 elettroni al secondo.
Ciò significa che statisticamente una ionizzazione da impatto può avvenire ogni 100 ns. Tuttavia, poiché non tutte le collisioni generano un elettrone libero, il tempo medio tra due ionizzazioni da impatto sarà ancora più lungo.
Il rumore
Secondo quanto sopra descritto, la probabilità di ionizzazione per una rottura da valanga è proporzionale alla corrente di dispersione. Maggiore è la corrente di dispersione, maggiore è la probabilità che si verifichi una rottura da valanga.
Tuttavia, tra due ionizzazioni da impatto, la crescente tensione inversa applicata può superare la tensione di rottura del diodo. Sarà la prossima ionizzazione da impatto ad abbattere la tensione applicata fino al livello di avalanche breakdown.
Se il generatore di tensione appplicato al diodo zener fornisce una corrente sufficiente, diciamo 1 mA o più, la ionizzazione per impatto può autosostenersi grazie alle continue collisioni. Ma se la corrente è troppo bassa, ad esempio 100 μA o inferiore, la rottura improvvisa fa scendere la tensione applicata al di sotto della tensione di breakdown cosicché il fenomeno di valanga si arresta nuovamente.
Sarà necessario un po' di tempo per ricaricare la capacità del diodo con la bassa corrente di leakage fino al livello di breakdown prima che un altro elettrone possa innescare un nuovo evento di breakdown.
Questi continui accensione e spegnimento della valanga provoca il cosiddetto “breakdown avalanche noise" o rumore per rottura a valanga.
Poiché la corrente di dispersione aumenta con la temperatura, il rumore diminuisce di conseguenza; la luce può anche rilasciare elettroni liberi, chiamati di fotocorrente (photocurrent), nella regione di svuotamento del diodo in modo che il livello di rumore diventi inferiore.
Pertanto il rumore è massimo alle basse temperature e in un ambiente buio (ricordiamo che gli zener di piccola potenza sono tipicamente racchiusi in un involucro di vetro trasparente).
La figura sottostante mostra la tensione di rottura di un diodo zener Z con una tensione di rottura di 30 V misurata con una corrente inversa di 100 μA. Si può notare come la tensione ai capi del diodo sia instabile.
Sono evidenziate quattro zone (curva azzurra); vediamole in dettaglio.
Zona A): mentre la tensione sale, il diodo è interdetto; l'andamento della curva è definita dalla variazione della capacità del diodo e di eventuali altre capacità parassite tra il diodo e il resistore in serie.
Zona B): nel momento in cui un elettrone libero nella zona di svuotamento innesca una rottura a valanga, la tensione scende improvvisamente al di sotto del punto di rottura stesso, in questo caso una tensione di 30 V, in modo che la valanga si fermi immediatamente.
Zona C): a volte la tensione può rimanere stabile per un breve periodo di tempo prima che la valanga si fermi e la tensione aumenti nuovamente.
Zona D): il ritardo del breakdown ( breakdown delay) è un processo stocastico, in cui non è possibile prevedere il tempo che intercorre tra due eventi di breakdown; però questo tempo di ritardo tra due breakdown successivi è correlato alla corrente di dispersione del diodo Z: maggiore è la corrente di dispersione, minore è il tempo di ritardo di breakdown.
Il diodo "rumoroso" è un modello classico, della serie BZX o simile: per mostrare l'evoluzione tecnologica è visualizzata, con la stessa scala verticale, anche una curva in blu, che mostra un tipico diodo zener di ultima generazione: come si vede il rumore è drasticamente inferiore!
Ne discende che se decidiamo di utilizzare per qualche motivo, in un progetto, un diodo zener, è bene sapere che ne esistono di modelli a bassissima rumorosità. Nel nostro caso ovviamente il diodo zener lo "vogliamo" il più possibile rumoroso...
Va anche ricordato che l'effetto valanga, che è quello che fa al caso nostro, è predominante per tensioni superiori ai 6/7 V, quindi ad esempio un classicissimo zener da 12 V 1/2 W va più che bene.
Schema elettrico e realizzazione pratica
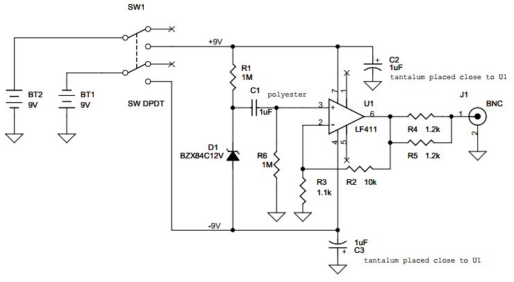
Di seguito lo schema del generatore di rumore bianco:
Come si può vedere è semplicissimo; tengo a precisare che è lo schema originale di Steve Hageman, da me rifatto col mio software di CAD e ricopiato qui per comodità. Inutile reinventare la ruota...
Il diodo zener è polarizzato con una corrente di pochi ųA per i motivi precedentemente esposti nella breve introduzione teorica.
L'op-amp è un LM411 che già avevo e che è lo stesso utilizzato da Hageman; secondo il datasheet ha una tensione di rumore equivalente (all'ingresso) di
più che sufficiente per le nostre esigenze, che sono quelle di ottenere un rumore bianco costante nella banda 1 Hz - 100 kHz, buona per eseguire test e misure in banda audio.
In pratica dovrebbe preoccuparci il rumore 1/f nell'intervallo da pochi Hz a 50 Hz, ma come si vedrà dalle misure effettuate, esso rimane pressoché ininfluente rispetto alla rumorosità totale dello zener.
Rispetto allo schema originale ho omesso il secondo stadio amplificatore: con un solo LM411 si ottengono quasi 1 V p.p. di rumore, più che sufficiente per le normali esigenze. Hageman invece aveva introdotto in cascata un secondo LM411 che portava l'amplificazione totale a 100, ottenendo quasi 10 V p.p in uscita, che secondo me sono un po' eccessivi e di raro utilizzo.
La realizzazione pratica è stata semplice e veloce:
L'unica differenza rispetto allo schema originale è la resistenza da 1k in serie all'uscita: io ho utilizzato invece due resistenze da 1.2k in parallelo, per ottenere una resistenza di uscita di 600 ohm.
Ciò per vari motivi: innanzitutto perchè 600 ohm è il riferimento standard quando si parla di dBm in campo audio (anche se molti non lo sanno e citano a sproposito i dBm all'ingresso di, poniamo, un amplificatore audio che in realtà ha una impedenza di ingresso molto più alta, fino a 100 kohm). Inoltre molti strumenti vintage utilizzano ancora quel tipo di riferimento e il mio analizzatore di spettro 3L5 non fa eccezione. Infine, ho un attenuatore calibrato a scatti da 1 dB a 70 db avente impedenze di ingresso e uscita 600 ohm. Ovviamente ho dei terminatori da 600 ohm che utilizzo quando necessario.
Qualche test pratico
Steve Hageman per collaudare la sua realizzazione ha utilizzato un analizzatore di spettro moderno, che può quindi acquisire con facilità i campioni del segnale necessari e visualizzarne lo spettro.
Ecco i risultati da lui pubblicati:
Come si vede lo spettro è effettivamente "bianco", cioè una densità spettrale (di potenza) costante.
Inoltre Hageman illustra per confronto anche la curva di rumore del conosciutissimo regolatore di tensione LM317 che, come si può vedere, è discretamente rumoroso. Hageman lo definisce "Very Noisy Regulator", se non si utilizzano adeguate capacità di filtraggio.
Giusto per curiosità, il celebre (e mai troppo rimpianto ) Bob Pease aveva a suo tempo scritto un intero articolo dedicato alla rumorosità del LM317 illustrando con dovizia di particolari le influenze della capacità applicata all'uscita dello stesso. Chi meglio di lui (che lavorava alla National Semiconductors) poteva scriverlo?
Avendo io un analizzatore di spettro non digitale, il 3L5 appunto, posso ottenere ugualmente una visualizzazione dello spettro, utilizzando una velocità di scansione molto lenta (5s/div). Il risultato è degno di nota:
Le impostazioni del 3L5 erano: Center Frequency 50 kHz, Dispersion 10 kHz, Resolution 500Hz; lo schermo mostra perciò uno sweep da 0 a 100 kHz, calibrato in 10 kHz/div.
Come si vede anche il 3L5 riesce a destreggiarsi bene nell'analizzare un segnale composto da puro rumore.
Passando a una visualizzazione nel dominio del tempo, utilizzando un oscilloscopio Tektronix 7854 si ottiene questo:
Dal quale tutto si può desumere salvo asserire che il rumore sia proprio "bianco".
Essendo il segnale campionato, da esso si può però calcolare la media, la varianza e la deviazione standard (quest'ultima coinciderebbe con il valore RMS del segnale se avesse media nulla).
Per chi non si ricordasse, la media di un segnale discreto (ovvero campionato) composto da N campioni è data da:
mentre la deviazione standard è data da:
e la varianza è, semplicemente
σ2
Per completezza, il valore efficace di un segnale discreto composto da N punti vale
e vale la relazione:
Che si ottiene con questi passaggi:
= (xRMS)2 − μ2
Io ho fatto di più e programmando opportunatamente il 7854 (avete capito bene, il 7854 è programmabile, proprio come se fosse un calcolatore programmabile: è possibile scrivere e memorizzare veri e propri programmi, senza ausilii esterni) ho ottenuto un istogramma che rappresenta la distribuzione delle ampiezze del segnale visibile nella foto precedente:
Che mostra una tipica distribuzione gaussiana; il rumore è cioè del tipo Gaussian White Noise che è ciò che ci si aspetterebbe per un rumore derivante da un processo naturale (sia pur elettrico).
Un piccolo approfondimento sul rumore bianco
Nella fattispecie il rumore bianco ottenuto nei paragrafi precedenti è meglio conosciuto come Additive Gaussian White Noise (AWGN). Ma qual'è la sua utilità?
Le moderne apparecchiature elettroniche non gradiscono molto il rumore. Rumore che è sempre presente intorno a noi.
Il rumore è generato dalle vibrazioni casuali degli elettroni conduttori presenti nel materiale; l'apporto collettivo di questi elementi può causare non pochi grattacapi ai progettisti di sistemi elettronici.
Il rumore crea interferenze indesiderate che degradano i segnali di comunicazione e possono persino portare alla perdita del segnale. Ciò non è gradito da molti dispositivi elettronici, come i ricevitori sensibili; in genere il rumore non è gradito in un sistema elettrico/elettronico, a meno che non sia stato aggiunto di proposito.
Ma ciò che è considerato “cattivo” può in realtà essere una cosa positiva: generando quantità note di rumore e inviando deliberatamente tali segnali di rumore attraverso un sistema, i progettisti possono comprendere meglio come il sistema reagisce in sua presenza, nonché osservare l’impatto complessivo del rumore.
Non sorprendentemente i generatori di rumore vengono utilizzati per generare queste quantità note di rumore: un generatore di rumore produce rumore elettrico (ovvero un segnale casuale) per testare apparecchiature e misurare parametri chiave, come figura di rumore, risposta in frequenza, ecc.
In sostanza, aggiungendo intenzionalmente rumore, i progettisti possono misurarne l'effetto sul sistema e prendere le dovute contromisure.
Solitamente si utilizza un modello di rumore gaussiano bianco additivo (AWGN) per emulare i processi casuali della natura e riprodurne gli effetti su un sistema; inoltre tale tipo di rumore ha proprietà matematiche ben definite e precise.
Ciò consente di monitorare e analizzare da vicino le prestazioni del proprio sistema in condizioni di rumore simulato e di adattare di conseguenza il proprio progetto.
Esaminiamo meglio i singoli termini dell'acronimo:
Additive: in un canale AWGN, il rumore viene introdotto nel segnale di interesse tramite addizione (somma). Il segnale così ottenuto è costituito dal segnale di trasmissione originale e non corrotto (forma d'onda blu nell'immagine seguente) più il segnale di rumore (forma d'onda arancione).
White: il termine “bianco” si riferisce al rumore che ha la stessa distribuzione di potenza su ogni frequenza. Ciò significa che la densità spettrale di potenza (PSD) del rumore bianco, che è una rappresentazione della potenza rispetto alla frequenza, sarà costante. È anche un collegamento diretto con la luce bianca, che combina tutti i colori dello spettro visibile con un'intensità uniforme. Ovviamente il rumore bianco è definito tale solo in un intervallo di frequenze, altrimenti secondo la definizione teorica avrebbe una potenza infinita!
Gaussian: chiamata anche distribuzione normale, una distribuzione di probabilità gaussiana degli eventi ha una media pari a zero nel dominio del tempo, segue una curva a campana ed è simmetrica rispetto alla media.
Noise: alla fine, un canale AWGN è tutto incentrato sul rumore. Imitando i processi casuali della natura, il rumore viene generato in modo casuale. Inoltre, la sua occorrenza è indipendente dal segnale di interesse, il che significa che entrambi hanno probabilità proprie ed indipendenti.
Note conclusive
Termina qui questo mio articolo. Vi ho mostrato come con poca spesa si possa realizzare un efficiente White Noise Generator che in mano a chi lo sappia sfruttare torna utilissimo e, last but not least, utile anche per divertirsi sperimentando e per approfondire i concetti del rumore e di come questo influisca sulle misure.
Bibliografia
Steve Hageman: White noise source flat from 1Hz to 100kHz, EDN Design Ideas, September 12, 2013
Steve W. Smith: The Scientist and Engineer's Guide to Digital Signal Processing, California Technical Pub, 1998
Hewlett-Packard: Spectrum Analysis: Noise Measurements, Spectrum Analyzer Series Application Note 150-4, 1975
Oliver-Cage: Electronic Measurements and Instrumentation, McGraw-Hill, 1985
Bruce Carlson: Communication Systems, McGraw-Hill, 1987

Elettrotecnica e non solo (admin)
Un gatto tra gli elettroni (IsidoroKZ)
Esperienza e simulazioni (g.schgor)
Moleskine di un idraulico (RenzoDF)
Il Blog di ElectroYou (webmaster)
Idee microcontrollate (TardoFreak)
PICcoli grandi PICMicro (Paolino)
Il blog elettrico di carloc (carloc)
DirtEYblooog (dirtydeeds)
Di tutto... un po' (jordan20)
AK47 (lillo)
Esperienze elettroniche (marco438)
Telecomunicazioni musicali (clavicordo)
Automazione ed Elettronica (gustavo)
Direttive per la sicurezza (ErnestoCappelletti)
EYnfo dall'Alaska (mir)
Apriamo il quadro! (attilio)
H7-25 (asdf)
Passione Elettrica (massimob)
Elettroni a spasso (guidob)
Bloguerra (guerra)