L'idea di questo progetto mi è venuta dopo aver acquistato il plug-in Tektronix 3L5 a un ottimo prezzo. Lo cercavo da qualche anno e finalmente la mia costanza venne premiata.
Il plug-in in questione è un analizzatore di spettro che copre la banda da 50 Hz a 1 MHz, quindi ottimo per l'utilizzo anche in banda audio, ed è utilizzabile negli oscilloscopi Tektronix della serie 560.
Io personalmente possiedo un 564 del 1967 completamente revisionato e al quale ho sostituito pure il CRT che era praticamente esaurito dopo anni e anni di onorato servizio (io lo acquistai nel 1982 ma era già stato ampiamente utilizzato dal proprietario precedente); per molti anni fu praticamente il mio unico oscilloscopio ma grazie ai plug-in che via via acquistai, giunse ad essere un oscilloscopio che poteva raggiungere 1 GHz di banda.
Ecco una foto del mio 564 con i plug-in 3L5 (analizzatore di spettro) e 3B4 (base tempi)
Un dettaglio del plug-in Tektronix 3L5:
Funziona molto bene, anche se è un po' laborioso da calibrare; la calibrazione andrebbe fatta ogni volta che lo si usa ma in realtà, salvo casi particolari, una volta calibrato mantiene la sua accuratezza per diverso tempo, avendo però l'avvertenza di far stabilizzare il tutto per almeno 20 minuti.
Analizzatori di spettro: il presente
Attualmente gli analizzatori di spettro sono strumenti molto sofisticati che operano in digitale utilizzando la famosa FFT (Fast Fourier Transform), spesso citata a sproposito. In realtà la FFT è un particolare algoritmo che consente di effettuare i numerosi calcoli numerici necessari per calcolare la trasformata di Fourier e visualizzare, più o meno in tempo reale, l'andamento della distribuzione spettrale del segnale in esame.
Anche un oscilloscopio digitale di fascia medio/bassa in genere incorpora questa funzionalità che però spesso ha uno scopo puramente visivo, ovvero è quasi impossibile eseguire misure serie. Lo spettro viene sì visualizzato ma il più delle volte mancano scale e cursori che permettano di effettuare una reale misura quantitativa dello stesso, avendo come risultato finale una visualizzazione qualitativa, buona per avere un'idea dell'andamento dello spettro del segnale e nulla più.
I veri analizzatori di spettro sono strumenti a sè stanti, del costo di centinaia (se non migliaia) di euro e dotati dei più sofisticati metodi di analisi del segnale in esame. Come già detto, sono strumenti digitali: il segnale in esame viene digitalizzato e poi processato utilizzando appositi software residenti (firmware) e chip dedicati (DSP, FPGA eccetera). In pratica anche l'utente più inesperto può, con pochi tocchi di pulsanti e menu vari, visualizzare ciò che gli interessa sul display dello strumento, senza preoccuparsi troppo di come e cosa avviene dentro lo strumento per arrivare al risultato finale. Ci va comunque un minimo di preparazione teorica ovviamente, il minimo sindacale diciamo, per interpretare ciò che lo strumento visualizza.
Analizzatori di spettro: il passato
Cinquant'anni fa le cose erano ben diverse: gli analizzatori di spettro costavano una follia e, cosa ben più importante, erano analogici in tutto e per tutto. Il display era il classico CRT come quello di un oscilloscopio. Nessun cursore o scala visualizzati: per le misure si utilizzava il classico "reticolo" inciso sullo schermo del CRT e si facevano mentalmente gli opportuni calcoli di scala, orizzontale e verticale.
L'operatore aveva davanti a sè una moltitudine di manopole e interruttori. Per poter visualizzare qualcosa sullo schermo occorreva avere ben chiaro in mente il tipo di segnale in esame e procedere alle regolazioni sullo strumento fino a far apparire "qualcosa" che poteva essere lo spettro del segnale (ma anche no, come vedremo più avanti). Esisteva tutta una serie di pubblicazioni e bollettini tecnici che spiegavano nei dettagli sia la teoria dell'anali spettrale sia la pratica d'uso di questi strumenti, pubblicati spesso dagli stessi costruttori, Tektronix e Hewlett-Packard sopra tutti.
Un po' di teoria (ma senza esagerare)
Un analizzatore di spettro, come dice il nome, visualizza lo spettro di potenza (power spectrum) del segnale ad esso applicato. A quei tempi le trasformate di Fourier (come anche le serie omonime) erano ben comprese ma visualizzare effettivamente lo spettro di un segnale su uno schermo era cosa tutt'altro che banale.
Esistevano comunque già degli strumenti che utilizzavano la FFT ma erano ingombranti, costosi e soprattutto non erano real-time, per ovvi motivi; il segnale veniva in qualche modo digitalizzato e successivamente elaborato numericamente e presentato visivamente mediante una stampante o un terminale video.
Sorvolando sui primissimi tentativi di implementazione pratica basati sull'utilizzo di molti filtri passabanda per ottenere più o meno una rappresentazione visiva dello spettro, l'implementazione migliore in assoluto, utilizzata fino a pochissimi anni fa, era basata sul concetto di sweeping: si faceva variare la frequenza di un oscillatore (di seguito chiamato LO: Local Oscillator) che veniva applicata a un mixer nel quale confluiva anche il segnale d'ingresso da esaminare. Uno schema basico di tale principio è illustrato nella figura 1A seguente:
Un mixer è un particolare circuito elettronico, attivo o passivo, che per ora considereremo alla stregua di una black-box, dotato di tre terminali.
Al primo terminale è applicato il segnale di ingresso (di seguito denominato RF, radio frequency); al secondo terminale il segnale dell'oscillatore LO che varia linearmente in frequenza con modalità ben precise: è comunque una rampa o dente di sega che dir si voglia, esattamente come la base tempi di un oscilloscopio analogico.
Questo mixer ideale genera un segnale di uscita IF (Intermediate Frequency o frequenza intermedia o media frequenza) la cui ampiezza è funzione del segnale d'ingresso e la cui frequenza è la combinazione algebrica (somma o differenza) delle frequenze dei segnali di ingresso, ovvero:
Nella figura 1-B sono invece rappresentati schematicamente i tre segnali LO, RF e IF e più precisamente la loro variazione in frequenza nel tempo. Supponiamo che il mixer abbia in ingresso due segnali a frequenza costante, f1 e f2 mentre l'oscillatore locale LO invece vari linearmente e periodicamente nel tempo tra la frequenza f3 e la frequenza f4.
Scegliamo di utilizzare la componente di uscita del mixer pari a fIF = fLO − fRF ottenendo così la rappresentazione di figura 1B (parte inferiore) in cui sono rappresentate le rampe di IF in uscita dal mixer.
Se il segnale IF a dente di sega viene fatto passare in un filtro a banda stretta avente ampiezza di banda B e frequenza centrale fO, viene generato in uscita un impulso, la cui ampiezza (in orizzontale!) o meglio durata, vale:
nel caso specifico del segnale d'ingresso f1. Nella figura si è supposto che l'ampiezza (in verticale) del segnale di frequenza f2 sia maggiore del segnale di frequenza f1.
T è la durata del dente di sega e nello specifico è chiamata sweep time, o tempo di scansione. Generalmente il tempo T è anche quello necessario al fascio di elettroni a scorrere orizzontalmente lo schermo; in genere i CRT hanno una griglia quadrettata di 10 divisioni orizzontali x 8 divisioni verticali, quindi in tutti i casi è sottinteso che il tempo T sia quello necessario a traversare tutte e 10 le divisioni e non va confuso con la scala orizzontale dell'analizzatore di spettro, che è espressa in Hz / div.
La Tektronix chiama tale scala Dispersion. A questo riguardo conviene introdurre la terminologia utilizzata dalla Tektronix per indicare i parametri più rilevanti durante l'utilizzo degli analizzatori di spettro.
Dispersion - Come già detto, è l'escursione dello sweep lungo tutto l'asse orizzontale delle frequenze sul display. E' espresso ovviamente in Hz/divisione (per uno sweep lineare, non logaritmico). Il termine utilizzato dalla Tektronix è chiaramente mutuato dall'ottica. Hewlett-Packard invece preferisce il termine Frequency span.
Center frequency - E' ovviamente la mezzeria della rampa del dente di sega e coincide in genere con la metà orizzontale della graticola dello schermo.
Resolution - Indica la capacità dell'analizzatore di spettro a risolvere e mostrare separatamente frequenze adiacenti. Più precisamente, la risoluzione è la distanza (in Hz) tra i picchi di due segnali di uguale ampiezza che si fondono assieme a -3dB dal picco. La risoluzione di un particolare spettro visualizzato (display) sul CRT dipende da tre fattori: lo sweep time, la dispersion e la banda del più selettivo degli amplificatori nella catena di elaborazione del segnale oggetto di misura. La banda compresa tra i due punti a -6dB del filtro/amplificatore più selettivo è chiamata Resolution bandwidth ed è in pratica la più stretta banda che può essere visualizzata al variare dello sweep time e della resolution. Per tempi di sweep molto lunghi (decimi di secondo o secondi) resolution e resolution bandwidth sono sinonimi.
Nota: nel caso del 3L5 la resolution può essere variata da 10 Hz a 1 kHz. Per le portate di dispersion 1-10-100 kHz la resolution è sempre 1 kHz. Per le portate inferiori varia secondo la scala riportata sul pannello frontale. Le manopole di Resolution e Dispersion sono bloccate in maniera che commutino assieme. E' però possibile cambiare la resolution, indipendentemente dalla dispersion, semplicemente tirando verso di sé e ruotando la manopola della resolution.
Per chiarire meglio i concetti appena esposti, faremo un esempio pratico con un po' di numeri.
Supponiamo che:
1) Il filtro IF a banda stretta abbia
2) L'oscillatore locale (LO) abbia uno sweep compreso tra:
Tempo totale di seep (sweep time) T = 500ms
e consideriamo di avere un segnale d'ingresso (RF) di tipo CW avente frequenza di
Il mixer genererà le frequenze:
Nel nostro specifico caso ci interessa solo il valore per cui FIF = F0 = 3MHz. La condizione è verificata quando l'oscillatore locale ha frequenza di 2.5 MHz, cioè quando fLO + fRF = fIF
2.5MHz è esattamente a metà dello sweep, a centro schermo, 250ms dall'inizio dello sweep (e della traccia visibile sul CRT).
Il risultato è un impulso di durata
centrato a 250 ms dall'inizio della traccia (sweep). Se la graticola è di 10 divisioni, uno sweep time di 500 ms equivale a 50 ms/div e l'impulso apparirà sullo schermo con durata di 0.1 divisioni, praticamente quasi una retta verticale.
E' interessante notare che l'impulso continuerà a occupare 0.1 divisioni indipendentemente dallo sweep time T purché il tempo di sweep dell'oscillatore locale e quello della base tempi del CRT siano identici. Se noi ad esempio impostassimo T = 1s τ assumerebbe il valore di 10ms e con 0.1s / div l'impulso durerebbe sempre 0.1 divisioni.
L'influenza dello sweep-time
Sfortunatamente in un analizzatore di spettro di questo tipo i parametri di sweep time, dispersion e resolution non possono essere impostati a piacere: occorre un po' di destrezza e sapere cosa si sta facendo altrimenti si rischia di vedere un segnale che non è assolutamente quello che ci si aspetterebbe.
Ad esempio lo sweep time: come molti possessori di oscilloscopi classici (non digitali) ben sanno, il tempo di scansione del fascio elettronico del CRT ha un limite, oltre il quale la forma d'onda visualizzata "sfarfalla", precisamente per sweep superiori ai 20 ms/div. Se uno impostasse uno sweep di 0.1 s/div si vedrebbe solo un puntino luminoso che traversa lo schermo da sinistra a destra impiegando 1 secondo per traversarlo tutto: non propriamente il massimo per una precisa osservazione. Per questa problematica è di grande aiuto l'avere un oscilloscopio con CRT ad elevata persistanza. Meglio ancora un CRT a memoria, bistabile o a persistenza variabile, che consente di "fotografare" la traccia del pennello elettronico e mantenerlo visibile anche al termine dello sweep. Ovviamente con i moderni oscilloscopi digitali il problema non si pone.
Lo stesso problema si ripropone negli analizzatori di spettro come il 3L5. Potreste chiedervi: e che problema c'è? Basta non scendere sotto i 20-50 ms/div e lo spettro si vedrà abbastanza bene, senza fastidiosi sfarfallii. E invece no. Come abbiamo visto in precedenza nello schema a blocchi, che riporto qui sotto in una versione più completa,
subito dopo il mixer c'è un filtro a banda molto stretta (IF). In realtà non è proprio un unico filtro, ma piuttosto una catena di filtri e amplificatori variabili che permettono di variare la banda del filtro, che può essere di 10, 20, 50 Hz fino ad arrivare a 1 KHz, agendo sul comando di regolazione della resolution.
Tutto questo ha un'implicazione molto importante. Senza addentrarci in dettagli, sostanzialmente la velocità di risposta del filtro è strettamente connessa alla velocità di variazione in ampiezza del segnale applicato al suo ingresso; se volete potete pensare alla risposta all'onda quadra di un filtro passa alto al variare della frequenza di taglio: più la frequenza di taglio è bassa e più il tempo di salita del segnale in uscita peggiora (aumenta).
In un analizzatore di spettro un segnale sinusoidale in CW appare sullo schermo come un impulso strettissimo, che rappresenta appunto la frequenza fondamentale. Questo è vero se lo sweep time è regolato in maniera tale che la risposta del filtro non distorca il segnale.
Come ce ne accorgiamo?
Si parte in genere con una velocità di scansione abbastanza lenta, diciamo 50 ms/div,oppure 0.1 s/div o anche meno.
Ecco cosa si vedrebbe se impostassimo uno swee-time troppo veloce:
con un tempo di sweep troppo ridotto la curva tende a diminuire di ampiezza ed allargarsi. Se non si è avvertiti si potrebbe erroneamente visualizzare (e interpretare) una curva che non è quella che ci si aspetterebbe. Prendiamo ancora un esempio:
Nella prima immagine è mostrata la risposta idealizzata di un segnale sinusoidale di tipo CW; comunque anche il filtro più stretto utlizzabile (agendo sulla resolution) ha pur sempre una banda finita e di conseguenza il segnale apparirebbe come nella figura (B), un impulso (pip) di estensione orizzontale finita.
Con tempi di sweep molto bassi l'andamento del pip è praticamente quella della curva di risposta del filtro passabanda selezionato; poichè la banda passante è finita, ha un tempo finito di risposta ad essa associato.
Se lo sweep time è più veloce del tempo di risposta il filtro non sarà in grado di rispondere in maniera adeguata alle veloci variazioni in ampiezza del segnale: vi sarà pertanto una diminuzione dell'ampiezza verticale e un allargamento in orizzontale, proporzionali alla velocità di sweep e una distorsione simile a un'oscillazione sul tratto finale discendente del segnale visualizzato, figura (C).
Ecco come appare un segnale sinusoidale puro di circa 500 kHz con l'analizzatore di spettro; sono stati impostati: Dispersion = 100 kHz/div, Resolution = 1 kHz, sweep rate 500 ms/div.
Come si vede, all'estrema sinistra vi è un impulso che non è originato dal segnale, ma è una "spuria" generata dal fatto che una piccola parte del segnale a 3MHz generato dall'oscillatore locale durante la rampa discendente da 3 a 2 MHz viene iniettato nel filtro IF. Esso indica l'origine della scala di frequenze, cioé appunto 0Hz. Dato che la dispersion usata è di 100 kHz/div, l'intero schermo copre uno span di frequenza da 0 Hz a 1 MHz. La frequenza centrale, impostata a 500 KHz mostra appunto la fondamentale del segnale centrata sullo schermo.
Vi sembra un po' complicato fin qui? Pensate che siamo appena agli inizi.
Però utilizzare un frequency span così alto non rende possibile misurare con esattezza la frequenza del segnale. Se si imposta una dispersion = 10 Khz mantenendo la center frequency a 500 kHz, ecco che le cose cambiano:
Avendo ora una dispersion di 10 kHz/div, si vede che il segnale in realtà non è centrato ma spostato a destra di due divisioni. Se la center frequency è di 500 kHz, significa che il segnale ha la fondamentale a 500 + 20 = 520 kHz. Dopo aver ritoccato la calibrazione dell'analizzatore e impostato la center frequency a 520 kHz anziché 500, si ottiene questo risultato:
Ora si può vedere con precisione che la frequenza è di 520 + 0.2 divisioni x 10 = 522 kHz. Risultato confermato anche dal frequenzimetro:
Se ora impostiamo la Dispersion a 100 Hz e Resolution a 50 Hz, otteniamo l'interessante immagine sottostante:
Si vedono ora chiaramente dei lobi laterali mentre il picco appare lievemente "sfumato" orizzontalmente: ciò indica che il segnale non è spettralmente purissimo e ha una debole componente FM (residual FM) che indica che la frequenza non è stabile al 100% ma varia, seppur debolmente.
Per inciso, il segnale applicato proviene proprio dal mio generatore RF autocostruito che ho descritto in un mio precedente articolo; esaminando attentamente il display si può desumere una variazione di frequenza di circa 0.1-02 minor divisions ovvero circa 10-20 Hz. Essendo il segnale applicato di 520 kHz ciò corrisponde a una stabilità di 38 ppm (il generatore è stato acceso per 20 minuti prima di procedere alle misurazioni).
Spectrum analyzer + tracking generator = frequency response
Dopo essermi divertito per qualche settimana con il mio nuovo (si fa per dire) analizzatore di spettro, subito mi è venuta in mente l'idea di abbinarlo a un tracking generator (vedremo più avanti in dettaglio cosa è e a cosa serve) per poter analizzare la risposta in frequenza di filtri, amplificatori eccetera.
La Tektronix in effetti vendeva separatamente un tracking generator per il 3L5, che all'epoca veniva chiamato Swept Frequency Converter - la denominazione Tracking Generator divenne di uso comune anni dopo - ma dopo vane ricerche su internet mi dovetti arrendere all'evidenza: era introvabile. Già il 3L5 è un plug-in molto raro da trovare, figuriamoci il frequency converter.
Passato quasi un anno senza trovare nulla di utilizzabile, mi venne allora un'idea: autocostruirmelo.
Lo scan converter della Tektronix non ha nemmeno una sigla normale ma è siglato semplicemente come 015-0107-00 il che rende bene l'idea che era uno strumento da utilizzarsi esclusivamente in abbinamento al 3L5 e quindi non un tracking generator adattabile ad altri strumenti.
Esaminando lo schema realizzai che tutto sommato non era un'impresa impossibile e neanche tanto difficile, a patto di utilizzare componenti più moderni e semplificando il progetto originale che per l'epoca - parliamo del 1969 - era decisamente ben impostato, secondo i dettami della scuola Tektronix che mirava a ottenere la massima resa con pochi componenti.
Cosa è un tracking generator
Ma cosa è un tracking generator e perchè è così utile?
Come dice il nome è sostanzialmente un generatore sinusoidale la cui frequenza di uscita varia seguendo la frequenza del segnale ad esso applicato in ingresso. La frequenza di uscita però non è identica a quella di ingresso, si badi bene: identico resta l'intervallo min-max entro cui varia il segnale di ingresso, ma il segnale di uscita è traslato verso frequenze più basse (o più alte a seconda delle necessità).
Nel nostro specifico caso preleveremo il segnale dell'oscillatore locale LO del 3L5 (che varia linearmente da 3 MHz a 2 MHz che è la massima estensione che può coprire) presente su un apposito BNC e lo invieremo al tracking generator.
Quest'ultimo al suo interno contiene dei circuiti (che esamineremo in dettaglio fra poco) che fanno sì che in uscita ci sia un segnale di frequenza da 0 a 1 MHz che, guarda caso, è proprio nel range di frequenza d'ingresso che l'analizzatore di spettro può misurare.
Per rinfrescarci un po' le idee, di seguito c'è la rappresentazione semplificata del nostro analizzatore di spettro (VTO sta per Voltage Tuned Oscillator, la terminologia moderna lo chiama VCO, Voltage Controlled Oscillator ma la sostanza è la stessa):
e a seguire, l'analizzatore di spettro con aggiunta la sezione (schematizzata) di un tracking generator:
Come si è già detto, un tracking generator è in pratica un particolare generatore di segnale (sinusoidale) la cui frequenza di uscita "insegue" (da qui il nome tracking) quella del segnale di ingresso, pur essendo in un differente campo di frequenze.
Se esaminiamo lo schema a blocchi appena illustrato, la parte corrispondente all'analizzatore di spettro rimane invariata; il tracking generator invece ha un suo proprio, molto stabile e preciso, oscillatore locale a frequenza fissa
Se facciamo in modo che
allora sarà
dove
FS = FVTO − FIF
e
Così facendo, la frequenza di uscita del tracking generator
inseguirà con precisione la frequenza di sintonia dell'analizzatore di spettro (che è impostata tramite la center frequency e la dispersion).
Ciò è realizzato con um mixer che esegue la sottrazione delle due frequenze FLO − FVTO ove con FLO si indica la frequenza fissa e stabile dell'oscillatore locale del tracking generator.
Nello specifico caso del 3L5, assumendo che il tracking generator abbia l'oscillatore locale fisso a 3 MHz, si ottiene in uscita dal mixer, per sottrazione, una frequenza da 0 a 1 MHz, dato che l'oscillatore locale dell'analizzatore di spettro varia a partire da 3MHz per terminare a 2 MHz.
Per meglio chiarire i concetti fin qui esposti, facciamo un esempio numerico, riferendoci all'esempio mostrato in precedenza del display ottenuto regolando l'analizzatore di spettro con una center frequency di 520 kHz e una dispersion di 10 kHz.
Ciò significa che l'operatore desidera osservare la porzione di spettro compresa tra
e
centrata a 520 kHz.
L'oscillatore locale dell'analizzatore di spettro varierà allora tra 2.53 MHZ e 2.43 MHz. Se per esempio avessimo in ingresso all'analizzatore di spettro un segnale sinusoidale di 500 kHz, quando l'oscillatore locale, durante il suo sweep, traversa la frequenza di 2.5 MHz, viene generato un impulso di 3 MHz (perché 500 kHz + 2.5 MHz = 3 MHz) che verrà fatto passare dal filtro IF e che è quello che osserveremo sul CRT, due divisioni a sinistra rispetto al centro orizzontale (ricordiamo che la center frequency è di 520 kHz).
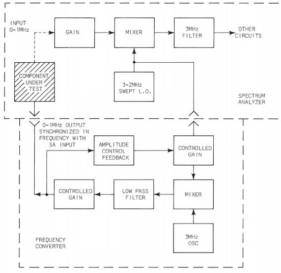
Sempre per chiarire meglio i concetti esposti, di seguito vi è uno schema a blocchi più dettagliato, facente riferimento proprio al Tektronix 3L5 connesso allo Swept Frequency Converter sempre della Tektronix, che illustra più chiaramente tutto il funzionamento della catena:
La prima e forse più ovvia applicazione di un sistema siffatto è proprio la caratterizzazione e verifica di filtri, attivi o passivi. Un ottimo esempio è illustrato nelle due illustrazioni seguenti:
La figura (A) mostra la risposta caratteristica di un filtro passabanda, centrato circa a 500 kHz: dal display si può desumere che la insertion loss (perdita di inserzione) quando il filtro ò inserito tra il tracking generator e l'analizzatore è di 5.2cm/5.4 cm, circa 0.4 dB.
La banda a -3dB risulta essere di circa 40 kHz, come si può vedere dalla figura (B); il Q del filtro può essere calcolato come
Nella figura (B) la center frequency è rimasta impostata a 500 kHz mentre la dispersion è stata variata da 100 a 10kHz/div: in tal modo si può valutare con maggiore precisione sia la reale frequenza centrale del filtro passabanda, sia la banda passante a -3dB.
Si noti che nella figura (B) la center frequency sia rimasta invariata a 500 kHz mentre la dispersion è passata da 100 a 10 kHz: in tal modo è possibile valutare con maggiore precisione i parametri del segnale visualizzato.
Si noti anche che la risposta in frequenza senza filtro (cioè collegando direttamente l'uscita del tracking generator all'analizzatore) non sia proprio orizzontale ma in pendenza, con una differenza di circa 1 dB o poco meno tra l'inizio e la fine dello sweep e questo pur considerando il fatto che il tracking generator della Tektronix ha al suo interno un circuito di regolazione per mantenere il più costante possibile il livello di uscita lungo tutto lo sweep.
Nella mia versione del tracking generator ho ottenuto praticamente lo stesso risultato se non migliore (circa 0.5-0.8 dB) utilizzando componenti moderni e selezionati e senza usare il loop di feedback per stabilizzare l'ampiezza del segnale di uscita.
Di fatto nel mio prototipo vi è un deviatore Slow/Off/Fast a tre posizioni che avevo messo proprio per regolare la costante di tempo dell'anello di feedback a seconda se si utilizzava uno sweep time lento o veloce.
Durante i test scoprii però che anche senza anello di regolazione (praticamente un controllo automatico di guadagno, o AGC o CAG) il livello del segnale si manteneva ottimo e pressoché costante dalla DC fino a 1 MHz. Mi sentii soddisfatto ma il pannello frontale era già predisposto anche per quel deviatore. Che è rimasto per motivi estetici, giusto per coprire il buco, ma che di fatto serve... a niente, almeno per ora. Può darsi che in futuro implementi anche un AGC, ma tutto sommato è uno sfizio da perfezionisti. Il tracking generator che ho realizzato mi sta benissimo così com'è, perché complicarsi la vita ad ogni costo?
Con l'analizzatore di spettro e il tracking generator è possibile misurare con precisione vari punti del display senza dover contare gli intervalli sul reticolo del CRT e moltiplicarli per il fattore di scala.
E' sufficiente utilizzare il tracking generator in "open loop", come si vede dalla figura seguente:
In questo caso l'uscita del tracking generator viene inviata a un frequenzimetro; il 3L5 possiede un comando di sweep manuale e una boccola di uscita che fornisce una tensione proporzionale alla rotazione della manopola "Manual".
Tale tensione va applicata all'ingresso "External sweep" della base tempi.
In tal modo ruotando lo sweep manuale sul 3L5 si coprirà l'estensione orizzontale del CRT analogamente a quanto farebbe lo sweep automatico.
E' quindi possibile posizionare manualmente lo sweep sul punto di interesse (ad esempio un picco) e leggere direttamente sul frequenzimetro la frequenza corrispondente con maggiore precisione che non desumendola dal reticolo del CRT, dato che il tracking generator effettua la conversione in frequenza necessaria.
Il tracking generator: dall'originale Tektronix alla versione rimodernata
Passiamo ora a una parte più pratica.
Come ho già detto, stante l'impossibilità di trovare il tracking generator originale da abbinare al 3L5, decisi di costruirmelo ex-novo, prendendo come base il progetto originale.
Nella foto seguente potete vedere il risultato finale:
E qui (finalmente!) lo schema completo:
Il montaggio é stato fatto su una piastra di bachelite ramata utilizzando la tecnica del cablaggio 'in aria" (dead bug). Il piano di rame funge da massa diffusa, degli ancoraggi passanti sono stati disposti opportunatamente per offrire dei punti di saldatura meccanicamente stabili allo scopo di mantenere ben fermi i vari componenti, come si vedrà dalle immagini che seguiranno. Ovviamente tutte le connessioni sono le più corte possibili e le alimentazioni, massa compresa sono state collegate in maniera tale da avere meno irradiazioni e disturbi possibili, curando particolarmente i punti di massa.
Analisi delle sezioni: L'oscillatore locale
Partendo da sinistra vi è innanzitutto l'oscillatore locale (LO), di tipo Hartley a emettitore comune; in questa variante il circuito tank è costituito da L7, un induttore variabile a nucleo di ferrite e dai condensatori C1,C2,C3. La bobina L7 ha una presa centrale collegata ai +12 V di alimentazione mentre è da considerarsi a massa per quanto concerne il segnale a RF. Il condensatore C4 fa da ritorno a massa per il segnale RF.
Dato che la presa centrale dell'induttore è collegata a massa, al capo superiore di L7 vi sarà un segnale sfasato di 180° rispetto al segnale presente sul collettore di Q1 e il risultato è che alla base di Q1 viene applicato un segnale sfasato di 360° rispetto al collettore e quindi il circuito oscillerà alla frequenza data dai valori L-C del circuito tank, che è approssimativamente 3 MHz.
Il segnale però non viene applicato direttamente alla base tramite un condensatore ma bensì tramite un circuito serie costituito dal quarzo Y1, il diodo varicap D6 (un BB909A) e C15.
Il diodo varicap è polarizzato inversamente, con l'anodo collegato a R4 per il tramite di R5. R5 disaccoppia il segnale RF dalla giunzione di R3 e R4 che è a massa per la componente RF e stabilisce la quantità di segnale iniettata nella base di Q1 che non deve essere ne' troppo poca (altrimenti l'oscillazione si spegnerebbe) ne' eccessiva (altrimenti il transistor saturerebbe generando troppe armoniche - anche se in questo caso non darebbero fastidio). La tensione al nodo R3-R4-R5 è di circa -8.5 V
R23 stabilisce il punto di lavoro (polarizzazione) per Q1 la cui VCE è di + 9,2/9,3 V. R2 migliora la stabilità in RF generando un feedback negativo col duplice scopo di evitare autooscillazioni indesiderate ed evitare un guadagno eccessivo, mentre R3 e R4 per il segnale RF sono cortocircuitate a massa rispettivamente da C5 e C6.
R21 e R22 - quest'ultimo un potenziometro multigiri della Bourns - forniscono una tensione variabile al catodo del diodo varicap, permettendo di variarne la capacità; il quarzo Y1 viene fatto lavorare in risonanza serie; è stato scelto appositamente per questa modalità di funzionamento e ha una frequenza nominale fr di 3 MHz.
Un po' di nozioni sul quarzo...
Probabilmente non tutti conoscono il reale funzionamento di un quarzo. Generalmente ne si sceglie uno della frequenza richiesta, lo si "schiaffa" nel circuito e bene o male (il più delle volte male) il circuito oscillerà alla frequenza desiderata.
In realtà le cose sono un po' più complicate di così. Esaminiamo lo schema equivalente di un quarzo:
L'induttore Lm rappresenta l'equivalente elettrico della massa del quarzo, il condensatore Cm rappresenta la rigidità del quarzo, e Rm rappresenta le perdite dissipative in calore dovute alle azioni di vibrazione e frizione meccanica dello stesso.
Nella letteratura la serie RLC del circuito equivalente è chiamata motional arm del circuito; il condensatore C0 rappresenta la capacità di shunt degli elettrodi del quarzo in parallelo alla capacità dell'involucro che lo racchiude (case) ed è chiamata static arm del circuito (del quarzo).
Basandoci su questo modello, possiamo rappresentare la reattanza ai capi del quarzo in funzione della frequenza:
Per avere un’idea del funzionamento di un quarzo, supponiamo che esso sia ideale e che Rm sia trascurabile. Quindi, nel ramo inferiore del modello elettrico, abbiamo Lm e Cm in serie.
Quando Lm e Cm sono in risonanza serie, le loro reattanze si annullano a vicenda. A questa frequenza, l'impedenza del ramo inferiore e di conseguenza l'impedenza totale attraverso il quarzo scende a zero. Ciò corrisponde a fs nella figura precedente a cui ci si riferisce comunemente come frequenza di risonanza serie del quarzo. Si noti che Co non influisce sul valore di questa frequenza.
Appena sopra fs, la reattanza di Lm diventa maggiore di quella di Cm e osserviamo che il quarzo esibisce un comportamento induttivo. La reattanza di questa induttanza effettiva (la combinazione in serie di Lm e Cm) aumenta con la frequenza e ad una certa frequenza (fa) diventa uguale alla reattanza di Co. A questo punto abbiamo effettivamente un circuito LC parallelo in risonanza e l'impedenza totale del quarzo si avvicina all'infinito.
La frequenza fa è detta frequenza antirisonante; questa frequenza è sempre superiore alla frequenza di risonanza serie.
Quindi il quarzo può avere due modi di funzionamento: risonanza serie o risonanza parallelo; le due regioni sono individuate nella figura precedente, dove in fs si ha la risonanza serie, e nella zona compresa tra fs e fa la risonanza parallelo.
Sia a fs che a fa, l'impedenza del quarzo è resistiva. A fs la resistenza è minima; tuttavia, alla frequenza antirisonante, l'impedenza equivalente del quarzo tende a infinito.
La domanda da porsi ora è: a quale frequenza oscillerà il quarzo quando utilizzato in un circuito oscillatore?
La risposta è che dipende dalla topologia dell'oscillatore.
Alla frequenza di oscillazione, il guadagno dell'anello dell'oscillatore deve essere uguale o maggiore di uno e il suo sfasamento dovrebbe essere un multiplo intero di 2π (feedback positivo). Queste condizioni determinano la frequenza di oscillazione del quarzo.
Ad esempio, si consideri l'oscillatore mostrato nella figura seguente:
In questo caso lo sfasamento dello stadio di amplificazione è un multiplo intero di 2π. Quindi, alla frequenza di oscillazione, lo sfasamento causato dal quarzo e da R1 dovrebbe essere zero. Questo sfasamento zero può essere ottenuto a frequenze alle quali il quarzo ha un'impedenza puramente resistiva, fs e fa; ovviamente il punto di funzionamento in fa non è raggiungibile per ovvi motivi ed è puramente teorico.
In realtà il quarzo oscillerà a frequenze più o meno vicine a fa, nella zona indicata come risonanza parallelo (dove il quarzo esibisce reattanza induttiva).
A fs, l'impedenza del quarzo è minima e, quindi, il partitore di tensione creato dal quarzo e da R1 ha un guadagno maggiore, come illustrato nella figura sopra. Pertanto, con la disposizione sopra descritta, il circuito può oscillare a fs.
Un'altra topologia dell'oscillatore, comunemente nota come oscillatore Pierce, è illustrata nella figura che segue:
Con questa topologia, l'amplificatore fornisce uno sfasamento di 180°. Quindi, la rete di Rs, C2, C1 e il quarzo dovrebbero fornire un ulteriore sfasamento di 180° per soddisfare la condizione di fase di oscillazione.
Mentre il segnale di uscita dell'amplificatore viaggia attraverso il percorso di feedback, subisce uno spostamento di fase rispetto alla combinazione quarzo e C1. L'entità di questo sfasamento dipende dalla frequenza del segnale. Al di sotto di fs, il quarzo agisce come un condensatore e lo sfasamento tra X1 e C1 è vicino a 0°. A fs, il quarzo ha impedenza resistiva e questo sfasamento è di circa 90°. Al di sopra di fs, il quarzo mostra un comportamento induttivo e lo sfasamento può essere vicino a 180°
In pratica, lo sfasamento fornito da Rs e C2 è inferiore a 90° e quindi la combinazione di X1 e C1 deve fornire più di 90°. Ecco perché il quarzo deve funzionare da qualche parte nella sua regione induttiva (tra fs e fa nella figura precedente).
In definitiva, un quarzo può oscillare a qualsiasi frequenza tra la frequenza di risonanza in serie (fs) e la frequenza anti-risonante (fa) a seconda della topologia dell'oscillatore.Molti circuiti oscillatori comuni, come gli oscillatori di tipo Pierce, Colpitts e Clapp, fanno funzionare il quarzo nella regione tra fs e fa, cioè in risonanza parallelo
Gli oscillatori che costringono il quarzo a funzionare a fs non sono molto comuni. Un buon esempio è l'oscillatore Hartley che ho utilizzato nel mio circuito. Questi oscillatori sono chiamati “oscillatori a risonanza in serie”.
Quarzi: risonante serie o risonante parallelo?
Ci sono due termini tecnici nel settore dei quarzi che a volte possono creare confusione: “quarzo a risonanza parallela” (o semplicemente quarzo parallelo) e “quarzo a risonanza in serie” (o quarzo in serie).
I quarzi parallelo sono destinati all'uso in oscillatori a risonanza parallela. Poiché un oscillatore a risonanza parallela fa funzionare il cristallo da qualche parte tra fs e fa, la frequenza nominale di un quarzo parallelo è una frequenza in questo intervallo, cioè nell’“area di risonanza parallela” del quarzo stesso. D'altra parte, un quarzo serie è destinato ad essere utilizzato in oscillatori risonanti in serie. Pertanto, la frequenza nominale del cristallo è uguale alla sua frequenza di risonanza in serie (fs). C'è qualche differenza fisica tra questi due tipi di quarzo? Ogni quarzo ha la sua specifica frequenza di risonanza serie e “area di risonanza parallela”; possiamo far funzionare un dato cristallo in una qualsiasi di queste due condizioni di risonanza.
Pertanto, non vi è alcuna differenza nella struttura fisica dei cristalli paralleli o serie: questi due termini riguardano solo le condizioni in cui il cristallo oscillerà alla sua frequenza nominale.
Il termine comunemente descritto nei datasheet dei quarzi come Load capacitance si riferisce al valore capacità esterna che il cristallo dovrebbe “vedere” attraverso i suoi terminali.
Con gli oscillatori risonanti in serie, non ci sono componenti reattivi nel percorso di feedback dell'oscillatore (vedere l'oscillatore di esempio mostrato prima). Ecco perché, per i quarzi tipo serie, la capacità di carico non è importante (e non è specificata).Tuttavia, con un quarzo parallelo, la capacità di carico è un parametro chiave. In questo caso il quarzo viene utilizzato nella regione induttiva della sua curva di reattanza. Inoltre, il quarzo forma un circuito "tank" LC con la capacità di carico esterna.
Pertanto, il valore della capacità di carico gioca un ruolo chiave e determina la frequenza di oscillazione.Un quarzo di tipo parallelo è effettivamente calibrato in fabbrica per oscillare alla sua frequenza nominale quando è collegato alla capacità di carico specificata. Per ottenere la frequenza nominale, il datasheet deve indicare la stessa capacità di carico.
E' abbastanza intuitivo che variando la capacità di carico si può variare (entro certi limiti) la frequenza di oscillazione del quarzo e quindi "regolarlo" con assoluta precisione. Questo spiega perché in molti casi sono presenti, negli circuiti oscillatori, dei compensatori capacitivi per il "fine tuning".
Taratura preliminare dell'oscillatore locale
L'utilizzo congiunto di un oscillatore LC di tipo Hartley con inserito nella rete di reazione un quarzo di tipo serie raggiunge un duplice scopo.
Innanzitutto migliora la stabilità in frequenza e inoltre, grazie alla combinazione del circuito LC di collettore e del diodo varicap in serie al quarzo, permette un "trim" fino molto agevole (grazie anche al potenziometro multigiri) all'intorno della frequenza fs, di poche centinaia di Hz in più o in meno, più che sufficienti per compensare eventuali differenze con il 3L5. Grazie al potenziometro multigiri è possibil variare finemente anche di soli 2-3 Hz su 3 MHz, cosa praticamente impossibile se si usasse il classico trimmer capacitivo.
Per tarare il circuito si procede come segue: si posiziona il potenziometro multigiri a metà corsa, dopodiché si agisce sul nucleo di L7 fino a quando il circuito inizia ad oscillare. Una volta ottenuta l'oscillazione, si regola il nucleo per una frequenza di 3 MHz esatti, +/- 50 Hz e non lo si tocca più.
Agendo sul potenziometro multigiri si potrà ottenere una variazione in frequenza di +/- 300 Hz (o più), più che sufficienti per "accordare" in seguito il tracking generator con l'oscillatore locale dell'analizzatore di spettro e compensare eventuali scostamenti di centro banda del suo filtro IF a 3 MHz. Come vedremo in seguito, questa procedura di tuning è in verità molto semplice da realizzare.
C1, C2 e C3 sono condensatori a mica argentata per ottenenere precisione e stabilità in temperatura; d'altronde quasi tutti i resistori sono all'1% 50ppm e i condensatori multilayer ceramici COG (NP0). Gli elettrolitici sono al tantalio o comunque a bassa ESR.
Di seguito alcuni particolari dell'oscillatore, opportunatamente inscatolato per evitare irradiazioni RF:
Il segnale prelevato dall'oscillatore locale tramite C7 e R6 viene applicato al blocco tratteggiato, che è un double balanced passive mixer e precisamente il modello SRA-6 della Mini-Circuits. Ho scelto questo particolare modello perchè era abbastanza facilmente reperibile dal mio fornitore di fiducia e non troppo costoso (circa 25 euro IVA compresa). La scelta del mixer ovviamente non è basata solamente sul costo ma anche su altre sue caratteristiche che non spiego qui in dettaglio per non appesantire ulteriormente la trattazione; comunque la scelta di un mixer passivo integrato è risultata vincente rispetto al progetto originale Tektronix che lo realizzava interamente con componenti discreti, ma era un'altra epoca...
Stadio d'ingresso e mixer
Il segnale OSC OUT (LO) proveniente dal BNC di uscita del 3L5 viene opportunatamente convertito tramite Q2 in un segnale a bassa impedenza utile per pilotare l'ingresso RF del mixer (il 3L5 ha una tensione di uscita dichiarata di circa 1 V p.p. su un carico
)
Il mixer ha sostanzialmente due ingressi, LO e RF e una uscita, IF, che è il segnale
.
A noi interessa il risultato della sottrazione: avento LO una frequenza fissa di 3 MHz, mentre il segnale RF varia (in discesa) da 3 a 2 MHz, otterremo una IF che varierà da 0 a 1 MHz. Il termine FLO + FRF non ci interessa e verrà eliminato tramite opportuno filtraggio.
Filtro passa-basso e amplificatore di uscita
Il segnale IF prelevato dal mixer viene dapprima inviato a un filtro passa-basso del tipo Chebyshev del 5° ordine, ripple 0.1 dB e frequenza di taglio di circa 1.5 MHz.
Il segnale così filtrato è amplificato dall'integrato U1, un AD844 che ho scelto per la sua peculiarità di essere un CFA (Current Feedback Amp) e come tale in grado di fornire una elevata amplificazione e al contempo una elevata banda passante.
Di fatto, con i componenti utilizzati nello schema si ottiene una amplificazione di 100 volte (per la precisione 101) e una banda passante veramente esagerata, fino a 900 MHz. Il costo di tale integrato è di circa 13 euro, ma li vale veramente tutti, tanto che ho già in mente futuri progetti che ne prevedono l'utilizzo.
I valori di R8 e R9, rispettivamente 4.99 e 499 ohm sono decisamente inconsueti, ma hanno la loro ragion d'essere: innanzitutto per sfruttare la banda disponibile grazie alla sua peculiarità dell'essere un CFA e, last but not least, minimizzare anche il rumore equivalente d'ingresso, che per il AD844 è di
.
Il segnale amplificato prelevato dall'AD844 viene applicato alla rete costituita da R10, R18 ,R19 ,R20 e un doppio potenziometro R16; il tutto forma un bridged T attenuator variabile, avente impedenze di ingresso/uscita costanti di circa 600 Ω.
Nota bene: i cursori delle due sezioni del doppio potenziometro sono connessi "invertiti" cioè quando un potenziometro diminuisce il suo valore resistivo l'altro aumenta. Può sembrare un'ovvietà ma essere precisi non guasta mai.
Di seguito qualche altra foto del prototipo completato:
L'alimentatore
Dell'alimentatore non ho nemmeno disegnato lo schema in quanto si riduce a un banale trasformatore con secondario 12+12 e i classicissimi LM7812 e LM7912:
Utilizzo finale: collegamento al 3L5 e messa in tracking
Una volta terminato il montaggio e tarato preventivamente l'oscillatore locale del trackin generator seguendo le istruzioni scritte in precedenza, possiamo collegare il tutto e sincronizzare il tracking generator con l'oscillatore locale dell'analizzatore di spettro.
Il procedimento è molto semplice: si alimentano ambedue gli strumenti e si attende almeno 20 minuti, per dare modo ai circuiti di stabilizzarsi in temperatura.
Si collega il BNC OSC OUT del 3L5 all'ingresso del tracking generator; l'uscita di quest'ultimo la si collega all'ingresso del 3L5 terminato con 600Ω.
Si imposta sul 3L5 CENTER FREQUENCY=500 kHz, DISPERSION=100kHz, RESOLUTION=manopola bloccata e allineata con la Dispersion (quindi una resolution bandwidth di 1 kHz); sulla base tempi si imposta uno sweep time di 50 ms.
Si agisce sulla manopola V/div dell'analizzatore di spettro e sulla regolazione di uscita del tracking generator: si dovrebbe osservare sul CRT una retta orizzontale che varia verticalmente in posizione. La si posiziona pressapoco a metà schermo.
Una retta orizzontale significa risposta in frequenza piatta da 0 a 1 Mhz (visto come abbiamo impostato lo strumento); agendo sulla manopola SWEEP del 3L5 sganciandola dalla posizione di riposo e posizionandola a metà corsa, posizioneremo la center frequency nell'intorno di 500 kHz (se lo strumento è ben calibrato).
A questo punto ruotando la manopola FREQUENCY del tracking generator vedremo la retta orizzontale spostarsi verso l'altro o verso il basso, a seconda del verso di rotazione.
Regoliamo la manopola del tracking per avere un massimo di deflessione verticale.
Dopodiché impostiamo la RESOLUTION del 3L5 a 10 Hz e ritocchiamo molto lentamente, perché ora stiamo regolando un segnale di frequenza che attraversa un filtro con banda passante di 10 hz e quindi anche una minima rotazione della FREQUENCY può deflettere la traccia di parecchi mm.
Lentamente, agendo solo sul comando FREQUENCY del tracking posizioniamo la traccia alla sua massima deflessione verticale possibile.
Fatto ciò la messa in tracking è terminata: il generatore è in "tracking" con l'oscillatore locale del 3L5, a meno di qualche Hz in più o in meno.
Qualche applicazione pratica
Sicuramente la prima e più ovvia applicazione pratica del duo spectrum-tracking è l'analisi della risposta in frequenza di qualche dispositivo. Per verificare la bontà e la precisione di tutto il sistema, ho utilizzato un filtro attivo a reiezione di banda (notch).
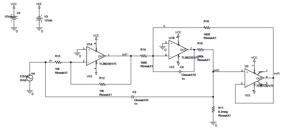
E' stato progettato utilizzando l'utility WeBench della Texas Instruments disponibile sul loro sito internet ed è un filtro Bessel del secondo ordine utilizzante la topologia Bainter, particolarmente conveniente in questo caso, semplice e veloce da implementare con un TL082 e un TL081 come op-amp.
Dati di progetto erano: frequenza centrale stop-band 10 kHz con ampiezza di 100 Hz, attenuazione 20 dB, guadagno fuori stop-band unitario, ripple massimo 3 dB.
Lo schema sottostante illustra il filtro:
La sua realizzazione su breadboard (il JFET accando al probe non c'entra nulla, è lì per un puro caso):
La risposta in frequenza visualizzata sul 564 (ho utilizzato la modalità di memoria a causa del tempo di sweep che era solo di 100 ms/div, necessario per avere una risoluzione ottimale):
Le impostazioni del 3L5 erano:
Center frequency = 9800 Hz
Dispersion: 1 kHz
Resolution: 100 Hz
Sweep time: 0.1 sec/div
Giusto per non farmi mancare niente, ho anche eseguito una simulazione del filtro con PSPICE, inserendo nello schema i valori reali dei componenti utilizzati, tutti raccolti qua e là sul banco di lavoro, rimanenze di esperimenti precedenti.
Come si vede, la frequenza centrale del notch non è proprio 10.000 Hz ma piuttosto 9800 Hz; un risultato più che accettabile dato che sono stati utilizzati componenti standard al 5% (per le resistenze) e al 10/20% (per i condensatori).
Un raffronto con la risposta ottenuta sul CRT del 564 mostra che le curve di risposta sono sono pressoché identiche:
Risposta in frequenza senza tracking generator: possibile?
Un procedimento alternativo per visualizzare la risposta in frequenza di un dispositivo è tramite l'utilizzo di un generatore di rumore bianco (white noise).
Un rumore bianco è un particolare tipo di segnale casuale la cui densità spettrale (di potenza) copre uniformemente lo spettro: ha cioè statisticamente una eguale energia a tutte le frequenze possibili.
Visualizzato su un normale oscilloscopio appare così:
La forma d'onda non mostra nulla di utile; solo "rumore" appunto.
Visualizzato con un analizzatore di spettro digitale moderno invece apparirebbe questo:
Dove per confronto è mostrato anche il rumore rosa che ha invece un'energia via via decrescente all'aumentare della frequenza.
Dovrebbe essere abbastanza intuitivo il fatto che, se si invia un segnale avente una densità spettrale uniforme a un circuito elettronico (amplificatore, filtro, ecc...), si otterrà in uscita uno spettro che rispecchia la risposta in frequenza del dispositivo in esame.
Recentemente mi sono autocostruito un generatore di rumore bianco, più per curiosità che altro perchè sapevo che sarebbe stato quasi inutilizzabile col mio analizzatore di spettro. Il motivo è presto detto: i moderni analizzatori utilizzano moltissimi campioni del segnale in memoria e gli applicano la trasformata di Fourier; il risultato è (o dovrebbe essere) una linea più o meno orizzontale attraverso tutto il display (o schermo).
Analizzatori di spettro come il 3L5, che utilizzano tecniche analogiche, mostrerebbero un segnale molto simile a quello che si vedrebbe su un oscilloscopio, perché lo spettro che visualizzano è funzione dell'ampiezza del segnale in quel preciso momento dello sweep, ampiezza che viene successivamente convertita e fatta passare attraverso un filtro a banda strettissima.
Un analizzatore di spettro di questo tipo si aspetta cioé un segnale ripetitivo, periodico, per poterne estrarre la sua rappresentazione spettrale, cosa che ovviamente non vale per il rumore bianco.
E' anche uno dei motivi per cui non può mostrare, ad esempio, lo spettro di un singolo impulso, cosa invece facilissima per un moderno spectrum analyzer. Esso infatti acquisisce in "single shot" l'impulso e poi esegue la trasformazione utilizzando i dati memorizzati digitalmente.
Per i più curiosi, ecco come apparirebbe lo spettro sul 3L5 inviando il segnale del generatore di rumore bianco al filtro da 10 kHz giù esaminato in precedenza (senza quindi ricorrere al tracking generator):
Si riesce a riconoscere comunque la risposta del filtro, con il "notch" nella stessa posizione rispetto alla curva ottenuta col tracking generator.
Si può migliorare la rappresentazione se invece della scala delle ampiezze verticali lineare, utilizzata nell'immagine precedente, utilizzo la scala logaritmica (quindi in dB) e un filtro per l'averaging:
Ora la rappresentazione è decisamente più pulita e somiglia di più alla curva ottenuta ricorrendo al tracking generator; detto en passant, la funzione di averaging (media) del segnale non è in dotazione al 3L5 standard ma l'esemplare in mio possesso, proveniente da una vendita di vecchi strumenti dei laboratori della Rohde-Schwarz (ha una targhetta col marchio R/S sul retro) ha un piccolo deviatore a levetta, senza alcuna scritta accanto.
Ovviamente ho cercato di capire a cosa serviva, e alla fine ho realizzato che esso introduce due differenti costanti di tempo supplementari nel circuito del log detector: nella posizione centrale il 3L5 funziona secondo specifiche, nelle altre due posizioni introduce un filtraggio supplementare, uno meno intenso e uno più marcato. Evidentemente anche alla Rohde-Schwarz avevano questa necessità di filtrare lo spettro con sweep molto lenti! E' una modifica molto ben fatta, professionale e curata, praticamente come se l'avesse fatto la Tektronix. Può anche essere che davvero sia stata la Tektronix a produrre alcuni plug-in 3L5 con quella modifica per la Rohde-Schwarz dietro loro richiesta.
Va detto che in tutti e due i casi (lineare e logaritmico) ho dovuto utilizzare una velocità di scansione (sweep time) lentissima: ben 5 s/div, in modo da poter dare al filtro dell'analizzatore di spettro il tempo necessario per "mediare" l'ampiezza del segnale segnale che, ricordo, è un rumore bianco; in questo caso il CRT a memoria del mio 564 è risultato utilissimo. L'ulteriore media aggiunta dal filtro passa-basso sul rilevatore logaritmico fornisce il risultato finale.
Il plug-in 3L5: alcune foto del suo interno
Per concludere in bellezza questo articolo ho pensato che vi sarebbe interessato vedere qualche foto ravvicinata del 3L5, se non altro per mostrare la notevole ingegnerizzazione e come i progettisti fossero riusciti a "comprimere" nello spazio di 16x11x37 cm e ben 2,8 kg di peso un completo analizzatore di spettro!
Nella foto precedente è indicata con la freccia il "misterioso" deviatore senza alcuna scritta, del quale ho scritto in precedenza...
La foto che segue invece mostra un dettaglio di una mia modifica fatta per amplificare il segnale d'uscita sulla presa marcata "T0 RECORDER" visibile sul frontale in basso a destra. Tale segnale era originariamente previsto per essere inviato a un registratore scrivente su carta (quelli col pennino!) e ha un'ampiezza, cito il manuale, "5 mV to 15 mV for an 8 division display on CRT, across 600 ohm load".
Segnale un po' troppo debole per la mia esigenza, che era quella di inviarlo a un oscilloscopio digitale, per poterlo esaminare meglio ed eventualmente salvarlo in memoria per usi futuri.
In cosa consiste la mia modifica? Lo potete vedere nella foto seguente: ho riportato la mia modifica a matita sullo schema originale, sia per ricordarla a me stesso, sia per eventuali futuri utilizzatori di questo strumento. Ho ottenuto così un segnale di ampiezza circa 0.5-1 V più che sufficiente per le mie esigenze.
Note conclusive
In questo articolo abbiamo avuto modo di affrontare diverse tematiche: il principio di funzionamento di un analizzatore di spettro old- style basato sulla tecnica dello "swept front-end", un po' di teoria sullo stesso, esaminato di sfuggita il principio del mixer, un po' di teoria sugli oscillatori locali e sui quarzi e infine qualche applicazione pratica del tracking generator da me realizzato.
Ho cercato di limitare al massimo la lunghezza dell'esposizione ma in realtà ciascuno degli argomenti sicuramente avrebbe meritato una trattazione più approfondita. Se ce ne sarà richiesta sarò ben lieto di farlo.
Ricordo che l'uso tracking generator è previsto solo in abbinamento ai due analizzatori di spettro Tektronix, il 1L5 e il 3L5, ma potete sempre prendere come base il mio progetto e rifarlo per altre gamme di frequenza.
L'integrato AD844 può raggiungere agevolmente i 100-150 MHz sempre con un discreto guadagno, quindi sarebbe possibile adattare il tracking generator per le onde medie o addirittura la gamma della FM, cambiando ovviamente diversi componenti, ovvero il filtro, l'oscillatore locale e poco altro. Il mixer SRA-6 è garantito usabile, per i segnali LO e RF, in una banda di frequenza che va da 0.003 MHz a 100 MHz con una conversion loss media di 5 dB e massima di 8 dB. Eventualmente si potrà scegliere un mixer differente, che non abbia necessariamente il requisito richiesto per il mio progetto, ovvero essere in grado generare una frequenza intermedia (IF) partendo da 0 Hz.
Bibliografia
Guillermo Gonzalez: Foundations of Oscillator Circuit Design, Artech House, 2007
Sergio Franco: Analog Circuit Design - Discrete & Integrated, McGraw-Hill, 2015
Min Ko - John Metzler: Crystal Basics, application note, CTS Corporation, 2020
Cornelis J. Kikkert: RF Electronics Design and Simulation, James Cook University, 2013
(Edited by) Jim Williams: Analog Circuit Design: Art, Science and Personalities, EDN Series for
Design Engineers Publications Series, 2010
F. Langford-Smith: Radiotron Designer's Handbook, RCA - Radio Corporation of America, 1960
Morris Engelson: Spectrum Analyzer Measurements, Tektronix, 1971
Tektronix: 015-0107-00 Swept Frequency Converter Instruction Manual, Tektronix, 1968
Tektronix: 3L5 Spectrum Analyzer Instruction/Service Manual, Tektronix, 1967
Analog Devices: AD844 datasheet
Philips/NXP: BB909A datasheet

Elettrotecnica e non solo (admin)
Un gatto tra gli elettroni (IsidoroKZ)
Esperienza e simulazioni (g.schgor)
Moleskine di un idraulico (RenzoDF)
Il Blog di ElectroYou (webmaster)
Idee microcontrollate (TardoFreak)
PICcoli grandi PICMicro (Paolino)
Il blog elettrico di carloc (carloc)
DirtEYblooog (dirtydeeds)
Di tutto... un po' (jordan20)
AK47 (lillo)
Esperienze elettroniche (marco438)
Telecomunicazioni musicali (clavicordo)
Automazione ed Elettronica (gustavo)
Direttive per la sicurezza (ErnestoCappelletti)
EYnfo dall'Alaska (mir)
Apriamo il quadro! (attilio)
H7-25 (asdf)
Passione Elettrica (massimob)
Elettroni a spasso (guidob)
Bloguerra (guerra)