Buongiorno a tutti!
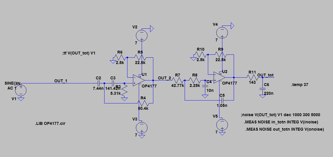
Sto realizzando su breadboard un filtro passa banda (300-5khz, con G = 100, 40 db) composto da un passa basso , un passa alto sallen key e un passa basso passivo. Sotto potete vedere lo schema. Ogni filtro SK guadagna 10 e presi singolarmente funzionano bene. Ma quando li pognro in serie il guadagno schizza a 350 anche a causa di un disturbo intorno ai 5 kHz. Avete idea di cosa possa essere ?
Grazie
filtro sallen key
Moderatori:
carloc,
g.schgor,
BrunoValente,
IsidoroKZ
25 messaggi
• Pagina 1 di 3 • 1, 2, 3
2
voti
Sopra i post su quella riga rosa c'è scritto:
"Regole del forum"
Tra queste c'è la regola di inserire schemi in fidocadj.
"Regole del forum"
Tra queste c'è la regola di inserire schemi in fidocadj.
"Le domande non sono mai indiscrete. Le risposte lo sono a volte"
Per qualche dollaro in più
Per qualche dollaro in più
0
voti
Oltre a quanto detto, giustamente, da
Guerra, aggiungo:
di postare lo schema elettrico completo.
Teuzzo ha scritto:..presi singolarmente funzionano bene. Ma quando li pongo in serie il guadagno schizza a 350...
di postare lo schema elettrico completo.
0
voti
In attesa dei consigli da parte dei guru, sarebbe bene che se un problema viene esposto partendo da una simulazione con l'ottimo LTspice e simili, si allegasse pure il codice sorgente dello schema, in modo da facilitare la modifica per chi aiuta l'OP..
1
voti
Allega il file .asc e il modello dell'operazionale.
Per usare proficuamente un simulatore, bisogna sapere molta più elettronica di lui
Plug it in - it works better!
Il 555 sta all'elettronica come Arduino all'informatica! (entrambi loro malgrado)
Se volete risposte rispondete a tutte le mie domande
Plug it in - it works better!
Il 555 sta all'elettronica come Arduino all'informatica! (entrambi loro malgrado)
Se volete risposte rispondete a tutte le mie domande
0
voti
I stadio : op177gpz
II stadio: opa134pa
II stadio: opa134pa
- Allegati
-
circuito_tutto_300Hz-5kHz_Gain10.zip- (1.19 KiB) Scaricato 167 volte
0
voti
A questi link trovi alcune guide all' uso:
http://www.electroyou.it/darwinne/wiki/ ... electroyou
http://www.electroyou.it/darwinne/wiki/fidocadj
http://www.electroyou.it/elettrodomus/w ... -per-tonni
Ti consiglio di leggere tutte le regole, del forum, cliccando sulla scritta "Le Leggi del Forum di ElectroYou" che trovi nel riquadro rosa appena sotto il titolo del thread.
0
voti
Sei sicuro di aver letto bene le istruzioni che ti ho elencato?
Il file sorgente di fidocadj lo devi inserire tra gli "fcd" che compaiono nel post cliccando appunto il "pulsante" fcd che trovi in alto a destra nella barra degli strumenti per comporre il post.
Il file sorgente di fidocadj lo devi inserire tra gli "fcd" che compaiono nel post cliccando appunto il "pulsante" fcd che trovi in alto a destra nella barra degli strumenti per comporre il post.
25 messaggi
• Pagina 1 di 3 • 1, 2, 3
Chi c’è in linea
Visitano il forum: Nessuno e 54 ospiti

Elettrotecnica e non solo (admin)
Un gatto tra gli elettroni (IsidoroKZ)
Esperienza e simulazioni (g.schgor)
Moleskine di un idraulico (RenzoDF)
Il Blog di ElectroYou (webmaster)
Idee microcontrollate (TardoFreak)
PICcoli grandi PICMicro (Paolino)
Il blog elettrico di carloc (carloc)
DirtEYblooog (dirtydeeds)
Di tutto... un po' (jordan20)
AK47 (lillo)
Esperienze elettroniche (marco438)
Telecomunicazioni musicali (clavicordo)
Automazione ed Elettronica (gustavo)
Direttive per la sicurezza (ErnestoCappelletti)
EYnfo dall'Alaska (mir)
Apriamo il quadro! (attilio)
H7-25 (asdf)
Passione Elettrica (massimob)
Elettroni a spasso (guidob)
Bloguerra (guerra)





