distributore audio link
Moderatori:
carloc,
g.schgor,
BrunoValente,
IsidoroKZ
31 messaggi
• Pagina 3 di 4 • 1, 2, 3, 4
0
voti
Ok, ci siamo quasi. Al posto di disegnare il layout, con un rettangolo e i suoi piedini, meglio disegnare uno schema usando il simbolo di operazionale.
Il vantaggio di questo modo e` che una altro puo` riprendere lo schema e modificarlo, senza doverlo fare da capo. Ad esempio ho ripreso il tuo schema, ho fatto un paio di modifiche, MA NON SONO SICURO CHE SIANO GIUSTE, non leggo correntemente i layout!
Fai lo schema che verifico. Al posto di scrivere 1000nF, visto che non sempre c'e` il simbolo µ a portata di mano, puoi usare u, quindi 1uF, e ohm scrivilo ohm, minuscolo e con le lettere in ordine.
DarwinNE guarda il sorgente dello schema postato da
taur49 le varie linee sono intervallate da una linea vuota. Non mi sembra che abbia effetti, ma potrebbe essere interessante per te capire come mai fa cosi`.
Il vantaggio di questo modo e` che una altro puo` riprendere lo schema e modificarlo, senza doverlo fare da capo. Ad esempio ho ripreso il tuo schema, ho fatto un paio di modifiche, MA NON SONO SICURO CHE SIANO GIUSTE, non leggo correntemente i layout!
Fai lo schema che verifico. Al posto di scrivere 1000nF, visto che non sempre c'e` il simbolo µ a portata di mano, puoi usare u, quindi 1uF, e ohm scrivilo ohm, minuscolo e con le lettere in ordine.
Per usare proficuamente un simulatore, bisogna sapere molta più elettronica di lui
Plug it in - it works better!
Il 555 sta all'elettronica come Arduino all'informatica! (entrambi loro malgrado)
Se volete risposte rispondete a tutte le mie domande
Plug it in - it works better!
Il 555 sta all'elettronica come Arduino all'informatica! (entrambi loro malgrado)
Se volete risposte rispondete a tutte le mie domande
0
voti
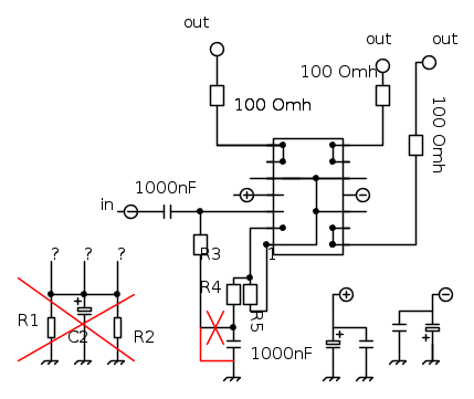
NON sono sicuro delle modifiche che ho fatto. Il disegno serve solo per mostrare che posso predere il tuo schema e modificarlo, ma quel disegno non lo capisco. NON prendere per buone le cose che ho disegnato, ripeto e` solo per far vedere la tecnica.
Per usare proficuamente un simulatore, bisogna sapere molta più elettronica di lui
Plug it in - it works better!
Il 555 sta all'elettronica come Arduino all'informatica! (entrambi loro malgrado)
Se volete risposte rispondete a tutte le mie domande
Plug it in - it works better!
Il 555 sta all'elettronica come Arduino all'informatica! (entrambi loro malgrado)
Se volete risposte rispondete a tutte le mie domande
0
voti
IsidoroKZ ha scritto:NON sono sicuro delle modifiche che ho fatto. Il disegno serve solo per mostrare che posso predere il tuo schema e modificarlo, ma quel disegno non lo capisco. NON prendere per buone le cose che ho disegnato, ripeto e` solo per far vedere la tecnica.
Ho insertito il circuitino nella maniera corretta, almeno credo. Grazie per l'aiuto.
0
voti
Lo schema che hai messo ha un guadagno di 2 volte mentre quello originale di 11 volte.
Se il guadagno del primo stadio non e` elevato, si puo` togliere il condensatore da 1uF fra 0V e la R da 100kohm, cosi` il guadagno e` di 2 volte anche in continua, ma la cosa non da` problemi. Il resto mi pare vada bene.
Se il guadagno del primo stadio non e` elevato, si puo` togliere il condensatore da 1uF fra 0V e la R da 100kohm, cosi` il guadagno e` di 2 volte anche in continua, ma la cosa non da` problemi. Il resto mi pare vada bene.
Per usare proficuamente un simulatore, bisogna sapere molta più elettronica di lui
Plug it in - it works better!
Il 555 sta all'elettronica come Arduino all'informatica! (entrambi loro malgrado)
Se volete risposte rispondete a tutte le mie domande
Plug it in - it works better!
Il 555 sta all'elettronica come Arduino all'informatica! (entrambi loro malgrado)
Se volete risposte rispondete a tutte le mie domande
0
voti
IsidoroKZ ha scritto:Lo schema che hai messo ha un guadagno di 2 volte mentre quello originale di 11 volte.
Se il guadagno del primo stadio non e` elevato, si puo` togliere il condensatore da 1uF fra 0V e la R da 100kohm, cosi` il guadagno e` di 2 volte anche in continua, ma la cosa non da` problemi. Il resto mi pare vada bene.
Grazie, ho volutamente ridotto il guadagno perche questo circuito non deve amplificare molto in quanto è collegato in entrata da un filtro elettronico con taglio a 170 Hz e a monte di questo c'è il mixer con guadagno regolabile. Le uscite invece vanno: una all'entrata del secondo crossover e le altre due in due finali stereo che amplificheranno tutto lo spettro audio che va da 170 Hz a 20.000. Diffusori satelliti.
1
voti
Ho visto. Sembrerebbe proprio che
Comunque, sul server del forum gira FidoCadJ che ha un parser non troppo schizzinoso e che non si fa problemi anche se ci sono delle linee vuote.
Follow me on Mastodon: @davbucci@mastodon.sdf.org
-

DarwinNE
31,0k 7 11 13 - G.Master EY

- Messaggi: 4420
- Iscritto il: 18 apr 2010, 9:32
- Località: Grenoble - France
0
voti
Buonasera a tutti. Ho cercato di realizzare il circuito stampato relativo al distributore audio link, sostituendo l'operazionale tipo TL 074 con due NE 5534 in quanto ne ho una scorta. Ho provato a stampare il circuito stampato ma risulta microscopico e non riesco ancora a stamparlo con le dimensioni ideali affinchè possa inserire poi gli integrati e tutti gli altri componenti. Cortesemente se qualche anima buona volesse aiutarmi a capire come procedere ne sarei grato . Grazie.
P.S. inserisco lo stampato creato con fidocadj. (lato componenti)
P.S. inserisco lo stampato creato con fidocadj. (lato componenti)
31 messaggi
• Pagina 3 di 4 • 1, 2, 3, 4
Chi c’è in linea
Visitano il forum: Nessuno e 44 ospiti

Elettrotecnica e non solo (admin)
Un gatto tra gli elettroni (IsidoroKZ)
Esperienza e simulazioni (g.schgor)
Moleskine di un idraulico (RenzoDF)
Il Blog di ElectroYou (webmaster)
Idee microcontrollate (TardoFreak)
PICcoli grandi PICMicro (Paolino)
Il blog elettrico di carloc (carloc)
DirtEYblooog (dirtydeeds)
Di tutto... un po' (jordan20)
AK47 (lillo)
Esperienze elettroniche (marco438)
Telecomunicazioni musicali (clavicordo)
Automazione ed Elettronica (gustavo)
Direttive per la sicurezza (ErnestoCappelletti)
EYnfo dall'Alaska (mir)
Apriamo il quadro! (attilio)
H7-25 (asdf)
Passione Elettrica (massimob)
Elettroni a spasso (guidob)
Bloguerra (guerra)





