Sto proseguendo con i miei studi di elettronica e ho trovato un altro esercizio che non riesco a risolvere.
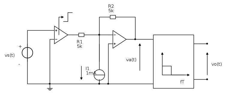
"Dato il seguente circuito, si consideri
con
e
e per il comparatore si assuma
e
. La tensione
in uscita dall'amplificatore viene filtrata dal un filtro passa basso ideale con
. Il numero
di righe che costituiscono lo spettro del segnale
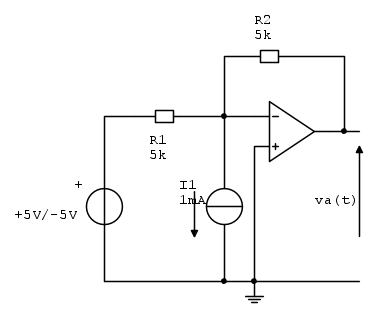
in uscita dal filtro risulta:"Io vedo che ho un amplificatore di tipo invertente, ed un amplificatore comparatore senza retroazione.
Quello che non riesco a capire è come calcolare
visto che ho anche un generatore di corrente da 
Se riuscite a darmi un suggerimento per risolvere anche questo esercizio
Grazie mille!
Ciaoo

Elettrotecnica e non solo (admin)
Un gatto tra gli elettroni (IsidoroKZ)
Esperienza e simulazioni (g.schgor)
Moleskine di un idraulico (RenzoDF)
Il Blog di ElectroYou (webmaster)
Idee microcontrollate (TardoFreak)
PICcoli grandi PICMicro (Paolino)
Il blog elettrico di carloc (carloc)
DirtEYblooog (dirtydeeds)
Di tutto... un po' (jordan20)
AK47 (lillo)
Esperienze elettroniche (marco438)
Telecomunicazioni musicali (clavicordo)
Automazione ed Elettronica (gustavo)
Direttive per la sicurezza (ErnestoCappelletti)
EYnfo dall'Alaska (mir)
Apriamo il quadro! (attilio)
H7-25 (asdf)
Passione Elettrica (massimob)
Elettroni a spasso (guidob)
Bloguerra (guerra)






è quindi uguale a:
perché la corrente è in verso negativo.
però non riesco a capire come applicarlo.
, può essere espresso come serie di fourier:
e poi applicare l'effetto LPF ideale? Quale sarebbe l'effetto LPF ideale.
P.s. 

ecc
da te prima indicato.
. Lo spettro del segnale (filtrato) in uscita conterrà allora la componente continua
e
. Il numero N di righe in uscita dal filtro dovrebbe allora risultare pari a 4. Corrisponde alla soluzione del quesito fornita?