Cos'è ElectroYou | Login Iscriviti

ElectroYou - la comunità dei professionisti del mondo elettrico

Mini altoparlante con melodie natalizie

Elettronica lineare e digitale: didattica ed applicazioni

Moderatori: Foto Utentecarloc, Foto Utenteg.schgor, Foto UtenteBrunoValente, Foto UtenteIsidoroKZ

0
voti

[41] Re: Mini altoparlante con melodie natalizie

Messaggioda Foto UtenteTricka90 » 12 dic 2013, 19:34

Non dirmelo, che stupido, hai ragione #-o :oops:
Non so perché mi è venuto istintivo pensare subito a un transistor, stavo inutilmente complicando la vita all'OP.

Dunque Foto Utentemaremar9091, chiedo scusa, applica al pin 8 direttamente l'OUT del NE555, rispondi comunque alle altre due domande che ti ho fatto :D
Avatar utente
Foto UtenteTricka90
662 1 6 10
Expert
Expert
 
Messaggi: 627
Iscritto il: 1 lug 2013, 15:53

1
voti

[42] Re: Mini altoparlante con melodie natalizie

Messaggioda Foto Utentemaremar9091 » 13 dic 2013, 10:44

la melodia dura circa 85 secondi e dovrebbe riprendere subito o quasi subito! comunque domani metterò in pratica i vostri consigli e vediamo come va!! grazie 1000 O_/
Avatar utente
Foto Utentemaremar9091
65 3
New entry
New entry
 
Messaggi: 61
Iscritto il: 1 dic 2013, 12:42

1
voti

[43] Re: Mini altoparlante con melodie natalizie

Messaggioda Foto UtenteTricka90 » 13 dic 2013, 12:24

Va benissimo, ricordati anche la prova del pulsante! Quando mi avrai dato anche quell'ultima risposta ti dirò quali valori usare per le R e il C del NE555! :ok:
Avatar utente
Foto UtenteTricka90
662 1 6 10
Expert
Expert
 
Messaggi: 627
Iscritto il: 1 lug 2013, 15:53

1
voti

[44] Re: Mini altoparlante con melodie natalizie

Messaggioda Foto Utentemaremar9091 » 15 dic 2013, 12:02

salve ragazzi e buona domenica. vi aggiorno sugli sviluppi di questo progetto. allora ho seguito lo schema proposto da Tricka90 e ho collegato il pin 8 direttamente all'out e, quando tengo premuto il pulsante la suoneria si blocca, mentre una volta rilasciato riprende da capo. le resistenze le ho dovute levare in quanto erano troppo alte e la melodia non partiva. O_/
Avatar utente
Foto Utentemaremar9091
65 3
New entry
New entry
 
Messaggi: 61
Iscritto il: 1 dic 2013, 12:42

2
voti

[45] Re: Mini altoparlante con melodie natalizie

Messaggioda Foto Utentemarco438 » 15 dic 2013, 13:03

maremar9091 ha scritto:.... le resistenze le ho dovute levare in quanto erano troppo alte e la melodia non partiva. O_/

Vuoi farci vedere (schema in FidoCadJ) quale circuito hai realizzato?
In questi casi le parole servono a poco; per esempio di che resistenze parli? Quali valori hai adottato per RC del 555? ecc. ecc.
marco
Avatar utente
Foto Utentemarco438
37,1k 7 11 13
-EY Legend-
-EY Legend-
 
Messaggi: 16323
Iscritto il: 24 mar 2010, 15:09
Località: Versilia

1
voti

[46] Re: Mini altoparlante con melodie natalizie

Messaggioda Foto UtenteTricka90 » 15 dic 2013, 14:09

Non ho capito se sei riuscito ad arrivare alla soluzione o no, ma in configurazione astabile mi sembra difficile :mrgreen:
Il pulsante a questo punto puoi levarlo (a meno che non vuoi avere la possibilità di riavviare manualmente la melodia mentre sta suonando)
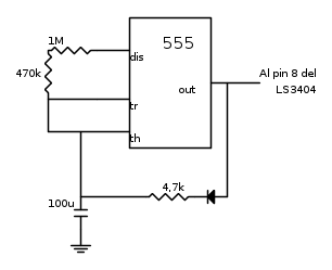
Dopo averci spiegato quali resistenze hai tolto puoi aggiungere il 555 nella seguente configurazione:


I pin che non ho indicato li colleghi esattamente come rappresentato nello schema che hai postato sul file pdf.
Se la melodia riparte dopo troppo tempo diminuisci il valore della R da 470k, al posto di questa puoi utilizzare un trimmer di valore prossimo ma ti costa di più!
Facci sapere come va! :ok:
Avatar utente
Foto UtenteTricka90
662 1 6 10
Expert
Expert
 
Messaggi: 627
Iscritto il: 1 lug 2013, 15:53

1
voti

[47] Re: Mini altoparlante con melodie natalizie

Messaggioda Foto Utentemaremar9091 » 16 dic 2013, 13:36

ciao ragazzi..scusate se rispondo solo ora ma ieri ho avuto problemi con l'adsl. scusate per le imprecisioni nel post precedente ma ancora devo abituarmi a scrivere tutti i dettagli necessari. comunque volevo dirvi che dopo un pomeriggio di lavoro intenso su questo progetto sono riuscito a far funzionare il tutto, ovviamente non nascondo che ero molto scettico del lavoro che ho fatto, ma la fortuna e i vostri consigli mi hanno aiutato!!
ora sto lavorando ad un altro progetto. ho un piccolo motorino di una vecchia stampante e vorrei trasformarlo in un rotore per della pale di un mulino. ho trovato già lo schema on-line e mi sto cimentando nella sua realizzazione. grazie a tutti per l'aiuto che mi è stato offerto.

Ps: per caso conoscete un buon libro, semplice e chiaro, dove poter studiare e comprendere meglio le basi di questa materia? O_/
Avatar utente
Foto Utentemaremar9091
65 3
New entry
New entry
 
Messaggi: 61
Iscritto il: 1 dic 2013, 12:42

2
voti

[48] Re: Mini altoparlante con melodie natalizie

Messaggioda Foto Utentemarco438 » 16 dic 2013, 13:40

Ed e' possibile vedere lo schema che hai realizzato (naturalmente in FidoCadJ)?
Ci farebbe piacere, visto che abbiamo speso parte del nostro tempo per te, almeno vedere come hai concluso. :D
Il Forum e' sopratutto condivisione.
marco
Avatar utente
Foto Utentemarco438
37,1k 7 11 13
-EY Legend-
-EY Legend-
 
Messaggi: 16323
Iscritto il: 24 mar 2010, 15:09
Località: Versilia

0
voti

[49] Re: Mini altoparlante con melodie natalizie

Messaggioda Foto Utentemaremar9091 » 16 dic 2013, 14:29

certo! appena finisco questo progetto inserirò lo schema con fidocadj!!
Avatar utente
Foto Utentemaremar9091
65 3
New entry
New entry
 
Messaggi: 61
Iscritto il: 1 dic 2013, 12:42

0
voti

[50] Re: Mini altoparlante con melodie natalizie

Messaggioda Foto Utentemir » 16 dic 2013, 18:57

condivido l'osservazione di Foto Utentemarco438 di condividere la realizzazione con il forum, è il minimo ;-) per i testi puoi vedere quest'interessante articolo of the Big Foto UtenteIsidoroKZ. :D
Avatar utente
Foto Utentemir
66,0k 9 12 13
G.Master EY
G.Master EY
 
Messaggi: 21870
Iscritto il: 19 ago 2004, 21:10

PrecedenteProssimo

Torna a Elettronica generale

Chi c’è in linea

Visitano il forum: Nessuno e 168 ospiti