sto dando voce al questo temporizzatore tramite uno speaker (8 ohm , 0.5W) recuperato e ho un po' di dubbi.
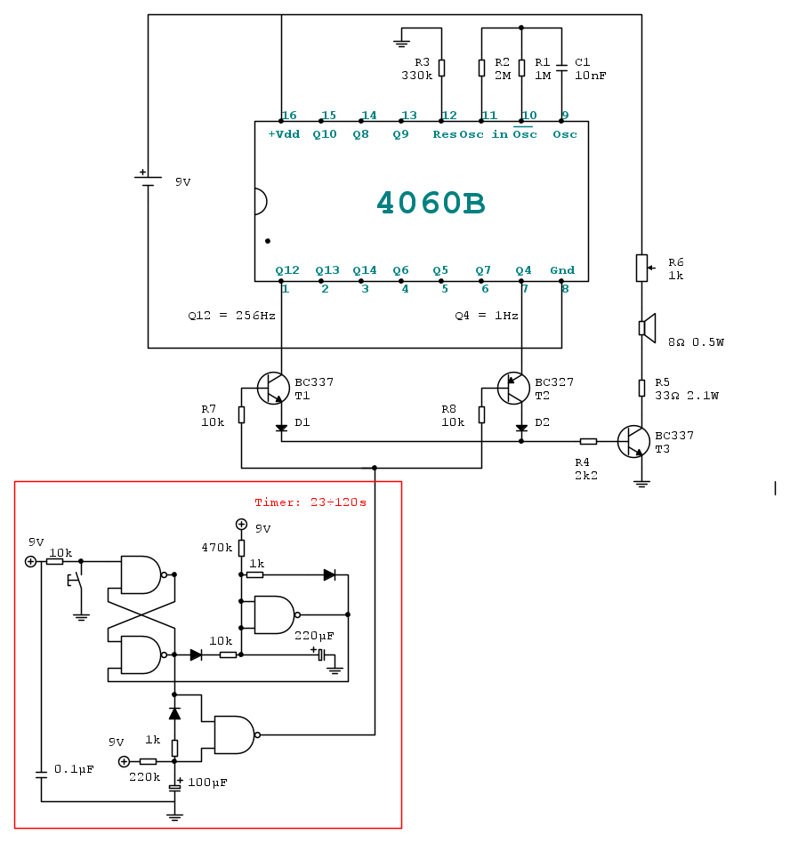
Il circuito che ho realizzato su breadboard è il seguente (per completezza ho aggiunto, riquadrato in rosso, anche lo stadio timer risolto nel post di cui sopra)
Il circuito funziona come era mia intenzione, cioè durante il periodo di temporizzazione ON lo speaker produce un ticchettio alla frequenza di circa 1 Hz e quando il tempo scade lo speaker genera un suono a circa 256 Hz (una specie di sirena).
Nonostante il circuito sembri funzionare vorrei verificare di non aver preso abbagli soprattutto per la parte riguardante il dimensionamento dei componenti del ramo con lo speaker.
Ho calcolato che la corrente massima ammissibile per lo speaker è 250 mA e di conseguenza ho dimensionato R5. Il calcolo mi dava 28 ohm, ho messo 33 ohm.
E' giusto che la resistenza R5 con potenziomentro R6 a zero debba dissipare 2.1W?
Se non trovo una resistenza da almeno 3W che fa al caso mio dovrei fare un serie/parallelo di 9 resistenze da 1/4 di W?
I transistor sono collegati nella maniera corretta?
Ci sono soluzioni più intelligenti per fare quello che ho fatto io? (per il momento, astenersi sostenitori microcontrollori!!
Grazie
ciao


Elettrotecnica e non solo (admin)
Un gatto tra gli elettroni (IsidoroKZ)
Esperienza e simulazioni (g.schgor)
Moleskine di un idraulico (RenzoDF)
Il Blog di ElectroYou (webmaster)
Idee microcontrollate (TardoFreak)
PICcoli grandi PICMicro (Paolino)
Il blog elettrico di carloc (carloc)
DirtEYblooog (dirtydeeds)
Di tutto... un po' (jordan20)
AK47 (lillo)
Esperienze elettroniche (marco438)
Telecomunicazioni musicali (clavicordo)
Automazione ed Elettronica (gustavo)
Direttive per la sicurezza (ErnestoCappelletti)
EYnfo dall'Alaska (mir)
Apriamo il quadro! (attilio)
H7-25 (asdf)
Passione Elettrica (massimob)
Elettroni a spasso (guidob)
Bloguerra (guerra)









