Cos'è ElectroYou | Login Iscriviti

ElectroYou - la comunità dei professionisti del mondo elettrico

LM317 può danneggiarsi?

Elettronica lineare e digitale: didattica ed applicazioni

Moderatori: Foto Utentecarloc, Foto Utenteg.schgor, Foto UtenteBrunoValente, Foto UtenteIsidoroKZ

0
voti

[21] Re: LM317 può danneggiarsi?

Messaggioda Foto UtentePixy » 27 ago 2017, 12:33

Certo.
Da quanto ha detto sono otto elementi e perciò si può arrivare a più di 11 V
Però Foto UtenteBrunoValente secondo me tutti gli schemi postati non sono adatti.

Anche quello solo della corrente di mantenimento della batteria, perché in pratica il circuito sifatto con la batteria collegata sul pin Adj non può fermare la carica ( anche se erano solo 12 mA )
Il miglioramento era con il led di segnalazione che avrebbe spostato una parte della corrente nel diodo.
Però se fosse mancata l' alimentazione principale il led si sarebbe fulminato subito ( penso che il 431 si sarebbe salvato), perché a quel punto tutti e 12 V della batteria si sarebbero applicati al circuito di segnalazione.E se poniamo in serie una resistenza al led, allora la corrente non verrà più drenata in quest' ultimo, ma solo una parte

Il circuito di ricarica che ha riportato Foto Utentepgiagnonel post 15 non ferma la carica e te ne sei accorto anche tu

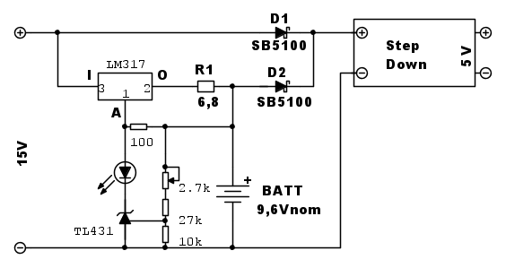
Ma Anche l' ultimo che hai riportato non può caricare la batteria ,perché sulla resistenza da 6,8 ohm cadrà una piccola parte della tensione di riferimento visto che la tensione di riferimento del LM 317 è divisa fra la resistenza da 100 ohm e quella da 6,8 ohm .

Giusto Foto UtenteBrunoValente ?

Però con quest' ultimo circuito, la carica della batteria si dovrebbe arrestare visto che il riferimento dovrebbe mantenersi costante visto che è fatto con due diodi .

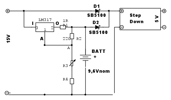
Ma il carica batterie, non sarebbe meglio farlo in questo modo ?

Il circuito è autoregolante per quanto riguarda la corrente di carica.
Con il partitore si determina la tensione massima di carica e con la piccola resistenza in serie a Vout (R1)
( anche minore di 1 ohm ) si regola la carica.

Non c'è bisogno nemmeno di fare un altro circuito di mantenimento, questo una volta caricata la batteria si mantiene da solo la corrente di automantenimento

Quando la batteria è scarica , la corrente che passa in R1 determina una caduta di tensione tanto maggiore quanto più alta è la corrente che vorrebbe caricare la batteria.
Ma siccome questo determinerà una minore tensione ai capi della resistenza R2 da 220 ohm ( visto che Vrf rimane costante) perciò circolerà una corrente minore nella resistenza R3 e R4 che abbasserà la tensione sul punto A e perciò la tensione di uscita Vout del LM317
Mentre quando la corrente tenderà a diminuire perché la batteria si carica, allora LM aumenterà la sua tensione in uscita che farà aumentare la corrente.( visto che il punto A tenderà a salire )

In poche parole, il circuito autoregola la tensione sulla batteria e perciò la sua corrente di carica.

Basta una resistenza minima che comunque si ricava ipotizzando la corrente di carica, che nel suo caso penso che sia minore di 1 ohm
Avatar utente
Foto UtentePixy
559 2 7
Expert EY
Expert EY
 
Messaggi: 478
Iscritto il: 20 nov 2012, 20:14

1
voti

[22] Re: LM317 può danneggiarsi?

Messaggioda Foto UtenteBrunoValente » 27 ago 2017, 14:40

Pixy ha scritto:Certo.
Da quanto ha detto sono otto elementi e perciò si può arrivare a più di 11 V

Be', io mi sono basato su quanto riportato sullo schema dove c'è scritto che la tensione nominale della batteria è di 9.6V, se invece la tensione di fine carica è di 11V allora vuol dire che il partitore di ingresso del TL431 così come l'ho calcolato non va bene e che andrebbe adeguato cambiando i valori delle resistenze in modo da far vedere 2.5V al TL431 quando la batteria è a 11V e non a 9.6V.
Pixy ha scritto:Però Foto UtenteBrunoValente secondo me tutti gli schemi postati non sono adatti.

Anche quello solo della corrente di mantenimento della batteria, perché in pratica il circuito sifatto con la batteria collegata sul pin Adj non può fermare la carica ( anche se erano solo 12 mA )

Se ti stai riferendo allo schema originale del primo post sono d'accordo.
Pixy ha scritto:Il miglioramento era con il led di segnalazione che avrebbe spostato una parte della corrente nel diodo.

Nel mio primo schema non viene spostata solo una parte ma tutta la corrente di carica (12mA)
Pixy ha scritto:Però se fosse mancata l' alimentazione principale il led si sarebbe fulminato subito ( penso che il 431 si sarebbe salvato), perché a quel punto tutti e 12 V della batteria si sarebbero applicati al circuito di segnalazione.

Questo non è vero, o non capisco cosa vuoi dire, puoi spiegarti meglio?
Pixy ha scritto:Il circuito di ricarica che ha riportato Foto Utentepgiagnonel post 15 non ferma la carica e te ne sei accorto anche tu

Ma Anche l' ultimo che hai riportato non può caricare la batteria ,perché sulla resistenza da 6,8 ohm cadrà una piccola parte della tensione di riferimento visto che la tensione di riferimento del LM 317 è divisa fra la resistenza da 100 ohm e quella da 6,8 ohm .

Giusto Foto UtenteBrunoValente ?

Direi proprio di no! Osserva meglio lo schema: anche se è banale potrebbe creare qualche difficoltà.
Pixy ha scritto:
Però con quest' ultimo circuito, la carica della batteria si dovrebbe arrestare visto che il riferimento dovrebbe mantenersi costante visto che è fatto con due diodi .

Non l'ho capita
Pixy ha scritto:Ma il carica batterie, non sarebbe meglio farlo in questo modo ?...

Certo, rinunciando alla carica a corrente costante e alla segnalazione di batteria carica andrebbe bene, del resto è pari pari quello proposto nel datasheet.

lm317 caricabatteria.png
lm317 caricabatteria.png (21.12 KiB) Osservato 6539 volte
Avatar utente
Foto UtenteBrunoValente
39,6k 7 11 13
G.Master EY
G.Master EY
 
Messaggi: 7796
Iscritto il: 8 mag 2007, 14:48

0
voti

[23] Re: LM317 può danneggiarsi?

Messaggioda Foto UtentePixy » 27 ago 2017, 15:29

BrunoValente ha scritto:Potresti provare così




Pixy ha scritto:Ma Anche l' ultimo che hai riportato non può caricare la batteria ,perché sulla resistenza da 6,8 ohm cadrà una piccola parte della tensione di riferimento visto che la tensione di riferimento del LM 317 è divisa fra la resistenza da 100 ohm e quella da 6,8 ohm .

Giusto Foto UtenteBrunoValente ?

BrunoValente ha scritto:Direi proprio di no! Osserva meglio lo schema: anche se è banale potrebbe creare qualche difficoltà.



Sono convinto che le banalità , a volte, fanno impazzire peggio delle cose complesse,pertanto se nella banalità della cosa sto sbagliando io, ti chiedo scusa già anticipatamente.

Però,la tensione fra il pin Vout e il pin Adj ci sono solo e sempre 1.25 V
La tensione si dividerà più o meno con circa 80 mV su R1 e 1,15 V sulla resistenza da 100 ohm.
La carica della batteria sarà di solo circa 11 mA , non potrà mai passare una corrente maggiore da R1 per poter caricare la batteria.
Per certezza più tardi realizzo il circuito e se ho sbagliato ti chiedo scusa



P.S. l' unica cosa che vedo è che quando comincierà a passare corrente dal led il riferimento si abbasserà e farà diminuire la tensione di uscita bloccando la carica, però non vedo come possa funzionare quando si deve ricaricare.
Aspetto tue notizie
:ok:

P.S (2)
Certo, il circuito che ho fatto è il classico schema del LM 317 e che funziona benissimo per ricaricare le batterie
Ne ho fatti diversi e tutti vanno egregiamente
Avatar utente
Foto UtentePixy
559 2 7
Expert EY
Expert EY
 
Messaggi: 478
Iscritto il: 20 nov 2012, 20:14

0
voti

[24] Re: LM317 può danneggiarsi?

Messaggioda Foto UtentePixy » 27 ago 2017, 18:53

Caro Foto UtenteBrunoValente ti faccio le mie scuse , perché in effetti lì per lì non c' ero arrivato

E' vero che la tensione di riferimento è costante , ma durante la carica ( prima che intervenga il Tl 431) la tensione di 1,25 v dovrebbe cadere tutta sulla resistenza da 6,8 ohm , perché quella da 100 ohm si trova su due punti equipotenziali se non erro, facendo scorrere una corrente quasi nulla e perciò una c.d.t. quasi nulla.
E anche secondo me, il tuo schema dovrebbe funzionare benissimo.

Sono tornato adesso a casa e provo a montarlo
Dovrei avere a disposizione tutto

Sei un grande :ok:
Avatar utente
Foto UtentePixy
559 2 7
Expert EY
Expert EY
 
Messaggi: 478
Iscritto il: 20 nov 2012, 20:14

3
voti

[25] Re: LM317 può danneggiarsi?

Messaggioda Foto UtenteBrunoValente » 27 ago 2017, 19:33

:ok: Ok, stavo appunto preparando la spiegazione del funzionamento e mi hai preceduto.

Ho comunque già fatto due schemi con i valori delle tensioni e delle correnti che dovrebbero aiutare a capire.

Il primo fa vedere cosa accade quando il valore della tensione di batteria è inferiore a quello che si ha a batteria carica, che ho considerato essere 9.6V, il secondo fa vedere cosa accade quando quel valore viene raggiunto.

Nel primo schema per semplicità ho omesso il TL431, visto che in quelle condizioni, fino a che la carica non è completata, non partecipa al funzionamento.

I valori delle correnti nel partitore e nell'ingresso Adj dell'LM317 sono piccoli rispetto a quelli in ballo e li ho trascurati



Avatar utente
Foto UtenteBrunoValente
39,6k 7 11 13
G.Master EY
G.Master EY
 
Messaggi: 7796
Iscritto il: 8 mag 2007, 14:48

0
voti

[26] Re: LM317 può danneggiarsi?

Messaggioda Foto Utentepgiagno » 27 ago 2017, 20:30

Ragazzi, siete favolosi!
Sono anni che seguo Grix forum, anche se non ho mai pubblicato niente perché al confronto tutte le mie realizzazioni mi sembrano banali, ma non avevo mai visto tanto interesse, aiuto e collaborazione.

Ho aggiornato l'ultimo schema di BrunoValente per un fine carica a 11,2V (1,4V per elemento). Il ramo superiore del partitore del TL431 diventa così 34k8 anziché 27k+2k7. Non metterò trimmer, ma sceglierò le resistenze da 33k, 1k8 e 10k in modo da avere la conduzione del TL431 a 11,2V.

Questo mi consentirà di eliminare un relè di commutazione, comandato dallo ATtiny85, per la ricarica [un po' più] rapida della batteria al ritorno della rete.

Grazie ancora a tutti.

Ciao,
P.
Avatar utente
Foto Utentepgiagno
503 3 7
Stabilizzato
Stabilizzato
 
Messaggi: 363
Iscritto il: 5 gen 2015, 21:27

0
voti

[27] Re: LM317 può danneggiarsi?

Messaggioda Foto UtenteBrunoValente » 27 ago 2017, 20:51

Ma non fidarti ciecamente di quello che vado dicendo! Si tratta di cose a mala pena pensate e mai provate, se intendi realizzarlo serve quantomeno provarlo per bene...potrebbe oscillare, potrei aver preso qualche cantonata... :(
Avatar utente
Foto UtenteBrunoValente
39,6k 7 11 13
G.Master EY
G.Master EY
 
Messaggi: 7796
Iscritto il: 8 mag 2007, 14:48

0
voti

[28] Re: LM317 può danneggiarsi?

Messaggioda Foto Utentepgiagno » 27 ago 2017, 23:52

Allora mettiamola così: io il circuito lo implemento, faccio tutte le misure e le prove e poi posto qui i risultati.

Ora purtroppo non posso. A ottobre penso di poterlo fare. A presto.

Ciao,
P.
Avatar utente
Foto Utentepgiagno
503 3 7
Stabilizzato
Stabilizzato
 
Messaggi: 363
Iscritto il: 5 gen 2015, 21:27

Precedente

Torna a Elettronica generale

Chi c’è in linea

Visitano il forum: Nessuno e 178 ospiti