ciao
Relè stacca tensione alimentatore in corto
22 messaggi
• Pagina 2 di 3 • 1, 2, 3
0
voti
ciao
Ultima modifica di
mir il 4 mar 2018, 15:27, modificato 1 volta in totale.
Motivazione: corretto schema .. ;)
Motivazione: corretto schema .. ;)
-

elektronik
7.800 4 6 7 - Master

- Messaggi: 3836
- Iscritto il: 12 mag 2015, 22:26
0
voti
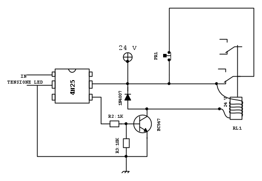
il circuito esatto è questo, il pechè diventa chiaro se pensate che qualdo l'alimentatore va in corto basta un piccolo impulso del led per attivare il transistor che fa fare lo scamio dei contatti del relè e lo manda in tensione fissa. solo dopo aver premuto sul pulsante si toglie tensione al circuito e il relè sgancia ma visto che noi adoperiamo la parte del rele normalmente chiusa l'alimentatore dovrebbe tornare a funzionare. ma mi sa che neppure in questo caso il circuito non funziona perché mi manca il meno. Mi sono imballato.... accompagnatemi a casa...
-

elektronik
7.800 4 6 7 - Master

- Messaggi: 3836
- Iscritto il: 12 mag 2015, 22:26
1
voti
Ciao,
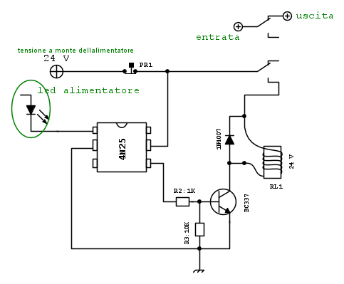
rimanendo sempre dell'idea che la soluzione migliore è vedere come mai non funziona la protezione originale dell'alimentatore, ho provato a fare qualche modifica al tuo schema, il particolare è quello di collegare in serie al led del fotoaccoppiatore, il led che hai sull'alimentatore, hai così la sicurezza che se si illumina, scorre corrente anche nel fotoaccoppiatore.
E' da controllare se il led dell'alimentatore che segnala la protezione, ha il catodo a massa o no.
E' logico che i 24 V vanno prelevati in un punto che non è soggetto ad interruzioni e che il relay deve avere il contatto di scambio da sopportare la corrente di uscita dell'alimentatore.
rimanendo sempre dell'idea che la soluzione migliore è vedere come mai non funziona la protezione originale dell'alimentatore, ho provato a fare qualche modifica al tuo schema, il particolare è quello di collegare in serie al led del fotoaccoppiatore, il led che hai sull'alimentatore, hai così la sicurezza che se si illumina, scorre corrente anche nel fotoaccoppiatore.
E' da controllare se il led dell'alimentatore che segnala la protezione, ha il catodo a massa o no.
E' logico che i 24 V vanno prelevati in un punto che non è soggetto ad interruzioni e che il relay deve avere il contatto di scambio da sopportare la corrente di uscita dell'alimentatore.
Alex
https://www.facebook.com/Elettronicaeelettrotecnica
<< vedi di pigliare arditamente in mano, il dizionario che ti suona in bocca,
se non altro è schietto e paesano.
(Giuseppe Giusti) <<
https://www.facebook.com/Elettronicaeelettrotecnica
<< vedi di pigliare arditamente in mano, il dizionario che ti suona in bocca,
se non altro è schietto e paesano.
(Giuseppe Giusti) <<
0
voti
ciao
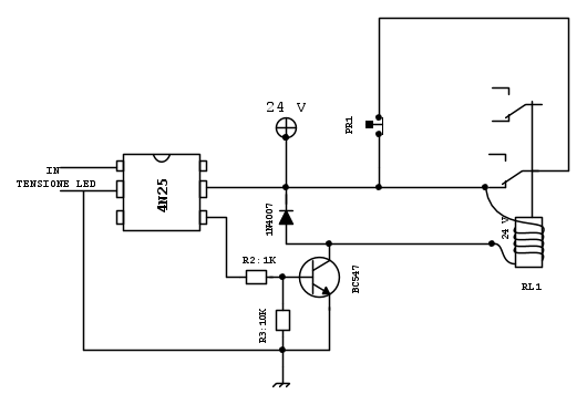
setteali grazie per l'impegno ma a me sembra he il circuito così come e stacca solo quando il led rimane sempre acceso a me mi piacerebbe che anche con un piccolo impulso deve accendersi per spegnersi solo con il tasto di reset. il circuito di principio è questo:
- Allegati
-
- 15_s.gif (8.83 KiB) Osservato 2668 volte
-

elektronik
7.800 4 6 7 - Master

- Messaggi: 3836
- Iscritto il: 12 mag 2015, 22:26
2
voti
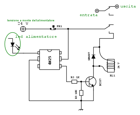
Ciao,
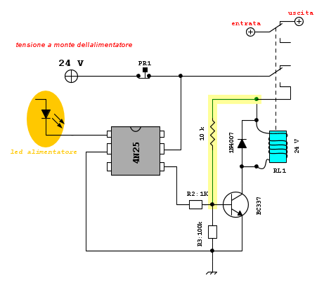
dovrebbe andare così
Quello che hai postato ora è un relay con l'autoritenuta, dandogli tensione rimane attivo fino a quando non si preme lo stop.
E' uno avvio/stop

dovrebbe andare così
Quello che hai postato ora è un relay con l'autoritenuta, dandogli tensione rimane attivo fino a quando non si preme lo stop.
E' uno avvio/stop

Alex
https://www.facebook.com/Elettronicaeelettrotecnica
<< vedi di pigliare arditamente in mano, il dizionario che ti suona in bocca,
se non altro è schietto e paesano.
(Giuseppe Giusti) <<
https://www.facebook.com/Elettronicaeelettrotecnica
<< vedi di pigliare arditamente in mano, il dizionario che ti suona in bocca,
se non altro è schietto e paesano.
(Giuseppe Giusti) <<
1
voti
setteali ha scritto:Ciao,dovrebbe andare così
Mi sa che questa volta ci siamo, purtroppo anche se ho solo 65 anni non sono più lucido come una volta ma se un circuito e fatto bene con un po di ritardo ci arrivo a capirlo. questo dovrebbe funzionare. Grazie
-

elektronik
7.800 4 6 7 - Master

- Messaggi: 3836
- Iscritto il: 12 mag 2015, 22:26
1
voti
sei quasi un ragazzo....io ne ho 70


Alex
https://www.facebook.com/Elettronicaeelettrotecnica
<< vedi di pigliare arditamente in mano, il dizionario che ti suona in bocca,
se non altro è schietto e paesano.
(Giuseppe Giusti) <<
https://www.facebook.com/Elettronicaeelettrotecnica
<< vedi di pigliare arditamente in mano, il dizionario che ti suona in bocca,
se non altro è schietto e paesano.
(Giuseppe Giusti) <<
1
voti
ma hai la cervella che ti funziona...


-

elektronik
7.800 4 6 7 - Master

- Messaggi: 3836
- Iscritto il: 12 mag 2015, 22:26
1
voti
Sara pure che il circuito funziona bene ma a me non piace che quando io ho impostato il circuito per il massimo degli amper e il circuito se ne va in corto visto che da 40mA in più quindi 3.40A al posto dei 3 amper che dovrebbe dare, se questo circuito dovesse andare in corto per molto tempo il finale potrebbe riscaldarsi a tal punto di andare a fuoco, ho notato che dopo poco anche il transistor pilota si surriscalda. IL circuito che voglio inserire mi piace di più perche se supero la corrente preimpostata stacca il relè. Se vanno in corto i puntali non può continuare ad assorbire tutti quegli ampere perché il circuitino stacca salvando l'alimentatore. Sto già studiandone uno con scr Credo sia una buona idea che ne dite...
http://www.electronics-lab.com/project/ ... 0-002-3-a/
http://www.electronics-lab.com/project/ ... 0-002-3-a/
Ultima modifica di
elektronik il 5 mar 2018, 13:55, modificato 2 volte in totale.
-

elektronik
7.800 4 6 7 - Master

- Messaggi: 3836
- Iscritto il: 12 mag 2015, 22:26
0
voti
elektronik ha scritto: .ho solo 65 anni ..
..
setteali ha scritto:..io ne ho 70
..
siete due ragazzacci ..
scherzia a parte Complimenti ..

I circuiti sono controcorrente. Seguono sempre la massa
-Per rispondere utilizza il tasto [RISPONDI] e non il tasto [CITA], grazie.-
-Per rispondere utilizza il tasto [RISPONDI] e non il tasto [CITA], grazie.-
22 messaggi
• Pagina 2 di 3 • 1, 2, 3
Torna a Costruzione, riparazione, riutilizzo
Chi c’è in linea
Visitano il forum: Nessuno e 53 ospiti

Elettrotecnica e non solo (admin)
Un gatto tra gli elettroni (IsidoroKZ)
Esperienza e simulazioni (g.schgor)
Moleskine di un idraulico (RenzoDF)
Il Blog di ElectroYou (webmaster)
Idee microcontrollate (TardoFreak)
PICcoli grandi PICMicro (Paolino)
Il blog elettrico di carloc (carloc)
DirtEYblooog (dirtydeeds)
Di tutto... un po' (jordan20)
AK47 (lillo)
Esperienze elettroniche (marco438)
Telecomunicazioni musicali (clavicordo)
Automazione ed Elettronica (gustavo)
Direttive per la sicurezza (ErnestoCappelletti)
EYnfo dall'Alaska (mir)
Apriamo il quadro! (attilio)
H7-25 (asdf)
Passione Elettrica (massimob)
Elettroni a spasso (guidob)
Bloguerra (guerra)





