Salve.
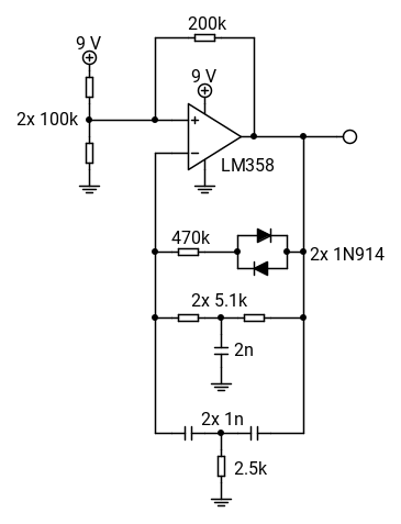
Girando in rete mi sono imbattuto in questo schema. Non ricordo più il sito da dove l'ho preso, solo che non c'era nessuna indicazione riguardo la frequenza ottenuta. C'è un modo per calcolarla in base al valore dei componenti usati?
Grazie!
Calcolare frequenza di oscillazione
Moderatori:
carloc,
g.schgor,
BrunoValente,
IsidoroKZ
15 messaggi
• Pagina 1 di 2 • 1, 2
0
voti
3
voti
E' un oscillatore a doppio T. cerca nel web, per esempio:
https://it.wikipedia.org/wiki/Doppio_T
https://it.wikipedia.org/wiki/Oscillato ... te_di_Wien
https://it.wikipedia.org/wiki/Doppio_T
https://it.wikipedia.org/wiki/Oscillato ... te_di_Wien
2
voti
Prendo per buono lo schema e cerco soltanto la frequenza alla quale le due celle a T contengono le stesse impedenze come modulo. Cioè una capacità da 1nF presenta 5,1 kohm, oppure da 2nF presenta 2,5kohm . Viene 200 krad/sec cioè 32kHz.
0
voti
Proseguo la discussione su un argomento più sottile:
confrontando fra loro l'oscillatore a doppio T e quello a ponte di Wien, quali sono i pregi/difetti
delle due configurazioni ?
Il ponte di Wien pare preferibile perché richiede solo 2 C e 2 R rispetto alle 3 C e 3 R del doppio T.
Sicuramente il Wien è più adatto a un oscillatore a frequenza variabile dato che basta variare
due C (condensatore variabile doppio come il primo oscillatore Hewlett Packard del 1937 nel garage) o due R (potenziometro doppio)
La configurazione a doppio T presenta vantaggi nella stabilità della frequenza ?? Non lo so.
confrontando fra loro l'oscillatore a doppio T e quello a ponte di Wien, quali sono i pregi/difetti
delle due configurazioni ?
Il ponte di Wien pare preferibile perché richiede solo 2 C e 2 R rispetto alle 3 C e 3 R del doppio T.
Sicuramente il Wien è più adatto a un oscillatore a frequenza variabile dato che basta variare
due C (condensatore variabile doppio come il primo oscillatore Hewlett Packard del 1937 nel garage) o due R (potenziometro doppio)
La configurazione a doppio T presenta vantaggi nella stabilità della frequenza ?? Non lo so.
0
voti
Nuova per me l'idea di sdoppiare la tensione di uscita quindi applicare la sovrapposizione degli effetti. Le due celle si caricano a vicenda quindi lo schema non sarebbe strano.
15 messaggi
• Pagina 1 di 2 • 1, 2
Chi c’è in linea
Visitano il forum: Google Adsense [Bot] e 50 ospiti

Elettrotecnica e non solo (admin)
Un gatto tra gli elettroni (IsidoroKZ)
Esperienza e simulazioni (g.schgor)
Moleskine di un idraulico (RenzoDF)
Il Blog di ElectroYou (webmaster)
Idee microcontrollate (TardoFreak)
PICcoli grandi PICMicro (Paolino)
Il blog elettrico di carloc (carloc)
DirtEYblooog (dirtydeeds)
Di tutto... un po' (jordan20)
AK47 (lillo)
Esperienze elettroniche (marco438)
Telecomunicazioni musicali (clavicordo)
Automazione ed Elettronica (gustavo)
Direttive per la sicurezza (ErnestoCappelletti)
EYnfo dall'Alaska (mir)
Apriamo il quadro! (attilio)
H7-25 (asdf)
Passione Elettrica (massimob)
Elettroni a spasso (guidob)
Bloguerra (guerra)







pigreco]=π

