Qualcuno ricorderà che qui si era parlato di un interessante convertitore statico, cerchiamo di aggiungere qualcosa. Generalmente questo tipo di convertitori alimenta carichi quali motori, in corrente continua nella fatti specie. La configurazione descritta nel primo articolo descrive quindi un chopper che alimenta un motore, il cui funzionamento prende il nome di motore in marcia avanti (MMA). D'altronde non è altro che il normale funzionamento di un motore, il chopper ci serve a regolare il valor medio di tensione sul carico, metodo primo nella regolazione della velocità. Nei motori assieme alla regolazione della velocità sarebbe molto utile disporre di un sistema di frenatura (elettrica), attuabile all'atto pratico invertendo il verso della corrente. Operazione impossibile se disponiamo solo di questo circuito, in quanto la disposizione dei dispositivi di potenza impedisce un inversione di corrente. Se invertiamo le posizioni di diodo e BJT otteniamo quello che è un
Indice |
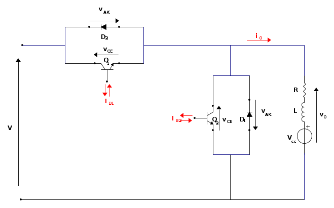
Chopper abbassatore nel II quadrante
L'ipotesi fondamentale resta:
in caso contrario il diodo sarebbe polarizzato direttamente e sul carico si avrebbe la tensione V. Ipotizzando ancora di non aver inviato nessuna corrente in base al BJT, scriviamo la LKT alla maglia esterna:
da cui è semplice valutare le condizioni del diodo:
quindi interdetto essendo vera la (1). Risulta invece polarizzato direttamente il BJT:
ma in attesa di una corrente in base per poter condurre. Definite le condizioni iniziali con il circuito disenergizzato, mandiamo all'istante generico il segnale in base, il quale permette la conduzione del BJT, che presenta adesso ai suoi capi una tensione nulla, ed essendo questa tensione la stessa sul carico, risulterà:
Nella maglia destra circolerà una corrente il cui verso è indicato da i'0 e in tali condizioni il diodo sarà ancora polarizzato inversamente:
L'equazione della maglia attiva risulta:
la cui risoluzione descrive la corrente in questa fase. Vediamo cosa accade se improvvisamente togliamo il segnale in base: la corrente dovrà circolare nello stesso verso dell'istante precedente, e questo fa si che il diodo entri in conduzione, permettendo la scarica dell'induttanza.
Annullandosi la vak, i valori delle tensioni nel circuito risultano essere:
riprendiamo l'ultima relazione ed esplicitiamo v0:
I diagrammi temporali, se ho spiegato decentemente quello che succede, avranno i seguenti andamenti:
La corrente circola al contrario, infatti volendo rimanere fedeli al verso di i0:
La tensione media sul carico viene calcolata facilmente attraverso una traslazione del sistema di riferimento:
nel nuovo sistema di riferimento l'istante iniziale coincide con ton, mentre indichiamo con
quindi in riferimento allo schema traslato abbiamo:
dove con K' abbiamo indicato il complemento a uno del duty cicle K:
ancora una volta il valor medio di tensione viene regolato agendo sul duty cicle. Dovremmo analizzare ora l'espressione della corrente, ma ve la risparmio considerando che l'analisi segue la stessa del precedente chopper, degustabile qui, facendo attenzione nel ricordarsi che siamo nel sistema di riferimento t'.
Chopper a due quadranti
Bisogna adesso fare qualche considerazione: affinchè uno strumento come il chopper sia davvero utile, facciamo in modo di conglobare in unico dispositivo, entrambi i funzionamenti visti fin'ora:
Una analisi del circuito porta ad affermare che i due BJT sono sempre polarizzati direttamente.
Supponiamo che all'istante iniziale venga inviata una corrente in base a Q1, e finché questo resta in conduzione circolerà nel carico una corrente i0 positiva. Allo spegnimento del primo BJT corrisponde l'accensione del secondo BJT (Q2), il quale non entrerà in conduzione finché la corrente sarà positiva.
Quando quest'ultima passerà per lo 0 Q2 potrà entrare in conduzione e permettere l'inversione della corrente.
Passiamo quindi dal funzionamento in marcia avanti:
alla frenatura in marcia avanti:
Annullando il segnale di pilotaggio alla base di Q2 il diodo D2 permetterà alla corrente di richiudersi nella maglia chiusa.
Immagino sia logico che possiamo passare da un quadrante all'altro regolando opportunamente ton1 (o se vogliamo toff2), ovvero pilotando opportunamente i due BJT.
Individuiamo a tal proposito quel valore di ton che separa il funzionamento da un quadrante all'altro, e tale valore può essere ricavato innanzitutto imponendo pari a 0 il valor medio di corrente:
ovvero quando
ma se scriviamo l'espressione di Vm in funzione di duty cycle e tensione di alimentazione otteniamo:
inserendo la (2) nella (1) otteniamo il valore di t'on che fa da spartiacque ai due funzionamenti:
.
Chopper a quattro quadranti
E' possibile ottenere qualcosa di più efficiente. Infatti oltre a pilotare un motore in marcia avanti e permetterne la frenatura, potremmo permettere a questo motore l'inversione di marcia (MMI) e la relativa frenatura (FMI). Una soluzione potrebbe essere quella di far funzionare due chopper a due quadranti in maniera complementare, ma volendo avere uno schema unico, possiamo adottare la seguente soluzione:
Il chopper funziona nel I e II quadrante se:
- Q4 è perennemente in conduzione;
- Q3 è perennemente interdetto;
- Q1 e Q2 pilotati al fine di ottenere MMA o FMA.
Funziona nel III e IV quadrante se:
- Q2 è perennemente in conduzione;
- Q1 è perennemente interdetto;
- Q3 e Q4 pilotati al fine di ottenere MMI o FMI.
A seconda del funzionamento adottato, l'analisi delle grandezze circuitali è la stessa fatta per i chopper più semplici.
Bibliografia
- Appunti di elettronica di potenza

Elettrotecnica e non solo (admin)
Un gatto tra gli elettroni (IsidoroKZ)
Esperienza e simulazioni (g.schgor)
Moleskine di un idraulico (RenzoDF)
Il Blog di ElectroYou (webmaster)
Idee microcontrollate (TardoFreak)
PICcoli grandi PICMicro (Paolino)
Il blog elettrico di carloc (carloc)
DirtEYblooog (dirtydeeds)
Di tutto... un po' (jordan20)
AK47 (lillo)
Esperienze elettroniche (marco438)
Telecomunicazioni musicali (clavicordo)
Automazione ed Elettronica (gustavo)
Direttive per la sicurezza (ErnestoCappelletti)
EYnfo dall'Alaska (mir)
Apriamo il quadro! (attilio)
H7-25 (asdf)
Passione Elettrica (massimob)
Elettroni a spasso (guidob)
Bloguerra (guerra)








