In questo articolo illustro la costruzione di un decente generatore RF capace di generare segnali in un range da 300KHz a 150 MHz suddivisi in 8 bande.
Il progetto e la costruzione risale a circa un anno fa e l'idea mi è venuta dopo che per l'ennesima volta necessitavo di un segnale a RF di qualche decina di MHz e non avevo sottomano un generatore decente: l'unico che avevo utilizzato fino ad allora era il generatore di Nuova Elettronica LX351 pubblicato nel 1979.
Il suo limite principale era che oltre i 30 MHz proprio non riusciva ad arrivare e perdipiù il segnale in uscita a quelle frequenze era debolino, diciamo 50-80 mV se andava bene. Una cosa esasperante, dato che per farlo funzionare occorreva anche molta pazienza. L'avevo modificato anni addietro stabilizzando la tensione sui diodi varicap che non era stabilizzata per nulla, utilizzando un LM723. La stabilita' ora era decisamente migliore ma restava il problema del segnale debole sulle decine di MHz e la banda limitata. A me occorreva un generatore RF decente per testare e verificare i ricevitori FM 88-108 MHz.
Ho iniziato a cercare su internet un generatore RF semplice, con caratteristiche decenti ma a prezzi umani, ovviamente usato. Niente al disotto di 500 euro. Così decisi di realizzarmelo da solo. Nel 1979 ero un neodiplomato in elettronica industriale. Nell'anno di grazia 2022 ero un ingegnere con decenni di esperienza sulle spalle. Sommando l'esperienza accumulata, i moltissimi schemi elettrici che mi sono capitati sott'occhio in tanti anni, datasheet inclusi e non ultima anche l'esperienza accumulata in particolare nella progettazione di sistemi analogici wideband (risetime sotto il nanosecondo) e nella riparazione di strumenti Tektronix ne è derivato il progetto che mi accingo ad esporre, tratto da questo sito.
Una avvertenza: la realizzazione e' costata, solo di materiale, circa 200 euro. Il tempo intercorso tra il pensare alla soluzione, disegnare degli abbozzi di schema elettrico, calcolare, realizzare fisicamente il circuito, provarlo, modificarlo, fino ad ottenere il risultato desiderato e' stato di un paio di mesi, dedicando dalle 2 alle 4 ore al giorno. Occorre anche includere: un contenitore esteticamente decente, la realizzazione delle scritte sul pannello frontale, e le varie operazioni di foratura, limature varie, fissaggio degli stampati e tutto quanto era necessario per ottenere un risultato professionale con uno strumento che non sfigurasse accanto a quelli che gia' possiedo.
Il risultato finale è questo:
Requisiti fondamentali di progetto per me erano:
- Una discreta ampiezza del segnale di uscita su 50 ohm. Il segnale in uscita è fisso, e non ho previsto attenuatori di uscita perchè realizzare degli attenuatori RF decenti richiede pazienza e oltretutto avrebbe fatto aumentare la complessità e il costo finale.Molto più comodo usare, se necessario, degli attenuatori fissi esterni del tipo feed-thru, comodi, robusti e precisi (io uso quelli della Mini-Circuits).
- Una frequenza massima di 120-130 MHz: alla fine sono riuscito ad arrivare a 150 Mhz e con un paio di ritocchi, ho raggiunto i 170 MHz e lì mi sono fermato, dato che avevo ampiamente soddisfatto le mie esigenze.
- Una buona stabilità. Decidendo di usare un oscillatore L-C è implicito che non si raggiungerà la stabilità di un oscillatore al quarzo. Nondimeno il generatore da me realizzato ha una stabilità inferiore a 200 ppm. che scendono a 70-100 ppm dopo un'oretta di accensione per dare il tempo al generatore di stabilizzarsi in temperatura. Un risultato decisamente buono.
- Massimo risultato con minimo sforzo e numero di componenti. Il fatto che io sia un appassionato dell'elettronica "vintage" non significa che non mi tenga aggiornato e non utilizzi componenti più moderni. Di fatto in questo progetto ho utilizzato vari IC e una manciata (tre) di transistor. Perchè complicarsi la vita? Oltretutto a me il generatore occorreva in fretta, non dopo mesi...
Cuore di tutto lo strumento è il circuito integrato MC1648, un VCO in grado di raggiungere agevolmente i 150 MHz (sul datasheet è riportata una frequenza massima tipica di 225 MHz). E' un componente fuori produzione ma si trova abbastanza facilmente e, in ogni caso, esiste il suo discendente moderno, tuttora prodotto, il MC100EL1648. Come si desume dalla sigla di quest'ultimo, è un componente ECL (come d'altronde anche il vecchio 1648) che può essere alimentato con +5V oppure con -5.2V, dipendentemente dall'applicazione.
Per realizzare un oscillatore a frequenza variabile con il MC1648 sono necessari solamente il blocco risonante LC e uno (o due, a seconda della tipologia del progetto) diodi varicap. Vi è anche il circuito AGC che permette di mantenere costante l'ampiezza del segnale generato al variare della frequenza.
Ovviamente non è possibile coprire tutta la gamma da 300 KHz a 150 MHz in una unica portata. Ho perciò scelto di suddividere la gamma in otto bande; ogni banda ha un'estensione di circa un'ottava. Ottava e non decade come sarebbe sembrato più ovvio, per diversi motivi.
Innanzitutto la variazione di capacità ottenibile dai diodi varicap difficilmente consente di coprire una variazione decadica di frequenza, più agevole invece limitarsi a un'ottava di variazione, variando C e mantenendo ovviamente fissa l'induttanza L del circuito tank. Inoltre per una variazione di frequenza eccessiva, il Q del circuito risonante peggiora, mentre se si desidera un generatore sinusoidale con una discreta ampiezza dell'oscillazione e con una buona purezza spettrale è bene non scendere troppo con il Q.
Lo schema principale è quello che segue (cliccarvi sopra per vederlo nella sua interezza):
Viene utilizzato un commutatore rotativo a due vie 8 posizioni con due settori separati (wafer switch). Un settore controlla l'AGC del 1648 mediante le resistenze R1, R2, R3 e R4.
Il gruppo risonante LC (tank) è composto dagli induttori L1 - L8 e dalla capacità formata dai due diodi varicap D1 e D2. I diodi varicap (o varactor) hanno la proprietà di esibire una capacità ai capi della giunzione P-N che varia al variare della tensione inversa a loro applicata. Ho utilizzato i diodi MV1404 del tipo "hyperabrut" che hanno un maggior "tuning ratio" (Tr - capacità in funzione della tensione inversa) e una maggiore linearità rispetto ai varicap standard. Otteniamo un Tr maggiore di 15:1 e una variazione di frequenza (tuning) che copre un'ottava abbondante con una eccellente linearità.
Piuttosto che utilizzare l'uscita sul pin 3 del MC1648 che spesso non è proprio pulitissimo e a volte anche un po' distorto, ho preferito prelevare il segnale direttamente dal circuito tank, (pin 12) e inviarlo a un buffer costituito da una cascata di di 3 BJT. L'uscita del pin 3 l'ho poi utilizzata come uscita su un BNC da pannello per collegarvi un frequenzimetro esterno onde poter comodamente misurare la frequenza del segnale generato in uscita.
Per non sovraccaricare il circuito tank ho utilizzato 3 bjt in cascata accoppiati in DC, Q1, Q2 e Q3. In tal modo ottengo un'elevata impedenza d'ingresso su Q1 e una bassa impedenza di uscita su Q3, necessaria a pilotare adeguatamente il MMIC U2, un GALI-52+ della Micro-Circuits.
Q1, un 2N5179, è stato scelto per la sua piccola capacità di ingresso (Ccb max di 1 pF), mentre per Q2 e Q3 è stato sufficiente utilizzare una coppia di 2N3904 che sono adeguati per il range di frequenze di utilizzo.
La resistenza R7 serve ad evitare autooscillazioni dato che nel circuito di base di Q1 è presente una componente induttiva che potrebbe originare effetti indesiderati. Sostanzialmente serve ad abbassare il Q del segnale in quel nodo. Q2 e Q3 aggiungono ulteriore separazione dal circuito tank mentre con R14 si ottiene un buon adattamento di impedenza con l'ingresso di U2.
U2 é un MMIC (monolithic microwave integrated circuit); il tipo da me scelto ha una impedenza di ingresso e di uscita di 50 ohm e un guadagno di 10 (20 dB) con una risposta molto piatta dalla DC fino a 2 GHz. Questa scelta permette di ottenere una discreta amplificazione del segnale senza altri componenti: basta semplicemente il GALI-52+ e una resistenza di polarizzazione. Semplice e veloce e a costo accettabilissimo (circa 2 euro l'uno).
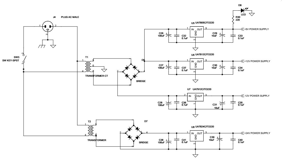
Il GALI-52+ va polarizzato con una corrente costante di 50 mA anzichè una tensione come molti penserebbero. Dal datasheet dell'integrato e facendo due conti, ho scelto di alimentarlo a 24 V con una resistenza di polarizzazione di 392 ohm, tolleranza 1%. 50 mA su 392 ohm danno una c.d.t. di 19.6 V che, sommati ai 4.4 V in uscita (tipici, come da datasheet) dal MMIC danno appunto 24 V. Essi verranno erogati da un banale 7824, come si vedrà esaminando lo schema dell'alimentatore. Una soluzione semplice anche se inefficiente, per generare la corrente richiesta, senza virtuosismi o complicazioni.
Le ferriti L10, L11 e il choke L12 servono tutte a smorzare e "killare" ogni segnale a RF per evitare che se ne vada a "spasso" nel resto del circuito, creando emissioni e interferenze indesiderate.
Sullo schema elettrico ho apposto anche una tabellina, ove ci sono i range di frequenza coperti per ogni posizione del commutatore, i valori delle induttanza calcolate teoricamente (anche se approssimativamente) e i valori effettivi degli induttori usati.
Il discorso sugli induttori merita una nota a parte: poiché non potevo prevedere in anticipo quali valori mi sarebbero stati necessari e dato che i componenti per la realizzazione li ho acquistati in un unico ordine, ho scelto di acquistare induttori di vari valori standard, scegliendoli affinché eventuali loro combinazioni in serie mi fornissero i corretti valori per ogni range di frequenza. Costoso sì, ma comunque utile perchè gli induttori restanti serviranno sicuramente in futuro per altre applicazioni. Non ho sottomano al momento la lista completa dei valori acquistati, ma posso recuperarla se qualcuno avesse la curiosità di conoscerli.
Per ogni banda ho dovuto "ritoccare" pazientemente i valori delle induttanze: partivo dal valore previsto e successivamente provavo combinazioni serie di due o piu' induttori (maggiore o minore del valore teorico) di diversi valori fino a coprire il range di frequenza desiderato. Un lavoro abbastanza noioso di salda/dissalda ma che comunque dava i suoi frutti: al massimo dopo tre o quattro tentativi ottenenvo una adeguata combinazione di valori. A volte era sufficiente un solo induttore, altre volte due, a volte tre, come si può vedere dalla foto che segue (Avvertenza: cliccare sulle foto per vederle nella loro interezza)
Di seguito altre foto che mostrano i dettagli di costruzione della sezione oscillatore con MC1648:
Dalle foto si possono notare diverse peculiarità.
La realizzazione è "en plein air". La base di partenza è stata una basetta di vetronite monofaccia tagliata in due e saldata a "L". Sul lato verticale ho praticato un foro per fissarvi il commutatore, mentre il lato orizzontale é servito a saldarvi i componenti.
COme si può vedere dalle foto, la realizzazione è stata fatta mantenendo i terminali i più corti possibile per ovvi motivi (non dimentichiamo che il circuito deve poter raggiungere ed eventualmente superare i 150 MHz, quindi occhio alle induttanze parassite). L'MC1648 è stato montato su zoccolo: una scelta lungimirante perché durante i test ho inavvertitamente cortocircuitato un pin e bruciato l'integrato... Il transistor Q1 (2N5179) è dotato di quattro terminali anziché i classici tre: il quarto è connesso al case metallico che fa da schermo quindi collegandolo a massa si ottiene una schermatura supplementare contro le irradiazioni RF, cosa molto opportuna date le frequenze in gioco. Assemblare il tutto non è cosa banale, occorre una certa pratica ed esperienza; io personalmente sono stato a riflettere a lungo su come procedere alla fase di montaggio e saldatura vera e propria e spesso mi prendevo delle pause per capire se stavo procedendo nel modo giusto o meno, sempre ragionando in termini di ritorni di massa e irradiazioni RF.
Alla fine il risultato è stato molto soddisfacente, con la massima irradiazione proveniente dal commotatore e relativi induttori. Per fare le cose al meglio avrei, una volta terminato tutto, dovuto "inscatolare" il blocco con altre tre paretine, metalliche o in vetronite, ma ho preferito lasciarlo così onde poter avere maggior margine di manovra nel caso di future modifiche o ritocchi. D'altronde, una volta chiuso il contenitore il circuito resta stabile e adeguatamente schermato (ho usato ovviamente un contenitore tutto metallico).
Da notare infine l'induttore L8 che gestisce la banda 50-150 MHz: esso e' semplicemente uno spezzone di filo di rame argentato da 0.8 mm e lungo circa 5 cm. Inizialmente era più lungo, l'ho poi accorciato tagliandone un pezzettino alla volta (5 mm per volta più o meno) fino a coprire il range di frequenza desiderato; ho usato come metro di paragone empirico il fatto che un filo di rame nudo (meglio se argentato) ha una induttanza che è di circa 10 nH/cm (vecchia scuola dei radiotecnici insomma).
Nel collaudo finale il generatore riesce a raggiungere e superare i 150 MHz: il mio prototipo arriva ad oscillare a circa 170 MHz massimi, il che non è poco.
Il commutatore rotativo a torretta l'ho trovato dopo pazienti ricerche da un venditore di surplus, marca Geloso. Era a tre sezioni, ne ho tolta una per fissarvi un riquadro di vetronite monofaccia, che è il GND per la RF. Essa è isolata dalla massa vera e propria (basetta inferiore) perchè (vedasi schema) essa è collegata al pin 10 del MC1648 (BPT: Bias Point) che ha un potenziale di circa 1.6 V che polarizza inversamente i diodi varicap D1 e (tramite l'induttore ad esso connesso) D2. Il ritorno verso la massa vera e propria, per la RF avviene tramite C6, C7 e C8. Si noti la perla di ferrite L11, presente per i motivi citati in precenza.
Una sezione del commutatore provvede a inserire l'induttanza giusta per il range di frequenze scelto mentre l'altra sezione commuta tra varie resistenze che servono a pilotare l'AGC (Automatic Gain Control) e mantenere una certa uniformità nell'ampiezza del segnale in uscita in tutte le gamme di frequenza. I valori di tali resistenze sono stati ricavati per tentativi onde mantenere la stessa ampiezza del segnale in tutta la gamma di fregquenze. Prendeteli come valori indicativi perché se decidete di costruirvi tale generatore sicuramente i valori delle resistenze nel vostro particolare caso saranno diversi dai miei (così come i valori degli induttori, va detto).
Per non complicare ulteriormente il progetto (e la costruzione) l'uscita è di ampiezza fissa ed è di circa 890 mV RMS su 50 Ω, pari a circa 12 dBm. In seguito ho utilizzato degli attenuatori coassiali esterni per ridurne l'ampiezza al valore di volta in volta necessario: costruire un attenuatore variabile a scatti da 1dB a 60 dB per RF è un'idea che forse realizzerò in futuro, ma per ora mi trovo benissimo con gli attenuatori coassiali fissi (utilizzo generalmente quelli con connettore SMA marca QAXIAL, Radiall o della Mini-Circuits).
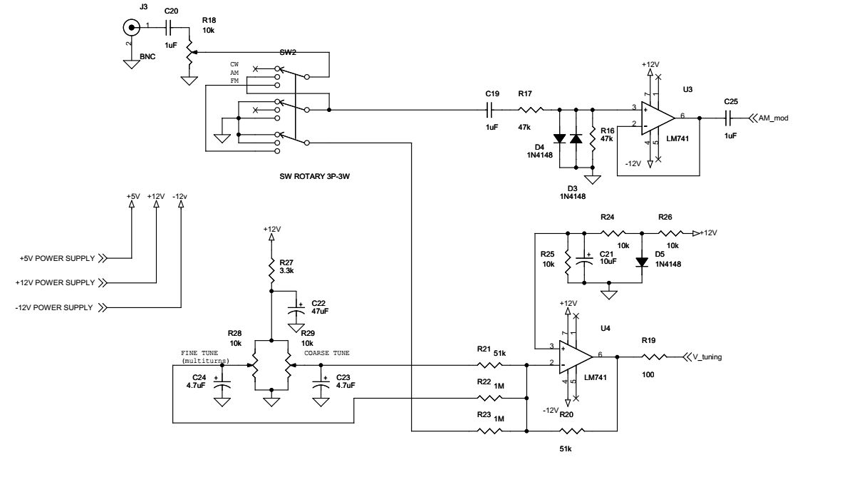
Il circuito di controllo è realizzato su una millefori a parte, assieme alla sezione di alimentazione. Esso comprende i potenziometri di regolazione grossolana e fine della frequenza, il commutatore per selezionare il tipo di modulazione (CW, AM o FM) e il potenziometro di regolazione della percentuale di modulazione.
Il suo schema è il seguente (fare clic sull'immagine per ingrandirla):
Lo schema è decisamente semplice. U3 e U4 sono dei classicissimi LM741: U3 pilota il pin pin 5 del MC 1648 (AGC) e serve per la modulazione AM; D3 e D4 proteggono sia l'ingresso del 741 e contemporaneamente assicurano che il pin 5 del MC1648 non venga sovrapilotato. Il segnale proveniente da un generatore BF e applicato al BNC J3 va al potenziometro R18 e successivamente al commutatore rotativo a 3 vie, 3 posizioni SW2. Quando esso è nella posizione "AM" il segnale viene inviato all'ingresso di U3.
Se SW3 è nella posizione "FM" il segnale proveniente dal cursore di R18 viene dirottato su U4; l'uscita di quest'ultimo è collegata ai diodi varicap D1 e D2. U4 assolve anche ad altre funzioni: esso è sostanzialmente un sommatore (invertente) al quale sono applicati, oltre al segnale BF di modulazione (si sw è in posizione FM) anche le tensioni continue provenienti da R28 e R29 (sintonia fine e grossolana). Per R28 (sintonia fine) ho utilizzato un potenziometro Bourns multigiri. Tutti gli altri potenziometri sono Bourns non multigiri. I commutatori rotativi sono della C&K.
Se il commutatore è nella posizione "CW", il segnale di BF non viene applicato né a U3 né a U4 e il segnale di uscita risultante è una sinusoide continua (CW = Continuous Wave). La resistenza R19 serve per evitare instabilità dell'operazionale che si ritrova a pilotare un carico capacitivo costituito da C9 (connessione V_tuning sulla scheda RF).
Poiché la V_tuning deve coprire un range di tensioni da +0.6 V a -8 V (limiti massimi imposti dalla tensione di bias sul pin 10 del MC1648 e dalla caratteristica dei diodi varicap utilizzati) occorre un offset sull'uscita dell'op-amp di +0.6 V realizzato con la rete costituita da R24, R25, R26 e D5 connessa al pin non invertende del LM741. D5 inoltre realizza anche una grossolana compensazione termica: la tensione ai suoi capi diminuisce di circa 2.5 mV/°C che è l'esatto opposto della variazione sui varicap D1 e D2. Questo aiuta mantenere il circuito più stabile in temperatura, non è proprio perfetto ma aiuta.
La sezione di alimentazione è abbastanza banale e non credo necessiti di spiegazioni:
La parte di controllo e l'alimentatore sono stati realizzati su un"unica basetta millefori, come si vede dalle foto seguenti:
Di seguito una panoramica del cablaggio interno:
A montaggio ultimato e dopo avere correttamente tarato tutti gli induttori sul commutatore di cambio gamma, il generatore è discretamente stabile dopo un warm-up di almeno un'ora. A seconda del range di frequenza selezionato la stabilità varia tra 70-100 e 200 ppm, quindi con una media di 150 ppm considerando tutte le bande, che è un degnissimo risultato per un oscillatore R-C.
La qualità del segnale sinusoidale generato mi sembra molto buona. Non ho ancora potuto eseguire un'analisi FFT ma a occhio credo che le spurie e le armoniche siano almeno -30dB al disotto della fondamentale. Solo nel range 300-600 KHz vi è una evidente distorsione, ma ho preferito per il momento non approfondire troppo, sia perché è una banda che utilizzerò raramente sia perché mi occorreva utilizzarlo con urgenza per tarare dei sintonizzatori FM che avevo sottomano in riparazione. Magari in un prossimo futuro vedrò di approfondire la cosa.
Spero che questo articolo possa risultare utile a chi desidera autocostruirsi un generatore RF "serio" senza svenarsi troppo, avente comunque prestazioni più che buone e - perché no - divertirsi nell'autocostruzione!

Elettrotecnica e non solo (admin)
Un gatto tra gli elettroni (IsidoroKZ)
Esperienza e simulazioni (g.schgor)
Moleskine di un idraulico (RenzoDF)
Il Blog di ElectroYou (webmaster)
Idee microcontrollate (TardoFreak)
PICcoli grandi PICMicro (Paolino)
Il blog elettrico di carloc (carloc)
DirtEYblooog (dirtydeeds)
Di tutto... un po' (jordan20)
AK47 (lillo)
Esperienze elettroniche (marco438)
Telecomunicazioni musicali (clavicordo)
Automazione ed Elettronica (gustavo)
Direttive per la sicurezza (ErnestoCappelletti)
EYnfo dall'Alaska (mir)
Apriamo il quadro! (attilio)
H7-25 (asdf)
Passione Elettrica (massimob)
Elettroni a spasso (guidob)
Bloguerra (guerra)