Indice |
Abstract
Sarà che se vedo un circuito da strigare non resisto, sarà che la cosa mi ricorda quando -secoli fà su di una nota rivista britannico/olandese-scoprii lo stesso uso anomalo dei TDA2003 e cominciai a farci inverter in tutte le salse, ma comunque voglio scrivere queste due righe a integrare l'ottima intuizione di BrunoValente.
Penso che usare gli IC come black box, senza curarsi di quello che c'è dentro è potenzialmente pericoloso, si può cercare di fargli fare cose che non possono fare, oppure -diametralmente opposto- magari ci perdiamo qualche interessante opportunità. Ed in fondo in fondo è meno divertente.
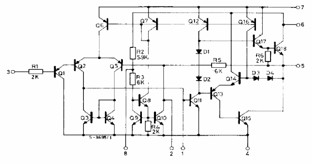
Schema interno
Lo schema pubblicato dal costruttore del TBA820 è questo
bisogna dire che non sempre vengono inseriti nei datasheet, e a volte sono incompleti in certe parti, a volte mancano completamente di valori e comunque non sono noti i parametri dei componenti attivi integrati.
Questo, insieme al fatto che vengono utilizzate architetture circuitali non molto comuni nei circuiti a componenti discreti, rende non proprio semplice l'analisi. Alcuni punti classici sono
- è più semplice integrare un transistor che una resistenza, per cui si usano molti transistor e meno resistenze possibile.
- scordiamoci i condensatori, oltre poche decine di pF normalmente non si va
- per quanto le tolleranze di costruzione siano abbastanza elevate, due transistor costruiti fisicamente vicini saranno molto simili tra di loro ed anche la temperatura sarà sostanzialmente la stessa, questo permette di fare circuiti tipo specchi di corrente che avrebbero poche possibilità di funzionare affidabilmente se costruiti con transistor discreti.
In questo caso invece siamo abbastanza fortunati, lo schema c'è, è completo di valori e non essendo un IC molto complesso è tutto sommato alla portata.
Polarizzazioni
Generatori di corrente principali
Prima di tutto dobbiamo scoprire le reti di polarizzazione, l'occhio cade subito su Q8, Q9 e Q10
riconosciamo un classico circuto trattato su tutti i libri di elettronica, lo specchio di corrente modificato. Non entrerò nei dettagli, anche perchè senza dati certi per i semiconduttori credo abbia poco senzo fare conti complicati dove poi alla fine si mettono dati numerici molto incerti.
Faremo l'assunzione che le correnti di base siano trascurabili rispetto le rispettive correnti di collettore, cioè se si vuole
Ipotizziamo anche che
e allora si avrebbe
considerando:
- il pin 8 aperto o collegato a massa tramite un condensatore -come da datasheet-
- tutte le VBE uguali a 0.7V
- l'alimentazione tipica di 9V come da datasheet
- Q9 e Q10 con la stessa corrente inversa di saturazione, come dire grandi uguale, della stessa area sul wafer.
Ora abbiamo due transistor uguali Q9 e Q10 con la stessa VBE e quindi non considerando l'effetto Early -resistenza di uscita del transistor infinita, caratteristiche di uscita orizzontali-con la stessa IC.
Infatti semplificando il modello di Ebers & Moll, per un generico transistor polarizzato con almeno un centinaio di mV tra B ed E si ha che
dove Is è la corrente inversa di saturazione e VT i soliti 26 mV a 27 °C.
In definiva
Ci siamo dimenticati di Q8, supponendo che
si avrebbe
Ora facciamo un po' di verifiche, ipotizzo β = 100, si avrebbe
e direi che ci siamo abbastanza in tutti e due i casi.
Si nota che mentre I8 è in prima approssimazione indipendente dalla tensione di alimentazione, I10 ne è dipendente, vedremo che non è un caso.
Generatori di polarizzazione
Lasciamo un attimo da parte I10, vediamo un po' che fare con la corrente costante I8, questa viene inviata ad uno specchio multiplo formato dai PNP Q6, Q7, Q12 e Q16
Il piedino bootstrap è collegato -tramite l'altoparlante o una resistenza di valore piuttosto basso- all'alimentazione. Poi un condensatore -centinaia di uF- collegato all'uscita che a riposo si trova a Vcc/2, quindi il condensatore si carica circa a Vcc/2. Nel funzionamento questo condensatore mantiene circa la tensione ai suoi capi (per la precisione si carica al valor medio di Vcc-Vout) e allora seguendo le escursioni dell'uscita il piediono bootstrap sarà sempre Vcc/2 più alto dell'uscita stessa.
Questo è essenziale per avere sufficiente margine per pilotare correttamente i transistor finali e i generatori di corrente su tutta la dinamica di uscita.
Tornando allo specchio, stavolta non mi sentirei di assumere così acriticamente la stessa area per i quattro transistor, la stessa corrente inversa di saturazione, le correnti specchiate saranno quindi un multiplo secondo il rapporto delle aree della I8.
D'altra parte non ci sono dati per cercare di indovinare... siamo costretti a sperare che I6 = I12 = I16 = I8.
Carico attivo
L'ultimo circuito accessorio che riconosciamo è in fondo un'altro specchio di corrente, Q2 e Q5.
anche questo è un classico, permette di sfruttare il guadagno dello stadio differenziale in ingresso con uscita single ended senza sacrificarne la metà.
Studio in continua
Dopo la bella sfoltita che abbiamo fatto lo schema inizia a prendere delle sembianze note...
Si notano
- lo stadio differenziale, è asimmetrico dato che l'ingresso sinistro vede un darlington Q1 e Q2, mentre quello destro ha un singolo BJT Q5. Non è che sia un grande scandalo, molti amplificatori audio hanno l'ingresso di reazione direttamente sull'emettitore. In fondo l'impedenza di ingresso può essere molto più bassa alla rete di reazione, posso usare resistenze di valore relativamente basso senza caricare l'uscita che comunque deve pilotare un altoparlante.
Il carico di questo differenziale è lo specchio Q3-Q4 visto prima.
- poi lo stadio di guadagno di tensione Q11. Il suo carico è il generatore di corrente costante I12 oltre ai due diodi per diminuire la distrosione di cross-over e quello che si "vede" nelle basi di Q13 e Q17.
- infine un amplificatore di corrente, un push-pull in simmetria quasi complementare in classe B quì riportato un po' semplificato. Ricorderei solo che Q14, D3, D4 e I16 rialzano l'emettitore di Q13 di circa 0.7V rispetto l'uscita. Anche questo accorgimento serve per sfruttare al massimo la dinamica -un po' come il bootstrap ma verso il negativo stavolta-.
Tutto ciò ricalca abbastanza lo schema di un classico opamp a BJT.
Per far due conti ipotizzo alimentazione a 9V e ingresso collegato a massa per lo meno tramite una resistenza su cui i 100 nA di IB1 (see datasheet) non diano una caduta significativa. Percorrendo i rami con caduta circa costante pari a VBE si riesce a fissare i potenziali di diversi nodi ma vediamo un po' quella I10
avevamo visto che
d'altra parte possiamo anche scrivere trascurando IB5
sostituendo e considerando che
si ha
indipendentemente dall'alimentazione si ha l'uscita a riposo a metà alimentazione che è il punto ottimo per sfruttare al massimo la dinamica.
Studio per le variazioni
A questo punto siamo in grado di analizzare il comportamento per piccoli segnali, potremmo vedere questo schema equivalente
non lo analizzerò, ma darei solo alcuni hints....
- anche in questo caso ovviamente mancano i dati dei semiconduttori, si potrebbe ipotizzare un
e
ma poi dovremmo inventarci qualcosa anche per le resistenze di uscita -credo che alcune non siano trascurabili- e si potrebbe pensare ad una VA di Early sui 50...100V. Con questi dati e le polarizzazioni prima calcolate siamo in grado di scrivere qualcosa di sensato almeno alle medie frequenze.
- per i parametri del circuito di Giacoletto e/o frequenze di transizione...just guess.
- differenziale, carico attivo e amplificatore di tensione sono circuiti noti. Magari si può studiare il classico differenziale simmetrico Q2/Q5 e poi si pensa ad un inseguitore di emettitore -Q1- a monte dell'ingresso sinistro.
- lo stadio push-pull si analizza due volte, prima pensando ad un'uscita positiva -e si farà il circuito equivalente di Q17 e Q18- e poi per un'uscita negativa si farà lo stesso con Q13 e Q15.
- Si nota la rete di reazione con R5 -interna all'integrato- e Rg e Cg come da datasheet.
- il condensatore di compensazione Cc introduce un polo dominante e praticamente tutta la seconda metà dell'IC -da Q11 compreso in poi- lavora come un integratore.
- Il tutto è molto simile allo studio di un opamp in configurazione non invertente
Abuso di un TBA820
Vediamo adesso come è stato realizzato il multivibratore astabile, lo studio si dovrà fare "per grandi segnali" essendo questo un circuito non lineare che lavora per la maggior parte del tempo saturato. Ciò non toglie naturalmente che si dovrebbe pure analizzare il comportamento "per piccoli segnali", in particolare si dovrebbe scrivere l'espressione del guadagno di anello per accertarsi che le oscillazioni ipotizzate riescano effettivamente a innescarsi e mantenersi.
Questo è lo schema proposto, ho solo escluso la parte di modulazione di frequenza intorno a TR1, in pratica l'effetto di questa parte è di cimare, limitare la tensione sul piedino 3 In + quando l'uscita alta tenderebbe a portarlo verso la frazione dell'alimentazione positiva determinata dal partitore R11/R12.
Si nota che l'alimentazione è di 15V e che la rete di polarizzazione è stata "manomessa" collegando una resistenza al piedino 8 Ripple rejection. Vediamo cosa comporta.
due rapidi calcoli mostrano che
, senza sostanziali variazioni rispetto a prima. D'altra parte eravamo giunti alla conclusione che I8 è abbastanza indipendente dalla tensione di alimentazione, quindi
come prima.
Il comparatore
Vediamo ora come lavora il differenziale -anzi da ora in poi lo chiamerei comparatore- in ingresso
come al solito -trascurando la caduta su R1- e percorrendo i rami con caduta VBE ci accorgiamo che se Q1/Q2 e Q5 fossero entrambi in ZAD ci trovemmo con due diverse tensioni V3 + 2VBE e V2 + VBE allo stesso nodo -gli emettitori- cosa ovviamente impossibile. Ne deduciamo che solo una metà alla volta del comparatore può condurre. Facciamo i due casi.
Supponiamo Q1 e Q2 in ZAD e Q5 interdetto
Analizzando le VCB di Q1 e Q2 si nota che nessuna delle due giunzioni può andare i conduzione diretta almeno finchè V3>0, questo conferma che nessuno dei due transistor satura.
Se Q5 è interdetto anche il carico attivo Q3 e Q4 lo è e quindi tutta la IC2 diventa corrente di base per Q11. Poi -dato che nessun transistor è saturo- nella solita ipotesi di
abbiamo che
.
Condizione affinchè questo sia vero è che Q5 sia interdetto, cioè
cioè
Nel caso opposto supponiamo Q1 e Q2 off e Q5 in ZAD.
Anche in questo caso Q5 resta in ZAD finchè V2>0, questo fissa la sua IC5 uguale a I6. Questa corrente dovrebbe essere specchiata da Q3/Q4 per ottenere una IB11 pari a -I6. Questo però avviene soltanto -ed è molto utile- finchè ci sono cariche da drenare nella regione di base di Q11. A regime non potendo esserci una IB<0 in un NPN quello che satura è Q3 e quindi fissiamo la tensione in uscita a VCEsat. L'insieme di esistenza di questo circuito è ovviamente il complementare di quello trovato prima.
La transizione tra i due ovviamente non è brusca, ma segue la nota caratteristica a tangente iperbolica, un'altro stra-classico dello studio dei circuiti a transistor. Ma quì ve la risparmio anche perchè il tutto si svolge in un centinaio di mV di differenza tra V2 e V3 ma noi lavoreremo con una reazione positiva che ci farà solo passare velocemente in quell'intorno.
Vorrei solo notare -chè ci farà comodo dopo- che:
- dato i transistor in ZAD, in entrambi i casi la corrente di polarizzazione uscente dalle basi è sempre piuttosto piccola.
in un caso e
nell'altro.
- il range di tensioni ammissibili agli ingressi si estende verso il negativo da 0V -come abbiamo appena visto- ma verso il positivo? Beh ci deve essere sufficiente tensione ai capi del generatore I6 (transistor Q6) per rimanere in ZAD. Questo è collegato tra Vbootstrap e gli emettitori del comparatore quindi si dovrebbe vedere caso per caso come evolvono queste tensioni. In via abbastanza conservativa si potrebbe dire che grazie al meccanismo del bootstrap almeno Vcc/2 dovrebbe essere permesso -sempre se l'uscita ha duty cycle 50%-
Stadi amplificatori
Il resto dell'integrato lavorerà in modo piuttosto semplice. Con un β intorno a 100 Q11 lavorerà o saturato o interdetto, gli schemi seguenti chiarificano il funzionamento dei finali.
La parte di sinistra mostra Q11 saturo, Q15 sarà saturo pure lui, mentre Q13 ancora sarà in ZAD. Il generatore Vcc/2 simula il condensatore in serie al carico, nell'ipotesi che la tensione media in uscita sia metà alimentazione.
In queste condizioni l'uscita è praticamente collegata a massa. Il circuito formato da Q14, D3, D4 e I16 è schematizzato come una batteria che mantiene l'emettitore di Q13 0.7V più positivo dell'uscita. Un altro effetto di questo circuito è tuttavia quello di limitare la corrente di base di Q15, non può salire oltre
.
La parte destra invece mostra il circuito con Q11 interdetto. Anche in questo caso la tensione Vcc/2 ed anche quella su Boootstrap sono nell'ipotesi di valor medio dell'uscita pari a metà alimentazione.
Q18 sarà saturo mentre Q17 in ZAD. Anche in questo caso la corrente di base del finale sarà limitata ma a
.
Il multivibratore
Direi che ora abbiamo quello che ci serve per chiudere il cerchio, pardon l'anello di reazione. Mi rifarei a questo schema
- l'IC viene schematizzato come un comparatore ideale con VBE volt di offset.
- la sua uscita potrà assumere solo due valori, 0V o 15V
- trascuriamo le correnti di bias, l'ingresso non invertente ha qualche centinaio di nA che con le resistenze collegate non hanno effetto. L'ingresso invertente ha circa 7uA, ma abbiamo il generatore I10 circa 100 volte più intenso.
- l'effetto dell'ingresso VF è quello di cimare la tensione al piedino non invertente, in pratica:
- se l'uscita è bassa a 0V ho 0V
- se l'uscita è alta a 15V ho VF volt
Isteresi
Pensiamo per il momento solo alla reazione positiva, abbiamo un trigger di Smith, con tensioni di soglia pari a VBE e VF+VBE volt. Diagrammando la caratteristica di trasferimento rispetto l'ingresso invertente abbiamo
Carica e scarica condensatore
Non ci resta che scrivere l'evoluzione della tensione sul condensatore per avere frequenza e duty-cycle in uscita. Di per certo sappiamo tuttavia valori finali ed iniziali (sono le tensioni si soglia del trigger di Smith). Vediamo la carica da VBE a VF+VBE
Facendo l'equivalente di Thevenin della parte destra vediamo che
che eguagliata alla soglia "alta" VBE+VF ci dà la durata della parte alta dell'uscita tH
Facendo la stessa cosa per la scarica
abbiamo -spostando l'origine del tempo all'inzio della scarica-
e quindi
Riassumendo si avrebbe un qualcosa del genere
ora si potrebbe eguagliare gli argomenti dei due logaritmi per vedere la condizione per duty cycle 50%, poi sommare i tempi e trovare la relazione tra frequenza e tensione di controllo, ma invece io farei un'assunzione semplificativa che con quelle formule trovate si và poco lontano, nel senso che la vedo dura addomesticarle in qualcosa di più maneggevole.
Direi che si potrebbe ragionevolmente assumere che tH e tL siano molto minori della costante di tempo, considerando così la corrente da R5 circa costante e -dal punto di vista del calcolo della corrente- la tensione sul condensatore nulla. In effetti con i valori del circuito originale si ha C=100nF e R=6 kohm e
quindi dato che invece si generano ultrasuoni i logaritmi delle relazioni trovate sopra saranno molto minori di uno.
In generale si ha allora
e durante la carica
durante la scarica invece
Molto più maneggevoli direi, si vede subito che la condizione per avere un duty cycle del 50% è -abbastanza ovviamente- che
I10 è la metà della corrente in R5, così facendo le correnti di carica e scarica sono uguali in modulo.
Anche per la frequenza è semplice
nel caso poi sia rispettata la relazione del duty cycle al 50% si semplifica ancora in
Il circuito proposto
Numericamente nel nostro esempio abbiamo
,
,
,
, verifichiamo il duty cycle
e direi che non ci siamo, almeno per "piccoli" valori di VF sembrerebbe più opportuno eliminare la resistenza sul piedino 8 Ripple Rejection (si arriverebbe a
) o addirittura collegare una resistenza di valore opportuno tra pin 8 e Vcc.
Vediamo però, ancora con i valori del circuito che frequenze ci aspettiamo
come dire che per arrivare ai
limite inferiore degli ultrasuoni si avrebbe
e pare improbabile che l'inseguitore di emettitore -TR1 del circuito- sia in grado di arrivare tanto in basso. Inoltre lavorando con tensioni così basse porgiamo il fianco alle derive termiche delle VBE. Magari si potrebbe ridurre un po' il condensatore -tipo di un fattore 5 o anche 10-.
D'altra parte escursioni così piccole probabilmente ci mettono al riparo da problemi di dinamica sulle tensioni d'ingresso.
Comunque le relazioni trovate sono approssimate, due conti più precisi o un po' di sperimentazione gioverebbero anche se credo che -salvo errori nei miei conti- non dovrebbero essere valori molto lontani dalla realtà.
Conclusioni
Beh ero partito con l'idea di scrivere due righe veloci sul funzionamento interno di un TBA820, mi ha un po' preso la mano... la fermo quì, ogni volta che lo rileggo aggiungo qualcosa, senza parlare di tutti gli svariati aspetti saltati a piè pari che mi prudono sotto la tastiera. Ma spero che, se qualcuno ha avuto la costanza di resistere fino a leggere queste ultime righe, sia riuscito a farsi un'idea di quello che c'è dentro e di come si possano scovare applicazioni certamente non previste al momento del progetto dell'integrato.
E -forse ancora più importante- di come due conti veloci, magari anche approssimati, spesso dicano di un circuito molto di più di estenuanti analisi o di simulazioni dall'incerto risultato.
Update: quì alcune verifiche sperimentali su di un prototipo di questo circuito.

Elettrotecnica e non solo (admin)
Un gatto tra gli elettroni (IsidoroKZ)
Esperienza e simulazioni (g.schgor)
Moleskine di un idraulico (RenzoDF)
Il Blog di ElectroYou (webmaster)
Idee microcontrollate (TardoFreak)
PICcoli grandi PICMicro (Paolino)
Il blog elettrico di carloc (carloc)
DirtEYblooog (dirtydeeds)
Di tutto... un po' (jordan20)
AK47 (lillo)
Esperienze elettroniche (marco438)
Telecomunicazioni musicali (clavicordo)
Automazione ed Elettronica (gustavo)
Direttive per la sicurezza (ErnestoCappelletti)
EYnfo dall'Alaska (mir)
Apriamo il quadro! (attilio)
H7-25 (asdf)
Passione Elettrica (massimob)
Elettroni a spasso (guidob)
Bloguerra (guerra)
















