Indice |
Premessa
Nella prima parte articolo della serie Sonde differenziali ad alta tensione per oscilloscopio - Prima parte ho parlato in generale di come è nata l’esigenza di possedere delle sonde differenziali ad alta tensione da collegare al mio oscilloscopio.
Ho voluto provare a realizzarmele da solo sfruttando qualche schema già pronto, ovviamente per farne un utilizzo hobbistico.
In questo articolo parlerò dello schema elettrico e di quanto realizzato.
Premetto da subito che per un elettronico l’articolo potrà apparire banale; non verrà svelato nessun innovativo/misterioso circuito elettronico e non entrerò nemmeno troppo nel dettaglio dei calcoli e dimensionamenti.
Nella terza parte dell'articolo invece parlerò della costruzione e calibrazione delle sonde, delle specifiche e dei risultati ottenuti.
Lo schema di partenza
Son partito con la mia ricerca da uno schema di Nuova Elettronica, rivista n. 235, nella quale venivano presentate delle sonde differenziali opto isolate che sfruttavano appunto un optoisolatore per separare la parte ad alta tensione da quella in bassa. Ho scartato da subito questa strada perché la banda passante di queste sonde era limitata a 50kHz (limitata proprio dall’opto...)
Successivamente ho trovato in internet articoli e realizzazioni da parte di qualche diyer che si erano cimentati nella costruzione di sonde oltre a reverse engineering molto interessanti di prodotti commerciali.Nelle varie ricerche si faceva riferimento ad un articolo della rivista ELEKTOR del maggio 1994 che mi sono subito procurato; veniva proposto uno schema che mi è apparso molto interessante e con prestazioni di tutto rispetto.
Tutto ruotava intorno ad un amplificatore differenziale AD830AN (High speed video differential amplifier) che però risultava obsoleto, sostituito dall’AD8130 (Low Cost 270 MHz Differential Receiver Amplifiers) con prestazioni nettamente superiori.
Lo stadio differenziale nello schema iniziale era seguito da un AD844AN (60 MHz, 2000 V/μs, Monolithic Op Amp with Quad Low Noise), un amplificatore operazionale facente parte della famiglia dei “current feedback operational amplifier” che ho conservato nella versione finale dello schema.
Era prevista esclusivamente l’alimentazione da rete elettrica, un trasformatore 2x15V da 3VA, ponte diodi, condensatori di livellamento e una coppia di regolatori lineari 7815/7915 per la stabilizzazione delle due tensioni ±15V previste per il circuito.
La parte power supply è stata profondamente rivisitata, non fosse altro perché volevo necessariamente l’alimentazione a batterie e perché l’AD8130 accetta una tensione massima assoluta inferiore rispetto all'AD830AN di 26,4V (±13,2V).
Di seguito descriverò nel dettaglio i vari blocchi dello schema realizzato ed il suo funzionamento.
Lo schema realizzato
Di seguito lo schema delle sonde differenziali ad alta tensione che ho realizzato e rivisto così come già anticipato. Non l'ho ridotto nelle dimensioni altrimenti diventa illeggibile.
E’ possibile distinguere lo stadio di ingresso, in pratica un partitore compensato costituito dalle sei resistenze di precisione, da R1 a R6, e dai dodici condensatori da C1 a C12.
Il funzionamento del partitore compensato, oltre che la dimostrazione matematica della condizione affinché la compensazione avvenga, è stata spiegata in maniera magistrale dal grande carloc in questo post sul forum "Partitore compensato".
La serie delle resistenze R1 ed R2 vale RS1=2 Mohm. La serie dei quattro condensatori C1, C2, C3 e C4 vale CP1=2,5 pF.
Supponendo il condensatore variabile regolato a 30 pF, la somma dei due condensatori sul secondo ramo del partitore vale CP2=500pF, mentre RP2=10 kohm.
In conclusione il partitore sarà compensato, ovvero:

Lo stadio d’ingresso in questa configurazione presenta un’impedenza di 4 Mohm, una capacità di circa 2,5 pF (non considerando la capacità di ingresso di IC1) e attenua il segnale di ingresso di 200 volte. Sono presenti i due condensatori variabili C6 e C11 per la compensazione in frequenza di cui sopra e il trimmer TR1 per la regolazione del CMRR a bassa frequenza.
Il segnale differenziale così attenuato entra nell’integrato AD8130 che in questa configurazione, ovvero con le resistenze R8 e R9 da 499 ohm viene amplificato di 2.
Il partitore regolabile con TR2 sul pin 4 formato da R10 e TR2+R11 serve per annullare la tensione di offset sull’uscita di IC1, che preleviamo dal pin 6.
Per esempio, considerando in ingresso un segnale di 100V, questo viene attenuato prima di 200 volte ottenendo 0,5V e poi amplificato di 2 volte da IC1, ottenendo 1V.
Il rapporto finale dunque fra segnale di ingresso e segnale di uscita è proprio quello voluto di 100:1.
L’integrato AD8130 presenta una massima tensione di ingresso di ±2,5 V che moltiplicata per 200 fa ±500 V che è la massima tensione differenziale misurabile dalla sonda; oltre i ±2,5 V la tensione verrà tosata dalle protezioni interne all'integrato fino ad un massimo di ±8,4 V senza rompersi, ovvero una tensione di ingresso massima di 1680 V.
L’integrato AD8130 presenta una massima tensione di modo comune in ingresso di ±10,5V (quando V+IN-V-IN=0) che
moltiplicata per 200 fa 2100 V che è la massima tensione di modo comune ammissibile in ingresso alla sonda; in realtà questa tensione è limitata a 1000 V dalle resistenze di precisione R1, R2 e R4, R5 che hanno una tensione massima di lavoro di 500 V.
Il segnale, ora trasformato single ended, viene prelevato in uscita dal piedino 6 dell’AD8130 e portato in ingresso all’integrato U1, un AD844AN, che funziona come buffer o come amplificatore 10x nel momento in cui metto in parallelo R7 con R12 (perdendo lo 0,9% di precisione).
In questo thread Cambio di guadagno da 1 a 10 operazionale sul forum si era parlato di come poter migliorare questo secondo stadio, provando ad eliminare l'errore di cui sopra; in realtà, constatato che nei current feedback amplifier “il valore della resistenza di feedback e` scolpito nella pietra (o quasi) dal costruttore” e che giustamente, non è opportuno che la retroazione sia aperta nella commutazione da 1:1 a 1:10, ho lasciato questa parte del circuito invariata.
Il segnale prelevato dal piedino 12 di U1 passa da R14 in modo da avere 50Ohm di impedenza di uscita.
I due integrati IC1 e U1 sono alimentati da una tensione duale di ±12V in modo da raggiungere le migliori prestazioni.
Uno sguardo all'AD8130
L’integrato AD8130 è molto interessante e ritengo sia giusto guardare meglio il suo funzionamento.
Il chip usa un’architettura chiamata active feedback che differisce da quella di un tradizionale operazionale usato per fare le differenze; in realtà non ho trovato delle trattazioni approfondite (ne' potrei farle io…..non sarebbero alla mia portata….) su questa architettura (forse brevetto di Analog Devices....) ma è dato qualche dettaglio in più nel datasheet dell’AD830 (il predecessore dell’AD8130….).
Nella foto seguente il classico schema dell’operazionale usato per fare le differenze.
Il circuito presenta i problemi noti sullo sbilanciamento degli ingressi causato dalle differenze tra le resistenze oltre che impedenze dei due ingressi diverse.
L’integrato è stato sviluppato con l’intento di superare i problemi dell’amplificatore differenziale realizzato con i tradizionali operazionali.
Nella foto seguente il circuito equivalente semplificato.
In pratica notiamo due convertitori tensione/corrente ed un buffer a guadagno unitario configurati in modo che in uscita sia riprodotto il segnale differenziale applicato sui due ingressi V1-V2.
Agendo sulla rete di retroazione potrei variare il guadagno del circuito; noto subito che il vantaggio rispetto alla soluzione tradizionale è che il segnale di uscita nella rete di retroazione è completamente separato da quello di ingresso applicato ai
morsetti del primo amplificatore.
Un ulteriore vantaggio è il cambio della polarità del guadagno semplicemente invertendo il segnale sui morsetti; inoltre in questa configurazione si ha un’alta impedenza in ingresso.
Di seguito il circuito interno ridotto nei suoi elementi principali (si trascurano le non linearità, correnti di polarizzazione ecc).
Le due correnti Ix ed Iy in uscita dai due convertitori tensione/corrente (ciascuno con i due morsetti di ingresso) con transconduttanza Gm convergono in un nodo ad alta impedenza caratterizzato da una resistenza Rp ed una capacità equivalente Cc. Questo stadio è seguito da un buffer di tensione.
Nella foto seguente invece il circuito interno e la relativa funzione di trasferimento quando chiudo l’anello di retroazione.
Come già detto chiudendo la retroazione il segnale in corrente Ix eguaglia Iy. Siccome la transconduttanza dei due stadi di ingressi Gm è uguale ho fatto in modo che le due differenze di segnali sui quattro morsetti di ingresso siano uguali, tenendo conto che al secondo stadio di ingresso con la retroazione ho portato il segnale dell'uscita.La parte di alimentazione
Come già detto in precedenza, volevo che la sonda fosse alimentata a batterie. I case della misura che più o meno avevo nella testa di varie marche disponibili sul mercato generalmente contengono quattro batterie, ministilo AAA o stilo AA da 1,5V. La tensione nominale
di partenza a disposizione quindi era di 6V singola.
A me serviva una duale da 13V a monte degli LDO. Altro problema era lo spazio (serviva un trasformatore SMPS con due uscite da avvolgere su misura...) oltre che la consapevolezza che lo sviluppo di un alimentatore switching elevatore con uscita duale non è roba da poco.
Visto l’esiguo consumo del prototipo che già alimentavo con il mio alimentatore lineare da laboratorio ho pensato di vedere se c’era qualcosa di già pronto sul mercato.
Ho trovato a pochi euro il modulo step up MT3608, basato appunto su un piccolo ed efficiente step up converter con frequenza 1,2MHz.
In ingresso allo step up ho collegato l'alimentazione dalle 4 batterie AA di 6V e regolato l'uscita mediante il trimmer a circa 26V. Questa uscita singola viene prima filtrata da un passabasso con frequenza di taglio di circa 5kHz formato dall'induttanza da 10uH e condensatore equivalente parallelo di 9,9uF e successivamente tramite un LMH6321 “High Speed Buffer with Adjustable Current Limit” con funzione di rail splitter, trasformata in duale, come si vede nella foto seguente.
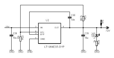
L'LMH6321 in quest'applicazione risulta esuberante ma l'ho scelto in quanto già utilizzato per altri progetti senza mai avere problemi. Le due tensioni duali vanno in ingresso a due regolatori LDO di Linear Technology. La tensione negativa per i circuiti è fornita da un LT1964, un regolatore lineare a basso rumore in grado di erogare 200mA di corrente, come da schema riportato nella foto seguente.
La tensione positiva per i circuiti è fornita da un LT1761, un regolatore lineare a basso rumore in grado di erogare 100mA di corrente , come da schema riportato nella foto seguente.
I due regolatori sono in versione con uscita regolabile, in quanto hanno prestazioni in termini di riduzione del rumore migliori rispetto a quelli con uscita fissa.
Le resistenze R21, R22 e R24,R25 sono state scelte il modo da avere una tensione di uscita di ±12V.
Il PCB
La scheda doppia faccia l’ho realizzata con Eagle Cad e fatta realizzare dai cinesi di Pcbways.
Il circuito presenta un po di problemi, alcuni causati dalla solita fretta come delle serigrafie che non dovevano essere stampate mentre altri sono causati dalla mie poche competenze, come la scarsa cura nel percorso del segnale differenziale e nel disegno/geometria del ground plane. Nella foto di seguito la scheda con i componenti montati.
Conclusioni
In quest’articolo, seconda parte della serie, ho parlato dello schema di sonde differenziali per oscilloscopio che ho realizzato.
Ovviamente si capisce che ci sarebbero ampi margini di miglioramento, ma che questi presuppongono una conoscenza dell'elettronica molto approfondita. Per cambiare e migliorare il circuito andrebbe condotta un analisi completa con delle prove, test e prototipi.
Per esempio il cambio di portata da 1:100 ad 1:10 nello schema utilizzato è virtuale. Varrebbe la pena agire con commutatore sul partitore in ingresso? Oppure cambiare il guadagno dello stadio in ingresso agendo sull'AD8130?
Inoltre il layout dei componenti è molto importante e quanto incide?
Perchè non cambiare anche il secondo stadio di amplificazione? Con cosa?
Per non parlare della parte di alimentazione.......
Bibliografia
EEVblog #932 - How Does A HV Differential Probe Work?
Differential Probe - Reverese Engineered
AD8130 Low Cost 270 MHz Differential Receiver Amplifiers datasheet
AD830 High Speed, Video Difference Amplifier datasheet
AD844 60 MHz 2000 V/μs Monolithic Op Amp datasheet
LMH6321 300 mA High Speed Buffer with Adjustable Current Limit datasheet
LT1964 200mA, Low Noise, Low Dropout Negative Micropower Regulator datasheet
LT1761 100mA, Low Noise, LDO Micropower Regulators in TSOT-23 datasheet

Elettrotecnica e non solo (admin)
Un gatto tra gli elettroni (IsidoroKZ)
Esperienza e simulazioni (g.schgor)
Moleskine di un idraulico (RenzoDF)
Il Blog di ElectroYou (webmaster)
Idee microcontrollate (TardoFreak)
PICcoli grandi PICMicro (Paolino)
Il blog elettrico di carloc (carloc)
DirtEYblooog (dirtydeeds)
Di tutto... un po' (jordan20)
AK47 (lillo)
Esperienze elettroniche (marco438)
Telecomunicazioni musicali (clavicordo)
Automazione ed Elettronica (gustavo)
Direttive per la sicurezza (ErnestoCappelletti)
EYnfo dall'Alaska (mir)
Apriamo il quadro! (attilio)
H7-25 (asdf)
Passione Elettrica (massimob)
Elettroni a spasso (guidob)
Bloguerra (guerra)