Indice |
Sommario
La costruzione dell'interfaccia USB-RS232 proposta in questo articolo consente, ai fortunati possessori di un multimetro HP34401A con porta RS232 di serie, la gestione dello strumento da PC, la memorizzazione delle misure in comode tabelle esportabili direttamente in WORD, EXCEL e NOTEPAD, la creazione di plot personalizzabili ed altro ancora.
Il programma di gestione dell'interfaccia su PC non richiede installazione (si lancia l'eseguibile direttamente dalla cartella di programma) e gira su S.O. a 32/64 bit come WindowsXP, WIN7, WIN8.1.
Il driver per la porta COM virtuale è il classico FTDI VCP per S.O. Windows e comunque è incluso nell'archivio compresso scaricabile da Electroyou.
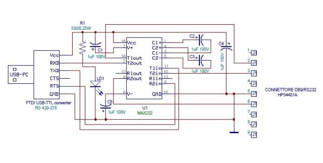
Schema elettrico dell'interfaccia
Il circuito è davvero semplice e lo schema con i valori dei componenti è riportato di seguito :
Il tutto può essere montato su una basetta millefori come in foto, ma chi è meno pigro di me può costruirsi un PCB ad hoc.
Il modulo USB-TTL specificato nello schema è della FTDI, cod. RS 429-278, (lo avevo in casa.....) ma penso che possa andare bene qualsiasi altra cineseria, basta che siano disponibili i pin CTS/RTS per l'handshake perchè l'HP34401A richiede per la comunicazione attraverso la RS232 un collegamento particolare come da schema.
Il cavo di collegamento RS232 tra il multimetro e l'interfaccia è un DB9/DB9 pin-to-pin (non null modem).
Il programma su PC
Il software su PC l'ho chiamato HP34401A LOG MANAGER ed è sviluppato in ambiente Profilab Expert 4.0 di Abacom.
Si tratta di un software di programmazione ad oggetti grafici (tipo LabVIEW per capirsi...) per creare applicazioni di misura ed automazione, a mio parere, molto interessante e decisamente di valore ben superiore al suo costo commerciale.
Il software, quando viene lanciato l'eseguibile hp34401a.exe, presenta una finestra con due TAB come in figura:
ed il significato dei comandi e dei campi per la gestione del multimetro non ha bisogno di molte spiegazioni.
Nella cartella HP34401A Log Manager che contiene i files del software - il cui contenuto non deve essere modificato - c'è anche un file di guida, molto spartano, per l'uso del programma e per l'installazione del driver FTDI VCP ed il settaggio della porta COM virtuale su S.O. Windows.
E' comunque necessario avere a disposizione il manuale utente del multimetro HP34401A per tutte le istruzioni sulla gestione dello strumento tramite seriale con gli appropriati comandi SCPI.
Consigli utili
Nella finestra del software cliccando due volte sul cacciavite rosso si apre il menù di configurazione del software :
Si vede che si può impostare, cliccando due volte sopra ogni riga, le varie opzioni per i seguenti oggetti :
1) Formula (FRM2)
serve per impostare eventuali coefficienti di conversione delle misure in V/I effettuate dal multimetro per ottenere direttamente in TABELLA i valori delle grandezze misurate dal convertitore.
Nel caso in figura il coefficiente di conversione è 1 e quindi non viene modificata la colonna della TABELLA "HP34401A*FRM2"
2) Numeric display
modifica le impostazioni della finestra "Valore misurato" in PLOT
3) Serial interface
modifica le impostazioni della porta seriale RS-232 di comunicazione.
ATTENZIONE : non cambiare o rimuovere i caratteri 13 10 di separazione e di frame della porta RS-232 altrimenti la comunicazione non funziona.
4) Table
modifica le impostazioni della TABELLA.
5) Esportazione della TABELLA
nella finestra TABELLA, utilizzando il tasto destro del mouse, si può salvare il contenuto della tabella in formato *.txt oppure creare una tabella direttamente in EXCEL, WORD o NOTEPAD. La TABELLA contiene al massimo 16.000 righe.
6) Plot
nella finestra PLOT oltre ad acquisire le misure provenienti dal multimetro, ne è possibile la registrazione in un grafico con il tempo come ascissa (Plot). La gestione di questa opzione è completamente configurabile dall'utente cliccando due volte sull'icona con la chiave inglese in basso a destra. La registrazione può essere avviata, interrotta, si può impostare i valori della finestra temporale del grafico, si può impostare le scale e le unità di misura dell'asse verticale, si può fare lo zoom di parti interessanti del grafico se serve e lanciare la stampa del grafico.
.......e scusate se è poco......
Download
Questo il link alla cartella con i files del progetto esisnc.zip

Elettrotecnica e non solo (admin)
Un gatto tra gli elettroni (IsidoroKZ)
Esperienza e simulazioni (g.schgor)
Moleskine di un idraulico (RenzoDF)
Il Blog di ElectroYou (webmaster)
Idee microcontrollate (TardoFreak)
PICcoli grandi PICMicro (Paolino)
Il blog elettrico di carloc (carloc)
DirtEYblooog (dirtydeeds)
Di tutto... un po' (jordan20)
AK47 (lillo)
Esperienze elettroniche (marco438)
Telecomunicazioni musicali (clavicordo)
Automazione ed Elettronica (gustavo)
Direttive per la sicurezza (ErnestoCappelletti)
EYnfo dall'Alaska (mir)
Apriamo il quadro! (attilio)
H7-25 (asdf)
Passione Elettrica (massimob)
Elettroni a spasso (guidob)
Bloguerra (guerra)