Salve a tutti,
spero di essere abbastanza chiaro; dovrei costruire una radio a due transistor alimentata da una batteria a 12 volt
il mio dubbio riguarda i componenti nello specifico le resistenze 12 resistenze da inserire e 2 potenziometri se reggono 0,25W vanno bene??
Grazie in anticipo
Radio a 2 transistor AM alimentata 12V
Moderatore:
jordan20
25 messaggi
• Pagina 1 di 3 • 1, 2, 3
0
voti
0
voti
Ciao
Zuroy.
Se vuoi che qualcuno ti risponda, devi postare il disegno del circuito, della radio, che vuoi realizzare.
Per postare il disegno usa FIDOCADJ.
A questi link trovi alcune guide all' uso:
http://www.electroyou.it/darwinne/wiki/ ... electroyou
http://www.electroyou.it/darwinne/wiki/fidocadj
http://www.electroyou.it/elettrodomus/w ... -per-tonni
Se vuoi che qualcuno ti risponda, devi postare il disegno del circuito, della radio, che vuoi realizzare.
Per postare il disegno usa FIDOCADJ.
A questi link trovi alcune guide all' uso:
http://www.electroyou.it/darwinne/wiki/ ... electroyou
http://www.electroyou.it/darwinne/wiki/fidocadj
http://www.electroyou.it/elettrodomus/w ... -per-tonni
0
voti
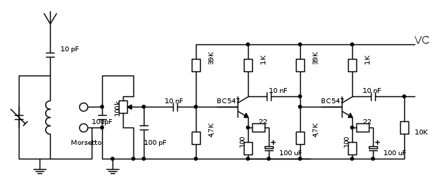
questo è lo schema che ho io se è necessario lo rifarò con il programma che mi hai consigliato ma questo mi sembra già molto chiaro
Ultima modifica di
admin il 1 nov 2012, 22:55, modificato 1 volta in totale.
Motivazione: inserite immagini in linea con il testo per evitare sconfinamenti a destra
Motivazione: inserite immagini in linea con il testo per evitare sconfinamenti a destra
0
voti
Zuroy ha scritto:questo è lo schema che ho io se è necessario lo rifarò con il programma che mi hai consigliato ma questo mi sembra già molto chiaro
Forse sara' anche chiaro ma non permette agli altri di interagire ed apportare correzioni e modifiche.
Quindi sei pregato di ripeterlo in FidoCadJ.
marco
6
voti
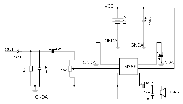
mi scuso per non aver subito postato il circuito con fidocad.
Ecco qua il nuovo circuito
Parte 1
Parte 2
io lo schema l'ho già trovato fatto così come lo vedete potreste indicarmi i collegamenti tra le due parti? Inoltre per quanto riguarda il diodo al germanio volevo sapere quale posso usare al posto dell' AO91.
Vi ringrazio moltissimo e spero che questa volta sia tutto a posto. Non vorrei essere sembrato impaziente o scortese ero solo di fretta e non ho pensato di aiutare voi mettendo lo schema di fidocad. mi scuso ancora e vi ringrazio per l'aiuto.
Ecco qua il nuovo circuito
Parte 1
Parte 2
io lo schema l'ho già trovato fatto così come lo vedete potreste indicarmi i collegamenti tra le due parti? Inoltre per quanto riguarda il diodo al germanio volevo sapere quale posso usare al posto dell' AO91.
Vi ringrazio moltissimo e spero che questa volta sia tutto a posto. Non vorrei essere sembrato impaziente o scortese ero solo di fretta e non ho pensato di aiutare voi mettendo lo schema di fidocad. mi scuso ancora e vi ringrazio per l'aiuto.
0
voti
L'uscita del primo schema e' quel collegamento flottante tra il condensatore da 10nF e la resistenza da 10K e, naturalmente va collegato al diodo OA91.
Bisognera' inoltre collegare l'alimentazione ed i riferimenti.
Bisognera' inoltre collegare l'alimentazione ed i riferimenti.
marco
0
voti
per la prima domanda che avevo posto cioè le resistenze da 0,25 w vanno bene?
1
voti
Si`, 0.25W vanno bene. Non ti aspettare risultati spettacolari, a meno che non abiti vicino a un trasmettitore in onde medie.
Per usare proficuamente un simulatore, bisogna sapere molta più elettronica di lui
Plug it in - it works better!
Il 555 sta all'elettronica come Arduino all'informatica! (entrambi loro malgrado)
Se volete risposte rispondete a tutte le mie domande
Plug it in - it works better!
Il 555 sta all'elettronica come Arduino all'informatica! (entrambi loro malgrado)
Se volete risposte rispondete a tutte le mie domande
0
voti
per avere una ricezione migliore come devo fare??
0
voti
[10] Radio AM
Salve a tutti avrei bisogno di un consiglio: come faccio a migliorare la ricezione di questa radio visto che prende solo se vicini a un trasmettitore AM???
25 messaggi
• Pagina 1 di 3 • 1, 2, 3
Chi c’è in linea
Visitano il forum: Nessuno e 26 ospiti

Elettrotecnica e non solo (admin)
Un gatto tra gli elettroni (IsidoroKZ)
Esperienza e simulazioni (g.schgor)
Moleskine di un idraulico (RenzoDF)
Il Blog di ElectroYou (webmaster)
Idee microcontrollate (TardoFreak)
PICcoli grandi PICMicro (Paolino)
Il blog elettrico di carloc (carloc)
DirtEYblooog (dirtydeeds)
Di tutto... un po' (jordan20)
AK47 (lillo)
Esperienze elettroniche (marco438)
Telecomunicazioni musicali (clavicordo)
Automazione ed Elettronica (gustavo)
Direttive per la sicurezza (ErnestoCappelletti)
EYnfo dall'Alaska (mir)
Apriamo il quadro! (attilio)
H7-25 (asdf)
Passione Elettrica (massimob)
Elettroni a spasso (guidob)
Bloguerra (guerra)






