Indice |
Il prodotto
Negli ultimi anni si va diffondendo l'impiego di LED particolari in grado di mutare a piacimento il colore della luce emessa.
Il principio si basa sull'inserimento in uno stesso contenitore di tre singoli LED, ciascuno di un proprio colore e precisamente uno rosso (R,red), uno verde (G,green) ed uno blu (B,blue).
La mescolanza dei tre colori dà luogo ad una luce che dipende dall'intensità di ciascuno dei tre colori originari (vedi la composizione RGB dove sono rappresentati i colori possibili alimentando ciascun Led ad una data corrente oppure a zero).
E' ovvio che variando le singole intensità di corrente si possono poi ottenere tutti i colori dello spettro visibile).
Fisicamente questi prodotti hanno 4 terminali perché è posto in comune l'anodo oppure il catodo dei singoli LED: questa è quindi una prima fondamentale caratteristica che condiziona i circuiti di controllo.
Purtroppo, come in generale è per i vari tipi di LED, le offerte di questi prodotti non sono spesso corredate dal datasheet, che sarebbe indispensabile per un corretto utilizzo.
Per un esempio di ciò che al minimo dovrebbe essere specificato, si veda questo RGB LED (ad anodo comune).
Si può notare come la caduta di tensione (Vf) sia diversa per i singoli LED (a parità di corrente nominale If) e che presenta inoltre una variabilità entro un intervallo piuttosto ampio. Si è quindi costretti a considerare un valore medio,su cui basare i calcoli del circuito di pilotaggio (driver).
Si noti anche che l'intensità luminosa varia per ciascun LED a parità di corrente, complicando ulteriormente una precisa predisposizione di un dato colore.
Il circuito più semplice
Per riprodurre uno degli 8 colori mostrati nella prima immagine, è sufficiente un circuito come questo:
Si tratta solo di dimensionare opportunamente le resistenze limitatrici messe in serie ai singoli LED: con 12Vcc di alimentazione e per una corrente attorno alla nominale (cioè riferendoci al tipo del datasheet precedentemente indicato, di 20mA)
per R1 :
(470 Ohm valore standard più vicino),
mentre per R2 ed R3 :
(390 Ohm valore standard più vicino).
Ciascuna delle 8 possibili configurazioni dei 3 interruttori, riproduce infatti il corrispondente colore dell'immagine iniziale.
Già con uno schema del genere è possibile ottenere effetti di sequenze di colori, semplicemente mettendo al posto degli interruttori dei transistor (On/Off), comandati da generatori di sequenze come quelli illustrati in questo articolo.
Un esempio elementare è questo schema di principio, che utilizza un contatore binario (ad es. un 4516) per far variare colore ad ogni pressione del pulsante.
Ovviamente se al posto del pulsante si mettesse un oscillatore (ad es. un 555, in configurazione astabile), la sequenza dei colori diventerebbe "automatica".
E' però evidente che se si vogliono sfumature di colore o passaggi graduali da un colore ad un altro occorre, come già accennato, variare la corrente circolante in ciascun LED.
Un'immediata variante è quella di mettere dei potenziometri al posto degli interruttori in modo da permettere di ridurre la corrente, quindi la singola luminosità, di ciascuno dei 3 LED.
Si osserva che per ridurre la luminosità vicino allo zero, occorre prevedere una resistenza molto elevata, il che rende poi difficoltosa la regolazione per valori vicini alla massima. La relazione con è infatti lineare ma all'incirca iperbolica: un potenziometro logaritmico (o una sua più economica emulazione, come illustrato nel riferimento) può risolvere il problema.
Controllo delle correnti
L'impiego di potenziometri è semplice ed immediato, ma non dà la possibilità di "programmare" una sequenza automatica di colori.
Occorre infatti per questo un dispositivo che permette il controllo delle correnti nei singoli LED partendo da segnali elettrici che stabiliscano appunto l'andamento voluto nel tempo.
Già con transistor al posto degli interruttori della figura precedente, è possibile realizzare qualcosa del genere.
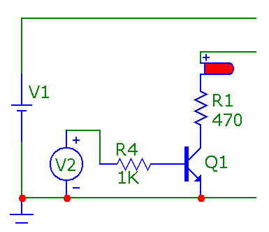
Ecco un esempio di applicazione (limitato al primo LED, da estendere ovviamente anche agli altri 2):
Un generatore di segnale (V2, da 0.6V a ca. 1V) pilota la corrente del LED da 0 al massimo, come mostrato da questa simulazione (MicroCap9):
E' ovvio che utilizzando regolatori basati su amplificatori operazionali che pilotano il transistor, si otterrebbe più precisione e flessibilità (consentendo inoltre una maggior scelta nella generazione dei segnali).
Per rimanere in soluzioni elementari, un semplice RC nel circuito di base, alimentato a tutto-o-niente da una tensione pulsante (oscillatore con 555), potrebbe però bastare a generare cambiamenti graduali di colore secondo un ciclo temporale prefissato.
Controllo a PWM
Un controllo alternativo della luminosità e dei cambiamenti di colore, può essere fatto con una modulazione del duty-cycle degli impulsi generati da un oscillatore (Pulse-Width Modulation).
In questo caso il transistor (o il MOSFET) in serie al LED funziona in On/Off, ad una frequenza abbastanza elevata da non essere percepita dall'occhio (cioè nell'ordine delle centinaia di Hz)
E' questa la soluzione ideale per controllo mediante microprocessori: tutta la necessaria generazione degli impulsi viene fatta via software, quindi si ha il massimo di flessibilità con un hardware ridottissimo.
Non deve quindi meravigliare che la grandissima parte delle soluzioni adottate in pratica, siano di questo tipo.
In Internet si trovano infatti moltissimi dispositivi proposti per questo scopo, con varie possibilità di scelta degli effetti luminosi realizzabili e con adattabilità a vari tipi di LED RGB (compresi quelli "di potenza").
Solo come esempi fra i tanti, si segnalano questo driver e questo videoclip.
Conclusioni
L'articolo ha voluto essere una concisa panoramica dei principi di base dell'impiego di questi speciali generatori di effetti luminosi ed il suo principale scopo è quello di stimolare la fantasia dei molti utenti del Forum che si dilettano nella realizzazione di "aggeggi elettronici": questo è certamente uno dei campi di maggior effetto e l'augurio è che quanto detto possa essere seguito da una serie di articoli illustranti specifiche applicazioni.

Elettrotecnica e non solo (admin)
Un gatto tra gli elettroni (IsidoroKZ)
Esperienza e simulazioni (g.schgor)
Moleskine di un idraulico (RenzoDF)
Il Blog di ElectroYou (webmaster)
Idee microcontrollate (TardoFreak)
PICcoli grandi PICMicro (Paolino)
Il blog elettrico di carloc (carloc)
DirtEYblooog (dirtydeeds)
Di tutto... un po' (jordan20)
AK47 (lillo)
Esperienze elettroniche (marco438)
Telecomunicazioni musicali (clavicordo)
Automazione ed Elettronica (gustavo)
Direttive per la sicurezza (ErnestoCappelletti)
EYnfo dall'Alaska (mir)
Apriamo il quadro! (attilio)
H7-25 (asdf)
Passione Elettrica (massimob)
Elettroni a spasso (guidob)
Bloguerra (guerra)