Corpo dell'articolo assente
Abstract
La presente relazione descrive i passi di progetto di un sistema per la conversione dell’energia delle onde marine in energia elettrica disponibile presso un utilizzatore finale.
La sorgente è un generatore di onde marine (sea wave generator), ossia una turbina azionata dal moto del fronte ondoso sottocosta; la turbina, costituita da una grossa ruota metallica alla quale sono unite delle pale movimentate dal moto ondoso orizzontale, trasforma l’energia cinetica dell’acqua in energia meccanica rotazionale.
Il sea wave generator sfrutta pertanto il principio secondo cui, quando la profondità del fondale marino diventa inferiore alla metà della lunghezza d’onda, si ha una graduale trasformazione delle onde marine lunghe in onde frangenti le quali, incrementandosi in altezza e riducendosi in lunghezza d’onda, acquisiscono una importante e potente spinta orizzontale.
La turbina è quindi collegata ad un alternatore, ossia una macchina elettrica rotante basata sulla legge fisica dell’induzione elettromagnetica, in grado di trasformare l’energia meccanica, trasmessa con il movimento dalla turbina, in energia elettrica sotto forma di corrente alternata.
La potenza disponibile nel moto ondoso è soggetta alle variazioni di forza, frequenza e altezza delle onde; la corrispettiva potenza elettrica è costituita da una componente continua (DC) e da una lentamente variabile (AC), con frequenza dell’ordine di qualche Hz, da un valore minimo ad un valore massimo:
L’obiettivo del sistema di conversione è quindi quello di erogare verso l’utilizzatore, ad esempio la rete di distribuzione dell’energia elettrica, la sola componente DC, l’unica convertibile in altre forme di energia (termica, meccanica, ecc.):
Per conseguire questo obiettivo, è necessario interporre tra la sorgente ed il carico un opportuno sistema di accumulo che gestisca la componente alternata di tale potenza:
L’accumulatore è un elemento bidirezionale in grado di immagazzinare potenza, quando la componente AC della sorgente supera quella DC, ovvero di erogarla quando la componente AC della sorgente è al di sotto di quella DC. Il progetto del sistema di conversione deve quindi prevedere il dimensionamento del blocco di accumulo appena discusso al fine di ottenere una potenza costante sul carico.
Schema a blocchi e specifiche di progetto
Lo schema a blocchi del sistema di conversione è quello di seguito mostrato:
Le specifiche da soddisfare sono le seguenti:
- Sul carico è richiesta una tensione costante VO = 150 V e, contestualmente, una potenza costante PO = 500 W.
- La VS è soggetta a lente variazioni sinusoidali, con frequenza pari ad 1 Hz, entro il range di valori
(in termini DC) a cui corrispondono i valori di potenza
.
- Il punto di equilibrio della VS è fissato ad 80 V, in corrispondenza del quale sul carico si trasferisce una potenza PS di circa 500 W; in tali condizioni, il sistema di accumulo rimane inattivo.
- Quando VS < 80 V,PS < 500 W, il sistema di accumulo deve essere attivato per erogare potenza.
- Quando VS > 80 V,PS > 500 W, il sistema di accumulo deve essere attivato per assorbire potenza.
- Il sistema di accumulo bidirezionale è alimentato da una batteria di supercondensatori con capacità totale pari ad 80 F; la grossa capacità consente di introdurre una esigua variazione della tensione nell'intervallo di tempo pari a 1 s attorno al valore costante VSC = 40 V.
Descrizione dei singoli blocchi
Sorgente
Come anticipato nell’abstract, la turbina marina è connessa ad un alternatore, ovvero una macchina elettrica costituita da una parte cava fissa, chiamata statore, al cui interno ruota una parte cilindrica calettata sull'albero di rotazione, detta rotore, che genera un campo magnetico rotante per mezzo di magneti permanenti; sullo statore sono presenti gli avvolgimenti elettrici su cui vengono indotte le forze elettromotrici che sostengono la corrente elettrica prodotta. La loro disposizione è di tipo trifase sicché è possibile ottenere tre fasi reciprocamente sfasate di
; questo consente di costruire il modello elettrico della macchina mediante tre generatori di tensione sinusoidale, con valore massimo V1, V2, V3, frequenza pari a 50 Hz e fase pari a
,
,
rispettivamente:
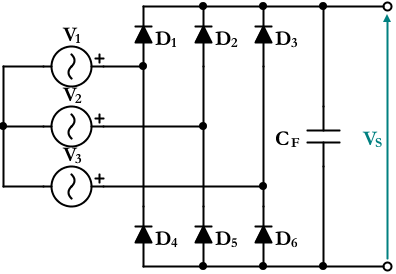
Convertitore AC/DC
Per ottenere un valore di tensione continuo e costante sul carico, come richiesto dalle specifiche, occorre rettificare la tensione alternata mediante un raddrizzatore trifase con ponte a diodi; per ridurre ragionevolmente la tensione così rettificata, si inserisce a valle del ponte un condensatore di filtro, come di seguito mostrato:
Convertitore DC/DC e sistema di accumulo
La tensione raddrizzata non è ancora idonea per essere fornita alla rete di distribuzione in quanto è ancora soggetta a ripple ed ha un valore non corrispondente a quello richiesto dalle specifiche (ovvero 150 V); a valle del raddrizzatore con filtro si inserisce pertanto un convertitore DC/DC in configurazione boost, come di seguito mostrato:
La specifica per la quale è richiesta una tensione costante di 150 V e altresì una potenza costante di 500 W, impone di modellare un carico resistivo con RO = costante.
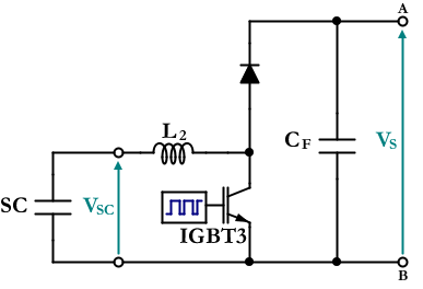
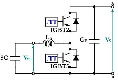
Il sistema di accumulo è la combinazione di due convertitori DC/DC, uno in modalità buck e l’altro in modalità boost:
La modalità boost è attivata allorquando la tensione VS scende sotto gli 80 V; il convertitore è quindi chiamato ad erogare potenza verso la rete vista a valle dei morsetti A-B:
La modalità buck è attivata quando il valore della tensione VS supera gli 80 V; in tal caso, il convertitore deve assorbire la potenza in eccesso disponibile ai morsetti A-B, accumulandola sulla batteria di supercondensatori, vista dal convertitore come carico con tensione costante pari a 40 V:
Le due configurazioni sono ottenute pilotando gli IGBT 2 e 3, monitorando la tensione VS e selezionando un dispositivo piuttosto che l’altro in base al superamento o meno di opportune soglie.
Dimensionamento del raddrizzatore trifase, del filtro di rete e del boost
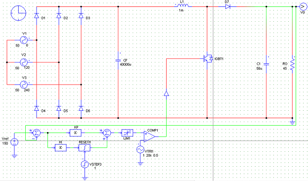
L’ambiente di simulazione impiegato nel presente progetto è PSIM Professional Version 9.0.3.400. Lo schematic di base è quello mostrato di seguito:
Al fine di ottenere una tensione media VS pari ad 80 V, occorre ricavare il valore massimo dei tre generatori sinusoidali invertendo la seguente relazione:
Al primo membro compare < v > , ossia il valore medio richiesto ai morsetti A e B; a secondo membro compare VLmax, ovvero il valore di picco della tensione stellata associata alle tre fasi. Imponendo l’uguaglianza, si ricava:
Si setta quindi tale valore nell'apposita finestra dei parametri relativi ai generatori di tensione, nel campo “Peak Amplitude”; il campo “Frequency” è impostato al valore 50 Hz e quello di “Phase Angle” al valore
,
e
rispettivamente per V1, V2 e V3.
Il modello di tutti i componenti inseriti è ideale.
Si procede quindi con il dimensionamento del boost; la tensione applicata in ingresso al convertitore è pari ad 80 V, per cui occorre imporre un duty cycle D teorico che consenta di ottenere in uscita, per tale valore, une tensione di 150 V. Pertanto si ha:
Da cui segue che:
In base alle considerazioni formulate sulla costanza del carico, si ricava il valore della resistenza RO come segue:
Da cui:
Con i valori di resistenza di carico e duty cycle ricavati, è possibile dimensionare il valore della capacità adoperando la relazione che li lega al ripple d’uscita:
Si considera accettabile un’ondulazione pari al
della tensione d’uscita, pari quindi a ΔVO = 7,5 V; la frequenza di commutazione è fissata a 20 kHz. Il worst case per il ripple d’uscita è rappresentato da un duty cycle teorico pari a 1, per cui si ricava il seguente valore di capacità:
Si sceglie un valore di capacità più elevato di quello ottenuto analiticamente, in modo da coprire con ampio margine di sicurezza tutto il campo di variabilità del duty cycle e avere una tensione di uscita ragionevolmente stabilizzata; il valore scelto è pari a
.
Per quanto riguarda l’induttanza, si sfrutta la formula riguardante il dimensionamento del valore critico:
Come è noto dalla teoria, se l’induttanza assume un valore troppo piccolo, si rischia di portare il sistema in condizioni di funzionamento discontinuo. Per cui il valore critico è ricavato massimizzando la funzione di cui sopra, ovvero:
Scartando la soluzione D = 1, il valore di D che massimizza la precedente relazione è
per cui, sostituendo, si ricava il seguente valore di induttanza critica:
Un primo valore ragionevole per L1 > L1C è
; con tale valore, il ripple di corrente è pari a:
Considerando il worst case per D = 0, si ottiene:
In tal caso, il valore massimo istantaneo di corrente che circola sull'induttore, quando l’IGBT1 è nello stato di OFF, è dato da:
Una prima considerazione sulla scelta di L1 riguarda il reperimento sul mercato del componente; in commercio infatti non è disponibile un induttore da
che supporti una corrente continua di circa 7 A. Si considera un valore di 10 mH, per cui si ha:
Un valore commerciale adeguato potrebbe essere un induttore da 10 mH che tolleri una corrente continua di almeno 5 A; ci si potrebbe accontentare di questo valore ma, d’altra parte, un valore troppo elevato di induttanza inficia sulla risposta dinamica del sistema, in particolar modo sulla prontezza di risposta. E’ ragionevole considerare un’induttanza con valore pari ad un ordine di grandezza inferiore, ovvero di 1 mH, sicché:
Si sceglie definitivamente un valore commerciale di induttanza pari 1 mH.
Per cominciare a valutare il funzionamento del circuito, inserendo i valori sopra calcolati, occorre progettare il modulatore PWM per il pilotaggio dell’IGBT1:
Il modulatore è realizzato mediante un comparatore, ai cui ingressi sono inviate due forme d’onda:
- Una triangolare di ampiezza 1 Vpp, frequenza pari a 20 kHz e duty cycle pari a 0,5, che costituisce il segnale portante;
- Una continua (modellizzata mediante un gradino di tensione) che funge da modulante; il suo valore costante è esattamente quello del duty cycle teorico ricavato in precedenza, ovvero 0,47 V (campo “Vstep”).
L’uscita del generatore PWM è connessa al gate dell’IGBT1 mediante un driver “On-Off switch controller” (che serve a interfacciare la parte di potenza con quella a basso livello del sistema).
Il valore del condensatore di filtro CF è ricavato dalla formula analitica del ripple:
La frequenza è quella di rete, ovvero 50 Hz; la RS è la resistenza vista in ingresso al boost, ovvero tra i morsetti A e B, data dalla formula:
Per cui, considerando accettabile un’ondulazione pari al
della tensione VS, ovvero 3,625 V, si ottiene:
Si imposta un valore più grande pari a
in modo tale da contenere efficacemente l’ondulazione residua in uscita dal raddrizzatore.
Impostando il controllo di simulazione con “Time step” pari a 1E − 007 e “Total time” pari a 0,1, si ottiene il seguente andamento della tensione di uscita sul carico:
Come risulta evidente dal grafico temporale, la risposta è quella tipica di un sistema del secondo ordine, in particolare oscillatoria sottosmorzata con propria pulsazione caratteristica ωn (dipendente dalla pulsazione di risonanza della parte induttivo-capacitiva del sistema) e fattore di smorzamento ζn; la funzione di trasferimento possiede quindi due poli complessi e coniugati con parte reale negativa. Il regime permanente è ottenuto effettivamente intorno al valore di 150 V richiesto sul carico, cui si sovrappone un’ondulazione che occorre compensare ulteriormente mediante idonea controreazione.
Si può sperimentare che aumentando di almeno un ordine di grandezza il valore della capacità del boost, lo pseudo-periodo dell’oscillazione si incrementa notevolmente (la risposta si assesta dopo almeno 300 ms dall'applicazione della sollecitazione a gradino). Questo fenomeno è legato a un aumento dell’energia elettromagnetica immagazzinata nel sistema, sicché lo scambio energetico tra induttanza e capacità è più lento.
Le condizioni operative dell’oscillatore LC sono quelle di smorzamento relativamente elevato che deve comunque garantire:
- Operatività del sistema con poli complessi e coniugati, in quanto la sua dinamica sottosmorzata, in termini di prontezza di risposta, è più rapida rispetto a quella di un sistema sovrasmorzato con poli a sola parte reale negativa;
- Smorzamento ragionevolmente efficace tale da evitare che le oscillazioni diventino troppo grandi (caso in cui si spillerebbe troppa poca energia dall'oscillatore LC).
Nel sistema che si sta progettando, l’effetto smorzante è introdotto maggiormente dal carico RO (un contributo è dato altresì dagli elementi parassiti dei componenti reattivi e dalla parte resistiva dei componenti di potenza, anche se in misura minore).
Per quanto detto, è fondamentale raggiungere un trade-off tra:
- Prestazioni statiche che richiedono valori dei componenti reattivi ragionevolmente elevati in modo tale da ridurre le ondulazioni di tensione e corrente sul carico;
- Prestazioni dinamiche che richiedono valori dei componenti reattivi ragionevolmente contenuti in modo da non limitare la prontezza di risposta dell’intero sistema.
Dimensionamento del controllo mediante metodo di taratura automatica
Nel progetto in esame si impiega il metodo di taratura automatica di Ziegler & Nichols che consente di progettare un controllo PI o PID di un sistema del quale non si conosce esattamente il modello matematico rappresentativo.
Si supponga di impiegare un controllore PI:
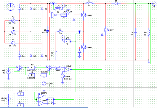
Il segnale errore ε, ottenuto dalla comparazione tra la tensione di uscita reale VO e il riferimento di tensione desiderato Vref, è inviato al ramo proporzionale (amplificato della costante KP) e al ramo integratore (amplificato della costante KI e integrato dal blocco con f.d.t. pari a 1 / s). Il risultato delle elaborazioni è successivamente sommato e fornito come segnale di controllo al modulatore PWM, in luogo del gradino di tensione che fornisce il valore di D.
L’accorgimento da assumere riguardo al blocco integratore è quello di fornire un comando di reset ogniqualvolta è rivelata una variazione del segnale errore ε; si tratta, infatti, di un elemento che somma progressivamente tutto ciò che gli viene fornito in ingresso sicché è necessario azzerare, ad ogni nuovo lancio di una simulazione, le condizioni iniziali derivanti da una precedente simulazione, evitando di fatto la saturazione della memoria occupata dalle variabili di calcolo del componente.
Il blocco impiegato in PSIM è quello denominato “External Resetable Integrator”, il quale presenta, oltre ai due terminali di ingresso e di uscita, un terzo accesso cui è possibile applicare il comando di reset delle condizioni iniziali, modellizzato, nel progetto in esame, da un gradino unitario impostato con “Tstep” 0,0001 s:
Il metodo di taratura empirica consiste nel porre a zero il valore della costante KI del ramo integratore e incrementare progressivamente il valore della costante proporzionale KP fino a quando si raggiunge un valore critico
per il quale il sistema si porta alla soglia dell’instabilità, innescando delle oscillazioni di ampiezza costante A e periodo critico
:
La procedura di Ziegler & Nichols fornisce i seguenti valori empirici di costante proporzionale e periodo di integrazione, relativi a un controllore PI:
Per un controllore PID si ha invece:
Un valore iniziale ragionevolmente valido della costante KP è quello ottenibile ripercorrendo lo stesso procedimento per ricavare il valore del duty cycle dalla relazione:
avendo imposto i valori di VO e di VS. Dovendo avere un duty cycle di 0,47 a fronte di una tensione sul carico di 150 V, si parte da un valore:
e si procede per incrementi successivi. In questa fase, non bisogna considerare il valore di regime della tensione d’uscita in quanto l’effetto della sola azione proporzionale fa sì che, in stato stazionario, l’errore non sia mai nullo.
Si evidenzia l’inserimento di un blocco saturatore (LIM1) in uscita dal regolatore PI che ha lo scopo di limitare il segnale di controllo fornito al modulatore entro i valori di D compresi tra 0 e 1; nel caso in oggetto, si imposta il valore “Lower Limit” a 0,01 e “Upper Limit” a 0,99 (prossimi ai valori limite). Occorre infatti tenere conto che all’accensione il circuito è spento e, d’altra parte, si richiede una tensione di uscita pari a 150 V, per cui l’errore è esattamente pari a 150. Quest’ultimo, processato dal controllore PI, fornisce un duty cycle maggiore dell’unità: tale condizione però fa sì che l’IGBT1 permanga sempre nello stato di OFF, per cui il sistema rimane inattivo.
Partendo da KP = 0,003 e incrementando per tentativi successivi, si perviene a un valore critico
per cui si instaurano oscillazioni con ampiezza costante:
Eseguendo uno zoom, è possibile misurare l’entità del periodo critico:
Il regolatore PI va allora dimensionato a partire dai seguenti parametri:
Settando i valori così trovati direttamente sui componenti del blocco di controllo, il sistema diviene instabile (la costante di tempo dell’integratore, che implementa una funzione di trasferimento del tipo 1 / TIs è internamente impostata a 1 in modo da fornire una pura azione integratrice con f.d.t del tipo 1 / s):
Si applica allora una riduzione della costante di integrazione di un fattore 10:
Quella ottenuta è la stabilità per variazioni di grande segnale; la robustezza del sistema di controllo deve garantire altresì la stabilità per variazioni di piccolo segnale. Per il corretto dimensionamento si sollecita il controllore con un gradino di tensione variabile da 150 V a 160 V entro un intervallo temporale di 100 ms (all'interno del quale il sistema ha raggiunto abbondantemente il regime permanente):
La risposta divergente alla sollecitazione mostra l’instabilità del sistema; si effettua pertanto una riduzione dell’azione proporzionale di un fattore 1,5:
Come si evidenzia nella figura, il nuovo valore di regime pari a 160 V è raggiunto dopo circa 40 ms dall'applicazione della variazione, denotando il raggiungimento della stabilità con una buona prontezza di risposta.
Segue la nuova verifica della stabilità per variazioni di grande segnale riapplicando il riferimento di tensione pari a 150 V e settando i parametri affinati direttamente sui componenti del controllore. Si ottiene la seguente risposta temporale:
E’ evidente la corretta stabilizzazione della tensione di uscita al valore di 150 V come richiesto dalle specifiche.
Dimensionamento del sistema di accumulo
Modalità buck
Il dimensionamento del sistema di accumulo ha inizio dalla configurazione buck (ovvero in modalità di ricarica); nel worst case, l’accumulatore riceve in ingresso una tensione VSmax = 100V e, dovendo essere garantita sul carico una potenza costante di 500 W, deve compensare l’eccesso ΔP = PSmax − PS = 750 − 500 = 250 W erogando un’opportuna corrente al sistema di accumulo formato dal blocco di supercondensatori.
Per la corretta modellazione, si imposta il valore di capacità pari a 80 F con una condizione iniziale sulla tensione VSC(t = 0) = 40V (parametro “Init. Cap. Voltage”); naturalmente bisogna settare il valore di picco dei generatori trifase in modo da fornire, ai morsetti A e B, un valore medio di tensione pari a 100 V, sicché:
Giacché il buck è sottoposto sia in ingresso sia in uscita a una tensione costante e la specifica da soddisfare è data in termini di potenza, viene controllato unicamente mediante la corrente che scorre sulla serie formata dall’induttore e dal carico dei supercondensatori; il valore medio è dato dalla relazione:
La modalità di controllo in corrente adottata sul buck è quella a isteresi; in serie all'induttanza si inserisce un sensore di corrente in grado di rilevare la variazione di corrente rispetto a due valori di soglia: uno massimo che eccede quello medio del
e uno minimo che difetta quello medio del
:
Il dimensionamento dell’induttanza del buck è svincolato dalle considerazioni effettuate fino ad ora per l’alimentatore boost in quanto, essendo il controllo a isteresi asincrono, è legato esclusivamente alla commutazione dell’IGBT2 in concomitanza al superamento delle soglie di cui sopra; deve inoltre essere realizzato in modo che la rampa di salita della corrente (da Imin a Imax) avvenga in un intervallo di tempo Δt tale che un ciclo completo di carica e scarica sia contenuto entro un periodo TS pari all'inverso di fS = 20 kHz, al fine di agevolare il filtraggio dei disturbi a una singola frequenza.
In base a tali considerazioni, essendo per il buck D = 40 / 100 = 0,4, VL = 10040 = 60 V, si può ricavare il valore dell’induttanza sfruttando la relazione inerente al ripple di corrente durante il periodo TON di carica:
Si ottiene un valore L2 = 0,95 mH, approssimato a 1 mH.
Il controllo a isteresi è realizzato mediante due comparatori a soglia e un latch S-R; le soglie di riferimento sono implementate da un generatore di tensione costante impostato a 6,25 V e due blocchi di guadagno proporzionale settati al valore di 1,1 (per simulare il valore massimo di corrente) e di 0,9 (per simulare il valore minimo di corrente). Quando la corrente oltrepassa Imax il comparatore COMP3 commuta al valore HIGH attivando il comando di RESET del latch e spegnendo l’IGBT2; quando si supera la soglia Imin il comparatore COMP2 scatta al valore HIGH fornendo il comando di SET del latch e attivando l’IGBT2. In tutte le altre condizioni di funzionamento rientranti nei due valori di corrente limite, non bisogna intraprendere alcuna azione di controllo; il circuito che soddisfa tali specifiche è quello di seguito mostrato:
L’inserimento di una sorgente triangolare di prova con valore di picco pari a 8 V, frequenza di 20 kHz e di un oscilloscopio a 4 canali, consente di verificare il corretto funzionamento del controllo:
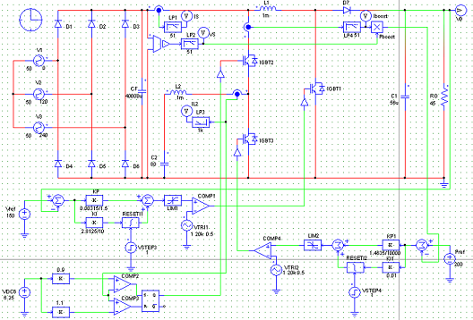
Lo schema completo del controllo in corrente è quello di seguito mostrato:
A questo punto, al fine di verificare il corretto bilancio di potenza in DC in fase di ricarica dell’accumulatore, occorre estrarre i valori medi delle tensioni e delle correnti per mezzo di un filtraggio passa-basso del primo ordine:
- In uscita dal raddrizzatore trifase;
- Sul sistema di accumulo.
Il filtraggio effettuato in uscita dal raddrizzatore trifase è reso necessario poiché sia la forma d’onda della tensione che della corrente sono affette da un’ondulazione a frequenza sestupla di quella di rete (300 Hz). Inoltre, come anticipato, il filtraggio della tensione raddrizzata è utile in quanto il suo valore medio è impiegato come trigger per il sistema di supervisione che dovrà pilotare correttamente l’accumulatore nei tre stati di ricarica, erogazione, trasparente alla potenza.
Il segnale di tensione è misurato per mezzo di un “Voltage Sensor” e quello di corrente con un “Current Sensor” (già impiegato per implementare il controllo a isteresi dell’accumulatore):
Al fine di estrarre correttamente l’armonica a 50 Hz e ottenere contestualmente una buona attenuazione delle componenti spurie già a 300 Hz, si imposta una frequenza di cut-off pari a 51 Hz.
Per quel che riguarda il sistema di accumulo in configurazione buck, la tensione è già stabilizzata dalla grossa capacità presentata dal blocco di supercondensatori sicché non è richiesto il filtraggio; viceversa, la corrente va ripulita dal ripple introdotto dall’azione di switching del dispositivo di potenza. Si inserisce un filtro passa-basso sull’uscita del sensore per il controllo in corrente come di seguito mostrato:
Al fine di abbattere la componente di switching a 20 kHz, si sceglie una frequenza di cut-off del filtro pari a meno di una decade, in particolare 1 kHz.
Deve essere pertanto verificato il bilancio energetico di potenza DC in condizioni di accumulo, ossia con un valor medio della tensione in ingresso all'accumulatore pari a 100 V e una potenza associata in DC di 750 W; ovvero:
Lanciando la simulazione, è possibile verificare il corretto bilancio di potenza:
Modalità boost
La fase successiva prevede il dimensionamento dell’accumulatore quando opera in erogazione, ossia nelle condizioni per cui la tensione ai morsetti A-B, nel caso peggiore, è pari a 60 V con potenza disponibile di 300 W.
La topologia da prendere in esame è questa volta quella del boost, cui è applicata una tensione in ingresso pari a 40 V (mantenuta costante dalla grossa capacità equivalente mostrata dal blocco di supercondensatori); occorre imporre un duty cycle in modo da ottenere in uscita una tensione di 60 V.
Si procede considerando inizialmente il boost ad anello aperto, in modo da verificare l’evoluzione temporale della potenza erogata, assumendo gli stessi valori dei componenti reattivi dimensionati per la configurazione buck; l’IGBT2 viene interdetto (ponendo a potenziale nullo il suo gate) mentre l’IGBT3 viene pilotato da un modulatore PWM (similmente a quello implementato per il boost principale).
Operando senza retroazione, occorre intervenire manualmente sul duty cycle fino al raggiungimento della condizione per cui si ha l’effettiva erogazione di una potenza pari a 200 W; è chiaro che il valore di D deve essere tale da polarizzare direttamente il diodo di IGBT2 (valori troppo esigui lo manterrebbero in interdizione) e, contestualmente, da non generare delle tensioni così elevate da interdire i diodi del ponte raddrizzatore. Si assume come valore iniziale quello che soddisfa la specifica sulle tensioni in ingresso e uscita al boost:
Procedendo per tentativi, si ottiene il seguente andamento della potenza erogata:
Il valore è ovviamente negativo in quanto, congruentemente al riferimento del sensore di corrente, la potenza in questione è erogata dall'accumulatore (generatore) verso il carico (utilizzatore); il duty cycle che verifica il vincolo di potenza è pari a 0,3167. Da osservare che il mancato mantenimento nel tempo del valore di potenza è chiaramente dovuto all'attuale assenza di controreazione. Occorre inoltre evidenziare che la regolazione fine del duty cycle è ottenuta intervenendo sulla quarta cifra decimale; questo dipende dall'idealità, finora assunta, dei componenti reattivi e dei dispositivi di potenza. Tale assunzione ha come conseguenza un valore di resistenza equivalente parassita sostanzialmente nullo, per cui una minima variazione sulla tensione (in tal caso sul duty cycle) si traduce in una grande escursione di corrente.
La situazione appena descritta è migliorabile introducendo delle perdite provvisorie, ovvero computando nei componenti circuitali gli elementi parassiti, nella fattispecie:
- Per l’induttore si assume una resistenza serie pari a
;
- Per l’IGBT si assume una resistenza di conduzione pari a
e una tensione di soglia pari a 0,7 V;
- Per i diodi di ricircolo si assumono gli stessi valori degli switch di potenza.
Al fine di ridurre il transitorio di corrente sull'induttanza, si imposta una condizione iniziale pari a 5 A; questo richiede che il parametro “Initial Position” dell’IGBT3 sia settato al valore 1, in modo da fornire al solutore numerico il percorso di richiusura della corrente iniziale. Si ottiene il seguente andamento temporale della potenza:
Tale evoluzione rende evidente che l’introduzione dei parametri parassiti nei componenti circuitali migliora la stabilizzazione della potenza e riduce l’ondulazione sovrapposta al segnale.
Segue la chiusura dell’anello di reazione implementando un controllo in potenza; il pilotaggio dell’IGBT3 è realizzato mediante la stessa modalità discussa nel controllo dell’IGBT1, con la differenza che la regolazione del duty cycle viene effettuata confrontando la potenza di riferimento pari a 200 W, ossia il valore desiderato che si richiede eroghi il boost, e la potenza fornita dal convertitore ai morsetti A-B, ottenuta come prodotto tra il valor medio della tensione VS e il valor medio della corrente erogata verso il carico:
Il valor medio della corrente erogata dal boost in ricarica è ancora una volta estratto mediante filtraggio passa basso, con frequenza di taglio impostata al valore di 51 Hz; la potenza è ottenuta impiegando un blocco moltiplicatore.
Applicando nuovamente il metodo di taratura di Ziegler & Nichols si perviene al seguente valore delle costanti parametriche:
Procedendo per tentativi, si regola finemente il valore delle costanti di cui sopra; il circuito fornito di controllo in potenza è quello di seguito mostrato:
Al fine di ottenere una VS con valor medio di 60 V, si impostano i generatori della terna trifase al seguente valore di picco:
Lanciando la simulazione si verifica il corretto bilancio di potenza dell’accumulatore in modalità boost:
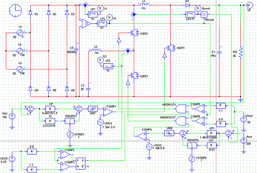
Sistema di supervisione
Il sistema di supervisione ha lo scopo di monitorare il valore medio della tensione VS e selezionare l’opportuna modalità di funzionamento del sistema di accumulo; l’abilitazione di una configurazione piuttosto che dell’altra avviene impostando due soglie di riferimento attorno al valore di 80 V:
Lo schema di principio è quello mostrato di seguito:
Le condizioni di funzionamento sono:
- VS > VSsup, VH = 1 (abilitazione buck) VL = 0 (disabilitazione boost);
- VS < VSinf, VH = 0 (abilitazione buck) VL = 1 (disabilitazione boost);
- VSinf < VS < VSsup, VH = 0 (abilitazione buck) VL = 0 (disabilitazione boost).
Lo schema definitivo comprendente il sistema di supervisione è il seguente:
Scelta dei componenti reali
Condensatori
Per il condensatore di filtro CF si sceglie un componente commerciale elettrolitico in alluminio da
prodotto dalla Su’scon (HP series); in tal modo si mantiene un valore di capacità elevato tale da contenere ragionevolmente il ripple di tensione prodotto dal raddrizzatore e resistere a un valore limite di 100 Vdc.
Compatibilmente ai calcoli sviluppati nella parte relativa al dimensionamento del boost principale, per il condensatore C1 si sceglie un componente commerciale elettrolitico in alluminio da
prodotto dalla Nichion (BX series).
La batteria di supercondensatori scelta è il modello BMOD0083 P048 B01 prodotta dalla Maxwell Technologies da
.
Diodi
Per il raddrizzatore trifase, considerando che nel caso peggiore, per una potenza massima di 750 W con una tensione di 100 V, il ponte è chiamato a sostenere una corrente di 7,5 A, si sceglie un ponte a diodi da 15 A − 140 Vpp modello DB15/25-02 140 200 prodotto dalla Diotec Semiconductor; dal datasheet si evince che, per un valore di corrente pari a 7,5 A, la VON dei diodi è di 0,65 V.
In base alle seguenti misure effettuate in simulazione (considerando altresì i valori istantanei di picco durante il transitorio):
per il diodo D7 del boost principale si sceglie un componente commerciale da 300 V − 40 A, modello SBR40U300CT prodotto dalla Diodes Incorporated; dal datasheet si ricava VON = 0,65 V e
(a
).
IGBT
In base alle seguenti misure effettuate in simulazione (considerando altresì i valori istantanei di picco durante il transitorio):
per l’IGBT1 del boost principale si sceglie un componente commerciale da 600 V − 32 A con diodo incorporato, prodotto dalla International Rectifier. Dal datasheet si evincono i seguenti valori:
- Per lo switch: VON = 0,7 V (a
),
;
- Per il diodo: VON = 0,7 V (a
),
.
In base alle seguenti misure effettuate in simulazione per l’IGBT2 (considerando altresì i valori istantanei di picco durante il transitorio):
e per l’IGBT3 (considerando altresì i valori istantanei di picco durante il transitorio):
si sceglie lo stesso componente commerciale con diodo incorporato da 600 V − 7,5 A per entrambe le configurazioni del sistema di accumulo, prodotto dalla ST. Dal datasheet si evincono i seguenti valori:
- Per lo switch: VON = 2,45 V,
;
- Per il diodo: VON = 0,5 V,
.
Induttori
Compatibilmente ai calcoli sviluppati nella parte relativa al dimensionamento del boost principale e del buck del sistema di accumulo, per L1 e L2 si sceglie lo stesso componente commerciale da
prodotto dalla Würth Elektronik.
Simulazione con i componenti reali e computo delle perdite
Sistema di accumulo inattivo
Sistema di accumulo attivo in modalità boost (accumulo)
Sistema di accumulo attivo in modalità buck (erogazione)
Stima delle perdite
L’introduzione degli elementi reali comporta la presenza di perdite dovute agli elementi parassiti, quali:
- Resistenze serie di induttori e condensatori;
- Cadute di tensione caratteristiche e resistenze di conduzione di IGBT e diodi durante il TON del segnale di pilotaggio del dispositivo.
La presenza degli elementi parassiti e la conseguente dissipazione introdotta impone alla sorgente l’impegno di una potenza maggiore di quella richiesta dal carico e dal sistema di accumulo; si consideri, ad esempio, l’andamento della potenza media disponibile ai morsetti A-B in modalità boost:
E’ evidente la presenza di un eccesso di potenza pari a 770,43 − 750 = 20,43 W impegnato dalla sorgente per far fronte alle perdite. Per semplicità si considera il ponte di Graetz ideale e si trascurano le perdite di switching, non apprezzabili dal simulatore; essendo in modalità di ricarica, i duty cycle imposti dalla regolazione valgono DBOOST = 0,35 e DBUCK = 0,4 rispettivamente per il boost principale e per il sistema di accumulo in configurazione buck. Le potenze medie dissipate da ciascun componente valgono:
La somma delle singole potenze è pari a 20.4285 W, coincidente con l’esubero di potenza misurato in simulazione.
Considerazioni finali
Dall'analisi dei grafici temporali mostrati nella precedente sezione, si evince il soddisfacimento delle specifiche di progetto, ovvero la fornitura di una potenza costante sul carico di circa 500 W con una tensione stabile al valore di 150 V, entro il range di variabilità della tensione VS e contestualmente della potenza PS. Questo è garantito dal corretto dimensionamento del sistema di accumulo che gestisce opportunamente l’eccesso o il difetto di potenza rispetto al valore di equilibrio esplicitato nei vincoli progettuali.
La presenza dei componenti reali non inficia sull'erogazione costante di potenza al carico, grazie all'azione del sistema di controllo del boost principale e del sistema di accumulo; inoltre, l’eccesso di potenza che la sorgente è chiamata a fornire per compensare le perdite dei componenti reali verifica effettivamente il bilancio energetico appena computato.
Il sistema di supervisione funziona correttamente entro i valori limite della tensione VS previsti dalle specifiche, rimanendo inattivo entro il range 72 V < VS < 88 V e attivando/disattivando gli IGBT 2 e 3 contestualmente al superamento delle soglie laterali.
Una considerazione finale merita la capacità di filtro. Si potrebbe pensare di ridurre il valore di CF il quale, risultando considerevole, richiede l’impiego un condensatore di grosse dimensioni, quindi sostanzialmente ingombrante e pesante. In prima approssimazione, i vantaggi che conseguono da un suo decremento sono:
- Diminuzione in termini di peso, ingombro e costo;
- Notevole miglioramento della dinamica del sistema, ovvero aumento della prontezza di risposta complessiva.
L’innesco di tali fluttuazioni attorno al valore di regime è dovuto a due tipi di valutazioni:
- Il convertitore boost in oggetto, per i valori di induttanza, capacità e carico dimensionati in base ai vincoli progettuali, risulta essere un sistema poco smorzato sicché si presta ad avere un picco di risonanza (visibile tracciando il diagramma di Bode del guadagno) che è causa delle oscillazioni innescate dal raddrizzatore trifase. In realtà il circuito avrebbe bisogno di molta più potenza (ad esempio tra 2 e 4 kW) operando ad esempio con un grosso carico; in tal modo si avrebbe un effetto riduttivo del fattore di merito Q del risonatore equivalente al boost (legato in modo inversamente proporzionale all'aliquota di potenza dissipata) nonché un abbattimento delle stesse oscillazioni. D’altra parte, le specifiche iniziali di progetto sono stringenti e comportano una limitazione dei gradi di libertà nella scelta dei componenti, sicché resta unicamente il supporto della retroazione per il controllo delle oscillazioni;
- La riduzione della capacità di filtro CF si traduce in un restringimento del serbatoio reattivo che scambia energia con il raddrizzatore. Si ha quindi un contributo di potenza AC, dato dai prodotti di inter-armoniche AC in tensione e in corrente presenti in aggiunta a quelle DC precedentemente misurate, che non viene gestito da alcuno stadio successivo al raddrizzatore, presentandosi in essi sotto forma di oscillazioni in tutti i segnali di tensione e corrente.
Dalla prima considerazione deriva un’esigua possibilità di intervento nella limitazione delle oscillazioni relegata sostanzialmente al sistema di controllo. Questo traspare chiaramente dalla figura precedente in cui la retroazione garantisce certamente l’assestamento intorno al valore di regime, ma nessuna azione di contenimento delle fluttuazioni di tensione. Dalla seconda risulta evidente che l’incremento del contributo di potenza AC derivante da una riduzione di CF e, soprattutto, l’incapacità di una sua elaborazione da parte del sistema, si traduce in una perdita di potenza, stimabile tra i 30 e i 40 W, pari a circa il
di quella per cui il sistema è stato all'uopo progettato. Questa ultima constatazione depone certamente a favore della scelta di mantenere una CF grande, piuttosto che di una sua riduzione.

Elettrotecnica e non solo (admin)
Un gatto tra gli elettroni (IsidoroKZ)
Esperienza e simulazioni (g.schgor)
Moleskine di un idraulico (RenzoDF)
Il Blog di ElectroYou (webmaster)
Idee microcontrollate (TardoFreak)
PICcoli grandi PICMicro (Paolino)
Il blog elettrico di carloc (carloc)
DirtEYblooog (dirtydeeds)
Di tutto... un po' (jordan20)
AK47 (lillo)
Esperienze elettroniche (marco438)
Telecomunicazioni musicali (clavicordo)
Automazione ed Elettronica (gustavo)
Direttive per la sicurezza (ErnestoCappelletti)
EYnfo dall'Alaska (mir)
Apriamo il quadro! (attilio)
H7-25 (asdf)
Passione Elettrica (massimob)
Elettroni a spasso (guidob)
Bloguerra (guerra)