Ci è voluto molto tempo prima di capire come funziona un SMPS. I primi sono sempre esplosi e raramente ho trovato un tutorial interessante e allo stesso tempo rigoroso sull'argomento. A tal proposito ho pensato di provare a scriverne uno io e vedere cosa riuscivo a fare. Ho deciso di scriverlo in due parti per raggruppare meglio i concetti.
In questa parte introdurrò la topologia del convertitore e il suo funzionamento teorico, per poi passare alla teoria e al dimensionamento del trasformatore.
Nella seconda parte parlerò del controllore, dell'anello di regolazione, del progetto e della realizzazione del PCB con tutte le misure del caso.
Indice |
Iniziamo dal classico buck
Abbiamo bisogno di 5 V a 10 A ma disponiamo di un bus che varia tra 12 e 24 V. Ci serve anche un isolamento elettrico tra questo bus e i nostri 5 V. L'idea iniziale (e parzialmente vincente) sarebbe quella di utilizzare un convertitore buck.
Il problema principale è la mancanza di isolamento, richiesto per motivi che non ci riguardano. Non di minore importanza è il duty-cycle a cui il buck dovrà lavorare, che corrisponde semplicemente al rapporto tra tensione d'uscita e di ingresso (almeno in CCM). Nel caso peggiore abbiamo, almeno a regime:
Questo non è particolarmente tragico ma è bene tenerlo in considerazione: quello che succede è che il diodo di ricircolo, che poi diventerà un rettificatore sincrono (un mosfet), è acceso per l'80% del tempo. Il diodo (o qualunque interruttore equivalente), va proporzionalmente sovradimensionato rispetto all'interruttore principale, che non svolge molto lavoro e porta una corrente efficace molto minore.
Dall'espressione del duty-cycle, a regime, la tensione di uscita del buck vale
La topologia forward
Come avere l'isolamento e un duty-cycle decente? Si aggiunge un trasformatore.
Lo schema è di poco cambiato se si osserva con attenzione. Quello che è successo è che al posto del MOS c'è un trasformatore. Se nel buck l'induttore era commutato tra ingresso (24 V) e il riferimento (0 V), adesso c'è di mezzo il rapporto di trasformazione. A regime abbiamo
dove
è il rapporto tra le spire del trasformatore e D è il solito duty-cycle, ossia la frazione di tempo in cui tengo acceso il MOS S, e quindi applico una tensione positiva al trasformatore. A questo punto ci accorgiamo che per avere un duty-cycle di 0.5, che ci consentirebbe di ripartire equamente le perdite tra diodo di ricircolo e interruttore principale (che adesso è quello che accende il trasformatore), possiamo agire sul rapporto spire.
Modello del trasformatore
Qui iniziano i problemi. È vero che abbiamo risolto con isolamento e duty, ma c'è un nuovo componente magnetico che prima non c'era, e per capire come lavorare con i trasformatori ad alta frequenza ci ho messo molto tempo. Durante i miei studi non ho mai affrontato l'argomento dal punto di vista pratico, accorgendomi poi che capire come davvero funzionano le cose non è per nulla scontato. Come fanno i libri di testo partirei dal trasformatore ideale, cercando di spiegare al "me del passato" le cose con chiarezza e senza troppi giri di parole.
Quello che vogliamo è questo:
Si tratta di un meraviglioso componente. Utilizzandolo -anche in continua- possiamo applicarvi una tensione e trovarcela ridotta all'uscita. Assorbendo una corrente all'uscita, inoltre, la troviamo assorbita dall'ingresso e ridotta dello stesso fattore. Insomma è molto comodo, l'unico problema è che nella realtà non esiste esattamente in questa forma. Il modello che dobbiamo utilizzare è questo:
Notiamo per prima cosa che il componente al centro è proprio il trasformatore ideale di prima. Le due resistenze sono associate alla resistività delle spire nel trasformatore. Lk è l'induttanza di leakage, la sua corrente rappresenta il flusso disperso, che è quello che non si concatena tra i due avvolgimenti. Lm si chiama induttanza di magnetizzazione e rappresenta il flusso di induzione magnetica nel nucleo del trasformatore, quello accoppiato da entrambi gli avvolgimenti. La sua presenza fa sì che il trasformatore non possa essere utilizzato con una tensione continua, altrimenti questo è quello che succederebbe (trascuriamo Lk per ora):
Applicando ad un trasformatore reale una tensione continua, la corrente inizierebbe a crescere linearmente nell'induttanza di magnetizzazione Lm. La corrente in Lm rappresenta il flusso di induzione magnetica nel nucleo del trasformatore (come vedremo in seguito, è sufficiente conoscere il numero di spire e la sezione del nucleo per conoscerlo). Il flusso nel nucleo, dopo un po', raggiunge la saturazione: si tratta del valore massimo di induzione magnetica che la ferrite può sopportare. Superata questa, il flusso fa una visita all'aria che circonda il nucleo e per il circuito non c'è più alcun trasformatore.
Da questo momento, l'induttanza Lm crolla rapidamente a quella che si avrebbe se le spire fossero avvolte in aria. La corrente al primario, non più limitata, cresce all'improvviso e viene frenata solamente da Rp. La tensione si manifesta al secondario solamente quando il trasformatore non è saturato, questo perché è necessaria una variazione di flusso per avere una tensione indotta, e nell'ultima parte del grafico non ne abbiamo.
È necessario resettare il trasformatore, ossia scaricare la corrente nell'induttanza di magnetizzazione con una tensione negativa prima di raggiungere la saturazione.
Ecco perché si chiamano Switched Mode Power Supply: essi commutano continuamente per evitare la divergenza dei flussi magnetici (tra le tante cose). Così è nel trasformatore del forward e così è nell'induttore di uscita del buck.
La corrente in Lm sarebbe bello non averla. Stiamo tuttavia osservando uno schema elettrico equivalente di un componente elettromeccanico, questo desiderio è semplicemente mal posto. La corrente di magnetizzazione è quella che si manifesta durante l'induzione tra i due avvolgimenti ed è intrinseca e necessaria.
Ci accorgiamo che con questa topologia non è possibile avere un duty-cycle unitario, ci serve del tempo per scaricare l'induttanza di magnetizzazione. Ci sono altre strutture che permettono di mantenere il flusso intorno allo zero senza avere fasi di reset (in cui non è trasferita potenza al secondario), come il full-bridge o l'half bridge.
Azzerare la corrente in Lm significa dissipare, ad ogni ciclo di commutazione, un'energia pari a quella che si trova sui libri di elettrotecnica per un'induttanza:
In aggiunta abbiamo un'altra corrente: quella dell'induttanza Lk. Quest'ultima è in serie al trasformatore e dipende anche dalla corrente al secondario (vi ricordate che la corrente al primario è in rapporto fisso con quella all'uscita?). Anche quest'induttanza deve essere scaricata e la sua energia vale
Di solito si utilizza uno snubber RC + diodo come questo nel quadrato lilla (che carino), che analizziamo brevemente per avvicinarci al problema:
Quando il mosfet S viene spento, la somma delle correnti in Lm ed Lk percorre il diodo e carica la capacità di snubber, che caricandosi mostra una tensione negativa linearmente crescente. Quando la corrente si esaurisce il diodo si spegne, lasciando alla resistenza il compito di dissipare l'energia accumulata nella capacità. Non preoccupiamoci troppo di questo snubber (che diventa una stufa) perché, come da titolo, questo convertitore utilizza un'altra tecnica chiamata clamp attivo.
Clamp attivo
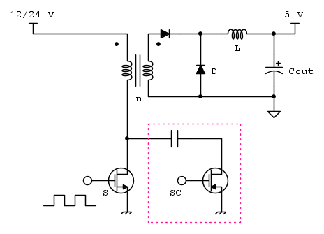
Quello nel rettangolo tratteggiato è lo schema di principio del clamp attivo per un convertitore forward (occhio al mosfet P). Non so bene da dove arrivi né chi l'abbia utilizzato per prima volta. C'è una presentazione di TI del 2011 che ne parla in modo semplice ed esaustivo. La Linear produce un bellissimo controllore per questa topologia, che sarà quello che utilizzeremo qui. Il clamp attivo permette di evitare la dissipazione dell'energia in Lk ed Lm.
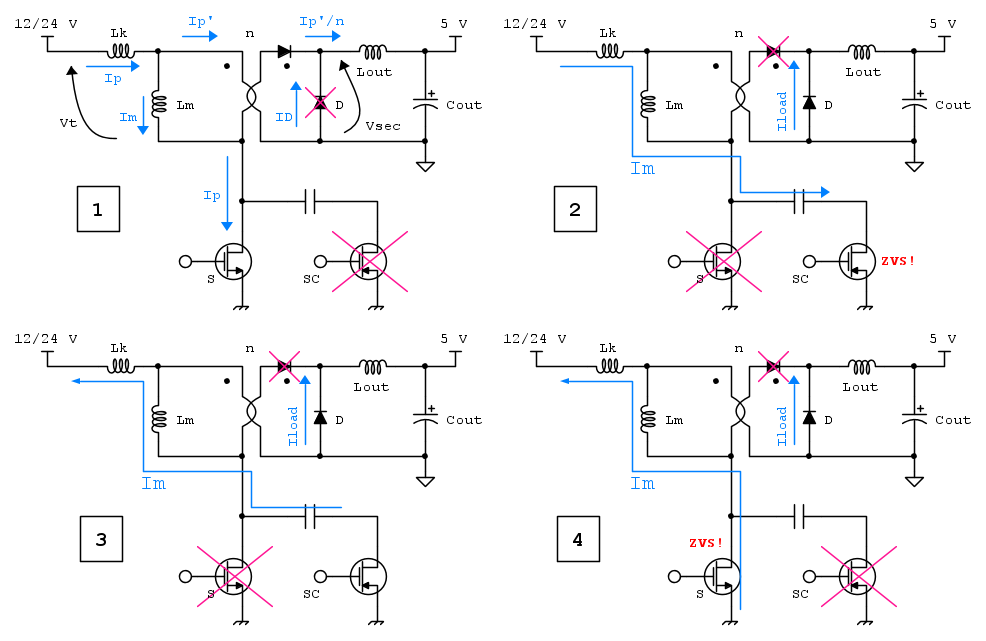
Queste sono le quattro fasi di massima che descrivono il funzionamento del clamp:
Fase 1
S conduce e il trasformatore alimenta l'uscita. La corrente in Lm cresce linearmente in quanto sottoposta alla tensione di alimentazione (trascuriamo la caduta su Lk in quanto trascurabile). Il clamp non esiste in questa fase in quanto SC è interdetto e non scorre corrente sulla nuova capacità. All'uscita, la corrente cresce linearmente nell'induttanza. Chiamiamo Vt la tensione ai capi del trasformatore e ID la corrente del diodo di uscita.
Fase 2
S viene spento. Nel tempo morto tra lo spegnimento di S e l'accensione di SC, il diodo di body di SC è acceso dalla corrente in Lm. Si ha ZVS su SC (Zero Voltage Switch: questa è una buona cosa ma non voglio dilungarmi, significa che posso accendere il mosfet quando la sua tensione è già quasi nulla e ho pochissime perdite di commutazione). Si accende SC e la corrente magnetizzante scorre nella capacità e nel mosfet del clamp. A regime, la capacità C raggiunge una tensione tale da mantenere a zero la media della corrente in Lm. Perché ciò avvenga, la tensione su C è maggiore di quella di alimentazione. Il valore di tale tensione si può ricavare imponendo una media nulla all'espressione del flusso nel trasformatore. Il trasformatore è sottoposto a una tensione negativa in questa fase.
All'uscita, la corrente è fornita al carico dall'induttanza e circola nel diodo. La corrente decresce linearmente in quanto l'induttanza è sottoposta ad una tensione negativa pari a Vout.
Fase 3
Im cambia verso, spinta dalla tensione sulla capacità di clamp, percorrendo il trasformatore al contrario. Durante questi intervalli stiamo supponendo che la capacità C abbia una tensione fissa. Nella realtà la tensione fa un arco di parabola, che in questo momento supponiamo trascurabile.
Fase 4
Allo spegnimento di SC, la corrente in Lm accende il diodo di body del mosfet S. Posso accendere quest'ultimo di nuovo in ZVS, e ne sono di nuovo molto contento. Da qui in poi il ciclo si ripete.
Un'ultima cosa, che non ho riportato chiaramente per non appesantire la trattazione: la corrente in Lk, alla fine della fase 1, continua ad alimentare l'uscita per un breve periodo, fino a raggiungere la corrente Im. La corrente in Lk è proprio Ip negli schemi qui sopra.
Dualmente, allo spegnimento di SC, troviamo una corrente in Lk negativa e uguale a Im. All'accensione del mosfet S ci sarà un breve intervallo in cui la corrente in ingresso al trasformatore raggiunge quella dell'uscita, ridotta in base al rapporto di trasformazione.
Teoria sul trasformatore reale
L'induttanza di magnetizzazione rappresenta il flusso concatenato da entrambi gli avvolgimenti ed è in conclusione quello che pervade il nucleo di ferrite. L'induttanza di leakage, o di dispersione, rappresenta il flusso di induzione che non è condiviso da entrambi gli avvolgimenti. Quest'ultima componente si può visualizzare come un vero e proprio induttore in serie al trasformatore, corredato della magnetizzante Lm.
Dovendo dimensionare fisicamente il trasformatore è necessario conoscere il legame tra Lm, la corrente che la percorre e il flusso di induzione magnetica
nelle varie sezioni del nucleo.
Consideriamo un trasformatore in ferrite per alte frequenze (qui lavoriamo a 100 kHz, ve lo anticipo).
Unendo queste due sezioni otteniamo il nucleo del trasformatore. Intorno ad esso, almeno in questo caso, si faranno due avvolgimenti: un primario e un secondario. Avremo la sezione seguente:
Abbiamo un avvolgimento primario, in blu, e un secondario, in viola. Ognuno è percorso da una corrente con i riferimenti in figura (Ip, Is). Con φ indichiamo il flusso di induzione magnetica che percorre il nucleo.
-
è il campo di induzione magnetica.
-
è la superficie orientata centrale, dove il versore ha lo stesso verso e direzione del flusso in figura.
- Chiamiamo Np ed Ns il numero di spire al primario e al secondario.
Consideriamo un campo di induzione medio B positivo nel verso indicato in figura. Otteniamo
Prendiamo adesso l'avvolgimento primario e applichiamo una tensione costante. Il flusso concatenato dall'intero avvolgimento lo chiamiamo Φ. Si tratta semplicemente del flusso moltiplicato per il numero di spire dell'avvolgimento considerato. Tale flusso concatenato dipende solo dalla tensione che applichiamo: il flusso concatenato da Np spire sottoposte a una tensione v(t) vale infatti
Immaginiamo di alimentare il primario con una tensione Vp costante per un tempo Ton:
[Wb]
Questo è, come detto, il flusso concatenato dall'avvolgimento primario, che è composto da Np spire. Il flusso magnetico nella sezione centrale vale semplicemente:
Conosciamo quindi il flusso nel nucleo. A noi però interessa il vettore di induzione magnetica
. Quest'ultimo si ottiene semplicemente conoscendo la superfice sulla quale è distribuito il flusso (è una definizione). Supponendo che il campo sia uniforme nel nucleo, possiamo calcolarne l'intensità:
Conoscendo la forma della tensione applicata al primario, quindi, possiamo conoscere il valore di
. Questo ci interessa perché dobbiamo evitare la saturazione e per stimare le perdite nel ferro, che dipendono dall'ampiezza massima del campo di induzione. Se ci interessa il campo di induzione massimo e sappiamo che applichiamo Vp per un tempo Ton, possiamo scrivere:
In generale, l'andamento del campo di induzione può essere espresso in funzione della tensione applicata al primario (o al secondario) come segue:
Attenzione: finora si è considerata come condizione iniziale B(0) = 0.
Nella topologia proposta, con clamp attivo, la tensione è costante a tratti e l'integrale diventa il prodotto tra quest'ultima e il tempo. L'andamento sarà il seguente:
Si può notare che il campo non parte da zero all'inizio di Ton: l'espressione di Bmax verrà ricavata nel seguito.
A questo punto, volendo ricavare i parametri del circuito equivalente, possiamo chiederci: quanto vale Lm e come è associata la sua corrente al flusso nel nucleo?
La magnetizzante può essere ricavata conoscendo la riluttanza del circuito magnetico, che dipende dalle proprietà fisiche della ferrite e dalla sezione del nucleo, e dal numero di spire dell'avvolgimento al quale la consideriamo (possiamo inserire Lm anche al secondario, non cambia nulla). La riluttanza R, per il trasformatore che abbiamo considerato, ha un'espressione semplice:
- l è il percorso medio del flusso nel nucleo.
- μr è la permeabilità magnetica relativa della ferrite utilizzata.
- Ar è la sezione che il flusso attraversa. I trasformatori commerciali per SMPS sono costruiti, in genere, per avere un prodoto campo-sezione costante. Questo significa che nelle gambe laterali la sezione dimezza ma lo fa anche il campo (inteso come intensità di campo di induzione magnetica). Questo ci consente di utilizzare un'unica lunghezza e un'unica sezione equivalente Ae per il calcolo.
Da qui, la magnetizzante vista al primario vale
Quello che si fa di solito è sfogliare il catalogo: l'induttanza Lm si può calcolare tramite un fattore AL che basta moltiplicare per il quadrato delle spire.
L'induttanza di dispersione non è nota a priori. Essa dipende da come vengono avvolte le spire, crescendo con la distanza relativa tra gli avvolgimenti. Che il nucleo ci sia o meno essa non cambia molto. La sua presenza è completamente indesiderata e si cerca di minimizzarla; in genere è una piccola frazione della magnetizzante, diciamo tra l'1% e il 10% (questo dato è completamente incerto, ogni trasformatore ha la sua).
Dimensionamento del trasformatore
Iniziamo a fare dei conti.
Vin,min = 12 V
Vin,max = 24 V
Iout,max = 10 A
Dimensioni massime: 10 x 10 x 2.5 cm (questa non l'avevo detta ma c'è).
Le specifiche sono semplici. Partiamo da qualcosa: scegliamo una frequenza di switching.
fsw = 100 kHz
Ho scelto 100 kHz perché non è troppo alta per il trasformatore (ne parleremo dopo) ma non è nemmeno troppo bassa e ci consente di controllare in modo robusto la tensione di uscita (parleremo dopo anche di questo). Per questa applicazione e queste dimensioni starei tra gli 80 e i 300 kHz, ma questa è solo uno dei design possibili.
La saturazione, in genere, avviene intorno ai 300 mT. Scegliamo quindi un valore di Bmax.
Bmax = 0.1 T
È necessario imporre un duty-cycle massimo per avere il tempo di resettare la corrente magnetizzante. Scegliamolo:
Dmax = 0.75
Possiamo già determinare il rapporto di trasformazione in base alla tensione di ingresso minima. A regime vale infatti
quindi:
dove ho considerato anche un margine di perdita per conduzione Vdrop.
Con Vdrop = 0.5 V si ottiene
n = 0.65
A questo punto la procedura di selezione del trasformatore diventa iterativa. Quello che ho fatto è stato scegliere un componente disponibile su Digikey che avesse un'altezza massima inferiore ai 2.5 cm (come da richiesta) per poi verificare ciclicamente le perdite nel ferro e nel rame che si sarebbero ottenute. In linea di massima quello a cui si punta è avere un'equa distribuzione tra queste ultime quindi, con una corrente nominale di uscita, il 50% di perdite per effetto Joule e 50% per isteresi magnetica.
Ho scelto un nucleo RM10 di TDK. Sul catalogo sono riportati i dati di interesse:
Scegliamo il materiale N87, ampiamente disponibile sul mercato e adatto per i 100 kHz. La scelta del materiale va fatta in base alla frequenza selezionata, in genere si utilizzano delle curve di merito che fornisce il produttore.
In questo caso abbiamo:
Ae = 98 mm2
Dobbiamo calcolare le spire al primario necessarie ad evitare la saturazione del nucleo. A questo scopo, immaginiamo di lavorare ad un duty-cycle pari a 0.5. L'andamento del campo di induzione sarebbe il seguente:
Si può già osservare come la tensione sulla capacità di clamp, che alimenta il trasformatore durante Toff, sia pari a quella di ingresso per un DC = 0.5. L'utilizzo del clamp attivo mantiene il flusso a media nulla nel nucleo, quindi consideriamo Bmax come la metà rispetto al caso con snubber a diodo, che corrisponde al caso in cui B parte da zero analizzato in precedenza.
Conoscendo l'area efficace del nucleo, si possono calcolare le spire al primario:
Visto che dobbiamo arrotondare, scegliamo
Np = 10
Dato che già conosciamo il rapporto di trasformazione, otteniamo subito
Una considerazione: con 0.1 T alla tensione di ingresso massima, avremo davvero poche perdite per isteresi. Queste ultime possono essere già stimate cercando il datasheet del materiale selezionato (N87), conoscendo il volume del core, la frequenza di commutazione e Bmax. Nel datasheet troviamo il diagramma delle perdite:
I dati del nostro nucleo sono nella figura di prima:
Ve = 4310 mm3
fsw = 100 kHz
Avremo qualcosa come:
Pfe = 430 mW
Questa stima si basa sulle misure del costruttore, che sono state fatte con un campo di induzione sinusoidale (che non è), immaginando che il ripple di campo sia
(che più o meno è vero) e a una data temperatura (che non sarà). Le nostre perdite sono inoltre calcolate a tensione di ingresso massima, quindi nel caso peggiore, mentre le spire sono state arrotondate per eccesso, quindi avremo un leggero miglioramento. Tutti questi fattori fanno sì che il calcolo delle perdite nel ferro sia piuttosto approssimativo, tuttavia l'ordine di grandezza ci dà un'informazione sufficiente.
Passando al dimensionamento degli avvolgimenti, per prima cosa è necessario considerare la forma della corrente al primario e al secondario. Le correnti, trascurando la corrente di magnetizzazione che è molto piccola, hanno la forma seguente:
Per dimensionare la sezione delle spire è necessario calcolare il valore efficace delle due correnti, in funzione della corrente di uscita e del duty-cycle. Applicando la definizione di valore efficace alla corrente al secondario e approssimando quest'ultima a un'onda quadra (attenzione perché per induttanze piccole potrebbe non essere così scontato), si ottiene:
Iout corrisponde alla corrente sul carico.
L'ultima espressione deriva direttamente dal rapporto di trasformazione per le correnti. Di seguito ho calcolato le perdite nel rame a massimo carico. A seconda di come si vuole utilizzare il convertitore potrebbe essere sensato valutarle ad una potenza minore, per poi controllare che le perdite a potenza massima siano accettabili. Il trasformatore subisce il massimo stress a basse tensioni di ingresso: il duty-cyle è infatti massimo quando Vin = Vin,min. Con il nostro rapporto di trasformazione abbiamo:
Nel calcolo tuttavia utilizzeremo D = 0.75, che è quello scelto all'inizio del design e che anche in questo caso ci farà sovra-stimare la sezione dei conduttori. Questa scelta è anche giustificata dalle perdite per conduzione aggiuntive che non abbiamo considerato, e che come conseguenza provocano un aumento del duty-cycle a regime. Dato che questo limite sarà quello imposto al circuito di controllo, questo valore potrebbe presentarsi durante un transitorio e non è possibile escluderlo a priori.
Otteniamo come correnti efficaci:
Da qui bisogna decidere di che sezione scegliere il filo (smaltato): a questo scopo cerchiamo di avere le stesse perdite sia nel rame che nel ferro. Questo criterio andrebbe utilizzato a medio carico, mentre noi lo applichiamo con corrente massima all'uscita. Anche questa volta sovra-dimensioneremo il trasformatore.
Quando compriamo il nucleo di ferrite, possiamo acquistare anche un supporto per gli avvolgimenti chiamato coil former. Questo oggetto fornisce i pin a foro passante che andranno saldati al PCB, permettendo inoltre di impaccare correttamente le spire durante l'assemblaggio. Sul datasheet del nucleo troviamo il corrispondente supporto con le sue dimensioni:
I due blocchi di ferrite vanno inseriti a circondare il supporto in plastica e si contattano chiudendo il circuito magnetico. I blocchi sono tenuti insieme da due clamp metalliche, che permettono inoltre di fissare la struttura di ferrite alla board tramite due connettori a foro passante.
Osservando le dimensioni del supporto possiamo già calcolare l'area che abbiamo a disposizione. Essa è inoltre riportata come parametro AN.
Per dimensionare la sezione del conduttori imponiamo due condizioni: la potenza dissipata nel rame deve eguagliare quella nel ferro, inoltre questa deve essere ripartita equamente tra avvolgimento primario e secondario.
La potenza spesa nei conduttori è funzione della loro resistenza complessiva e della corrente che li percorre. Consideriamo il primario:
dove
è la resistività del rame ed lpri, Spri sono rispettivamente la lunghezza totale dell'avvolgimento e la sezione del primario.
Osservando il datasheet del supporto in plastica, possiamo calcolare per comodità un raggio medio per tutti gli avvolgimenti:
rm = 8.37 mm
Il primario avrà Np spire ed il secondario Ns:
Le sezioni sono ricavate dai criteri sulla potenza spesa, espressi nel sistema di equazioni precedente. Scriviamo per esteso le potenze dissipate in ogni avvolgimento:
Imponendo Ppri = Psec si ottiene:
Essendo che
e che lp = ls / n si ottiene
Per evere la stessa potenza spesa su primario e secondario le sezioni devono avere un rapporto pari ad n. Questo risultato era più o meno prevedibile.
Utilizzando la seconda equazione del sistema possiamo calcolare la sezione del primario:
Ppri + Psec = Pfe
dato che Ppri = Psec otteniamo
L'espressione di Ppri l'abbiamo già trovata:
Troviamo quindi la sezione del primario necessaria ad avere la metà delle perdite nel ferro. L'altra metà la dissiperà il secondario:
Servono dunque dei conduttori con diametro pari a
Adesso c'è un altro problema: lo spessore di penetrazione (skin depth) a 100 kHz è pari a 0.2 mm. È vero che ci serve un conduttore del diametro trovato, ma l'armonica a 100 kHz, che è bella grossa, potrà percorre una sezione di cavo equivalente ad una corona circolare profonda 0.2 mm (e questo è male). Wikipedia inglese lo spiega abbastanza bene, di seguito ne farò una spiegazione breve.
Osserviamo la figura seguente:
Supponiamo che il conduttore sia percorso da una corrente continua: la densità di corrente sarà uniforme in tutta la sezione (in alto a sinistra). Salendo in frequenza, la corrente viene progressivamente cancellata da correnti indotte al centro del conduttore. Lo spessore di penetrazione δ corrisponde allo spessore della corona equivalente che percorre una corrente sinusoidale ad una data frequenza.
Il fenomeno, dal punto di vista macroscopico, può essere tenuto in considerazione tramite una resistenza equivalente in corrente alternata chiamata Rac. Dalla figura seguente notiamo che all'aumentare della frequenza (e quindi al restringersi dello spessore di penetrazione) il rapporto tra resistenza in continua e in alternata aumenta:
La corrente nel trasformatore ha la stessa forma sia al primario che al secondario, come visto precedentemente. Per conoscere il contenuto armonico della forma d'onda è necessario uno sviluppo in serie di Fourier.
Approssimando l'andamento della corrente a un'onda rettangolare ampia Imax, lo sviluppo in serie di Fourier ha come coefficienti:
La corrente può quindi essere approssimata dalla sua media sommata a tutti i coefficienti dello sviluppo in serie. Per fare un esempio consideriamo un medio carico:
Iout = 5 A
DC = 0.4
Al primario avremo la corrente di uscita moltiplicata per il rapporto n:
Il valore medio della corrente vale
Il valore efficace dell'armonica a 100 kHz si può ricavare dall'espressione dei coefficienti della serie di Fourier con n = 1:
La potenza dissipata è quindi maggiore di quella stimata: la componente in alta frequenza è maggiore di quella in continua (in questo caso) ed essa percorrerà meno rame, riscaldando i conduttori più del previsto.
Calcoliamo anche la seconda armonica, che si trova a 200 kHz e vale:
A seconda del duty-cycle lo spettro cambia, tant'è che a DC=0.5 la seconda armonica scompare. Nel seguito il problema viene risolto scegliendo opportunamente il conduttore.
Anticipando qualche risultato di simulazione, di seguito si può osservare la corrente al primario e la sua FFT nel caso appena analizzato:
Come indicato dalle frecce nella figura precedente, le ampiezze della corrente DC e della prima armonica sono dominanti.
Il problema è il seguente: è necessaria una sezione di rame definita ma le armoniche sopra una certa frequenza non la percorrono tutta. Il problema può essere volutamente trascurato, nel senso che ci si accontenta della perdita di conduzione aggiuntiva, oppure risolto nel modo seguente.
Filo di Litz
Cito da Wikipedia: "(il filo di Litz) consiste di molti trefoli di fili sottili, isolati singolarmente e attorcigliati o intrecciati insieme". Si tratta in sintesi di un conduttore composto da molti conduttori, tutti isolati:
L'obiettivo è quello di avere Rac = Rdc, che significa utilizzare conduttori di raggio minore dello spessore di penetrazione. Scegliendo il diametro dei conduttori interni affinché le armoniche più importanti possano distribuirsi uniformemente è possibile ottenere le stesse prestazioni di un conduttore percorso da una corrente continua. In questo modo la corrente è distribuita come segue:
Come si osserva in figura, il diametro del conduttore aumenta leggermente. A parità di sezione, infatti, il filo di Litz contiene "tutti gli spazi vuoti" tra i conduttori interni. È possibile scegliere il diametro esterno del conduttore utilizzando il rapporto tra l'area occupata da un quadrato e da un conduttore circolare:
Suddividendo il filo di Litz in tanti quadratini, vediamo che ognuno è occupato dal rame solo per una frazione (
di quella totale). Trascurando i bordi, se estendiamo il ragionamento all'intero conduttore, risulta che per avere la stessa sezione di un cavo normale dobbiamo selezionarne il diametro come segue:
Il diametro dei cavi interni, invece, deve essere semplicemente più piccolo dello spessore di penetrazione ad una data armonica, oltre la quale la potenza trasportata diventa trascurabile.
Per il primario ho scelto un filo di Litz costituito da 40 conduttori con diametro 0.15 mm (diametro esterno pari a 1.35 mm), per il secondario 42 conduttori con diametro 0.18 mm (diametro esterno pari a 1.75 mm). Con questa configurazione la corrente è uniforme fino a circa 700 kHz, direi che è anche esagerato.
Il filo può essere avvolto come un conduttore classico, tuttavia è necessario assicurarsi di contattare tutti i trefoli interni nel punto di saldatura. Questo può essere fatto riscaldando con la punta del saldatore lo smalto fino alla sua evaporazione. Di seguito le immagini del supporto avvolto.
Di nuovo anticipando gli argomenti della seconda parte, un'immagine del trasformatore corredato del nucleo e saldato sulla board:
Misura delle caratteristiche del trasformatore
Questo passaggio non è fondamentale se le cose sono state fatte bene, inoltre gli strumenti necessari per la prova non sono proprio economici. Visto che ne ho la possibilità, ho misurato in università le caratteristiche del trasformatore con un analizzatore di impedenza. Ricordiamo il modello che stiamo utilizzando:
- 1, 2 sono rispettivamente le porte associate ad avvolgimento primario e secondario.
- Lk, Lm sono le induttanze di dispersione e magnetizzazione.
- Rp(f), Rs(f) sono le resistenze degli avvolgimenti primario e secondario. Il loro valore dipende dalla frequenza perché lo spessore di penetrazione diminuisce all'aumentare della frequenza, causando un aumento della resistenza complessiva. Nel nostro caso, avendo utilizzato i fili di Litz, questo fenomeno non dovrebbe manifestarsi.
Per misurare l'induttanza di magnetizzazione è sufficiente misurare l'impedenza al primario con il secondario aperto. Il circuito equivalente è il seguente:
Dato che l'induttanza di dispersione Lk è molto minore di Lm (se gli avvolgimenti sono fatti con cura), l'impedenza che si osserva sarà dominata proprio da Lm. Di seguito l'impedenza al primario con secondario aperto:
Perdonate la bruttezza della foto ma si è perso mezzo schermo e ho aggiunto gli assi a mano.
Come atteso si osserva solo l'induttanza di magnetizzazione, almeno fino a 1 MHz. A frequenze maggiori si può osservare l'effetto della capacità tra gli avvolgimenti, tuttavia il polo è ancora distante e non compare (né ci interessa). Si può calcolare l'induttanza considerando l'impedenza in qualsiasi punto del grafico, per esempio ad 1 MHz:
Ritornando al datasheet del nucleo, il fattore AL valeva
e quindi avremmo ottenuto
Una congruenza a dir poco inquietante, ma così è.
Per misurare l'induttanza di leakage Lk e la resistenza complessiva vista al primario, è necessaria una misura a secondario chiuso. I terminali sono saldati insieme con cura ed è misurata nuovamente l'impedenza al primario. Il circuito equivalente è il seguente, dove la resistenza Rs è riportata al primario, quindi divisa per il quadrato del rapporto di trasformazione.
A bassa frequenza le induttanze sono invisibili, sarà quindi possibile osservare la resistenza dell'avvolgimento primario. Salendo in frequenza, la reattanza di Lm inizierà ad aumentare e si osserverà un'impedenza pari alla serie delle due resistenze. A frequenze maggiori domina invece la reattanza di Lk. Di seguito la misura:
Possiamo estrarre i seguenti parametri:
Rp = 16.9 mΩ
Rs = 6 mΩ
Lk = 369 nH
Conclusioni
Abbiamo costruito un trasformatore relativamente performante, anche un po' sovradimensionato rispetto alle nostre necessità. L'induttanza di leakage potrebbe essere ridotta impaccando meglio gli avvolgimenti (ho fatto varie prove), tuttavia con l'utilizzo del clamp attivo la sua energia è quasi completamente trasferita all'uscita e non risulta di particolare criticità. Dato che le specifiche su area occupata e altezza massima sono pienamente rispettate, questa versione è stata quella che ho inserito nel PCB. Il prezzo di un nucleo più piccolo cambia davvero poco e non giustifica l'aumento di perdite che si otterrebbero.
Nella prossima parte presenterò l'integrato che si occupa del controllo e del driving, la scelta dei componenti del convertitore, la tecnica di rettifica al secondario e lo studio dell'anello di regolazione.
Al termine della seconda parte mostrerò inoltre le varie forme d'onda in vari punti del circuito, transitori di carico, alcune misure di efficienza e un video del convertitore sotto termocamera FLIR. Tutte le forme d'onda saranno comparate a quelle ottenute in simulazione con i modelli reali dei componenti.

Elettrotecnica e non solo (admin)
Un gatto tra gli elettroni (IsidoroKZ)
Esperienza e simulazioni (g.schgor)
Moleskine di un idraulico (RenzoDF)
Il Blog di ElectroYou (webmaster)
Idee microcontrollate (TardoFreak)
PICcoli grandi PICMicro (Paolino)
Il blog elettrico di carloc (carloc)
DirtEYblooog (dirtydeeds)
Di tutto... un po' (jordan20)
AK47 (lillo)
Esperienze elettroniche (marco438)
Telecomunicazioni musicali (clavicordo)
Automazione ed Elettronica (gustavo)
Direttive per la sicurezza (ErnestoCappelletti)
EYnfo dall'Alaska (mir)
Apriamo il quadro! (attilio)
H7-25 (asdf)
Passione Elettrica (massimob)
Elettroni a spasso (guidob)
Bloguerra (guerra)
























