Quest'articolo non é una divulgazione scientifica sul componente 2N6027 Programmable Unijuction Transistor (PUT), ampiamente documentato sul WEB.
Cio' nonostante, anche se non ho il Fisico per spiegare alcuni fenomeni, provero' a illustrare i risultari delle mie sperimentazioni, con qualche consiglio pratico.
Nella bibliografia riporto i link a pagine e documenti per approfondire; allego anche un PDF estratto dall'ottimo documento di OnSemi citato nei link sulla famiglia di componenti Thyristor (include anche SCR-Diac_PUT)
Il merito per l'ispirazione a studiare e investigare il componente va tutto all'amico Sjuanez, che ha avuto la sfortuna di incappare in elementi fallaci e la 'fortuna' di avere avuto l'opportunità di studiare l'argomento.
Indice |
Introduzione
In estrema sintesi, il PUT, cugino stretto dell'unigiunzione (UJT), é utilizzato unicamente (per quanto mi risulta) come oscillatore, in due varianti:
- generatore di rampa (per comando deflessione, sweep, timer, antifurti, ecc)
- generatore di impulsi (comando TRIAC, comando logiche, allarmi, ecc)
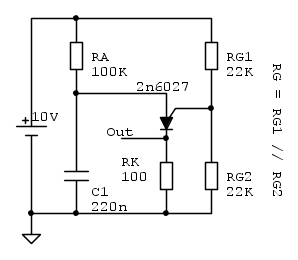
Con riferimento allo schema che segue, il funzionamento è, o dovrebbe essere, banale: quando la tensione sull'Anodo, generata dalla carica del condensatore C1 supera la soglia stabilita dal partitore RG, il percorso Anodo-Catodo si chiude, scaricando il condensatore e generando un impulso di tensione su RK.
Sull'Anodo si puo' prelevare la rampa di carica di C1.
Al posto di RA si puo' inserire un generatore di corrente costante (es. FET) ed ottenere una rampa molto lineare.
Riporto un'immagine sul componente, tanto per vedere come é fatto.
Quando ho letto i primi post sul caso mi sono subito detto che non potevano esserci misteri con un componente cosi' stupido (fino a quel momento a me sconosciuto); invece qualche particolarita' ce l'ha, eccome.
Ho studiato la teoria sul WEB e in ogni articolo ho trovato, in varie forme, questa definizione:
"When the anode to cathode voltage (Va)is increased the anode current Ia will also get increased and the junction behaves like a typical P-N junction."
Questa frase mi ha fatto venire il mal di testa per via che non capivo dove dovesse scorrere questa corrente Ia.
Dal Datasheet, Ia dovrebbe avere un valore tipico di circa 4uA e ritengo che il percorso 'naturale' sia verso il Catodo.
Questo significa che durante la fase di carica del condensatore dovrei osservare una tensione che si sviluppa sulla resistenza di Catodo; questo non è verificato, ne nelle simulazioni ne in pratica.
E' anche vero che con poche decine di ohm (100) sul Catodo, 4uA generano circa 0.4mV, forse non rilevabili nemmeno col simulatore. Non é importante, ma é fastidioso non capire bene!.
SIMULAZIONE
In attesa di avere dei campioni di PUT disponibili per le prove, mi sono divertito con alcune simulazioni eseguite con il vetusto ma ancora ottimo Circuit Maker che, fortunatamente é dotato anche del modello SPICE dello 2N6027. Il circuito utilizzato é il piu' classico (e forse unico) rappresentato in ogni articolo sull'argomento; qui c'è lo schema:
Per i valori iniziali dei componenti mi sono affidato a vari esempi da WEB.
Il primo, e forse piu' inatteso, riscontro é che i valori di RA, RK e RG (parallelo di RG1 e RG2) sono parzialmente interdipendenti nei confronti di tensioni, correnti e frequenze misurate.
Ovvero la modifica di una resistenza, oltre che intervenire direttamente sul parametro principale atteso, altera in una certa misura anche altri parametri. Ad esempio, variando RA ci varia la frequenza generata, parametro principale, ma anche la l'ampiezza dell'impulso sul Catodo.
Resistenza RG
Per le resistenze RG1 e RG2 che compongono il partitore RG ho scelto valori uguali, in modo da avere una tensione di Gate di circa 5V, ovvero la meta' di Vcc=10 V dell'alimentazione.
I valori, a parita' di rapporto, sono modificabili in un ampio intervallo e non modificano la soglia di scatto; per quanto detto sopra, hanno pero' influenza sulla massima corrente di scarica (aumenta con il diminuire dei valori) e, di conseguenza, sull'ampiezza degli impulsi in uscita sul Catodo.
Usando una resistenza variabile in sostituzione di RG1 o RG2 si modifica la soglia di intevento e quindi la frequenza di uscita.
La soglia di intervento deve essere fissata teoricamente ad un massimo di Vcc - 0.7V (caduta di tensione sul diodo intrinseco interno); chiaramente, il valore reale sarà abbastanza inferiore in quanto la carica del condensatore é asintotica e quindi lontano dalla linearità per valori elevati di tensione.
La regola pratica suggerisce di fissare il valore massimo della soglia a 0.63 x Vcc, pari a 1 costante di tempo di RAC1.
Resistenza RK
La resistenza di Catodo RK deve avere un basso valore per permettere al condensatore C1 di scaricarsi velocemente, ma nel contempo non deve consentire il superamento del valore limite stabilito per la corrente di Anodo (circa 150mA per il 2n6027). Tipicamente il valore si posiziona tra 20 e 1000 ohm.
L'inserimento di un diodo LED in serie a RK varia la durata dell'impulso (aumenta) e genera uno punto di discontinuita' in corrispondanza del valore Vf del Led. In pratica, la corrente diminuisce con la classica curva di scarica del condensatore fino Vf poi cade di colpo a 0. Sicuramente c'é una spiegazione fisica per questo, che ignoro.
Resistenza RA
Questa stabilisce la costante di tempo di carica di C1; il valore minimo è stabilito dalla famosa corrente di Anodo vista sopra che non deve superare il valore di auto-innesco del PUT (avevo trovato un utile e interessanti scritto su questo, ma purtroppo non lo trovo piu').
Il valore massimo dipende dalla corrente di auto-scarica di C1 (in particolare se elettrolitico); se la corrente di dispersione supera quella di carica é evidente che C1 non si carichera' mai.
Dalle prove fatte, il range puo' essere compreso tra 60kOhm e 1.2MOhm. E' interessante notare che dalle simulazioni (vorrei verificarlo in pratica, ma é un po' noioso), al di fuori di questo intervallo si ha un solo ciclo di carica (per valori superiori) e un solo ciclo di scarica (per valori inferiori), seguiti da un blocco delle oscillazioni.
Condensatore C1
Per C1 è preferibile usare un modello non polarizzato per quanto detto sopra sulla corrente di auto scarica. In ogni caso, anche per via della grande tolleranza di questi componenti che renderebbero vani i tentativi di prevedere la frequenza d'uscita, il valore massimo sperimentato è stato di 100uF
Segnale d'uscita
Il simulatore dice che l'escursione di frequenza ottenibile va da 0.01Hz (RA=1.2Mohm, C1=100uf) a 50KHz (RA=56Kohm, C1=330pf), quindi maggiore di 5 decadi; non male.
Con i valori di base nello schema, l'ampiezza su Out é di circa 4.2V (la corrente é di 44mA), la tensione massima su C1 é di 5.5V, la durata dell'impulso é risultata di 39us e la frequenza é di 62Hz.
Immagini della simulazione
SPERIMENTAZIONE
Ho montato lo schema di cui sopra su una basettina breadboard, compreso un Led in serie a RK (per la verifica di illuminazione) e, data la scossa, il circuito ha oscillato immediatamente (mi spiace Sjuanez!).
Con Vcc = 10 V, la soglia Rg fissata a 5.0 V, la tensione massima sull'Anodo é risultata di 5.68 V, in buon accordo con la teoria.
Il picco in uscita sul Catodo ha un'ampiezza di 4.3 V, con una corrente massima di circa 40 mA.
La durata dell'impulso, come da fotografia, calcolata tra il valore di picco e 2 V é di circa 22us.
Il Led rosso (soglia stimata a circa 1.7 V) collegato in serie a RK non si accende (o almeno non é visibile), e questo non mi stupisce.
CONCLUSIONI
Onestamente ritengo che non avro' mai occasione di applicare in pratica questo componente (tra l'altro in via di obsolescenza come risulta dal sito OnSemi), però é stata un'esperienza positiva per lo stimolo a studiare la teoria e provare la pratica.
Spero che quanto scritto possa in qualche modo aiutare chi intende usare il PUT oppure voglia investigare ulteriormente; se serve sono sempre disponibile per confronti o correzioni su quanto presentato.
Buona sperimentazione
Bibliografia e riferimenti
- https://en.wikipedia.org/wiki/Unijunction_transistor
- http://www.elettromoretto.com/public/moretto/dispensepdf/elettronica1/put.pdf
- http://www.circuitstoday.com/programmable-ujt
- http://www.google.it/url?sa=t&rct=j&q=&esrc=s&source=web&cd=1&cad=rja&uact=8&ved=0CCcQFjAA&url=http%3A%2F%2Fwww.onsemi.com%2Fpub%2FCollateral%2FHBD855-D.PDF&ei=QbiKVe2lEsPdywO2pKa4Ag&usg=AFQjCNGe3HQdUNDkyiN4PZHz4ljx5T7Hjw&sig2=Gk2lzXMInyNvWdMcpQ91Aw

Elettrotecnica e non solo (admin)
Un gatto tra gli elettroni (IsidoroKZ)
Esperienza e simulazioni (g.schgor)
Moleskine di un idraulico (RenzoDF)
Il Blog di ElectroYou (webmaster)
Idee microcontrollate (TardoFreak)
PICcoli grandi PICMicro (Paolino)
Il blog elettrico di carloc (carloc)
DirtEYblooog (dirtydeeds)
Di tutto... un po' (jordan20)
AK47 (lillo)
Esperienze elettroniche (marco438)
Telecomunicazioni musicali (clavicordo)
Automazione ed Elettronica (gustavo)
Direttive per la sicurezza (ErnestoCappelletti)
EYnfo dall'Alaska (mir)
Apriamo il quadro! (attilio)
H7-25 (asdf)
Passione Elettrica (massimob)
Elettroni a spasso (guidob)
Bloguerra (guerra)

