Nel primo articolo sul tema degli amplificatori audio (vedi) abbiamo visto come si dimensiona un piccolo finale (ispirato dallo schema di H.C. Lin, che lo propose per la prima volta nel 1956), piuttosto semplice ma non del tutto scontato da approfondire. Anche se dal punto di vista circuitale si tratta di un amplificatore non più usato e ormai sepolto nelle nebbie della storia, è stato però, mezzo secolo fa, anche un amplificatore realmente prodotto e commercializzato in moltissime varianti, che ha costituito quantomeno una tappa dello sviluppo nel tempo degli amplificatori audio a stato solido, che sono poi migliorati di pari passo con la tecnologia dei semiconduttori che, avviatasi decisamente sulla strada dell'utilizzo del silicio al posto del germanio già nella prima metà degli anni sessanta, ha reso poi via via disponibili transistori di segnale e di potenza sempre più performanti, affidabili e col tempo anche economici.
I principali innovatori che negli anni sessanta contribuirono all'evoluzione dei circuiti impiegati nell'elettronica di consumo (quindi anche audio) sono stati la RCA negli Stati Uniti e la Philips in Europa, che nel migliorare circuitalmente gli amplificatori, diedero vita a due scuole parallele che, differenziandosi essenzialmente per lo stadio di ingresso (differenziale negli amplificatori di scuola americana e in seguito anche nipponica; a singolo transistor nella scuola europea), compironno il passo decisivo che, pur con numerose (ma non numerosissime) varianti secondarie, portò alla definitiva maturazione circuitale degli amplificatori di bassa frequenza ancora in uso ai giorni nostri.
In questo articolo affronteremo soprattutto la variante di scuola Philips, a singolo transistor di ingresso, che ha dominato il mercato europeo (soprattutto nord-europeo e tedesco) fin dentro la seconda metà degli anni settanta, cioè fino a poco tempo prima che il mercato dell'elettronica audio di consumo venisse travolto commercialmente dai produttori giapponesi e asiatici in genere, della cui impostazione ispirata alla scuola americana daremo qualche cenno alla fine dell'articolo.
La logica che sta dietro all'ideazione e promozione del circuito Philips risiede nell'esigenza di migliorare le prestazioni degli amplificatori dell'epoca (1960) contenendone al contempo i costi di produzione - quindi anche limitando il numero di transistori usati, la cui produzione, al tempo solo agli inizi del suo trasferimento nei paesi del sud-est asiatico, risultava in Europa sensibilmente più costosa che non negli USA e in Giappone (dove comunque erano ancora ben lontani dal costare poco o niente come oggi!).
Nonostante i suoi limiti rispetto a quanto offerto già ai tempi da circuitazioni più sofisticate, in campo audio era (ed è tuttora) un buon circuito in grado di offrire prestazioni soddisfacenti anche se relativamente più modeste di quelle di circuiti concepiti già allora come operazionali di potenza (per capirci, quelli preferiti - e abbastanza ben spiegati - da Douglas Self nei suoi libri). Inoltre, disponendo generalmente di guadagni ad anello aperto minori (per motivi che saranno evidenti tra poco) di quelli della scuola americana concorrente, permette di utilizzare compensazioni meno stringenti in frequenza, consentendo così di usare la controreazione con una maggior costanza ed estensione sulla banda audio, quindi con distorsioni relativamente più indipendenti dalla frequenza del segnale e più facilmente mascherabili dall'orecchio(*).
(*) Va però detto che l'influenza sulla distorsione dell'andamento della controreazione rispetto alla frequenza del segnale, pur non del tutto accademica, è comunque piuttosto modesta dal punto di vista della sua audibilità; molto più incisiva (e disastrosa in assenza di un tasso di retroazione adeguato) è l'influenza dell'insufficiente reiezione ai disturbi di alimentazione e all'autointermodulazione generata dallo stadio di uscita sulle alimentazioni degli stadi che lo precedono. Ma questo non è un problema del circuito ma piuttosto della scelta, squisitamente economica, di adottare un'unica linea di alimentazione sia per lo stadio di potenza sia per quelli di segnale, confidando che la controreazione risolva i problemi del circuito senza aumentarne sostanzialmente i costi. En passant, qui come in altre circostanze simili, vien da notare che il peggior danno procurato dall'uso della retroazione viene anzitutto dal non poterla usare estesamente quanto sarebbe desiderabile a causa della necessità di ridurne il tasso al crescere della frequenza per scongiurare disastrosi problemi di stabilità.
Lo schema Philips
Come si può vedere in figura, lo schema Philips non è altro che un'estensione dello schema Lin di cui ho parlato nell'articolo precedente. E poiché i limiti intrinseci di quel circuito erano tali da imporre COMUNQUE l'uso di un ulteriore stadio attivo a monte di esso, ne consegue che il circuito proposto dalla Philips, sebbene più sofisticato concettualmente, ha costituito nella pratica soprattutto una intelligente razionalizzazione d'uso del materiale già impiegato negli amplificatori a schema Lin che l'hanno preceduto(*).
(*) Qui vi è da precisiare che quello sto chiamando "schema Philips" non è nato fatto e finito da un giorno all'altro ma è solo l'ultimo di alcuni (ma non molti) passaggi di transizione che si possono ritrovare in alcune pubblicazioni tecniche della Philips dell'epoca, oggi parzialmente raccolte sul sito di Introni.
In questo circuito la generazione del massimo guadagno ad anello aperto è abbastanza diversa da quanto avviene nel vecchio schema Lin, a cominciare dal fatto che ora, a seconda di come viene caricato il collettore di T0, vi sono due modi differenti tra loro di computare il guadagno totale del circuito.
Il primo, il più largamente usato negli amplificatori a componenti discreti, caricando T0 con un resistore che polarizza anche la base di T1 (indicata nello schema con Rbe), conduce T0 e T1 a dar vita a una semplice cascata di amplificatori di tensione, meno prestante sotto l'aspetto del guadagno ma tendenzialmente più stabile. Il secondo invece, con il collettore di T0 caricato da un generatore di corrente (o da un circuito bootstrap) al posto di Rbe, configura T1 come un amplificatore di corrente che agisce da vero e proprio moltiplicatore della transconduttanza di T0 che quindi, insieme a T1, forma un vero e proprio "supertransistor" dotato di una transconduttanza molto elevata in grado di produrre, a parità di carico di uscita, un guadagno in tensione più sostanzioso del primo modo ma che proprio per questo richiede una maggior attenzione a possibili problemi di stabilità. Questa seconda variante si ritrova spesso incorporata nelle versioni integrate di questo schema (ad esempio nel LM386, che in effetti costituisce una versione poco più sofisticata di quella che stiamo qui esaminando; il principio è ripreso anche da quasi tutti gli amplificatori di potenza monolitici coevi al LM386, in grado di aupolarizzarsi automaticamente l'uscita a metà della tensione di alimentazione - TBA810, TBA820, TCA940 ecc.).
A prescindere dalle differenze di interfacciamento tra T0 e T1, l'insieme genera comunque un quadagno AOL tale da permettere l'uso di una controreazione modesta ma sufficiente a cancellare quasi ogni problema di deriva termica (ad eccezione di quella propria dello stadio di uscita), consentendo quindi di fare a meno di espedienti basati sulla retroazione locale dell'emettitore di T1(*), lasciandolo quindi libero di esprimere la totalità del suo guadagno in tensione (che, riprendendo il caso dell'articolo precedente, passa da 45 a 125, quasi il triplo).
(*) Questo però, a rigore, vale solo se T1 è un transistor al silicio. Poichè lo schema Philips nacque in realtà qualche anno prima che si affermassero i transistori al silicio, nei casi in cui per T1 veniva ancora usato un transistor al germanio (tipicamente un AC127), la degenerazione dell'emettitore di T1 a scopo di stabilizzazione termica, rimaneva assolutamente necessaria, a maggior ragione in quei casi in cui anche i transistor di uscita erano al germanio (con coppie come la AC127/128 o la più nota AC187/188, la cui stabilità termica andava assicurata anche con l'impiego di termistori che tendevano, per necessità, a sovracompensare la deriva termica dello stadio di uscita con conseguente distorsione di incrocio).
Il nuovo transistor introdotto, T0, assume su di sé diversi compiti che, non pesando più tutti sul groppone di T1, vengono ora svolti con maggiore indipendenza e pulizia. Tra i principali: 1) costituisce un vero stadio di ingresso per l'intero amplificatore, che può ora essere dimensionato per un guadagno in tensione e una impedenza di ingresso propri, senza dover fare i salti mortali a tentar di spremere tutto da T1; 2) aumenta in maniera significativa il guadagno ad anello aperto del circuito, rendendo così possibile applicare un tasso di controreazione ancora modesto ma non più asfittico, assicurando così non solo un buon livello qualitativo del segnale di uscita ma pure una maggior riproducibilità delle caratteristiche definite al momento del progetto.
Guadagno ad anello aperto dello schema Philips
L'amplificatore in oggetto, dal punto di vista del guadagno intrisenco, non ha più molto in comune con quello basato sullo schema Lin discusso in precedenza; infatti mentre questi in sostanza non era altro che uno stadio a emettitore comune con tutti i limiti del caso, lo schema Philips è invece un vero circuito composito in grado di generare guadagni ad anello aperto (AOL) decisamente più sostanziosi anche se (almeno nella versione essenziale che stiamo esaminando) non certo confrontabili con quelli di un operazionale, fosse pure di modeste pretese. Gli schemi equivalenti dell'immagine seguente ci aiuteranno a comprendere meglio la situazione.
Nell'immagine i generatori di tensione sono solo dei segnaposto che rappresentano orientativamente le tensioni di lavoro dello schema incluso nel paragrafo precedente e, visto che i due circuitini saranno studiati solo per quanto riguarda il segnale, tali generatori nel disegno rappresentano solo un modo "aggraziato" (spero!) per ricordare dei generatori di tensione - che comunque esistono - da non considerare al momento dei tre-quattro conti che stiamo per fare.
La resistenza di emettitore di T1 - ReT1 - è stata inclusa nei circuitini per il buon motivo che, linearizzando la transconduttanza di T1, ci consente di semplificare i conti e, allo stesso tempo, di ottenere risultati numericamente più affidabili - un curioso beneficio della controreazione... ;)
MODO 1 - Come abbiamo già accennato, questo è il modo in cui vengono realizzate le versioni a discreti di questo amplificatore; il guadagno complessivo ad anello aperto (AVOL è dato semplicememente dal prodotto dei guadagni dei singoli stadi:
dove
e quindi ci porta a:
che va moltiplicato per il guadagno in tensione di T1 (che qui è limitato dalla sua resistenza di emettitore da 3,3 ohm):
ottenendo un quadagno AvOL complessivo di circa 634 volte. Un guadagno indubbiamente modesto, specialmente se confrontato con i guadagni "tipici" di buona parte degli operazionali oggi in commercio, ma pur sempre un guadagno che consente di applicare un tasso di retroazione dignitoso e non solo tanto per gradire.
MODO 2 - Questo secondo modo equivale a far lavorare T0 sulla sola impedenza interna Zi di T1 e, a parità di tutto il resto, consente di arrivare a più che raddoppiare o anche triplicare il guadagno AvOL ottenuto nel Modo 1. Il calcolo del guadagno è, rispetto al primo modo, più semplice e diretto:
I vantaggi di questo approccio sono abbastanza evidenti in quanto, oltre a semplificare i conti, svincola il risultato da quasi ogni parametro di lavoro di T1 (incluso la sua corrente Ic) che non siano il suo beta e il carico equivalente visto dal suo collettore. Anche il valore di ReT1 diviene ininfluente sul guadagno totale, limitandosi a influenzare il solo valore dell'impedenza di uscita di T1 (crescente con il valore di ReT1). Per capire meglio la semplificazione, calcoliamo AvOL alla "modo 1":
in cui il termine
,
comparendo due volte nel prodotto, una come moltiplicatore e l'altra come divisore, si può semplificare all'unità ed eliminare, lasciando nell'equazione il solo beta di T1 come unico termine superstite della sua presenza.
Applicando la formula al nostro caso (con una corrente di collettore per T0 di circa mezzo milliampere) otteniamo:
cioè più di due volte e mezzo il guadagno ottenibile in modo 1 (634 volte, come già visto).
Questo guadagno, ancora relativamente modesto ma non più modestissimo, comincia a porre, una volta chiuso l'anello di retroazione, qualche rischio potenziale di instabilità di cui occorre tener conto: il problema di compensare il guadagno al crescere della frequenza non può più essere eluso(*) e, per quanto riguarda l'uscita, non può più essere omessa la cella di Boucherot, posta in parallalo all'altoparlante per diminuirne la reattività ad alta frequenza (soprattutto in banda ultrasonica che, pur non udibile, è abbastanza affollata di disturbi da poter imdurre un circuito retroazionato a "dare i numeri").
(*) In realtà è un problema che non va eluso nemmeno con guadagni AvOL modesti; il famoso amplificatore da 10 watt in classe A proposto da Linsley Hood nel 1969, nonostante il suo modestissimo guadagno ad anello aperto - 380 volte - e per questo privo all'origine di qualunque compensazione, si è alle volte "distinto" proprio per la sua tendenza a diventare instabile alle altissime frequenze, specialmente con transistori di uscita in grado di lavorare, in classe A, a qualche megahertz mantenendo ancora valori di beta abbastanza significativi.
Passando dai circuiti equivalenti a quello reale, va osservato che T0, per il modo in cui è polarizzato dalla tensione di uscita tramite Rfb1 ed Rfb2, beneficia di una retroazione che è allo stesso tempo locale e generale; la parte generale è definita dal rapporto tra le due resistenze di feedback Rfb1 ed Rfb2 mentre la parte locale è definita dall'impedenza equivalente di Thevenin RFB(TH) che dette resistenze pongono in serie all'emettitore di T0. Questo comportamento, abbastanza differente da quello di un amplificatore dotato di stadio di ingresso differenziale, dona allo schema Philips qualche caratteristica interessante che vale la pena di esaminare un po' più da vicino.
La controreazione nello schema Philips
Nella figura soprastante è rappresentato un altro circuito equivalente semplificato del nostro amplificatore, con evidenziata la rete di retroazione (che, peculiarità di questo schema, per T0 è anche rete di alimentazione). Il circuito equivalente è sviluppato a partire dal Modo 2 ma la sua discussione vale anche per il Modo 1 senza modifiche.
Rispetto al consueto partitore di retroazione che si incontra negli amplificatori con stadio di ingresso differeziale, che si può dimensionare praticamente con qualsiasi coppia di valori resistivi aventi il rapporto necessario ad assicurare il guadagno ad anello chiuso desiderato, qui la scelta della coppia di valori è ristretta dall'ulteriore necessità di assicurare che il valore equivalente di Thevenin del partitore sia tale da garantire all'emettitore di T0 il grado di retroazione LOCALE approriato, in presenza di segnale, all'ottenimento del valore di transconduttanza più ottimale per il circuito rispetto alle necessità di ottenere, per una data banda passante, le prestazioni migliori in termini di slew-rate, tasso di retroazione e linearità al crescere della frequenza del segnale.
Un esempio per capirci. Supponiamo di avere bisogno di aver bisogno di un guadagno in tensione pari a 20 e di dover contenere la transconduttanza del primo stadio (T0) a 10 mS, corrispondente all'inverso di 100 ohm. Supponiamo pure che T0 lavori a una corrente di collettore il cui inverso della transconduttanza corrisponde a 50 ohm, che si vanno a sottrarre ai 100 ohm prima richiesti e che ci lascia disponibili, per l'impedenza di Thevenin della rete di feedback, giusto altri 50 ohm.
Quello che ci rimane da fare a questo punto è trovare quella coppia di resistenze il cui rapporto tra i valori assicuri il guadagno Av=20 che ci serve e il cui parallelo fornisca 50 ohm come valore equivalente. Per ottenere ciò definiamo da dove devono saltar fuori i "50 ohm" (che chiameremo RfTH).

Di questa equazione il reciproco dell'ultima forma
è quella che ci serve, una volta moltiplicata per RfTH, per estrarre le due RFB1 ed RFB2. Infatti:

Tutto questo, rendendo variabile la trasconduttanza ottenibile dal primo stadio, offre il vantaggio, in cambio di una piccola complicazione dei conti, di poter dimensionare nel circuito, oltre al guadagno desiderato, anche il suo guadagno ad anello aperto AvOL e di conseguenza anche il guadagno di anello, che può così essere mantenuto fisso nonostante le variazioni che si possono imporre al guadagno utile. In questo modo le compensazioni in frequenza possono essere dimensionate in maniera ottimale per un unico guadagno di anello scelto indipendentemente dal guadagno utile e non, come avviene con gli stadi d'ingresso differenziali, per il caso peggiore (l'inseguitore di tensione a guadagno unitario). Il rovescio della medaglia è naturalmente quello di rinunciare alle maggiori linearità e guadagno resi disponibili dagli stadi di ingresso differenziali (vedi dopo, in chiusura).
Guadagnare (in tensione) necesse est...
Quel che abbiamo visto fino adesso, anche eventualmente rielaborato su un ingresso differenziale invece che a transistor singolo, nonostante il sostanzioso miglioramento del guadagno prodotto rispetto allo schema Lin semplificato da cui siamo partiti, non si può certo dire che renda disponibili guadagni di tensione tali da farci lasciare la mascella a terra, anzi: i primissimi operazionali monolitici prodotti (uA702 e uA709, usciti per la prima volta oltre mezzo secolo fa...) rendevano già allora disponibili guadagni ad anello aperto superiori di almeno una dozzina di volte a quelli da noi ottenuti fin qui.
In questo tipo di circuiti il guadagno in tensione di ciascun singolo amplificatore proviene sempre, in un modo o nell'altro, dal prodotto di una transconduttanza per una impedenza di carico (gmRL), da cui consegue che un aumento del guadagno generale del singolo circuito può provenire solo dall'aumento di uno dei due termini o di entrambi - una constatazione in apparenza banale da cui però, obbligando in un modo o nell'altro ad aumentare il numero degli stadi del circuito, discendono conseguenze non banali, soprattutto in termini di difficoltà ad assicurare la stabilità del tutto, a parità di banda passante a guadagno unitario, una volta che l'intero circuito viene racchiuso in un unico anello di retroazione. Tenendo conto di ciò, possiamo ora illustrare i principali espedienti disponibili per il mostro scopo(*).
(*) A mia limitata conoscenza, tre in tutto, di cui uno applicabile solo agli amplificatori con stadio d'ingresso differenziale - il cosiddetto schema Hitachi, ideato nel 1975 anzitutto per promuovere l'uso dei suoi allora nuovi MOS di potenza "laterali" come finali di bassa frequenza, il cui uso si è poi successivamente esteso anche ad amplificatori con uscita a bipolari - anche di questo parleremo in chiusura.
Aumentare il valore del carico riflesso
Il primo espediente, semplice e (quando occorre avere bisogno di un po' di potenza) necessario per aumentare il guadagno AvOL di un amplificatore, Lin o Philips che sia, è far precedere i transistori di uscita da una coppia di transistori piloti che aumenti il guadagno in corrente dello stadio di uscita. Questi infatti, pagando la penalità di diminuire la massima tensione di uscita di un paio di Vbe (quelle appunto richieste dai piloti), consente di elevare il beta dello stadio di uscita da alcune decine ad almeno alcune centinaia di volte - ma più spesso alcune MIGLIAIA di volte - che aumentando di pari passo anche il carico riflesso sul collettore del VAS (Voltage Amplifier Stage, l'acronimo con cui oggi viene oggi indicato T1), offre una discreta possibilità di elevare il guadagno di tensione prodotto da questo stadio a livelli molto vicini ai massimi teoricamente spremibili da un singolo transistor bipolare. Vediamone un esempio:
Nell'illustrazione sono visibili l'amplificatore dell'articolo precedente e una sua versione ampliata, incorporante una coppia di BC549C e BC559C che fungono da piloti dei finali (sempre BD435 e BD436 per entrambe le versioni, che però ora nel secondo caso potrebbero avere un beta più andante di quello "tipico" senza creare nessun problema). A parte i valori dei componenti passivi ricalcolati per adattarsi alla nuova situazione, l'unico altro cambiamento "visibile" consiste nell'aver portato la tensione di alimentazione VA da 12 a 15 volt allo scopo di compensare la riduzione della tensione di uscita causata dal raddoppiamento delle giunzioni in serie al segnale di uscita, passate da due a quattro. I cambiamenti "meno visibili" sono però più consistenti e importanti.
Rispetto alla precedente situazione, il guadagno in corrente dello stadio finale passa da circa 65 dei BD al prodotto di questo per quello dei BC (minimo 400 alla corrente massima di collettore qui richiesta di circa 20 mA - i 15 mA richiesti dalle basi dei finali più 5 mA circa di margine che si prende la Rbias da 270 ohm)(*), totalizzando un più che rispettabile beta composto di 26.000 che, moltiplicato per il carico di uscita (sempre 4 ohm, come nell'articolo precedente), fornisce un carico riflesso di oltre 100 kΩ, un valore dello stesso ordine di grandezza dell'impedenza di uscita di T1 (circa 80 kΩ alla corrente di collettore di T0, qui prefissata a poco più di mezzo milliampere).
Ai due termini ora individuati che compongono il carico del VAS T1, si aggiunge poi quello creato dalle imperfezioni del bootstrap, che con i valori dei componenti usati vale circa 40 kΩ, che vanno a porsi in parallelo agli altri termini del carico visto da T1. Tenuto conto dell'insieme di questi termini, il carico operativo su cui T1 sviluppa il suo guadagno vale circa 21 kΩ, un valore abbastanza tipico di questo genere di circuiti. Questo valore, diviso 100 ohm (risultanti dalla somma dell'inverso della transconduttanza di T1 con i circa 50 ohm equivalenti della rete posta sul suo emettitore), genera un guadagno AvOL di circa 210 volte, valore che essendo poi utilizzato per controreazionare un circuito intrinsecamente più lineare(**) del suo predecessore "semplice", è solo in apparenza modesto(***)
Buon ultimo, l'impedenza di uscita senza carico e senza retroazione si è ridotta da circa 30 ohm del circuito Lin della volta precedente a circa 1 ohm, decisamente più "potabile" per il pilotaggio di un altoparlante
(*) Questa resistenza, connessa in modo da legare direttamente tra loro gli emettitori dei piloti, ha la funzione di stabilire un valore di corrente minimo che impedisca ai piloti di interdirsi insieme ai finali, che rimangono così i soli interessati dalla distorsione di incrocio e dai ritardi di commutazione che essa comporta dalle frequenze ultrasoniche in poi. In questo caso, data l'entità relativamente modesta della corrente richiesta dai finali (15-16 milliampere circa) ci si è potuti permettere un margine abbastanza generoso che consente di far lavorare in classe A anche i piloti, contenendone così la distorsione - un piccolo lusso che ci si può permettere soltanto con amplificatori di potenza modesta come la nostra o di poco più consistente.
(**) Questo grazie al fatto che la sovrabbondanza di guadagno in corrente, creata dall'inserzione di una coppia di piloti di beta piuttosto elevato, consente di polarizzare gli stessi piloti come lo stadio T1 a monte di essi a correnti di riposo abbastanza sovrabbondanti le necessità, cosa che permette, in presenza di segnale, di limitare le variazioni di corrente da questo richieste rispetto alla corrente di riposo a livelli molto più contenuti di quanto non avvenisse nella versione semplificata. E variare con il segnale il meno possibile le correnti circolanti in assenza di segnale, è la chiave principale per contenere il più possibile le distorsioni di un amplificatore, a prescindere da ogni ulteriore contenimento realizzaro dalla controreazione,
(***) E lo è anche a prescindere dal sempre possibile passaggio dallo schema Lin a quello Philips, le cui prestazioni sono peraltro ulteriormente incrementabili grazie agli accorgimenti che saranno descritti nel prossimo paragrafo.
La soluzione a doppio inseguitore di tensione (che, pur somigliandogli, non è una connessione Darlington in senso stretto) è stata adottata anche in forma di triplo inseguitore (soprattutto in finali di potenza superiore ai 150 watt su 8 ohm), dalla quale si sono ottenuti beta composti di valore superiore alle 100-150 mila volte che, moltiplicando il carico di uscita fino a farlo apparire al VAS come un carico del valore minimo di 400 kΩ, permette di ottenere prestazioni in termini di linearità e guadagno molto meno dipendenti dell'usuale dalle variazioni dell'impedenza dell'altoparlante.
L'aumento del beta dello stadio di uscita è un buon espediente per aumentare il valore del carico riflesso ma non è l'unico nè il migliore. Ve ne è infatti un secondo che, pur non molto usato, offre gli stessi vantaggi del doppio (o triplo) inseguitore agendo però, anziché sullo stadio di uscita, sull'ingresso di questo, evitando di esasperare gli effetti della distorsione di incrocio e di commutazione (difficili da mitigare anche con alti tassi di retroazione) che, relativamente trattabili in un inseguitore semplice in classe AB, lo diventano assai meno al crescere del numero di inseguitori in cascata, soprattutto se anche loro commutano nel passaggio tra le due polarità del segnale. Di seguito lo schema di questo secondo circuito:
Esempi commerciali di questo schema ne ho incontrati finora solo due: lo stadio di uscita del vecchio NAD3020 (con ingresso a transistor singolo) e alcuni radioricevitori Grundig suoi coevi (R48, R2000, R3000, tutti con ingresso differenziale). Il resto (quattro casi in tutto) sono giusto amplificatori altrimenti convenzionali a cui ho messo le mani per poter verificare eventuali differenze (che ci sono in senso buono ma non del genere che si aspettano gli audiofili).
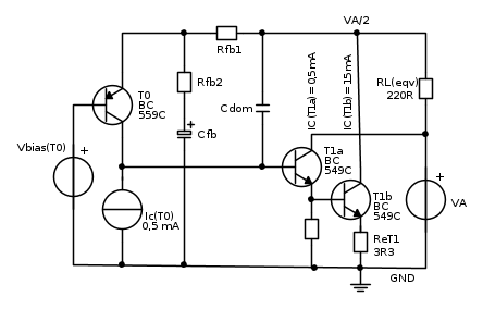
L'inserimento del transistor T1b, diversamente dall'aggiunta di coppie di piloti e prepiloti a monte dei transistori di uscita, punta soprattutto, più che a incrementare il beta complessivo dello stadio finale, a migliorare il rapporto delle impedenze tra il collettore del VAS (T1a) e l'ingresso dello stadio di uscita, aumentando da un lato l'impedenza di carico del VAS e dall'altro abbassando l'impedenza vista dal carico connesso all'uscita, dando all'amplificatore già nativamente una caratteristica più simile a quella di un generatore di tensione che non di corrente come di suo, in assenza di retroazione, tenderebbe ad essere. In pratica tuttavia le due soluzioni si equivalgono e il vantaggio più sostanziale di questa soluzione è quella di realizzare un doppio (o triplo) inseguitore di tensione con un solo transistor anziché con una coppia, evitando così di aggiungere un ulteriore passaggio per lo zero che aumenterebbe inevitabilmente i tempi di commutazione nel passaggio dall'una all'altra metà del segnale in transito, peggiorando di brutto la distorsione di incrocio, soprattutto alle frequenze più elevate da amplificare.
In questo circuito il carico del VAS T1a, anziché essere direttamente costituito dal carico di uscita riflesso all'ingresso dello stadio di uscita (RLeqv da 200 ohm), viene visto attraverso T1b connesso a emitter follower, che lo moltiplica per il suo beta apparendo così (nel nostro caso) come un carico da 88 kΩ, un valore che non solo annulla il ruolo dominante del carico di uscita nel definire il guadagno complessivo dell'amplificatore ma permette a questo di presentarsi già senza retroazione con una impedenza di uscita circa dello stesso ordine di grandezza di quella del carico, assicurando così una maggior indipendenza delle prestazioni dalle bizze del carico stesso, spesso non trascurabili quando vi è interposto un filtro di crossover.
T1a, la cui precedente Ic di 15 mA viene qui "scippata" dell'inseguitore di tensione T1b, ha ora la sua nuova Ic definita dal resistore RbeT1 da 1,2 kΩ a cui è applicata la tensione Vbe della giunzione base-emettitore di T1b che si trova connessa in parallelo a tale resistenza. Questa resistenza, in virtù della scarsa variazione della Vbe che la alimenta, si comporta di fatto come uno pseudo generatore di corrente da 0,6 mA, analogamente a quanto succede nel circuito bootstrap ma con il vantaggio di non dover fare i conti con nessun condensatore di bootstrap e quindi di funzionare anche in corrente continua. Nonostante ciò esso conserva gli stessi difetti del bootstrap classico, contribuendo a diminuire, sia pure di una inezia, il carico dinamico del VAS T1a, che si ritrova così composto da tre componenti in parallelo: 1) La componente 1/ho che rappresenta l'impedenza di collettore di T1a (che nel nostro caso vale 160 kΩ ); 2) RL'eqv che rappresenta il carico utile del VAS, corrispondente agli 88 kΩ trovati nel paragrafo precedente, e infine un termine rappresentante il contributo dinamico di RbeT1, che nel nostro caso vale:
Da cui risulta un carico dinamico complessivo per T1a pari a circa 41 kΩ e un conseguente guadagno AvT1a pari a 410 (da confrontarsi con il 210 ricavato in precedenza con l'aggiunta di transistori pilota a ridosso dei finali). Infine l'impedenza ai morsetti di uscita risulta essere pari a circa 1,5 ohm, superiore a quella ottenuta con il doppio inseguitore che, a parte l'usare un transistor singolo al posto di una coppia, rende di fatto le due strade relativamente equivalenti.<nr>
Supermoltiplicare gm
Oltre alle soluzioni sopra delineate, che operano a valle del VAS aumentando il termine RL del prodotto gmRL, esiste anche la possibilità di affrontare il problema a monte, sull'altro corno del toro, aumentando il termine gm. Di seguito quella più comune, adottata anche nello schema interno di molti operazionali monolitici.
Il muovo circuito equivalente si differenzia dal precedente per l'aggiunta di un transistor T1a, che assieme al vecchio T1 (ribattezzato T1b), provvede ora a moltiplicare la transconduttanza di T0 non più per 400 ma addirittura per il suo quadrato - 160 mila volte - che moltiplicando sempre la stessa transconduttanza di T0 a mezzo milliampere, diventa pari a 1600 siemens (o ampere/volt), il quale moltiplicato a sua volta per il carico equivalente da 220 ohm dello stadio di uscita a singolo inseguitore di tensione, genera un guadagno AvOL pari a circa 352 mila volte (111 dB), un valore tipico di molti operazionali di buon livello.
Con questi valori di AvOL non è più possibile alleggerire in alcun modo le compensazioni, che ad anello aperto devono essere appesantite a tal punto da rendere tale guadagno ineffettivo oltre una data soglia per tutti i segnali amplificabili che non siano una corrente continua. Detto in altri termini, arrivati a questi livelli, l'aumento del guadagno di anello cessa di essere una strada percorribile per migliorare le prestazioni di un amplificatore in quanto le compensazioni interveningono già a frequenze inferiori alla minima amplificabile presente nel segnale di ingresso. Quindi, se si ha davvero necessità di andare oltre (ad esempio per realizzare oscillatori di riferimento a bassissima distorsione, i cui limiti si riducano ai soli irriducibili posti dal rumore termico), occorre percorrere altre strade che però vanno decisamente oltre gli scopi di un amplificatore audio. Arrivati fin qui ci rimane ora soltanto da dire qualcosa sugli amplificatori con stadio di ingresso differenziale
A qualcuno piace differenziale...
Prima di addentare quest'ultimo argomento vale la pena di precisare che tutto quanto detto finora sullo schema Philips e sugli espedienti per aumentarne il guadagno ad anello aperto, vale anche per gli amplificatori a ingresso differenziale che, rispetto a quelli a ingresso singolo, perdono sì la possibilità di variare la transconduttanza di ingresso solamente agendo sulle resistenze di retroazione ma in cambio ci guadagnano in linearità e anche in flessibilità d'uso rispetto ai loro ingressi e alla loro uscita. Lo schema Philips è ottimo per costruire amplificatori audio e poco altro mentre lo schema a ingresso differenziale o ad "amplificatore operazionale" non ha quasi alcun limite applicativo in elettronica analogica.
Detto questo va puntualizzato che usare un amplificatore a ingresso differenziale non è necessariamente garanzia di ottenere risultati migliori di un amplificatore a ingresso singolo, soprattutto in campo audio dove i differenziali sono stati usati spesso in modi impropri che proveremo ora a chiarire.
In campo audio non vi sono reali motivi per preferire un amplificatore operazionale ad altri circuiti se non quello (decisivo) del loro essere ormai reperibili a prezzi che, confrontati a quanto offrono, non hanno alcun concorrente sul mercato. Altro vantaggio (a doppio taglio...) è quello di richiedere, rispetto ad altre strade, un bagaglio di conoscenze tecniche ridotto ai minimi termini per soddisfare la maggior parte delle esigenze.
L'uso di amplificatori operazionali in campo audio, riducendo buona parte della progettazione circuitale dal "come fargli fare" al "cosa fargli fare", ha spostato il bagaglio di competenze necessarie ai progettisti per fare il loro mestiere su un piano allo stesso tempo più generale e astratto rispetto a quanto sarebbe stato richiesto loro una quarantina di anni fa e, dove un tempo sarebbe stato necessario impiegare un buon ingegnere anche per curare le minuzie circuitali di una elettronica audio, oggi questa attività è considerata mansione da periti o poco più.
La sola importante eccezione rimasta è quella della progettazione dei finali di potenza per audio o comunque per bassa frequenza: qui, ancora oggi, sia che si realizzino amplificatori analogici classici o a commutazione, il lavoro o quantomeno la sua supervisione da parte di un ingegnere è ancora necessaria e, sebbene la sua evoluzione si sia ormai fermata da decenni, lo studio e la progettazione di amplificatori di potenza audio rimane tuttora un campo di interesse e "gioco" che conserva intatto il suo fascino. Di fatto il solo freno in campo, specialmente da una dozzina di anni a questa parte, è dovuto alla progressiva riduzione dell'offerta di componentistica disponibile al dettaglio per gli hobbisti, che oggi per altro si trovano ad affrontare anche una situazione in cui non solo vi è penuria di componentistica di buon livello ma quella ancora reperibile non da più le stesse garanzie di affidabilità un tempo ritenute scontate.
L'uso dei differenziali negli amplificatori audio, iniziato nella seconda metà degli sessanta negli USA prima e, dagli inizi degli anni settanta, in Giappone, ha avuto una evoluzione abbastanza lenta che, anno più anno meno, è giunta a definitiva maturazione solo nel corso della prima metà degli anni novanta - maturazione che, non casualmente, è andata di pari passo con la continua erosione dei prezzi di vendita dei semiconduttori.
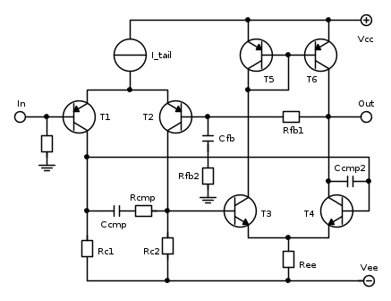
I primi amplificatori con ingresso differenziale hanno ricalcato, nella parte di segnale, lo schema seguente:
Questo schema, che ha dominato la scena americana e giapponese per tutto il decennio 1965-1975, non aveva come finalità principale l'ottenimento di una migliore linearità rispetto agli schemi a ingresso singolo ma piuttosto quello di disporre di un circuito la cui rete di retroazione funzionasse senza problemi anche in corrente continua, consentendo così di utilizzare schemi ad alimentazione duale che, al crescere della potenza richiesta agli amplificatori audio sotto la spinta del marketing, diventava sempre più necessaria per realizzare elettroniche che, costando già care per conto loro, non arrivassero a costare troppo care come sarebbe successo se fosse stata invece conservata l'alimentazione a tensione singola, tipica degli amplificatori a ingresso singolo che, a meno di complicazioni costose (e alle volte assurde), imponevano l'uso di condensatori di uscita ingombranti e comunque costosi, soprattutto se si voleva ottenere al contempo una risposta in frequenza molto estesa sulle basse frequenze e una potenza di uscita molto più consistente di quella usualmente ottenuta dagli amplificatori audio della generazione precedente (in pratica 40-50 watt contro i 15-20 watt di prima; questo limite, destinato ad aumentare nei decenni seguenti, era fissato soprattutto dalla Vce massima dei transistori che all'epoca potevano essere ancora prodotti a costi ragionevoli su larga scala).
In effetti questo tipo di schema, pur utilizzando uno stadio di ingresso differenziale (il cosiddetto LTP - Long Tailed Pair) dal punto di vista della linearità generale si poneva allo stesso livello dello schema Philips, con consistenti distorsioni di seconda armonica, sì inferiori a quelle prodotte dallo schema Philips ma non di quanto sarebbe stato ottenibile con un diverso arrangiamento delle uscite del differenziale (che avrebbe però richiesto almeno il raddoppio dei transistori impiegati nello stadio di ingresso).
Dal punto di vista dinamico, lo stadio di ingresso, pur facendo abbastanza discretamente il suo mestiere di differenziale, non si può certo dire che rappresentasse il top della categoria: la reiezione di modo comune (CMRR)(*) era piuttosto scarsa (tra i 40 e i 50 dB) e il suo guadagno di tensione intrinseco abbastanza modesto, sostanzialmente identico a quello ottenibile da un solo transistor (12-15 volte, prodotto in effetti proprio da un solo transistor, T1; T2 svolgeva giusto il ruolo di adattatore di impedenza tra la rete di retroazione e il nodo di somma a cui erano connessi gli emettitori di entrambi i transistori). Inoltre non vi è alcun meccanismo intrinseco che assicuri l'uguaglianza delle correnti ripartite tra i due transistor, essenziale per ottenere la miglior linearizzazione possibile delle gm dei due rami dei differenziali.
Nonostante questi difetti e la relativa mediocrità delle prestazioni che ne conseguivano, anche a causa dei guadagni ad anello aperto non particolarmente spettacolari (gli 80 dB rappresentavano più o meno il tetto massimo di AvOL ottenibile senza ulteriori complicasioni), questo schema ha goduto di una duratura popolarità almeno per tutti gli anni settanta; dalla sua aveva robustezza, stabilità, linearità e buon ultimo costi contenuti di realizzazione, almeno rispetto alle sue alternative. Se lo stadio di uscita era curato in modo appropriato nel contenere le distorsioni di incrocio e di commutazione, degli amplificatori basati su questo schema non vi era molto da ridire, soprattutto a livelli di ascolto domestici.
In ogni caso, a prescindere dai pregi e dai limiti dello schema, la sua evoluzione nel tempo si è concentrata soprattutto sul perfezionamento dei dettagli piuttoso che nel ricercare nuove architetture circuitazioni - perfezionamenti che peraltro furono per lo più traduzioni al livello di realizzazioni a discreti di circuitazioni da tempo in uso tra gli operazionali monolitici.
(*) Nel circuito raffigurato sopra, la CMRR era data dal rapporto tra la somma degli inversi della della gm dei due transistor - dai 25 ai 50 ohm a testa - e la Rtail, che tipicamente andava dai 10 ai 20 kΩ e che, con lo schema raggigurato qui sopra generava un rapporto di circa 150 volte, limitato dalla tensione del diodo zener che, per una data corrente di polarizzazione del differenziale fissava solitamente Rtail a valori abbastanza modesti
Doppio differenziale in cascata
Lo schema di base di amplificatore a ingresso differenziale visto prima, sebbene sia stato quello più diffusamente usato negli amplificatori, anche grazie al fatto che la sua teoria era parte della stragrande maggioranza dei corsi di studio universitari, non è stato però l'unico ad essere usato nella realizzazione di amplificatori audio. Tra le alternative, quella a mio avviso più interessante è stata la configurazione a doppio differenziale in cascata.
Il circuito è interessante ed è anch'esso frutto delle elaborazioni circuitali ideate per "spingere" a livelli estremi il guadagno di alcuni tipi di amplificatori operazionali monolitici ma, per un amplificatore audio, è decisamente un "overkill", oltrettutto non privo di controindicazioni legate al fatto che al segnale viene fatto percorrere un doppio percorso le cui differenze, al crescere della frequenza, divengono sempre più marcate e inclini a introdurre instabilità anche molto insidiose e le compensazioni per questo circuito sono meno semplici e dirette di quelle impiegate nel circuito di amplificatore a ingresso differenziale visto in apertura di questo capitolo.
Il guadagno ottenibile da questo circuito è poi in realtà solo il doppio di quello spremibile da uno schema Philips, in uno qualsiasi dei suo modi di lavoro e dimensionato per avere la stessa transconduttanza nello stadio di ingresso. Il vantaggio in termini di linearità derivante dalla struttura differenziale e simmetrica dell'intero percorso di segnale (solo lo stadio di uscita, omesso nello schema, ne è escluso) è più teorico che reale ma soprattutto, in un amplificatore audio, è praticamente ininfluente sul risultato finale.
Conclusioni
In questo articolo ho presentato e descritto entro i miei limiti quelli che per me sono stati degli esempi significativi dell'evoluzione degli amplificatori audio più comuni. Il campo è però molto vasto e un bel po' di cose sono rimaste fuori sia perché non le conosco certo tutte o anche solo per intero, sia perché alcune di esse (ad esempio l'uso di circuiti completamente complementari dall'ingresso all'uscita) mi son sembrate sempre sostanzialmente poco significative, nonostante la loro a volte grande popolarità. Ho anch'io le mie preferenze! ;-)

Elettrotecnica e non solo (admin)
Un gatto tra gli elettroni (IsidoroKZ)
Esperienza e simulazioni (g.schgor)
Moleskine di un idraulico (RenzoDF)
Il Blog di ElectroYou (webmaster)
Idee microcontrollate (TardoFreak)
PICcoli grandi PICMicro (Paolino)
Il blog elettrico di carloc (carloc)
DirtEYblooog (dirtydeeds)
Di tutto... un po' (jordan20)
AK47 (lillo)
Esperienze elettroniche (marco438)
Telecomunicazioni musicali (clavicordo)
Automazione ed Elettronica (gustavo)
Direttive per la sicurezza (ErnestoCappelletti)
EYnfo dall'Alaska (mir)
Apriamo il quadro! (attilio)
H7-25 (asdf)
Passione Elettrica (massimob)
Elettroni a spasso (guidob)
Bloguerra (guerra)







