Indice |
Introduzione
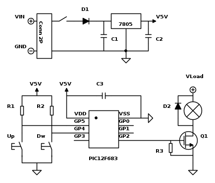
Quello a presentare è un piccolo dimmer fatto con un PIC12F683. Il circuito è molto semplice, ed è stato concepito per una lampadina 12VDC, e consiste di un regolatore di tensione 7805 package TO-220, due pulsanti per l' incremento o decremento del duty cycle ed un MOSFET a canale N usato come driver per la lampadina.
Circuito
- R1 = R2: 470k
- R3 = 1M
- D1 = D2: 1N4007
- C2 = C2 = C3: 100nF
La regolazione di luminosità viene effettuata tramite PWM ad una frequenza di 312.5Hz. Grazie a due push button esterni, rispettivamente Up & Dw, è possibile incrementare o decrementare il duty cycle.
D1 serve come protezione per il circuito e la alimentazione del microcontrollore. Il funzionamento di quest'ultimo non porta ad un consumo notevole, difatti è il carico visto dal transistore che apporterà un maggior consumo di corrente.
Per Q1 si è scelto un N-Channel MOSFET Logic Level IRLZ44N che si rivela una buona soluzione per quando si lavora con segnali digitali a 5V.
Grazie all'uso dei push button rispetto al controllo con potenziometro, a mio parere si ottiene una selezione più accurata della luminosità.
Il firmware scritto in Assembly è stato programmato in maniera tale che, per ogni volta che si preme un push button il duty cycle viene incrementato/decrementato di una unità, mentre se si preme il push button per un tempo superiore a 2 secondi, si ottiene un incremento/decremento ciclico.
Il circuito può essere altrettanto usato come variatore di velocità di un motore DC che rispetti i valori massimi del transistore. D2 serve come protezione per quest'ultimo.
Firmware
;*********************************************** ; ; DIMER PIC12F683 ; Freq = 312,5 Hz : 1 / 312,5 = 3,2ms ; ; 3.2ms = [(x + 1) ] · 16u ; PR2 = 0xc7 ; T2CON = 0x07 ; ;*********************************************** INCLUDE P12F683.INC LIST p = 12F683 __CONFIG _CP_OFF&_CPD_OFF&_BOD_ON&_PWRTE_OFF&_WDT_OFF&_INTOSCIO&_MCLRE_OFF CBLOCK 0x20 W_TMP S_TMP P_TMP DCYCLE CNTR ENDC org 0x000 bsf STATUS, RP0 bcf STATUS, RP1 clrf WPU clrf INTCON movlw 0x86 movwf OPTION_REG clrf ANSEL movlw 0x38 movwf TRISIO movlw 0xc8 movwf PR2 bcf STATUS, RP0 movlw 0x0c movwf CCP1CON movlw 0x07 movwf T2CON clrf CCPR1L clrf DCYCLE MAIN: btfss GPIO, 5 goto INC btfss GPIO, 4 goto DEC goto MAIN INC: btfsc GPIO, 5 goto MAIN call DELAY20MS clrf CNTR movf CCPR1L, W movwf DCYCLE movlw 0xfe subwf DCYCLE btfsc STATUS, Z goto MAIN incf CCPR1L, 1 btfsc GPIO, 5 goto MAIN T2I_LOOP: movlw 0x60 subwf CNTR btfss STATUS, Z goto I_LOOP2S goto I_10MS I_LOOP2S: btfsc GPIO, 5 goto MAIN incf CNTR, 1 call DELAY20MS goto T2I_LOOP I_10MS: btfsc GPIO, 5 goto MAIN movf CCPR1L, W movwf DCYCLE movlw 0xfe subwf DCYCLE btfsc STATUS, Z goto MAIN movlw 0xfa movwf CNTR incfsz CNTR call DELAY20MS incf CCPR1L, 1 goto I_10MS DEC: btfsc GPIO, 4 goto MAIN call DELAY20MS btfsc GPIO, 4 goto MAIN movf CCPR1L, 1 btfsc STATUS, Z goto MAIN decf CCPR1L, 1 btfsc GPIO, 4 goto MAIN clrf CNTR T2D_LOOP: movlw 0x60 subwf CNTR, btfss STATUS, Z goto D_LOOP2S goto D_10MS D_LOOP2S: btfsc GPIO, 4 goto MAIN incf CNTR, 1 call DELAY20MS goto T2D_LOOP D_10MS: btfsc GPIO, 4 goto MAIN movf CCPR1L, 1 btfsc STATUS, Z goto MAIN movlw 0xfa movwf CNTR incfsz CNTR call DELAY20MS decf CCPR1L, 1 goto D_10MS DELAY20MS movlw 0x64 movwf TMR0 btfss INTCON, T0IF goto $-1 bcf INTCON, T0IF return end
Conclusioni
Il programma può essere compilato usando MPLAB versione 8.6. Nello schema sono state omesse le connessioni ISCP in quanto ogni circuito programmatore può adoperare l'ordine di connessioni che più preferisce o ritiene opportuno. In ogni caso si consiglia di fare riferimento al datasheet con link riportato sopra o eventualmente consultare la ISCP Guide della Microchip.
Spero che il piccolo progetto possa essere di aiuto ed utile per gli utenti che leggeranno l'articolo.
Simone

Elettrotecnica e non solo (admin)
Un gatto tra gli elettroni (IsidoroKZ)
Esperienza e simulazioni (g.schgor)
Moleskine di un idraulico (RenzoDF)
Il Blog di ElectroYou (webmaster)
Idee microcontrollate (TardoFreak)
PICcoli grandi PICMicro (Paolino)
Il blog elettrico di carloc (carloc)
DirtEYblooog (dirtydeeds)
Di tutto... un po' (jordan20)
AK47 (lillo)
Esperienze elettroniche (marco438)
Telecomunicazioni musicali (clavicordo)
Automazione ed Elettronica (gustavo)
Direttive per la sicurezza (ErnestoCappelletti)
EYnfo dall'Alaska (mir)
Apriamo il quadro! (attilio)
H7-25 (asdf)
Passione Elettrica (massimob)
Elettroni a spasso (guidob)
Bloguerra (guerra)
