Cos'è ElectroYou | Login Iscriviti

ElectroYou - la comunità dei professionisti del mondo elettrico

Pilotare un IGBT con un 555

Elettronica lineare e digitale: didattica ed applicazioni

Moderatori: Foto Utentecarloc, Foto Utenteg.schgor, Foto UtenteBrunoValente, Foto UtenteIsidoroKZ

2
voti

[1] Pilotare un IGBT con un 555

Messaggioda Foto UtentenikiT » 6 lug 2013, 13:26

Ciao a tutti,
vorrei realizzare un convertitore flyback impiegando, per ragioni di costo, il minimo numero di componenti.

Al momento ho provato a realizzare questo semplicissimo circuito con un 555 ed un MOSFET MTP6N60 recuperato da un alimentatore per PC guasto. Il circuito oscilla sui 12 kHz e mi permette di regolare il duty cycle da circa lo 0,8% al 92 % in modo da fornirmi una certa regolazione dell'uscita.



La corrente assorbita dal trasformatore sotto carico è di circa 1 A RMS.

Questo circuito ha funzionato correttamente finché, a causa di un cablaggio un po' disordinato, non ho accidentalmente cotto il MOSFET. #-o

Poiché non ho altri MOSFET a disposizione, ho pensato di sostituirlo con un IGBT FGA25N120 del quale dispongo.

Ritenete che il circuito possa essere facilmente modificato per funzionare con quest'ultimo componente? Una soluzione di questo tipo può andare, oppure sono necessarie delle modifiche?



Grazie! :-)

Ciao,
Niki
Avatar utente
Foto UtentenikiT
963 1 4 8
Expert EY
Expert EY
 
Messaggi: 720
Iscritto il: 4 mag 2009, 9:18

2
voti

[2] Re: Pilotare un IGBT con un 555

Messaggioda Foto UtenteSparafucile » 6 lug 2013, 15:36

Ciao Foto UtentenikiT,

Temo che ci sia un errore nel primo schema (nel secondo - lo stesso). Il diodo, connesso in paralello con l'avvolgimento primario, non permette la demagnetizzazione del trasformatore, anche se il duty-cycle sia piccolissimo. Quindi la corrente attraverso il transistore possa aumentare quasi indefinitamente.
Avatar utente
Foto UtenteSparafucile
4.371 4 8
Master EY
Master EY
 
Messaggi: 650
Iscritto il: 22 gen 2012, 19:57

0
voti

[3] Re: Pilotare un IGBT con un 555

Messaggioda Foto UtentenikiT » 6 lug 2013, 16:00

Oops, credo proprio che tu abbia ragione! :-)

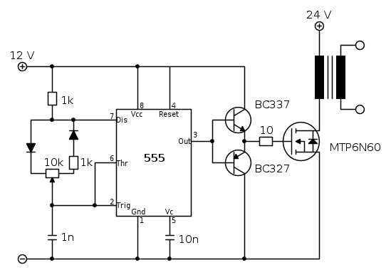
In effetti, nel circuito non avevo impiegato il diodo (ecco perché funzionava!), ma avevo erroneamente pensato di collegarlo nel posto sbagliato! Lo schema "sistemato", dunque, dovrebbe essere questo.



Può funzionare, oppure per pilotare correttamente l'IGBT è necessario ricorrere a qualche modifica?

Ciao,
Niki
Avatar utente
Foto UtentenikiT
963 1 4 8
Expert EY
Expert EY
 
Messaggi: 720
Iscritto il: 4 mag 2009, 9:18

1
voti

[4] Re: Pilotare un IGBT con un 555

Messaggioda Foto UtenteEnChamade » 6 lug 2013, 16:12

Mmm, solo una curiosità: e su quest'ultimo schema, come si resetta il nucleo del trasformatore?

Bye
Avatar utente
Foto UtenteEnChamade
6.498 2 8 12
G.Master EY
G.Master EY
 
Messaggi: 588
Iscritto il: 18 giu 2009, 12:00
Località: Padova - Feltre

2
voti

[5] Re: Pilotare un IGBT con un 555

Messaggioda Foto UtenteSparafucile » 6 lug 2013, 16:30

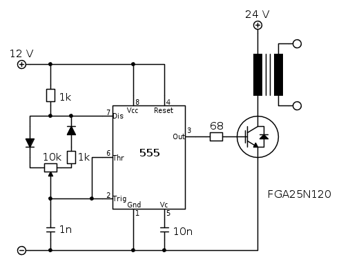
Se lo schema è veramente fatto così (messaggio [3]), c'è un pericolo, che si sviluppi alta tensione sul collettore, che danneggi il transistore.

Io suggerirei lo schema seguente:
Avatar utente
Foto UtenteSparafucile
4.371 4 8
Master EY
Master EY
 
Messaggi: 650
Iscritto il: 22 gen 2012, 19:57

9
voti

[6] Re: Pilotare un IGBT con un 555

Messaggioda Foto Utentecarloc » 6 lug 2013, 18:13

Guarda alle giustissime cose dette fino ad ora aggiungerei solo che:

il driver del gate non è ottimale ma a quella bassa frequenza magari va :D :D

quello che proprio ci vedo molto male è proprio l'IGBT stesso. Vedi dal datasheet ha un Vce, chiamiamola di saturazione di un paio di volt :shock: direi che su una alimentazione di 24 V non è proprio una caduta accettabile.

Il fatto è che gli IGBT sono fatti per lavorare con alte tensioni e correnti, se alimenti a 560V un paio di volt di caduta ancora ancora sono "sopportabili" e poi comunque a quelle tensioni di breakdown anche i MOS hanno una resistenza ON nell'ordine degli ohm e alla fine magari conviene proprio un IGBT.

Ma a basse tensioni i MOS hanno decine di milliohm o anche meno e sono imbattibili.

P.S. io valuterei anche la sostituzione dell 555.... su prendi un membro della famiglia (UC)3845 e cugini vari hai un IC 8 pin "fatto a posta" con un buon gate driver, oscillatore, PWM, limite di corrente, amplificatore di errore, riferimento :D ... insomma tutto quello che ci vuole e lo trovi intorno ad un euro anche "pezzo singolo".

Anche qui non c'è paragone. :D
Se ti serve il valore di beta: hai sbagliato il progetto!
Avatar utente
Foto Utentecarloc
33,8k 6 11 13
G.Master EY
G.Master EY
 
Messaggi: 2153
Iscritto il: 7 set 2010, 19:23

0
voti

[7] Re: Pilotare un IGBT con un 555

Messaggioda Foto UtenteSparafucile » 6 lug 2013, 18:52

Concordo completamente con le osservazioni di carloc!
Avatar utente
Foto UtenteSparafucile
4.371 4 8
Master EY
Master EY
 
Messaggi: 650
Iscritto il: 22 gen 2012, 19:57

0
voti

[8] Re: Pilotare un IGBT con un 555

Messaggioda Foto Utentebelva87 » 8 lug 2013, 8:56

Oltre a quello già detto fin qui, dovresti provvedere ad inserire uno snubber RCD, oppure Diodo e Diodo Zener, in parallelo al primario del trasformatore. Probabilmente hai cucinato il mosfet anche per la tensione troppo elevata che si crea ai sui capi nell'istante in cui va off. Che diodo di uscita usi?
Inoltre, sai con che frequenza veniva fatto lavorare il trasformatore prima che lo utilizzassi in questo schema?
Sulla 24 V inserirei anche un condensatore elettrolitico, idem sulla 12V che alimenta il 555.
Tra il terminale di gate e il riferimento io inserirei una resistenza intorno ai 10kohm e un diodo zener in configurazione regolatore con tensione intorno ai 15V (dipende però dal mosfet che usi) e forse la resistenza di gate puoi abbassare fino a 33 ohm circa.
Infine, tra ingresso e uscita la retroazione manca solo nello schema o anche nella realtà?
O_/
Avatar utente
Foto Utentebelva87
2.292 2 6 12
free expert
 
Messaggi: 1323
Iscritto il: 9 mag 2011, 15:01

0
voti

[9] Re: Pilotare un IGBT con un 555

Messaggioda Foto UtentenikiT » 10 lug 2013, 12:28

Grazie per le risposte! :-)

In effetti, alla luce delle considerazioni di Foto Utentecarloc, l'uso di un IGBT non è molto appropriato in questo caso, e credo quindi che acquisterò qualche MOSFET a basso costo.

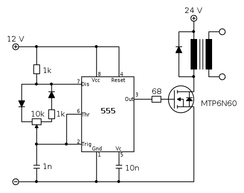
Per quanto riguarda il circuito di pilotaggio, dispongo di una grande quantità di 555 acquistati in stock, che vorrei quindi smaltire quando posso. A questo proposito, ho trovato questa application note dove viene suggerita una semplice modifica per pilotare correttamente in frequenza il MOSFET.



Questa soluzione può funzionare?

Per quanto riguarda la domanda di Foto Utentebelva87, il trasformatore è un piccolo trasformatore per alta tensione recuperato da un circuito di carica elettrostatica di una fotocopiatrice. Non conosco la sua frequenza di lavoro, ma presumo che fosse all'ordine della decina di kHz. Pertanto, non posso neanche collegare una rete ai morsetti del secondario (essendo ad alta tensione).

Quali soluzioni possono essere applicate, in questo caso, affinché l'elemento attivo sia protetto?

Grazie di nuovo a tutti! :-)

Ciao,
Niki
Avatar utente
Foto UtentenikiT
963 1 4 8
Expert EY
Expert EY
 
Messaggi: 720
Iscritto il: 4 mag 2009, 9:18

5
voti

[10] Re: Pilotare un IGBT con un 555

Messaggioda Foto Utentecarloc » 10 lug 2013, 23:46

Per il gate driver io quasi quasi lascerei tutto come avevi fatto all'inizio :D

il buffer push-pull che hai messo è in effetti molto usato, ma in fondo a quella frequenza non mi pare necessario.

Poi c'è il problema che l'uscita del 555 (a meno che non sia la versione CMOS) ha già un darlington sul driver "alto".

Questo fa cadere qualcosa intorno ai 2V rispetto l'alimentazione, se ci aggiungi un terzo transistor (il tuo NPN esterno) alla fine ti perdi 2,7V... magari arrivi intorno a 3 :( :( forse sono un po' troppi per pilotare ben bene il gate di un MOS "non logic level" considera che anche se l'MTP6N60 che hai messo si accende bene già con 6V tipici magari becchi un MOS "sfortunato" o domani lo sostituisci con un altro tipo per fare una prova o che so io....

Comunque senza BJT esterni anche se pensi ad una corrente di uscita di circa 100mA e 80 nC di carica nel gate hai un ton/toff di 800ns che rispetto ad 1/12kHz= 83us non mi pare male :D

Per l'uscita non saprei come è fatto un trasformatore per fotocopiatrice (forse è l'unico apparato elettronico che non ho mai neanche aperto :( ) però se serve per caricare elettrostaticamente il tamburo serve tensione continua, ci devono essere dei diodi (dentro o fuori il trasformatore) e credo anche un feedback di tensione.

Comunque con un fly-back il carico è quasi(*) indispensabile, in prima approssimazione è lui che limita la tensione sul drain del finale. Poi ci sono le induttanze di dispersione e per quelle ci vogliono gli snubber ma una ricetta "universale" mi pare difficoltosa, in prima battuta che cosa ci vuoi collegare all'uscita hv?

(*)se veramente il tutto è di bassissima potenza si può usare uno Zener o uno snubber che senza carico si "prenda lui" tutta l'energia immagazzinata
Se ti serve il valore di beta: hai sbagliato il progetto!
Avatar utente
Foto Utentecarloc
33,8k 6 11 13
G.Master EY
G.Master EY
 
Messaggi: 2153
Iscritto il: 7 set 2010, 19:23

Prossimo

Torna a Elettronica generale

Chi c’è in linea

Visitano il forum: Google Adsense [Bot] e 87 ospiti