Attenzione pero' che alcuni componenti (cond.elettrolitico, diodi) sono polarizzati, vale a dire che devono essere messi in un determinato verso. Se non sbaglio, in precedenza tu avevi messo i diodi al contrario.
Lo stesso dicasi per i collegamanti del transistor; ti ho segnato con EBC i punti da dove dovranno partire i relativi collegamenti filari che poi dovranno essere saldati ai rispettivi terminali del BJT.
[CDEY] - Come modifico il mio vecchio alimentatore?
Moderatore:
brabus
0
voti
antonyb ha scritto:Ok, li vediamo in seguito facciamo un passo alla volta, altrimenti non si conclude mai..
ma che dici mai..sei appena arrivato alla [542]risposta.....
⋮ƎlectroYou
-

stefanob70
14,1k 5 11 13 - Master EY

- Messaggi: 3190
- Iscritto il: 14 lug 2012, 13:14
- Località: Roma
5
voti
antonyb ha scritto:Ti ringrazioBrunoValente ma non è il caso cominciare da capo, [b]altrimenti non finiamo più...
Ba...io intanto ho lavorato, ècco i risultati.
Prova a stamparlo su carta e verifica CON MOLTA ATTENZIONE se i componenti sono dimensionati correttamente e se non interferiscono l'uno con l'altro.
Non modificarlo! eventualmente qualcosa non torna fammi sapere e ci penso io.
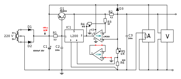
Non sono sicuro del verso dei diodi.
Dimenticavo: ho invertito gli operazionali, lo schema è questo
-

BrunoValente
39,6k 7 11 13 - G.Master EY

- Messaggi: 7796
- Iscritto il: 8 mag 2007, 14:48
0
voti
L'ho misurato ed è in scala, è perfetto finalmente qualcuno che disegna in scala..
vediamo cosa dicono gli altri..
Manca il terzo foro per l'elettrolitico da 63v
vediamo cosa dicono gli altri..
Manca il terzo foro per l'elettrolitico da 63v
1
voti
antonyb ha scritto:Manca il terzo foro per l'elettrolitico da 63v
Be' questa del terzo foro mi giunge nuova... se magari rispondi alle domande che ti ho fatto possiamo sistemare
-

BrunoValente
39,6k 7 11 13 - G.Master EY

- Messaggi: 7796
- Iscritto il: 8 mag 2007, 14:48
1
voti
Tu intanto rispondi alle mie domande
-

BrunoValente
39,6k 7 11 13 - G.Master EY

- Messaggi: 7796
- Iscritto il: 8 mag 2007, 14:48
2
voti
Ricordati che il disegno è DAL LATO COMPONENTI quindi dovrai tenerne conto quando stamperai il master.
Cosa usi per farlo, la fotoincisione?
Cosa usi per farlo, la fotoincisione?
-

BrunoValente
39,6k 7 11 13 - G.Master EY

- Messaggi: 7796
- Iscritto il: 8 mag 2007, 14:48
Chi c’è in linea
Visitano il forum: Nessuno e 4 ospiti

Elettrotecnica e non solo (admin)
Un gatto tra gli elettroni (IsidoroKZ)
Esperienza e simulazioni (g.schgor)
Moleskine di un idraulico (RenzoDF)
Il Blog di ElectroYou (webmaster)
Idee microcontrollate (TardoFreak)
PICcoli grandi PICMicro (Paolino)
Il blog elettrico di carloc (carloc)
DirtEYblooog (dirtydeeds)
Di tutto... un po' (jordan20)
AK47 (lillo)
Esperienze elettroniche (marco438)
Telecomunicazioni musicali (clavicordo)
Automazione ed Elettronica (gustavo)
Direttive per la sicurezza (ErnestoCappelletti)
EYnfo dall'Alaska (mir)
Apriamo il quadro! (attilio)
H7-25 (asdf)
Passione Elettrica (massimob)
Elettroni a spasso (guidob)
Bloguerra (guerra)



