In queste note descrivo il recupero ed il restauro di una apparecchiatura francese degli anni ‘50: una antenna amplificata per migliorare la ricezione nelle gamme delle onde lunghe, medie e corte fino a circa 15 Mhz.
Bisogna considerare che nella regione del nord della Francia erano presenti numerosissime stazioni radio nelle gamme medie lunghe e corte che trasmettevano dall’Inghilterra, dal Belgio, dall’Olanda e dalla stessa Francia, e del fatto che la resistenza francese doveva superare le interferenze che l’esercito occupante tedesco metteva in atto per impedire l’ascolto delle trasmissioni radio provenienti principalmente dalla Gran Bretagna.
Come detto questa apparecchiatura è una antenna a telaio amplificata di marca RAP a doppia spira prodotto a Boulogne-sur-Mer, Pas-de-Calais.
L’apparecchio esteticamente è abbastanza gradevole, lo stile è tipicamente quello della fine degli anni ‘40, la sua robustezza, la qualità e le prestazioni sono impeccabili.
Il corpo contenitore dei circuiti e’ realizzato in lamiera di alluminio verniciato, è robusto e di dimensioni corrette, ha una struttura ben proporzionata ed è stabile per un uso anche da parte di persone disattente.
Gli avvolgimenti dell’antenna, su un grosso tondino di alluminio di circa cinque millimetri, sono rivestiti in ferrite, il condensatore variabile è dotato di cuscinetto a sfere, il commutatore di gamma è stabile e realizzato in bachelite molto robusta.
Questa antenna è autonoma come alimentazione, dotata di un trasformatore di potenza con commutatore di tensione con valvola raddrizzatore AZ41 per alimentare la valvola amplificatore RF 6BE6.
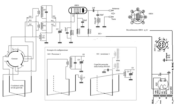
E’ stato molto difficile trovare lo schema elettrico, la fabbrica RAP non aveva una produzione standardizzata, produceva con i materiali che nella Francia del primo dopoguerra era possibile trovare, ho riscontrato che nello stesso mese, sotto la stessa sigla, uscivano apparecchi con componenti diversi e con circuiti diversi. La cosa importante era che funzionassero. Il circuito che pubblico alla fine di queste note è controllato e adattato a questo apparecchio.
Nella fase di restauro ho controllato tutte le tensioni e tutti i componenti passivi, ho dovuto sostituire il condensatore di livellamento della tensione raddrizzata, quello originale era completamente in corto. Nessuna possibilità di trovare un componente uguale a quello originale, la sostituzione è stata con un condensatore elettrolitico equivalente.
Ho sostituito il cavo di alimentazione con un conduttore avvolto in tessuto di colore giallo-marrone.
La spina originate in bachelite è un componente che ora è assolutamente introvabile, una spina passante che ho restaurato con un buon disossidante poi rimessa in funzione. Il colore è stato ravvivato con cera adatta a questa plastica primordiale.
Ho dovuto sostituire gli spinotti per il collegamento con il ricevitore (antenna e terra), ma nella confezione ho inserito il condensatore elettrolitico originale e l’unico spinotto a banana originale residuo. Forse futuri restauratori potranno avere migliore fortuna di me.
Ho cambiato i passacavo sia per il cordone di alimentazione che per i connettori di antenna e terra. Quelli originali erano completamente distrutti, ho usato dei componenti in gomma butilica di colore nero.
L’interruttore a levetta era molto ossidato ed ho faticato a recuperarlo, ma con il migliore disossidante e un buon riattivatore di contatti ora scatta come se fosse uscito ieri dalla fabbrica.
Come si vede nella foto il circuito è molto pulito e ben cablato. Si nota il nuovo condensatore elettrolitico di livellamento della corrente raddrizzata.
Ho usato alcuni tubetti autorestringenti per migliorare la sicurezza di alcune saldature di questo apparato.
Indice |
ATTENZIONE !!!
Come risulta dalle foto la manopola in bachelite di selezione della gamma ha la punta di riferimento rotta, ma è presente la linea di riferimento. Ho preferito non ricostruire la punta mancante, in fondo quella piccola parte mancante mi è sembrata un fattore di originalità.
E' perfetta la manopola di sintonia.
Test di funzionamento.
Non è facile procedere ad un test di questa apparecchiatura, le gamme delle onde lunghe, medie e corte sono tutt’altro che affollate, si nota subito che le poche stazioni radio ricevute si ascoltano leggermente amplificate e si nota una buona direzionalità delle antenne, ma non ho trovato, neppure sulle onde corte, due stazioni che si sovrapponessero.
Nel complesso lo giudico funzionante senza avere la possibilità di valutare le prestazioni in un contesto di affollamento delle emittenti.
Il circuito
Questo è il circuito di questa antenna.
Nel caso si volesse confrontarlo con altri apparecchi similari prodotti dalla RAP nel periodo 1948-1952, dovrà fare dei controlli prima di assumerlo per valido. Molto spesso le valvole sono diverse, più comune della 6BE6 è la 6BA6, in quel periodo montavano quello di cui disponevano,
Anche le antenne sono diverse, si trattava più di un prodotto artigianale che di uno uscito da una catena di montaggio.
Conclusione finale
Ho realizzato questo restauro per cercare di sfoltire il mio parco di apparecchiature radio rendendo commercializzabile ogni dispositivo in mio possesso.
Non mi sembra che questa antenna a quadro riscuota un grande successo commerciale, se non sarà venduta la metterò negli scaffali delle cose strane di casa mia sperando di poterla osservare ancora per molti anni.

Elettrotecnica e non solo (admin)
Un gatto tra gli elettroni (IsidoroKZ)
Esperienza e simulazioni (g.schgor)
Moleskine di un idraulico (RenzoDF)
Il Blog di ElectroYou (webmaster)
Idee microcontrollate (TardoFreak)
PICcoli grandi PICMicro (Paolino)
Il blog elettrico di carloc (carloc)
DirtEYblooog (dirtydeeds)
Di tutto... un po' (jordan20)
AK47 (lillo)
Esperienze elettroniche (marco438)
Telecomunicazioni musicali (clavicordo)
Automazione ed Elettronica (gustavo)
Direttive per la sicurezza (ErnestoCappelletti)
EYnfo dall'Alaska (mir)
Apriamo il quadro! (attilio)
H7-25 (asdf)
Passione Elettrica (massimob)
Elettroni a spasso (guidob)
Bloguerra (guerra)