Alimentatore con tensione variabile
Moderatori:
carloc,
g.schgor,
BrunoValente,
IsidoroKZ
0
voti
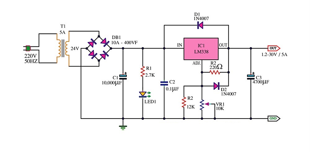
Buongiorno a tutti, ho realizzato un alimentatore da banco, con tensione variabile da 1,2 a 32 volt 5 A mediante l'integrato LM338k. Nel momento delle prove, ho inserito un carico, una lampadina da 12 volt 40 watt, che dovrebbe assorbire meno di 4 ampere; ecco che l'integrato si è immediatamente bruciato. Ho letto che ha internamente una protezione contro i cortocircuiti; mi piacerebbe sapere se ho sbagliato qualcosa. Allego lo schema che ho utilizzato. Grazie anticipatamente per l'attenzione. Fabrizio
-

ciclingman
11 5 - New entry

- Messaggi: 57
- Iscritto il: 11 feb 2012, 12:02
0
voti
Ovviamente l'hai montato su un radiatore.
Il fatto che dici si è bruciato immediatamente, mi verrebbe da pensare che sia l'LM difettoso, se non ci sono errori di montaggio.
Io ne ho fatto uno che lavora da più di 10 anni, quindi non dovresti aver avuto problemi.
Dove l'hai acquistato? E' cinese da poche lire ?

Il fatto che dici si è bruciato immediatamente, mi verrebbe da pensare che sia l'LM difettoso, se non ci sono errori di montaggio.
Io ne ho fatto uno che lavora da più di 10 anni, quindi non dovresti aver avuto problemi.
Dove l'hai acquistato? E' cinese da poche lire ?

Alex
https://www.facebook.com/Elettronicaeelettrotecnica
<< vedi di pigliare arditamente in mano, il dizionario che ti suona in bocca,
se non altro è schietto e paesano.
(Giuseppe Giusti) <<
https://www.facebook.com/Elettronicaeelettrotecnica
<< vedi di pigliare arditamente in mano, il dizionario che ti suona in bocca,
se non altro è schietto e paesano.
(Giuseppe Giusti) <<
0
voti
L'allusione di mir: Può darsi che con il carico di 40 W di colpo l'alimentazione si è seduto, o si è abbassato di 3 o 4 V, può darsi che sia questa la causa.mir ha scritto:
se alimentata alla tensione nominale di 12 V ..![]()
mir ho sbagliato, ho scritto sul tuo post, scusami.
I circuiti sono controcorrente. Seguono sempre la massa
-Per rispondere utilizza il tasto [RISPONDI] e non il tasto [CITA], grazie.-
-Per rispondere utilizza il tasto [RISPONDI] e non il tasto [CITA], grazie.-
0
voti
Eh sì. Acquistato in Cina a 50 centesimi, 4 a 2 euro. Allora ci sono delle differenze tra l'uno e l'altro?
Cosa vuoi dire con radiatore? Un dissipatore? E' montato su un dissipatore gigantesco e isolato naturalmente.Per la verità ne ho bruciati già 2 di questi 4. Ho controllato minuziosamente ma non ci sono errori. Dove dici che devo acquistarli? Su RS costano 43 euro
Cosa vuoi dire con radiatore? Un dissipatore? E' montato su un dissipatore gigantesco e isolato naturalmente.Per la verità ne ho bruciati già 2 di questi 4. Ho controllato minuziosamente ma non ci sono errori. Dove dici che devo acquistarli? Su RS costano 43 euro
-

ciclingman
11 5 - New entry

- Messaggi: 57
- Iscritto il: 11 feb 2012, 12:02
0
voti
Si si certo, prima di collegare la lampada ho settato l'alimentatore a 12 volt
-

ciclingman
11 5 - New entry

- Messaggi: 57
- Iscritto il: 11 feb 2012, 12:02
0
voti
ecco perché quello diciclingman ha scritto:Eh sì. Acquistato in Cina a 50 centesimi, 4 a 2 euro.
-

elektronik
7.800 4 6 7 - Master

- Messaggi: 3836
- Iscritto il: 12 mag 2015, 22:26
0
voti
ciclingman,
è durato anche troppo! Chi più spende meno spende...
Ciao
Mario
Eh sì. Acquistato in Cina a 50 centesimi, 4 a 2 euro.
è durato anche troppo! Chi più spende meno spende...
Ciao
Mario
Mario Maggi
https://www.evlist.it per la mobilità elettrica e filiera relativa
https://www.axu.it , inverter speciali, convertitori DC/DC, soluzioni originali per la qualità dell'energia
Innovazioni: https://www.axu.it/mm4
https://www.evlist.it per la mobilità elettrica e filiera relativa
https://www.axu.it , inverter speciali, convertitori DC/DC, soluzioni originali per la qualità dell'energia
Innovazioni: https://www.axu.it/mm4
-

mario_maggi
20,0k 3 11 12 - G.Master EY

- Messaggi: 4181
- Iscritto il: 21 dic 2006, 9:59
- Località: Milano
0
voti
ciclingman ha scritto:Su RS costano 43 euro
Non spendere 43 Euro per un 338. Costano così perché sono componenti obsoleti.
Spendi sicuramente meno pensando a un alimentatore diverso. Qui ti sapranno aiutare al meglio.
0
voti
Invece di fare lo spiritoso dimmi qualcosa di sensato piuttosto. Se la sigla è la stessa si presume che il componente sia uguale e, siccome non avevo fretta li ho ordinati lì. Sapresti dirmi in quale sito acquistarli o scegli di preparare un'altra fantastica battuta?
-

ciclingman
11 5 - New entry

- Messaggi: 57
- Iscritto il: 11 feb 2012, 12:02
Chi c’è in linea
Visitano il forum: Nessuno e 131 ospiti

Elettrotecnica e non solo (admin)
Un gatto tra gli elettroni (IsidoroKZ)
Esperienza e simulazioni (g.schgor)
Moleskine di un idraulico (RenzoDF)
Il Blog di ElectroYou (webmaster)
Idee microcontrollate (TardoFreak)
PICcoli grandi PICMicro (Paolino)
Il blog elettrico di carloc (carloc)
DirtEYblooog (dirtydeeds)
Di tutto... un po' (jordan20)
AK47 (lillo)
Esperienze elettroniche (marco438)
Telecomunicazioni musicali (clavicordo)
Automazione ed Elettronica (gustavo)
Direttive per la sicurezza (ErnestoCappelletti)
EYnfo dall'Alaska (mir)
Apriamo il quadro! (attilio)
H7-25 (asdf)
Passione Elettrica (massimob)
Elettroni a spasso (guidob)
Bloguerra (guerra)

