Indice |
Le origini
Le mie prime esperienze lavorative (negli ormai lontani anni cinquanta) sono state presso un'azienda produttrice di centrali telefoniche.
In realtà io non mi occupavo di telefonia, ma di applicazioni collaterali quali gli allora nascenti apparati di telesegnalazione e telecomando, tutti però rigorosamente basati su tecniche elettromeccaniche (il transistor era allora ancora una curiosità di laboratorio !).
D'altra parte, l' automazione telefonica, cioè la commutazione automatica (senza interventi di operatori) dei collegamenti fra telefoni, era allora il massimo esempio di automazione.
Elementi fondamentali di quella tecnologia erano il relè ed il commutatore a passi (o selettore), bene illustrati nel riferimento precedente, che permettevano di trasformare sequenze di impulsi (generati dai disco combinatore dell'apparecchio telefonico) in collegamenti fisici tra l'apparecchio chiamante e quello chiamato.
Tutta questa premessa ha lo scopo di introdurre il concetto di selettore automatico, oggi naturalmente non più elettromeccanico ma che, in forma elettronica, svolge le stesse funzioni.
Il CMOS 4017
Fra gli integrati che hanno avuto una grandissima diffusione (oltre il famoso 555 già più volte citato nel Forum), si può annoverare anche un particolare "contatore" d'impulsi, il 4017. che ha la caratteristica di attivare in sequenza una delle sue 10 uscite in funzione del numero di impulsi ricevuto al suo ingresso.
In effetti questo funzionamento è del tutto simile al selettore telefonico precedentemente citato.
A chi volesse saperne di più sulla configurazione interna, si consiglia la consultazione di Doctronics (6. Inside the 4017), e per comodità si riporta qui solo la configurazione dei terminali
e le forme d'onda che si presentano su ciascuno di questi in corrispondenza dei vari impulsi di clock:
La pubblicazione citata è inoltre ricca di consigli pratici per imparare ad utilizzare questo componente (in particolare i paragrafi 3 e 4).
Un semplice automatismo sequenziale: il semaforo
Più che il dettaglio funzionale, vogliamo qui vedere come l'integrato può essere utilizzato nella realizzazione di automatismi sequenziali.
Cominciamo dal più semplice: l'alternarsi dell'accensione delle luci in un semaforo stradale.
L'essenza del circuito è questa:
Un generatore d'impulsi (che può essere realizzato con un 555 in configurazione astabile) fa avanzare l'attivazione delle uscite, che vengono opportunamente raggruppate (in OR) per pilotare le rispettive luci di segnalazione.(mancano evidentemente gli amplificatori d'uscita che ovviamente dipendono dalla reale potenza delle lampade utilizzate).
La simulazione (in Multisim) viene invece completata con l'inserzione di un registratore d'impulsi (XLA1) che permette di ricavare il grafico degli andamenti delle uscite:
Rimane solo da osservare che vengono qui utilizzate solo 8 (0-7) delle 10 uscite. La nona serve al ripristino della condizione iniziale (posizione 0 attivata).
Si potrebbero fare molti esempi di semplici applicazioni come questa, ad es. la moltiplicazione fino a 10 dei tempi generati da un timer 555, oppure il comando di accensione sequenziale di luci, oppure la realizzazione di codici di sicurezza, e così via.
Si preferisce però riportare qui esempi di pratiche applicazioni richieste da utenti del Forum.
Avviamento ciclico motorini
E' recentemente pervenuta al Forum la seguente richiesta:
<Il mio problema consiste nel far avviare automaticamente ad ogni pressione del pulsante un motore alla volta (i motori attivi devono essere sempre uno alla volta e si devono attivare nel seguente ordine M1-M3-M2-M3) tempo di funzionamento di ogni singolo motore viene stabilito dalla chiusura del pulsante ossia quando il pulsante e in posizione di chiusura il motore si avvia, quando il pulsante viene rilasciato e ritorna in fase di apertura il motore si arresta ( nb: ricordo che questo unico pulsante deve avviare il motore alla chiusura e arrestare il motore all'apertura, e chiudendo nuovamente il contatto deve avviare un'altro motore nel seguente ordine M1-M3-M2-M3).>
Ed ecco la soluzione proposta:
Com'è facile vedere, il pulsante (rappresentato da J1) deve avere un contatto di scambio e pilotare un Set/Reset FlipFlop come dispositivo antirimbalzo (ad ogni attivazione del pulsante deve corrispondere un solo impulso). Con questo è allora possibile fare avanzare il 4017, le cui uscite stabiliscono la "fase" del ciclo: ad ogni fase corrisponde l'inserzione di uno dei motorini, come stabilito, ma questi rimangono in marcia solo finché il pulsante è attivato.
L'impiego di soli NAND per la logica di selezione è stato scelto per comodità di unificazione dei componenti.
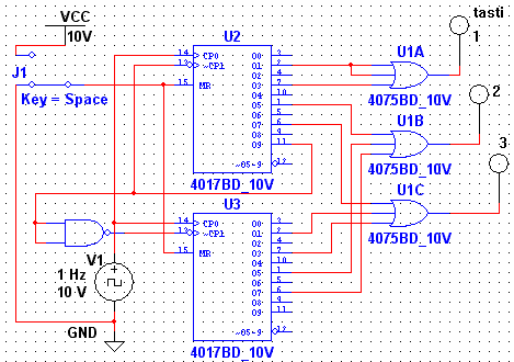
Allarme via UMTS
Un'altra recente richiesta nel Forum è stata quella di un comando tasti di un telefono UMTS per formare una sequenza di impulsi predeterminata da effettuarsi al presentarsi di una particolare condizione d'allarme.
La sequenza richiesta è: tasto1: 2 impulsi; tasto2: 1 impulso; tasto3: 3 impulsi; tasto2:2 impulsi.
La soluzione proposta è stata la seguente (schema limitato alla parte essenziale della sequenza):
Un generatore di clock (V1) genera gli impulsi che fanno avanzare il contatore, quando abilitato dal selettore J1 (che simula l'allarme).
Questo fa commutare in sequenza le uscite del contatore, opportunamente raggruppate per generare i comandi dei tasti (rappresentati da segnalatori luminosi).
Se al posto delle lampade di segnalazione, si mettesse un registratore di forme d'onda (XLA in Multisim), si otterrebbero questi andamenti delle 3 uscite:
che dimostrano la corrispondenza dei comandi alla sequenza richiesta.
La particolarità della schema è la messa in "cascata" di due 4017 (per superare il limite dei 10 passi di un singolo contatore).
Come si può vedere, l'ultimo passo di U2 (09, pin11) blocca il primo contatore (con Enable, pin13), sbloccando invece il secondo, che continua fino al passo finale della sequenza (07, pin6 di U3).
Lo schema è limitato qui: ma è ovvio che per un funzionamento completo occorre memorizzare l'allarme (al posto di J1) in modo da sbloccare MR (Master Reset, pin15) fino al passo successivo a quello finale (08, pin9) che ripristina e mantiene a zero entrambi i contatori.
Conclusioni
Sono stati presentati alcuni esempi di automatismi sequenziali realizzati con l'impiego dell'integrato CMOS 4017, ma ovviamente la casistica applicativa non si limita a questi.
Va infatti osservato che la maggior parte degli automatismi ha caratteristiche sequenziali e che quindi potrebbero essere realizzati su queste basi.
Va però anche sottolineato che l'effettiva applicazione di questa componentistica ha senso in casi particolarmente semplici, che richiedano un numero limitato di integrati: oltre un certo limite è infatti più conveniente ricorrere alla programmazione di microprocessori (PIC).

Elettrotecnica e non solo (admin)
Un gatto tra gli elettroni (IsidoroKZ)
Esperienza e simulazioni (g.schgor)
Moleskine di un idraulico (RenzoDF)
Il Blog di ElectroYou (webmaster)
Idee microcontrollate (TardoFreak)
PICcoli grandi PICMicro (Paolino)
Il blog elettrico di carloc (carloc)
DirtEYblooog (dirtydeeds)
Di tutto... un po' (jordan20)
AK47 (lillo)
Esperienze elettroniche (marco438)
Telecomunicazioni musicali (clavicordo)
Automazione ed Elettronica (gustavo)
Direttive per la sicurezza (ErnestoCappelletti)
EYnfo dall'Alaska (mir)
Apriamo il quadro! (attilio)
H7-25 (asdf)
Passione Elettrica (massimob)
Elettroni a spasso (guidob)
Bloguerra (guerra)