Premessa
Vorrei dedicare questo argomento a tutti gli appassionati di alimentatori switching in particolar modo degli ATX.
Perché ho deciso di pubblicare questo articolo?
Sono tante le persone che sul web pubblicano sempre qualche schema di qualche alimentatore ATX. Alcuni hanno anche apportato delle modifiche per farne uno strumento da laboratorio. Ma e' molto difficile capire a fondo tutti gli elementi di progettazione, a meno che qualcuno non ce li spieghi.
Ma non ho mai trovato fino ad oggi un articolo esauriente sull'argomento.
Sperando di condividere anche la vostra partecipazione e magari suggerire quello che gia' sapete in merito.
Non ho la pretesa di scrivere un manuale sulle caratteristiche di progetto di questo alimentatore, ma condividerne invece le procedure di test che nel corso del tempo, grazie anche alla risorse del Web mi hanno aiutato a capire meglio i concetti fondamentali della vasta tecnologia switching.
Quindi tutte le procedure che ho pubblicato in queste pagine, di riparazione Misure elettriche, di frequenza, etc etc sono frutto della mia attivita' di sperimentazione personale e corrispondono solo a questa versione di Alimentatore.
Una breve introduzione sulla tecnica PWM
Dall'inglese Pulse Width Modulation e tradotto significa Modulazione a larghezza di impulso. vediamo un banale esempio: Mantenendo la Frequenza costante del convertitore si varia solo il tempo T on di chiusura del transistor.
Se dovessimo ad esempio variare la velocita' di un motorino in DC,agiremo sulla tensione di alimentazione?
Potrebbe essere un idea,ma lo svantaggio riguarderebbe anche la perdita di potenza.
Allora perché non adottare la tecnica PWM?
Guardando il grafico risulta chiaro che il ciclo utile(Duty Cycle)del segnale ad onda quadra,riguarda:
-il Periodo T e la frequenza f=1/T
-il duty cycle δ=Ton/T
In pratica basta calcolare il rapporto tra il segnale a livello alto ed il periodo totale del segnale stesso.
il tutto espresso in percentuale:
o se vogliamo meglio:
Quindi se un periodo totale dell'impulso dura 20mS avremo:
naturalmente,se TON si allunga, TOFF diventa di conseguenza più breve.
1 periodo ON di 10mS
1 periodo OFF di 10 mS
Quindi un duty cycle del 50%
Piu' avanti vedremo come questo segnale e' utilizzato per il controllo della tensione di uscita tramite un tensione di feedback al variare del carico:
Schema di principio
Il transistor agisce come switch e apre e chiude il passaggio della corrente. Attraverso l'induttanza L la corrente arriva al carico ed al condensatore che agisce da filtro. quando lo switch è chiuso (ON), la corrente attraversa l'induttanza ed arriva sia al condensatore C, caricandolo, che all'utilizzatore. Il diodo D risulta collegato in senso inverso, per cui è come se non ci fosse.
Quando lo switch è aperto (OFF),la corrente nell'induttanza permane per un'istante e si crea ai capi di quest'ultima una tensione tale da continuare a mantenere la corrente che era in circolo.
La corrente fluisce allora nel carico, insieme alla corrente che adesso viene ceduta dal condensatore, e, attraverso il diodo D ritorna all'induttanza.
ATX FLYBACK
Il circuito in esame rientra nella configurazione di Flyback,poiche' la notevole differenza di Tensione di uscita rispetto a quella di entrata,richiede anche un isolamento galvanico.
La sezione power switch e' formata da due BJT si occupa di pilotare il trasformatore mediante un Onda Quadra fornita da un integrato apposito, e le basi del transistor sono separate galvanicamente dal trasformatore T2
Quando il transistor e' interdetto, il trasformatore mantiene il flusso di corrente per un brevissimo tempo,quindi la tensione ai capi della bobina del Trafi passa al segno opposto, generando un impulso di tensione detto “back-EMF flyback”. Il Trafo trasferisce l'impulso dal primario al secondario, dove il diodo iniziera' a condurre ed a caricare il condensatore all'uscita. La tensione Vout dipendera' oltre che al rapporto di spire tra primario e secondario,anche dal duty cycle
Il segnale di feedback prelevato all'uscita viene retroazionato dal controller che ne modifichera' il duty cycle ogni volta che varia la corrente di assorbimento per riportare la tensione di uscita alla valore nominale.
Step 1
Sicurezza contro il rischio di scosse elettriche
Per quanto mi riguarda, lavorare su qualunque dispositivo alimentato direttamente da rete elettrica va fatta una considerazione doverosa:
Prendere le dovute precauzioni, affinche' non ci si faccia male,sopratutto sulla parte del raddrizzatore dove sono connessi due grossi condensatori da 200 V in serie.
La tensione nominale supera i 300 Vcc quindi usate molta accortezza e cautela nel maneggiare la scheda.
Inoltre per ragioni di sicurezza la scheda verra' alimentata con un Variac separato dalla rete elettrica.
Corpo dell'articolo assente
Step 2
Ingresso alimentazione
L'alimentatore accetta in ingresso una tensione di 115 V ac oppure 230 V ac tramite un deviatore.
Come si nota dallo schema elettrico, non e' presente il filtro 'EMI poiche' alcuni produttori per risparmiare sul costo di produzione, lo eliminano aggiungendo dei ponticelli laddove sarebbero dovuti essere montati i componenti.
la tensione di 230 V ac in ingresso viene raddrizzata dal ponte di Graetz e livellata dai due elettrolitici da 560uF/200V.
In questo caso essendo collegati in serie, la tensione di lavoro diventa di 400V.
La tensione dopo il raddrizzatore in questo caso non e' piu' 230Vac ma bensi circa 324Vcc Questo e' dovuto al valore di picco della tensione raddrizzata sinusoidale:
cc
Infine le due resistenze da 150k in parallelo ai condensantori, servono per scaricare la tensione residua accumulata durante lo spegnimento dell'alimentatore.
I due Varistori proteggono i condensatori dai picchi della tensione di rete. Ma anche questa configurazione non viene sempre adottata, ed in genere si preferisc inserire in serie al fusibile un solo varistore.
Misure preliminari stadio ingresso Alim.
Una prima misurazione riguarda il fusibile di protezione. Questo fusibile non protegge in alcun modo i due transistor principali Q01 e Q02 connessi alla tensione raddrizzata di rete.
Infatti se si crea un guasto, la giunzione dei transistor si fonde molto prima che il fusibile salti. Lo scopo del fusibile infatti e' anche proteggere l'impianto a monte.
Se il fusibile e' saltato dobbiamo misurare necessariamente il ponte raddrizzatore:
Se la misura rientra grosso modo come quella visibile nella foto, il ponte e' buono:
Se il valore si avvicina allo Zero il ponte e' in corto.
Il Termistore
il modello e' un NTC MF72
NTC sta per coefficiente termico negativo. Quando non e' percorso da corrente elettrica la sua resistenza interna e' alta e quando accendiamo l'alimentatore, la corrente iniziale di spunto e' molto alta, quindi la sua funzione e' di limitarla all'accensione. Dopodiche' quando i due grossi elettrolitici hanno raggiunto la carica completa,la resistenza percorsa da corrente si scalda per effetto Joule e si riduce in modo esponenziale fino a far passare tutta la corrente.
Lo Stadio Power Switch
Il Power Switch riguarda i due transistor di potenza che pilotano T1 il trasformatore multitensione.
Quindi essendo soggetti alla tensione di rete raddrizzata e' facile che vadano fuori uso.
La misura riguarda
base-collettore base-emettitore emettitore-collettore
Alcune Caratteristiche V e I:
Vmax=700V
Imax=12A
Se la resistenza e' prossima allo Zero il transistor e' fuori uso.
Esempio Transistor Buono
Esempio Transistor Rotto
Step 3
Il Cambiatensione
Ma perché alcuni alimentatori rispetto ad altri non hanno il commutatore del cambia tensione? Anche in questo caso la scelta e' determinata dal mercato di destinazione dell'alimentatore.
Ma e' doveroso chiarire anche l'aspetto circuitale di come avviene la possibilita' di scegliere una tensione di 115Vac rispetto ad una tensione di 230Vac
Quando il deviatore e' inserito sulla 115Vac , i condensatori vengono caricati in serie. Mentre quando il ponticello e' inserito la carica avviene in modo separato, ed in questo caso la tensione di lavoro sul singolo ramo del condensatore equivale a circa 115V.
A questo punto prendete in considerazione che molte volte a causa di uno sbaglio,se il selettore e' posizionato a' 115 volt e lo alimentiamo a 220 V il condensatore visibile in foto diventa cosi:
Step 4
Prima di passare alla fase successiva bisogna cortocircuitare a massa il PS_ON altrimenti l'alimentatore non si avvia. E' un cavetto di colore verde.
Driver PWM TL494
Il controllo principale del segnale PWM e' Gestito dall'integrato TL494 ne riporto alcune caratteristiche:
- Contiene due amplificatori di errore
- Un oscillatore interno regolabile da 1 kHz a 300 kHz
- DTC Controller Dead Time
- Driver a transistor a Emettitore comune
- Temperatura di funzionamento da 0°C a 70°C
- Tensione di funzionamento min 7V Max 41V
Segnali corretti
I segnali di riferimento devono corrispondere alla seguente figura:
La prima verifica di funzionamento consiste nel misurare l'uscita dal piedino 8 e 11 del TL494.
Piedino8
Piedino11
Dallo schema si puo' vedere il pilotaggio dei due transistor Q3 E Q4
In questo caso il segnale a circa 24 kHz come visibili in foto e' un buon segno.
L'oscillatore del TL494 sta facendo il suo dovere.
Le corrispondenze dei due transistor Pilota:
Step 5
Lo stadio oscillatore
Lo stadio oscillatore e' racchiuso nell'integrato TL494.
Come viene scelta la frequenza dell'oscillatore?
Come dice un manuale di alimentatore switching bisogna fare le dovute considerazioni:
Bisogna ricordare che nei convertitori e SMPS push-pull, a ponte intero e mezzo ponte la frequenza va però raddoppiata (considerate i digarm, che vi mostrerò e poi capite perchè), quindi bisogna dimensionare o la resistenza o il condensatore di 1/2 valore rispetto a quello calcolato (o fare il calcolo prendendo in considerazione 2Fosc). Facendo riferimento al costruttore ed al datasheets,possiamo modificare a nostro piacimento,la frequenza dell'oscillatore intervenendo su due parametri:
R e C
Nel caso dell circuito in esame R vale 18 kohm e C vale 1nF
Per rendere piu' pratica la lettura ho volutamente sostituito dal datasheets originale i valori espressi in uF(microfarad) con nF(nanofarad) per evitare le noiose trasposizioni dei sottomultipli: Nella figura in basso,e' possibile vedere appunto i valori di R e di C e la frequenza di funzionamento.
Da notare anche il Df delta frequency cioe' lo scostamento di frequenza che varia in funziona della temperatura ambiente:
Nell'esempio del datasheets la temperatura e' di25°C ed una tensione di alimentazione di 15V.
Step 6
Lo stadio di pilotaggio
Questa configurazione mantiene separato il pilotaggio dal trasformatore principale T1.
Nei due quadretti evidenziati di verde,potete vedere i due transistor pilota Q01 E Q02 in configurazione Half-Bridge.
Il progettista dell'alimentatore ha reso necessario separare dalla Rete lo stadio oscillatore composto da il TL494 + Q3 e Q4 dal pilotaggio dei due transistor collegati all'uscita del raddrizzatore ai transistor Q01 e Q02 visibili nei quadretti verdi.
La frequenza scelta per pilotare T1 il trasformatore principale multitensione e' circa a 24 kHz.
Segnale pilota T1
Trasformatore reale:
Step 7
Il trasformatore multitensione
Il trasformatore T1 provvede sul secondario diverse tensioni. Si nota la presa centrale dove sono raggruppati tutti i secondari. La forma d'onda presenta delle risonanze,ripidi guizzi di commutazione, e fronti non perfettamente squadrati causati dall'induttanza del trasformatore.
Ma una volta che mettiamo il piccolo carico il fronte sembra squadrarsi quasi perfettamente. Questo e' il fenomeno del trasformatore che si scarica attraverso il carico,nel momento in cui cede energia. Ovviamente piu' sale la corrente di assorbimento piu' il fronte e' squadrato. Questo video mostra il segnale all'uscita del trasformatore in un primo momento in assenza di carico e pochi secondi dopo con un carico.
Confronto a sinistra del fronte a cuneo in assenza di carico e a destra con un piccolo carico.
Un altra curiosita' che ho compreso dopo aver visto un video dal titolo"Diode Turn-On Time Induced Failures in Switching Regulators" Video qui e' il tempo di accensione dei diodi fast.
Questo il commento di questo ingegnere:
Meno comunemente riconosciuto nelle applicazioni switching e' il tempo di conduzione dei diodi. Il parametro descrive il tempo richiesto per un diodo per condurre e bloccare a sua caduta di tensione diretta.
Si puo' notare dalla foto la tensione di circa 2V del tempo di accensione del diodo.
Si possono notare i multi avvolgimenti in base alla tensione di uscita richiesta,e nonché dalla corrente
nominale che il trasformatore deve erogare.
Questo riduce anche la resistenza dell'avvolgimento sfruttando appunto il parallelo.
Step 8
I Diodi raddrizzatori Fast
In questo caso l'alta velocita' di commutazione richiede dei diodi raddrizzatori particolari SCHOTTKY come evidenziato nello schema dai quadrati rossi.
Ad esempio un diodo Fast utilizzato nel circuito ha un Reverse-Recovery_Time di 35ns(nanosecondi)
La configurazione adottata e' a doppia semionda,sfruttando la presa centrale del trasformatore.
In questo caso si evita di mettere ulteriori diodi o un ponte raddrizzatore.
Misura ohmica dei diodi
Se uno dei tre Diodi e' guasto ne risulta che l'alimentatore non eroga nessuna tensione di uscita. Questo perché essendo tutte le tensioni comuni ad un partitore e quindi retroazionate al piedino di controllo 2 dell'integrato LM339 (Vedi Step12),il PS_ON non sortisce alcun effetto.
Pertanto e' bene stabilire una corretta misura ohmica sui diodi come nell'esempio di un diodo guasto:
I diodi hanno tre uscite:
due Anodi separati ed il Katodo in comune:
Sempre in parallelo ai Diodi e' possibile vedere dei condensatori e resistenze,questi formano un filtro RC per mettere a OFF eventuali Transitori dovuti alla velocita' di commutazione.
Elenco dei Diodi Fast utilizzati:
D21=SBL2030CT Da 20 ampere Alimenta la +3,3Vcc
D22=ESAC83-004 Da 30 ampere Alimenta la +5Vcc
D23=10DL2CZ Da 10 ampere ALimenta la +12Vcc
Step 9
Filtro LC
Segue poi L1.
L1 e' un induttore dove sono avvolti diverse spire di Rame smaltato che insieme ai condensatori elettrolitici costituiscono un Filtro LC.
Lo scopo e' quello di ridurre il Forte Ripple all'uscita del raddrizzatore, in modo da livellare il piu' possibile le varie tensioni in uscita.
Questa misura ne e' un esempio di come si presenta una tensione all'uscita sul trasformatore e poi sul raddrizzatore senza filtro LC.
Foto induttore:
Collegamento con il circuito:
Visibilmente ogni Spira presenta un diametro maggiore e minore in base alla corrente di assorbimento
richiesto dalla tensione di uscita.
La +5V ad esempio e' un parallelo di due Spire, questo perché ne riduce la resistenza, aumentando la sezione. E' chiaro che la corrente prelevata di uscita sara' maggiore rispetto ad esempio la -12V o -5V.
Step10
Il controllo del duty cycle
Come accennato all'inizio per controllare la tensione di uscita si usa regolare gli impulsi di Ton per il periodo T Durante la Fase di Ton quando il transistor Q01 e Q02 sono saturi il trasformatore T1 accumula energia nella fase di Toff.
In questo modo si somma alla tensione di ingresso,una tensione aggiuntiva e ne consegue una tensione maggiore.
Questo controllo rappresenta sia la parte di anello di controllo del feedback e anche quella degli amplificatori di errori come vedremo più avanti.
Il seguente video chiarira' l'esempio:
Collegando una semplice lampadina sulla +12V, e facendo assorbire una certa corrente il Duty Cicle variera' la percentuale di ciclo utile (Ton) per stabilizzare il piu' possibile la +12V alla variazione della corrente assorbita.
Esempio_1
Senza nessun carico applicato,il tempo di Ton e' del 95% questo significa che in uscita avremo una tensione massima di circa 13V:
Esempio_2
Esempio_3
Step 11
Il Power Gold
Rappresenta il consenso positivo dell'alimentatore dopo aver verificato che tutte le tensioni corrispondono al valore nominale.
Se per qualche ragione una delle tensioni presenta un problema il Power Gold invia un segnale di livello basso sulla sua uscita.Questo servira' a proteggere tutte le periferiche connesse alla +3.3V/+5V/+12V.
Foto esempio:
Step 12
L'integrato LM324
LM324 e' un Quadruplo Operazionale, utilizzato in questo circuito in diverse configurazioni a stadi differenziali per proteggere il circuito da:
-Cortocircuiti
-Sovracorrenti
-Power Gold
-Avvio alimentazioni
-Regolazione di Feedback
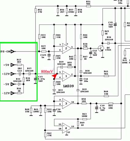
Analizziamo per il momento il PS_ON.
Per funzionare l'alimentatore richiede una chiusura verso "GND" sul partitore formato dalle resistenze R33 e R37 da 10 kohm.
Senza il GND sul partitore c'e' una tensione di circa 4,4V.
Sul piedino invertente 6 sempre in "Off" e' presente una tensione di circa 3,4Vmentre sul piedino non invertente 7 e' presente una tensione di 1,9V,mentre sull'uscita piedino 1 avremo 0V.
Quando chiudiamo l'interruttore il partitore viene chiuso a GND e sul piedino 1 avremo un uscita a livello alto circa 4,6V Questa uscita a livello alto dell'operazionale, comandera' il DTC(come vedremo piu' avanti)a lasciare spento l'alimentatore.
Come in figura:
Mentre nella condizione di interruttore chiuso le tensioni saranno:
Con l'uscita a livello alto e l'ON dell'alimentatore al segnale di feedback.
Se colleghiamo le parti del circuito nel riferimento del datasheets risultera'che il feedback e' a livello alto mentre il DTC al livello basso, l'alimentatore e' acceso.
Qui un esempio pratico nel chiudere a "GND" il PS_ON
Step 13
Il Feedback and DTC
Nel video che segue e' possibile vedere la tensione di feedback normalmente a 80mV con il PWM quando entra in gioco un assorbimento maggiore:
il segnale di Feedback visto al voltmetro
Adesso vediamo per mezzo del seguente video come la variazione di un carico,porta ad una variazione del segnale di feedback del piedino 3 dell'integrato e del suo Duty Cycle dei piedini 11 e 8:
Inizialmente la tensione di Feedback e' di circa 2,5V e la tensione sul Carico e' di 12V poi la corrente assorbita aumenta e di conseguenza la tensione di feedback scende a circa 2,3V facendo variare il Duty Cycle(aumentando la frequenza di pilotaggio) per mantenere la +12Vcc.
Video variazione della tensione di Feedback
Prova senza feedback
Un'ulteriore prova di quanto sia importante controllare gli impulsi PWM,per mantenere piu' stabile possibile la tensione di uscita e' dimostrato da questo esperimento:
Ho tolto il pilotaggio del TL494 e sostituito con un onda quadra a 25KHz ed un carico fittizio da 2 Ohm
Al'inizio con la semplice lampadina avremo una tensione di: 12V con un carico di 5W, in seguito inserisco un carico di circa70W.
In questo caso in assenza di controllo del pwm la tensione scende in base all'assorbimento ma non rimane stabile a +12V
Step 14
Dead-Time Control
Il DTC ci permettere di limitare il duty-cycle sui transistor,in questo modo la potenza sull'uscita puo' essere ridotta. Ma puo' anche essere configurato come protezione da "Sovracorrente"(Over- Voltage)
Se sul piedino 4 facciamo variare una tensione compresa tra 0 e 3V possiamo regolare il duty cycle. Quando invece e' presenta una tensione prossima allo 0V il DTC si trova al minimo, ovvero permette un'escursione che va dallo 0% al 45%. Se invece la tensione e'maggiore > di 3V il DTC è al massimo, ed il duty cycle non salirà oltre allo 0%.
Si può calcolare il duty-cycle massimo con questa formula:
Dente di sega
Sul piedino 6 c'e' l'oscillatore a dente di sega, questo serve per generare la rampa di tensione che il vero e proprio comparatore PWM utilizzerà per attivare i dispositivi.
confronto segnali del Timing Diagram:
Controllo del PS_ON
Tutte le alimentazioni formano un riferimento sul piedino 2 dell'LM334.
Se le tensioni di uscita non vengono erogate per qualsiasi motivo,ne consegue una caduta di tensione
preimpostata su tale partitore,e avremo un uscita alta al piedino 1.
In questo caso portando il Dead_Time_Control a livello alto il circuito si spegne.
Esempio :
Con PS_OFF:
Con PS_ON:
Step15
la tensione di riferimento Vref
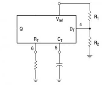
L'integrato offre attraverso un regolatore interno una 5V stabilizzata di riferimento per qualsiasi applicazione.
Nel caso di questo alimentatore come si vede dall'immagine sopra la Vref e' collegata al piedino 13 e al 15 vediamo a cosa servono:
Step16
Gli amplificatori di errore
Questi 2 comparatori sono stati progettati per permettere di confrontare la tensione in uscita dell'alimentatore con una tensione di riferimento che servira' a modificare il valore di uscita del piedino 3 di feedback
Esempio 1 con un carico molto basso:
Come e' possibile vedere dallo schema in alto tutte le tensioni sono riferite agli ingressi degli
operazionali che fungono da "amplificatori di errore".
Quindi ci permettono di confrontare le tensioni di uscita che in questo caso sono la +12V e la +5V
collegate al piedino non invertente 1tramite delle resistenze di limitazione.
Nel piedino 2 invece troviamo un riferimento calcolato in base alla resistenza R47 in serie alla +5V
del riferimento.
Nello stato di funzionamento sul piedino 1 e' presente una tensione di rif 4,41V e si mantiene stabile fintantoche' non avviene una caduta di tensione dovuta ad una assorbimento sull'uscita,come vediamo piu' avanti.
Invece il piedino 15invertente e' collegato al riferimento +5V ed il piedino non invertente 16 e' collegato all'uscita centrale del primario trasformatore pilota T2 e raddrizzata attraverso un diodo per ottenere un riferimento ogniqualvolta gli impulsi PWM vanno controllati.
Esempio 1 con un carico molto alto:
Come si nota dalla tensione di 2,4V con un carico basso e una tensione di 2,2V con un carico Alto al piedino 16 non invertente. Con questo sistema e' possibile controllare e proteggere l'alimentatore da una sovracorrente oppure limitare la tensione massima di funzionamento.
Vediamo attraverso l'ausilio di un video come al piedino 16 non invertente all'aumentare del carico sale la tensione di uscita:

Elettrotecnica e non solo (admin)
Un gatto tra gli elettroni (IsidoroKZ)
Esperienza e simulazioni (g.schgor)
Moleskine di un idraulico (RenzoDF)
Il Blog di ElectroYou (webmaster)
Idee microcontrollate (TardoFreak)
PICcoli grandi PICMicro (Paolino)
Il blog elettrico di carloc (carloc)
DirtEYblooog (dirtydeeds)
Di tutto... un po' (jordan20)
AK47 (lillo)
Esperienze elettroniche (marco438)
Telecomunicazioni musicali (clavicordo)
Automazione ed Elettronica (gustavo)
Direttive per la sicurezza (ErnestoCappelletti)
EYnfo dall'Alaska (mir)
Apriamo il quadro! (attilio)
H7-25 (asdf)
Passione Elettrica (massimob)
Elettroni a spasso (guidob)
Bloguerra (guerra)













