Indice |
Introduzione
E' consuetudine dei produttori affiancare ai prodotti (circuiti integrati, microcontrollori ed altro) uno o più kit di valutazione perché permettono di provare velocemente le potenzialità dei prodotti. Tuttavia molti kit hanno dei limiti, non è raro trovarne alcuni che servono esclusivamente per la valutazione del prodotto in un hardware particolare. Quelli fatti bene permettono anche espansioni e sviluppi che vanno oltre lo scopo del kit stesso. In questi casi solitamente si parla di schede di sviluppo.
Io preferisco realizzare i circuiti di prova mediante prototipi filati con tecnica wire-wrap (mi piace proprio il lavoro manuale di prototipazione) ma non tutti ne hanno la possibilità o il tempo per farlo quindi i kit di valutazione sono i benvenuti sopratutto quando hanno un costo contenuto e quando possono anche essere espansi o integrati in prototipi o realizzazioni finali.
Come menzionato nell' articolo Prove applicative della SCU di Giovanni Schgör è stato realizzato un kit di valutazione per poter sperimentare la Switch Control Unit PSCU01A. In questo breve articolo descriverò la scheda di valutazione, il suo montaggio ed il suo utilizzo.
Il circuito
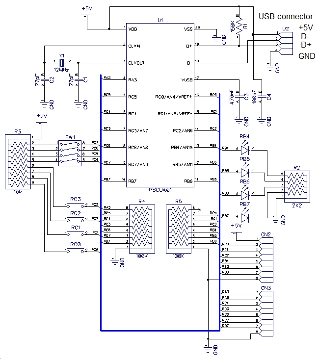
Il circuito del kit di valutazione, anche se a prima vista può sembrare complicato è, in realtà, molto semplice dal punto di vista concettuale. Si tratta in pratica della circuiteria che permette all' integrato di funzionare collegato ad una porta USB, 4 DIP switches per simulare 4 interruttori, 4 pulsantini da circuito stampato e 4 LED per visualizzare lo stato di altrettante uscite. Vediamolo nel dettaglio.
In alto a destra troviamo il connettore USB. Il circuito prende l' alimentazione direttamente dal bus USB quindi non è necessario utilizzare un' alimentazione esterna. Lo standard USB impone una alimentazione di 5 V con 100 o 500 mA di corrente, in ogni caso più che sufficienti. I pin 2 e 3 sono i due segnali D- e D+ del bus e vanno direttamente nella SCU. X1, C1 e C2 collegati ai pin 2 e 3 realizzano l' oscillatore indispensabile per il funzionamento. Il condensatore C4 bypassa gli eventuali disturbi sul 5 V mentre il condensatore C3 è richiesto per la stabilizzazione della tensione interna della USB. Questi sono i componenti per la realizzazione del circuito minimo necessario per il funzionamento della SCU.
Sempre sul lato destro dello schema troviamo i 4 LED chiamati RB4,RB5,RB6,RB7 proprio perchè sono collegati agli omonimi pin della SCU. Sono LED ad alta efficienza (280mcd @ 20mA) e questo permette di avere i pin collegati ad essi poco caricati (richiedono meno di 1,5 mA dai pin del micro). La rete resistiva R2 contiene le 4 resistenze di limitazione che risultano essere collegate a massa. Come si può notare sono di valore relativamente elevato (2K2) proprio perché vengono usati LED ad alta efficienza.
Le reti resistive R4 ed R5 servono esclusivamente per evitare di avere dei pin flottanti (non riferiti nè a massa nè a 5V). Sono dei leggeri pull-down da 100K che semplicemente tengono gli ingressi digitali a livello logico 0 o gli ingressi analogici a massa.
A sinistra del circuito troviamo i 4 DIP-switches ed i 4 pulsanti. Come si può notare sono collegati al +5V tramite le resistenza da 10k contenute nella rete resistiva R3. E' questa una misura precauzionale visto che il circuito può essere collegato ad un prototipo su millefori, ad esempio. Mi spiego meglio con un esempio:
Supponiamo che in un circuito di applicazione il pin RC2 sia configurato come un ingresso analogico collegato all' uscita di un operazionale. Se il pulsante RC2 fosse premuto inavvertitamente, metterebbe l' uscita dell' operazionale in cortocircuito con il +5V e potrebbe provocarne la distruzione. La resistenza in serie evita che ciò avvenga. L' uscita dell' ipotetico operazionale si troverebbe ad avere semplicemente un pull-up da 10k collegato fra l' uscita ed il 5V.
I due connettori CN1 e CN2 mettono a disposizione per eventuali espansioni tutti i pin di I/O della SCU, la massa ed il +5V che può così essere utilizzato per alimentare anche il circuito a cui sarà collegato.
La scheda
Tutti i componenti incluso il connettore USB tipo B trovano posto in un circuito stampato doppia faccia. In alto a destra troviamo il connettore USB, al centro la SCU, in alto i componenti per l' oscillatore ed i condensatori di filtraggio mentre in basso troviamo i LED, i pulsanti ed il DIP-Switch a 4 vie. Le serigrafie corrispondono ai pin ai quali sono collegati i pulsanti, i LED ed gli switches.
Si incominciano a montare i componenti bassi come la resistenza R1, il quarzo X1, lo zoccolo a 20 pin per la SCU, i pulsanti ed i LED e, dopo averli opportunamente e giustamente posizionati (magari con qualche correzione) si procede con il montaggio delle reti resistive ed il DIP-Switc a 4 vie. Come ultimo componente si monta il connettore USB perchè più alto di tutti gli altri componenti. Le reti resistive, come i circuiti integrati hanno un verso di inserzione. Il pallino nero della rete resistiva corrisponde alla piazzola quadrata nel circuito stampato. La foto qui sotto indica come inserirle correttamente.
Come si può notare a sinistra delle due reti è presente un pallino nero che corrisponde al pin 1 e che va inserito nella piazzola quadrata. Anche i LED hanno un verso di inserzione e vanno inseriti con il terminale più lungo (anodo) nella piazzola quadrata. Alla fine del montaggio la scheda si presenterà così:
Fuoco alle polveri!
Prima di collegare la scheda alla USB è necessario avere a disposizione i drivers che si trovano nel file usb_scu.zip. Questo file contiene all' interno della cartella denominata PSCUA01 inf con il driver USB per Windows ed il manuale. Nel file ci sono anche una cartella denominata Pr_SCU che contiene il file .jar eseguibile del programma di prova dell' articolo che ho scritto in precedenza e che illustrava le caratteristiche del componente, e la cartella Prova_SCU che contiene il progetto per NEtBEans del programma di prova.
La cosa importante è avere a disposizione la cartella inf e suggerisco di copiarla direttamente nel desktop in modo da trovarla facilmente (sempre che non abbiate un desktop affollato come quello del mio PC eh eh eh).
Colleghiamo quindi la scheda ad una porta USB. Se non ci sono errori di montaggio il PC richiederà l' installazione del driver mostrando questa finestra di dialogo:
Si seleziona l' opzione No, non ora e premere Avanti
A questo punto bisogna specificare la posizione dei files del driver, selezioniamo quindi l' opzione Installa da un elenco o percorso specifico per andare ad individuare la cartella inf che contiene il driver. dopo avere premuto Avanti ed ignorato l' eventuale finestra di avviso del driver senza firma digitale si seleziona, come indicato nella figura seguente, USB communication port SANGON elettronica
Si preme Avanti e si termina l' installazione. Da adesso in poi il PC avrà, fra le altre periferiche, una linea seriale (ad esempio chiamata COM5) e lo si può vedere attraverso il pannello di controllo in Gestione periferiche.
ADDENDUM: software in Java per NetBeans
E' possibile scaricare un file .rar che contiene un progetto NetBeans chiamato Base_SCU_EVB.rar che è lo scheletro utilizzato da Giovanni Schgor per gli esempi didattici ed un file Prove_SCU.txt contente i vari esempi di programmazione descritti negli articoli Prove applicative dello SCU e Logica in JAVA per SCU.
Lo scheletro di base contiene un programma per il lampeggio di un LED e, sostituendo opportunamente gli spezzoni di codice fra i commenti "// Loop" e "// Fine Loop" nella classe userProcess() e nella calsse userProgram() si possono provare tutti gli esempi.
Il programma è ricco di commenti per una facile comprensione di come si è affrontata l' implementazione della logica digitale ed il funzionamento stile PLC.
Andiamo avanti
A questo punto c'è poco da dire se non invitare a leggere gli articoli Prove applicative della SCU e Logica in Java per SCU di Giovanni Schgör che ha dedicato tempo ed energie per scriverli e, lasciatemelo dire, ha fatto un ottimo lavoro.
Anche l' articolo Un kit programmabile IEC 61131-3 di Aldo Omiccioli e la sua idea di PLC didattico è un' ottima lettura. La logica programmata viene implementata in tantissimi modi e su molte piattaforme (PLC, microcontrollori, personal computers) e per gli usi più disparati, ma tutti hanno un denominatore comune: rendere funzionante l' idea del progettista e mettere in pratica la sua creatività. Un bellissimo connubio fra scienza, tecnica, creatività e ... consentitemelo ... ARTE.
Buone sperimentazioni a tutti. :)
Info
Il circuito stampato per questa scheda è in promozione ed è dato in omaggio con l' acquisto della SCU al prezzo di 11,42€ IVA inclusa. Per informazioni rigurdanti l' integrato PSCU01A ed il suo kit di valutazione potete visitare il sito web della SANGON oppure scrivere una e-mail a questo indirizzo

Elettrotecnica e non solo (admin)
Un gatto tra gli elettroni (IsidoroKZ)
Esperienza e simulazioni (g.schgor)
Moleskine di un idraulico (RenzoDF)
Il Blog di ElectroYou (webmaster)
Idee microcontrollate (TardoFreak)
PICcoli grandi PICMicro (Paolino)
Il blog elettrico di carloc (carloc)
DirtEYblooog (dirtydeeds)
Di tutto... un po' (jordan20)
AK47 (lillo)
Esperienze elettroniche (marco438)
Telecomunicazioni musicali (clavicordo)
Automazione ed Elettronica (gustavo)
Direttive per la sicurezza (ErnestoCappelletti)
EYnfo dall'Alaska (mir)
Apriamo il quadro! (attilio)
H7-25 (asdf)
Passione Elettrica (massimob)
Elettroni a spasso (guidob)
Bloguerra (guerra)
