Indice |
Introduzione
In questa serie di articoli si sta esaminando il problema di alimentare da tensione di rete una stringa di 80 led bianchi ad alta corrente, 350mA. Il problema dei led e` che devono essere alimentati in corrente mentre quasi tutti gli alimentatori escono in tensione.
Un circuito simile, a tensione piu` bassa, e` stato esaminato da Ste75 nei suoi articoli [1] e poi completata da un modello del buck [2]
Negli articoli precedenti, si e` dimensionato lo stadio di potenza [3] realizzato con un Buck, e discusso le complicazioni del controllo in peak current mode [4], ora si tratta di mettere insieme i risultati trovati in un circuito.
In questo articolo si guardera` come utilizzare un integrato di controllo per pilotare tutto il circuito. Come gia` detto in precedenza, si scegliera` un derivato della famiglia 3842 che dovra` soddisfare la specifica di poter lavorare con duty cycle molto maggiore del 50% e con tensione di alimentazione non superiore a 15V, in modo da non stressare troppo il mos pilotato.
Oltre alla famiglia iniziale 3842, sono stati sviluppati dei successori con caratteristiche migliori. In particolare in questo articolo ci si basera` sulla famiglia della LT1241 della Linear Technology [5]. La scelta di questa specifica marca e` dovuta a due motivi: il primo e` che il circuito contiene al suo interno un sistema di blanking per cancellare i rumori di accensione, non richiedendo cosi` il condensatore
mostrato in figura 15 di [4].
Il vantaggio di non mettere quel condensatore non e` solo il risparmio del componente, ma la maggiore precisione che si ottiene dal circuito, in cui, va ricordato, non c'e` un secondo loop di controllo intorno al sistema current mode. Tutti gli errori e i ritardi introdotti nel loop di corrente intervengono sulla precisione finale della corrente, non essendoci un altro loop piu` esterno a mettere a posto le cose.
La seconda ragione della scelta di questa famiglia di integrati e` la disponibilita` di un modello ottimizzato per LTspice che permette di simulare il circuito senza dover aspettare delle ore i risultati della simulazione.
Scelta del controllore
La famiglia di controllori che si intende usare comprende piu` integrati, da 4 a 6 a seconda delle marche, con differenze fra un modello e l'altro per quanto riguarda la tensione di lavoro e il massimo duty cycle generabile. Gli esempi che seguiranno saranno presi dal datasheet [5].
Le varianti fra i diversi integrati della famiglia LT1241 sono mostrati in figura 1
Innanzintutto bisogna scegliere un controllore in grado di generare un duty cycle elevato, maggiore sicuramente del 50%, quindi la scelta si orienta verso l'LT1242 o l'LT1243. Il primo ha una tensione di accensione e minima di funzionamento piu` elevata poiche' e` stato pensato per sistemi alimentati da rete. Benche' questo circuito sia alimentato da rete, in realta` per semplicita` di alimentazione conviene utilizzare l'LT1243 che parte con una tensione piu` bassa. A parte questa differenza, i due integrati sono identici e qualora si usasse la tipica alimentazione degli alimentatori da rete e` possibile usare il l'LT1242. Nel resto dell'articolo si fara` riferimento all'l'LT1243.
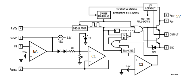
Lo schema interno dell'integrato e` in figura 2:
C1 e` il comparatore ([4] fig.1) che riceve sull'ingresso non invertente il segnale proporzionale alla corrente e sull'ingresso invertente la tensione di controllo
proveniente dall'amplificatore di errore EA.
L'uscita di questo comparatore fa a resettare il flip flop SR, che viene attivato dal segnale di clock generato dall'oscillatore.
Il comparatore C2 agisce solo per lo spegnimento di emergenza se all'inizio del ciclo la corrente fosse troppo alta. Infatti all'uscita del comparatore C1 c'e` un circuito di blanking che per 50ns dopo l'accensione non lascia passare il comando di reset verso il flip flop perche' di solito questo e` un comando spurio che deriva da disturbi all'accensione del MOS. La presenza del circuito di blanking permette di non usare il condensatore
discusso in precedenza, condensatore che, in questo circuito a singolo loop di corrente, renderebbe meno precisa la regolazione.
Il progetto dei componenti da mettere intorno al circuito di controllo riguarda i componenti per l'oscillatore, il sense di corrente e circuito di somma, gia` calcolati nell'articolo precedente e la parte di alimentazione dell'integrato di controllo.
Oscillatore
L'oscillatore dell'LT3842 richiede un gruppo RC esterno con cui si determina la frequenza di oscillazione e il massimo duty cycle che il controllore puo` generare. Lo schema dell'oscillatore dell'LT3842 e` mostrato in figura 3
Il condensatore
si carica attraverso la resistenza
collegata alla tensione di riferimento
generata dall'integrato. Quando la tensione sul condensatore raggiunge il valore di soglia di
il comparatore con isteresi scatta inserendo il generatore di corrente da
che scarica il condensatore. Quando la tensione sul condensatore raggiunge
il comparatore disinserisce il generatore di corrente e il condensatore
riprende a caricarsi. La durata della scarica, che avviene con corrente di scarica
determina il periodo minimo
e quindi il duty cycle massimo di lavoro del circuito.
Le formule fornite dal data sheet per determinare i valori dei componenti sono le seguenti
Per il progetto bisogna invertire queste relazioni (sarebbe stato meglio se lo avesse fatto la Linear!) e si ottengono le equazioni di progetto. In particolare si determina prima
a partire dal duty cycle massimo, e con questo valore si ricava la capacita`
.
La resistenza
determina il duty cycle massimo che il controllore puo` generare, mentre
insieme con il condensatore
determinano la frequenza di lavoro del controllore.
Il duty cycle massimo necessario dipende dal rapporto fra tensione di uscita e tensione di ingresso. In condizioni di corrente di uscita massima, 350mA, la tensione sui led e` di circa 256V, mentre la tensione di ingresso minima dalla rete raddrizzata, includendo il ripple sul condensatore vale
dove la caduta di tensione
e` la caduta di tensione sui diodi e quella su eventuali altri circuiti in ingresso per la limitazione della corrente di accensione. In condizioni di rete nominale la tensione minima, assumendo
di ripple vale circa
, come ricavato in precedenza, e questo richiede un duty cycle
che il controllore non riesce a garantire e comunque non e` facilmente ottenibile a causa del metodo di generazione della rampa di compensazione.
In condizioni di rete nominale e` richiesto un duty cycle
. Quello che si puo` fare e` garantire un duty cycle un po' piu` elevato di questo, e poi vedere che cosa succede quando la rete si abbassa. Potrebbe essere necessario cambiare il metodo di generazione della rampa di compensazione oppure ridurre le specifiche del convertitore, al posto di 80 led bianchi metterne alcuni di meno.
In tutti i progetti capita di scontrarsi con qualche specifica che non puo` essere soddisfatta con il circuito pensato e si deve cambiare il circuito, spesso complicandolo, oppure si cerca con il committente se alcune specifiche possono essere modificate.
Un valore che si puo` ragionevolmente imporre per il duty cycle massimo e che non da` problemi con la generazione della rampa di compensazione e` un po' superiore al 90%. Usando l'equazione (1a) si ottiene
e dalla equazione (1b), imponendo una frequenza di commutazione di
si ha che la capacita` vale
. Questi sono quindi i due valori scelti per questo progetto. Al minimo della tensione di rete il duty cycle massimo quasi sicuramente non e` sufficiente a garantire il corretto funzionamento del circuito.
Pilotaggio MOS e generazione della rampa di compensazione
I valori della resistenza di sense, della rete di generazione e di somma della rampa sono stati discussi e calcolati in [4]. I risultati ottenuti vengono ripetuti qui per comodita` in figura 5. La scelta del diodo e` caduta su un diodo Schottky per ridurre la tensione di partenza della rampa.
Nello schema si sono evidenziate le parti contenute nel controllore LT1242. Rispetto a quanto riportato in precendenza, si e` eliminato il condensatore di filtraggio degli spikes,
in quanto l'LT1242 ha gia` al suo interno un circuito di blanking per gli impulsi iniziali, come mostrato in figura 2.
Inoltre si e` provveduto a inserire in serie al gate del transistore una resistenza da
che serve principalmente a smorzare eventuali risonanze dell'induttanza dei fili di collegamento al gate con la capacita` di ingresso del transistore. Il valore di questa resistenza deve essere abbastanza elevato per smorzare le oscillazioni, ma abbastanza piccolo per non limitare la corrente di gate in fase di accensione e spegnimento. Dato che il controllore ha al suo interno un driver in grado di erogare 1A, e si alimenta il controllore a 15V, si puo` prendere come resistenza di gate un valore di
.
Considerando che la capacita` di ingresso del mos e` dell'ordine del nanofarad, e l'induttanza del collegamento di gate al massimo puo` essere dell'ordine del centinaio di nanohenry, si ha per il circuito risonante una impedenza caratteristica di circa
. Con una resistenza di gate come quella indicata (o anche piu` bassa, specie se si cura bene il layout) si ha lo smorzamento del circuito con un fattore di qualita` abbastanza minore di 1.
Generazione della tensione di controllo
La tensione di controllo
applicata all'ingresso del comparatore non e` direttamete accessibile dall'esterno, come si vede dal dettaglio dello schema interno dell'LT1242, riportato in figura 6.
Per motivi di dinamica del segnale, la tensione all'uscita dell'amplificatore di errore viene prima scalata da due diodi che generano una caduta di tensione praticamente fissa e poi divisa per tre da un partitore.
In pratica, detta
la tensione di uscita dall'amplificatore di errore, si ha
Inoltre l'amplificatore di errore ha l'ingresso non invertente collegato fisso a un riferimento di tensione a 2.5V. E` comunque possibile usare l'amplificatore di errore per generare il segnale di controllo di corrente, come mostrato in figura 7, dove si e` ridisegnato il circuito interno del controllore aggiungendo i componenti esterni necessari alla generazione del segnale di controllo. La tensione
e` la tensione di riferimento generata dal controllore LT1242.
Il progetto di questa parte del circuito avviene seguendo questi passi. Si determina dapprima l'intervallo di tensione
necessaria all'ingresso del comparatore, si determina poi con la (3b) la tensione richiesta all'uscita dell'amplificatore di errore
. Da qui si puo` calcolare la tensione necessaria all'ingresso dell'amplificatore di errore e quindi il partitore e il potenziometro.
Tensione
necessaria
La tensione che deve essere presente sul comparatore per ottenere una determinata corrente media viene ricavata dall'equazione (34) e (35) del precedente articolo [4]. Invertendo la (35)[4] si ha
e con i valori di corrente massima di uscita di
, tensione minima di ingresso di
si ottiene
valore di poco inferiore alla tensione massima di
ammessa dal controllore e questo verifica che non siano stati fatti errori grossolani in precedenza.
La tensione minima deve essere
per garantire lo spegnimento. Ponendo
nella (4) sembrerebbe che una tensione minore di
garantisca lo spegnimento dei led. In realta` questo non accade perche' a basse correnti il convertitore passa a lavorare in modo discontinuo, DCM, come mostrato in figura 8 (tratta da [3] ma con i valori di corrente nell'induttore calcolati a tensione di ingresso massima, come da eq (10) di [3]). In modo discontinuo le equazioni ricavate in precedenza non sono piu` valide e la corrente di uscita e` nulla solo con la tensione di controllo nulla.
Tensione richiesta su 
Per mezzo della (3b) e` possibile calcolare la tensione richiesta all'uscita dell'amplificatore di errore per controllare la corrente nei led dallo spegnimento al massimo e si ottiene
Tensione di ingresso all'amplificatore di errore
L'amplificatore di errore, come detto in precedenza, ha l'ingresso non invertente fissato alla tensione di
. Facendo riferimento allo schema di figura 7, la tensione di uscita dall'amplificatore di errore in funzione della tensione di comando
vale
Oltre al rapporto delle resistenze
, bisogna calcolare anche i valori di
e
rispetto al potenziometro, garantendo che le tensioni di uscita coprano l'intervallo trovato in (6). Avendo due vincoli e tre gradi di liberta`, si puo` fare una assunzione iniziale ragionevole quale ad esempio
e per garantire la linearita` della corrente rispetto alla posizione del potenziometro, si aggiunge il vincolo che
dove la resistenza equivalente e` quella vista guardando nel cursore del potenziometro e che vale al massimo
D'altra parte la serie del potenziometro e delle resistenze non puo` essere troppo bassa per non caricare troppo il riferimento di tensione dell'integrato. Dal data sheet si ha che la corrente massima erogabile dal riferimento e` di
, ma e` opportuno non salire troppo perche' la regolazione di carico non e` molto buona. Si puo` pensare di stare nell'intorno di circa
che implica il potenziometro debba essere da
. La resistenza equivalente e` quindi dell'ordine di alcune centinaia di ohm, e per garantire una buona linearita` la resistenza
deve essere da qualche decina di kiloohm. Si puo` scegliere
(ma anche valori piu` bassi, fino a
vanno bene).
La tensione di controllo richiesta
(figura 11 sul cursore del potenziometro)vale quindi, invertendo la (7) e prendendo
da cui la tensione massima e minima che deve assumere
vale
Da notare che facendo salire la tensione di comando, la corrente media dei led diminuisce, dato che lo stadio formato dall'error amplifier EA e` invertente.
Avendo scelto un potenziometro (lineare) da
si deve risolvere il seguente sistema di equazioni, in cui si e` leggermente maggiorato il campo di regolazione
Risolvendo il sistema (11) si ottiene
e
. Anche in questo caso in un progetto professionale bisogna fare i conti considerando le tolleranze, come ad esempio era stato fatto in [6].
La resistenza equivalente del partitore variabile vale al massimo, da (8), circa
, molto minore di
come richiesto.
Correzione feedforward dell'effetto della tensione di ingresso
La corrente di uscita ha una dipendenza dalla tensione di alimentazione poiche' la rampa di compensazione scelta non e` quella ideale per rendere nulla la suscettibilita` audio. Con la rampa scelta un aumento della tensione di ingresso genera un aumento della corrente di uscita. Questo effetto e` indicato dall'equazione (4) dalla quale risulta che la tensione di controllo deve essere diminuita all'aumentare della tensione di alimentazione.
Questa correzione puo` essere generata automaticamente sommando all'ingresso dell'amplificatore un segnale proporzionale alla tensione di alimentazione, in modo che la tensione
diminuisca di
. Questa variazione va riportata all'uscita dell'amplificatore di errore moltiplicandola per 3 (rapporto di partizione delle due resistenze interne). In pratica all'uscita dell'amplificatore di errore deve essere presente una correzione pari a
.
Questa correzione puo` essere ottenuta usando l'error amplifier come sommatore, con guadagno pari a
per il termine di feedforward che somma la tensione di ingresso. Questo fattore richiede di usare una resistenza di somma dell'ordine di
, valore non facilmente reperibile. Una soluzione possibile consiste nell'utilizzare un partitore di tensione, come mostrato in figura 9, dove sono state ricalcolate anche le resistenze
ed
perche' la tensione
deve sempre avere lo stesso intervallo, ma si e` introdotto un offset sommando
e la tensione di
non e` piu` amplificata dello stesso fattore di prima.
La resistenza
e` stata suddivisa in tre resistenze uguali perche' lavora ad alta tensione e i resistori hanno un limite superiore di tensione di lavoro, tipicamente dell'ordine del centinaio di volt o poco piu`.
Alimentazione del controllore
Il controllore necessita per funzionare di una tensione di circa 15V. Il consumo del controllore in funzionamento a 100kHz e` tipicamente meno di 8mA e il valore massimo puo` essere stimato a 11mA. Inoltre bisogna aggiungere la corrente assorbita dal driver per pilotare il gate del transistore, che viene calcolata come carica di gate moltiplicata per la frequenza di commutazione:
La carica di gate a
e` riportata in figura 6 del datasheet [8].
Infine nel consumo bisogna considerare il carico posto sulla tensione di riferimento che genera la tensione di controllo, come mostrato in figura 9. La corrente assorbita dal partitore e` di circa 3mA, e sommando i vari contributi si ottiene un consumo totale di circa
.
Alimentazione con avvolgimento ausiliario
La soluzione piu` utilizzata in convertitori alimentati da rete e` di avere un circuito di start up che dalla tensione di rete carica un condensatore elettrolitico, poi quando il convertitore inizia a funzionare si ricava l'energia per l'alimentazione da un avvolgimento ausiliario avvolto sul trasformatore o in questo caso sull'induttore di uscita. Se la tensione di uscita e` ragionevolmente costante e la corrente del carico non va mai a zero si puo` ottenere una tensione ausiliaria come nella figura 10.
La fase degli avvolgimenti e la polarita` del diodo sono messe in modo che il diodo sia in conduzione durante il periodo
, quando la tensione sull'induttanza e` pari a
. Il rapporto spire
fra avvolgimento ausiliario e avvolgimento principale deve essere pari a
.
La resistenza
serve per iniziare la carica del condensatore elettrolitico.
L'analisi di questo circuito e` stata magistralmente svolta da carloc in [7].
Per questa soluzione e` opportuno che il controllore abbia una ampia isteresi fra tensione di alimentazione a cui comincia a funzionare e tensione a cui si spegne. In questo caso e` necessario utilizzare l'LT1242 che ha una isteresi di
, progettando l'alimentazione prevedendo una alimentazione a
In questo circuito la soluzione con avvolgimento ausiliario non e` forse la migliore perche' richiede l'uso di un induttore che non si trova disponibile in commercio. L'aggiunta a mano (con un po' di pazienza) di un avvolgimento ausiliario e` possibile se l'induttore principale e` toroidale, ma non e` sempre una soluzione comoda. La variazione della tensione di uscita non e` molto importante in quanto contenuta. In caso di spegnimento totale dei led la resistenza di start up rende possibile la ripartenza del funzionamento.
Alimentazione con raddrizzatore da rete
La scelta dell'alimentazione del controllore di questo circuito, che necessita di
e circa
puo` essere fatta con un alimentatore senza trasformatore [9][10], tenendo presente che l'uscita di questo alimentatore e` comunque collegato al negativo di un ponte che raddrizza la stessa tensione di rete. Una possibile soluzione, basata su raddrizzatore a doppia semionda, e` mostrata in figura 11.
Per ottenere una corrente di una trentina di milliampere gli articoli [9] e [10] indicano di usare una capacita` di
. Poiche' pero` in questo caso ci sono due condensatori in serie per evitare corticircuiti sui diodi le due capacita` devono essere da
. Le resistenze di protezione all'accensione sono dell'ordine del centinaio di ohm, il loro valore non e` critico. Anche senza nessun carico la corrente massima di uscita che circola attraverso lo zener e` di
e quindi uno zener da 1W e` sufficiente con ambio margine.
Il condensatore di livellamento in uscita garantisce un ripple di circa
. Un circuito che usa qualche componente in meno, ma non e` detto sia piu` economico e` l'alimentatore transformerless a singola semionda, mostrato in figura 12.
Dato che il circuito lavora a singola semionda i condensatori devono essere di capacita` doppia (maggior costo). Anche il condensatore di filtro deve essere piu` grande, e con
il ripple e` comunque superiore a
. Si risparmiano (solo) due diodi a bassa tensione, che potrebbero diventare 3 se si mette lo zener al posto di D2.
Una variante piu` economica del raddrizzatore a singola semionda e` mostrata nella figura seguente, in cui si e` messo il diodo zener al posto di D2, come detto prima.
Sfortunatamente questo circuito funziona solo se la sezione ad alta tensione ha un carico applicato. Se vengono spenti i led la corrente assrobita scende a zero e anche la tensione in uscita dell'alimentazione ausiliaria scende a zero.
Considerando che il raddrizzatore a singola semionda ha necessita` di due condensatori da
e
mentre il raddrizzatore a doppia semionda richiede due condensatori di capacita` dimezzata in cambio di due diodi di bassa tensione e bassa corrente, e anche il condensatore di uscita e` piu` piccolo, e` probabilmente conveniente usare il raddrizzatore a doppia semionda.
Conclusioni
In questa sezione si sono fatti i conti per completare il progetto del controllo. In particolare e` stato dimensionato l'oscillatore dell'integrato, rifinito il circuito di pilotaggio del mos e generazione della rampa, introducendo anche una correzione di tipo feed-forward per compensare le variazioni della tensione di ingresso. E` stato progettato il circuito che genera la tensione di controllo per stabilire la corrente di uscita e infine sono stati discusse due possibili soluzioni per l'alimentazione ausiliaria. Il circuito finale non e` ancora stato totalmente completato, mancano ad esempio i condensatori sull'alimentazione dell'integrato e sulla tensione di riferimento che questo genera, e soprattutto manca il dimensionamento dell'NTC per ridurre la corrente di accensione e il calcolo dello stress dei diodi e del condensatore di filtro della sezione di potenza.
Nella prossima puntata sara` fatta la verifica del progetto mediante simulazione, giusto per vedere di non aver preso cantonate troppo grandi. Quelle piccole di solito saltano fuori quando si costruisce il circuito e questo esplode.
Infine ci sara` ancora un articolo dedicato al dimensionamento dell'NTC del ponte raddrizzatore e del condensatore, ma non fara` parte della serie Luuuunghe stringhe di led perche' si tratta di un problema generale.
Riferimenti
[1] Ste75 (Stefano M) - Analisi BUCK invertito per pilotaggio LED Electroyou, Gen. 2012 e due articoli seguenti
[2] Ste75 (Stefano M) - Modello medio del BUCK ... ma non solo:-) Electroyou Apr. 2012
[3] Isidoro KZ - Luuunghe stringhe di led III: Alimentazione da rete? (Power) Electroyou, Dic. 2012
[4] Isidoro KZ - Luuunghe stringhe di led IV: Alimentazione da rete? (Control) Electroyou, Dic. 2012
[5] Linear Technology - LT1241 Family Data Sheet
[6] Isidoro KZ - Progetto Termostato III - Dimensionamento e calcoli, Electroyou, Sett. 2011
[7] Carlo C - Switch mode power supply: riparazione, analisi e modifica, Electroyou, Ott. 2012
[8] Vishay Siliconix - Datasheet IRF730B
[9] Powermos - Analisi e progetto di alimentatori senza trasformatore (transformerless) Electroyou, Gen. 2010
[10] Isidoro KZ - Alimentatori senza trasformatore 2: La vendetta! Electroyou, Gen. 2010

Elettrotecnica e non solo (admin)
Un gatto tra gli elettroni (IsidoroKZ)
Esperienza e simulazioni (g.schgor)
Moleskine di un idraulico (RenzoDF)
Il Blog di ElectroYou (webmaster)
Idee microcontrollate (TardoFreak)
PICcoli grandi PICMicro (Paolino)
Il blog elettrico di carloc (carloc)
DirtEYblooog (dirtydeeds)
Di tutto... un po' (jordan20)
AK47 (lillo)
Esperienze elettroniche (marco438)
Telecomunicazioni musicali (clavicordo)
Automazione ed Elettronica (gustavo)
Direttive per la sicurezza (ErnestoCappelletti)
EYnfo dall'Alaska (mir)
Apriamo il quadro! (attilio)
H7-25 (asdf)
Passione Elettrica (massimob)
Elettroni a spasso (guidob)
Bloguerra (guerra)








